
版权归中华医学会所有。
未经授权,不得转载、摘编本刊文章,不得使用本刊的版式设计。
除非特别声明,本刊刊出的所有文章不代表中华医学会和本刊编委会的观点。
高血压是最常见的慢性病,也是心脑血管病最主要的危险因素,其脑卒中、心肌梗死、心力衰竭及慢性肾脏病等主要并发症,不仅致残、致死率高,而且严重消耗医疗和社会资源,给家庭和国家造成沉重负担。国内外的实践证明,高血压是可以预防和控制的疾病,降低高血压患者的血压水平,可明显减少脑卒中及心脏病事件,显著改善患者的生存质量,有效降低疾病负担。
近年来,党和政府日益重视以高血压为代表的慢性病防治工作,2009年高血压和糖尿病患者的管理作为促进基本公共卫生服务均等化的重要措施,纳入深化医疗卫生体制改革的3年实施方案,截至2010年底各地已管理3553.8万例高血压患者;同时《全国高血压社区规范化管理》项目管理的50万例社区1、2级高血压患者中管理满1年患者的血压控制率达到70%。
为进一步加强我国高血压的人群防治工作,提高防治效果,我局委托国家心血管病中心和高血压联盟(中国)组织有关专家对2005年《中国高血压防治指南》(以下简称《指南》)进行修订。修订工作以我国近年来心血管病流行病学研究结果和高血压大规模随机临床试验为依据,根据中国自己的特点,参考国内外有关研究进展,经专家多次讨论,历时2年,于2010年底完稿。
2010年修订版《指南》坚持预防为主,防治结合的方针,提出符合我国人群特点的防治策略,从控制危险因素、早诊早治和患者规范化管理入手,加强对公众的健康教育和高血压的社区防治,努力提高人群高血压的知晓率、治疗率和控制率。
2010年修订版《指南》保留了以往指南的合理部分,更新了部分观念,增加了儿童和青少年高血压、继发性高血压等"特殊人群"章节。指出应对高血压患者全面检查评估,根据患者心血管总危险度决定治疗措施。强调高血压患者改变不良生活方式的必要性;强调长期平稳控制血压的重要性;强调降低高血压患者血压水平是减少心脑血管病的关键。
《指南》不仅适用于医疗、卫生、保健等专业人员,对患者及关注健康的公众也有指导意义。希望各级卫生行政部门、医疗卫生机构、专业团体及新闻媒体等积极宣传、推广和贯彻新《指南》,为全面推动我国高血压的防治事业,遏制心脑血管病的增长态势而共同努力!
中华人民共和国卫生部疾病预防控制局
本指南是在2005年版的基础上,根据我国心血管病流行趋势和循证医学研究的进展,并参考了国内外最新研究成果和各国指南,广泛征求意见,由近百位专家集体讨论和编写,历时2年完成的。
近20年来,我国高血压患者的检出、治疗和控制都取得了显著的进步。对比1991年全国高血压抽样调查和2002年全国营养调查数据,高血压患者的知晓率由26.3%提高到了30.2%,治疗率由12.1%提高到24.7%,而控制率则由2.8%提高到6.1%。对于有上亿高血压患者的中国,这意味着接受降压药物治疗的人数十年内增加了近3千万,血压控制达到目标水平的人数增加了6百万。在许多高血压防治研究社区,高血压控制率在管理人群中已达60%以上。同期高血压的最主要并发症——脑卒中死亡率也在我国城市的55岁及以上人口中以每年约3%的速度平稳下降。但是,我国人群高血压患者的知晓率、治疗率和控制率与发达国家相比仍非常低,特别是经济文化发展水平较低的农村或边远地区情况尤为严重。脑卒中死亡率在农村地区已超过城市。目前我国约有1.3亿高血压患者不知道自己患有高血压,在已知自己患有高血压的人群中,约有3千万没有治疗;在接受降压治疗的患者中,有75%患者的血压没有达到控制目标,我们面临的高血压防治任务仍十分艰巨。及时修订并推广高血压防治指南对于指导医护人员及基层医疗服务机构提高高血压患者的检出率、管理率及控制率,预防心脑血管疾病及制定相应的卫生服务政策具有重要的意义。
修订过程中,多位专家提供了对于指南如何实施、如何切合我国国情的真知灼见。其中包括:(1)对高血压防治的趋势与思考,高血压防治的整合,跨学科合作及战线前移。 (2)组织长期临床观察性研究以总结出适应我国人群的危险分层。(3)针对我国人群60%为盐敏感型及饮食高钠低钾的特点建议开展限钠补钾活动,政府有关部门、学术团体和企业联合启动了以限钠为主的健康行动。(4)我国有研究提示,有较高比例的高血压人群中伴有高同型半胱氨酸血症。有研究表明叶酸可预防脑卒中。
高血压大型随机临床试验已充分说明降压可减少心血管并发症和死亡,但在修订指南中仍有许多尚待研究的问题,如:降压目标及多种危险因素如何综合处理——临床试验不可能全部回答,有时试验的结果互相矛盾,只能依靠医者的智慧从荟萃分析或其他证据中寻找答案,如1996年我国林县研究发现补充叶酸与维生素B12能降低脑血管死亡,但被此后几个试验否定,最近经过再评价,补充叶酸已被纳入最新脑卒中预防指南。对高血压伴糖尿病、脑血管病等高危患者的降压目标有较多争议。在相关的大型临床试验研究结果面世之前,惟有经过多学科专家的认真讨论,激烈争辩,以达成共识。
高血压的危害性除与患者的血压水平相关外,还取决于同时存在的其他心血管病危险因素,靶器官损害以及合并其他疾病的情况。因此在高血压的定义与分类中,除仍将高血压的诊断标准定在收缩压(SBP)≥140 mm Hg(1 mm Hg=0.133 kPa)和(或)舒张压(DBP)≥90 mm Hg,根据血压水平分为正常、正常高值血压和1、2、3级高血压之外,还应根据危险因素、靶器官损害和同时合并的其他疾病进行危险分层。
危险分层是我国学者根据北京阜外心血管病医院和北京安贞医院过去长期的前瞻性队列研究,采用多因素数理统计预测方法开发的心血管病危险评估工具,在我国人群中有较好的预测精度,且与2005年的危险分层基本相符,故本次修订中继续沿用2005年的分层方法,将高血压患者按危险因素、靶器官损害及临床疾患综合评估,划分为低危、中危、高危及很高危,并依此指导医生确定治疗时机、策略与估计预后。治疗高血压的主要目的是最大限度地降低心血管发病和死亡的总危险,因此要求医生在治疗高血压的同时,干预患者所有的可逆性心血管病的危险因素、靶器官损害和合并存在的临床疾病。对于一般高血压患者降压目标是140/90 mm Hg以下,对于合并糖尿病或肾病等高危患者,血压应在患者能耐受的情况下酌情降至更低一些。
群体的防治首先是提高知晓率,并根据指南的要求提高治疗率和控制率。临床医师可根据患者的病情选择钙拮抗剂(CCB)、血管紧张素转换酶抑制剂(ACEI)或血管紧张素Ⅱ受体拮抗剂(ARB)、利尿剂、β受体阻滞剂等几种药物的1种或2种或以上药物组成的固定低剂量复方降压制剂。
在特殊人群的防治中增加了儿童和青少年高血压章节,鼓励从儿童教育入手培养健康生活方式以及及早发现易患儿童。此次修订还增加了鉴别继发性高血压的篇幅,以适应开展防治工作的需要。非瓣膜性心房颤动患者每年发生缺血性脑卒中的危险性为3%~5%,故指南也增加了心房颤动治疗建议,并推荐有条件时以基因诊断确定华法林剂量。
2010年指南最大的挑战是推广实施,指南制订之后需要通过继续教育、解读和各种便于临床医生日常应用指南的工具得到临床实践的接纳,而进一步落实到社区和人群。还需要有政策层面的支持和协调,为此本次修订的推广计划含有更为具体的对相关政策和策略的建议,以便在有条件的社区和省市率先实施,使指南切实发挥其指导防治的作用。指南不是教科书而是重视指导和可操作性,指南还根据我国实际情况因时因地制宜地分为标准和基本两个级别来推广应用。
指南修订特别是推广实施过程,为我们提出新的挑战,同时提供组织研究新课题的机遇。
今后的研究如希望能切实影响临床科学与实践,则必须包含对于心血管事件链深层次的探索,研究解决几个困扰专家和医生的有关心血管干预策略的实际问题,才能使指南与时俱进,在实践中发挥作用。
中国高血压防治指南修订委员会主席 刘力生
我国人群高血压患病率仍呈增长态势,每10个成人中就有2人患高血压;估计目前全国高血压患者至少2亿;但高血压知晓率、治疗率和控制率较低
高血压是我国人群脑卒中及冠心病发病及死亡的主要危险因素。控制高血压可预防心脑血管疾病发病及死亡
我国是脑卒中高发区。高血压的主要并发症是脑卒中,控制高血压是预防脑卒中的关键
降压治疗要使血压达标,以期降低心脑血管病的发病和死亡总危险。一般高血压患者降压目标为140/90 mm Hg以下;在可耐受情况下还可进一步降低
CCB、ACEI、ARB、噻嗪类利尿剂、β受体阻滞剂以及由这些药物所组成的固定复方制剂均可作为高血压初始或维持治疗的药物选择。联合治疗有利于血压达标
高血压是一种"心血管综合征"。应根据心血管总体风险,决定治疗措施。应关注对多种心血管危险因素的综合干预
高血压是一种"生活方式病",认真改变不良生活方式,限盐、限酒、控制体重,有利于预防和控制高血压
关注儿童与青少年高血压,预防关口前移;重视继发性高血压的筛查与诊治
加强高血压社区防治工作,定期测量血压、规范管理、合理用药,是改善我国人群高血压知晓率、治疗率和控制率的根本
我国人群50年来高血压患病率呈明显上升趋势。目前我国约有2亿高血压患者,每10个成年人中有2人患高血压
我国人群高血压流行有两个比较显著的特点:从南方到北方,高血压患病率递增;不同民族之间高血压患病率存在一些差异
高钠、低钾膳食是我国大多数高血压患者发病的主要危险因素之一。超重和肥胖将成为我国高血压患病率增长的又一重要危险因素
我国高血压患者总体的知晓率、治疗率和控制率明显较低,分别低于50%、40%和10%
过去50年,我国曾进行过4次大规模高血压患病率的人群抽样调查。各次调查的总人数、年龄、诊断标准及患病粗率见表1。虽然各次调查的规模、年龄和诊断标准不尽一致,但基本上较客观地反映了我国人群50年来高血压患病率的明显上升趋势。根据2002年调查数据,我国18岁以上成人高血压患病率为18.8%[1],按2006年我国人口的数量与结构,估算目前我国约有2亿高血压患者,每10个成年人中就有2人患高血压,约占全球高血压总人数的1/5。

我国4次高血压患病率调查结果
我国4次高血压患病率调查结果
| 年份 | 调查地区 | 年龄(岁) | 诊断标准 | 调查人数 | 高血压例数 | 患病粗率(%) |
|---|---|---|---|---|---|---|
| 1958—1959 | 13个省、市 | ≥15 | 不统一 | 739 204 | 37 773 | 5.11 |
| 1979—1980 | 29个省、市、自治区 | ≥15 | ≥160/95 mm Hg为确诊高血压, 140~159/90~95 mm Hg之间为临界高血压 | 4 012 128 | 310 202 | 7.73 |
| 1991 | 30个省、市、自治区 | ≥15 | ≥140/90 mm Hg及2周内服用降压药者 | 950 356 | 129 039 | 13.58 |
| 2002 | 30个省、市、自治区 | ≥18 | ≥140/90 mm Hg及2周内服用降压药者 | 272 023 | 51 140 | 18.80 |
在我国高血压人群中,绝大多数是轻、中度高血压(占90%),轻度高血压占60%以上。
通常,高血压患病率随年龄增长而升高;女性在更年期前患病率略低于男性,但在更年期后迅速升高,甚至高于男性;高纬度寒冷地区患病率高于低纬度温暖地区;钠盐和饱和脂肪酸摄入越高,平均血压水平和高血压患病率也越高。
我国人群高血压流行有两个比较显著的特点:从南方到北方,高血压患病率呈递增趋势,可能与北方年平均气温较低以及北方人群盐摄入量较高有关;不同民族之间高血压患病率也有一些差异,藏族、蒙古族和朝鲜族等患病率较高,而壮族、苗族和彝族等患病率则较低,这种差异可能与地理环境、生活方式等有关,尚未发现各民族之间有明显的遗传背景差异。
人群中,钠盐(氯化钠)摄入量与血压水平和高血压患病率呈正相关,而钾盐摄入量与血压水平呈负相关。膳食钠/钾比值与血压的相关性更强。我国14组人群研究表明,膳食钠盐摄入量平均每天增加2 g,SBP和DBP分别增高2.0 mm Hg和1.2 mm Hg[2]。高钠、低钾膳食是导致我国大多数高血压患者发病的主要危险因素之一。我国大部分地区,人均每天盐摄入量12 g以上[3]。在盐与血压的国际协作研究(INTERMAP)中,反映膳食钠、钾量的24 h尿钠/钾比值,我国人群在6以上,而西方人群仅为2~3。
身体脂肪含量与血压水平呈正相关。人群中体质指数(BMI)与血压水平呈正相关,BMI每增加3 kg/m2,4年内发生高血压的风险,男性增加50%,女性增加57%。我国24万成人随访资料的汇总分析显示,BMI≥24 kg/m2者发生高血压的风险是体重正常者的3~4倍。身体脂肪的分布与高血压发生也有关。腹部脂肪聚集越多,血压水平就越高。腰围男性≥90 cm或女性≥85 cm,发生高血压的风险是腰围正常者的4倍以上。
随着我国社会经济发展和生活水平提高,人群中超重和肥胖的比例与人数均明显增加。在城市中年人群中,超重者的比例已达到25%~30%。超重和肥胖将成为我国高血压患病率增长的又一重要危险因素。
过量饮酒也是高血压发病的危险因素,人群高血压患病率随饮酒量增加而升高。虽然少量饮酒后短时间内血压会有所下降,但长期少量饮酒可使血压轻度升高;过量饮酒则使血压明显升高。如果每天平均饮酒>3个标准杯(1个标准杯相当于12 g酒精),SBP与DBP分别平均升高3.5 mm Hg与2.1 mm Hg,且血压上升幅度随着饮酒量增加而增大[4]。
在我国饮酒人数众多,部分男性高血压患者有长期饮酒嗜好和饮烈度酒的习惯,应重视长期过量饮酒对血压和高血压发生的影响。饮酒还会降低降压治疗的效果,而过量饮酒可诱发脑出血或心肌梗死。
长期精神过度紧张也是高血压发病的危险因素,长期从事高度精神紧张工作的人群高血压患病率增加。
高血压发病的其他危险因素包括年龄、高血压家族史、缺乏体力活动等。除了高血压外,心血管病危险因素还包括吸烟、血脂异常、糖尿病和肥胖等。
高血压患者知晓率、治疗率和控制率是反映高血压防治状况的重要指标。根据我国2次较大规模高血压患者知晓率、治疗率和控制率抽样调查(表2)[5,6]以及15组人群1992—2005年期间3次调查的变化(表3)[7],我国高血压患者总体的知晓率、治疗率和控制率较低。近年来,经过全社会的共同努力,高血压知晓率、治疗率和控制率有明显提高,但仍分别低于50%、40%和10%。农村低于城市;男性低于女性;经济欠发达地区低于较发达地区。

我国2次高血压患者知晓率、治疗率和控制率调查结果
我国2次高血压患者知晓率、治疗率和控制率调查结果
| 地区 | 年份 | 年龄(岁) | 调查人数 | 高血压人数 | 知晓率(%) | 治疗率(%) | 控制率(%) |
|---|---|---|---|---|---|---|---|
| 30省市 | 1991 | ≥15 | 950 356 | 129 039 | 26.3 | 12.1 | 2.8 |
| 30省市 | 2002 | ≥18 | 272 023 | 51 104 | 30.2 | 24.7 | 6.1 |

我国15组人群高血压患者知晓率、治疗率和控制率的变化(1992-2005年,%)
我国15组人群高血压患者知晓率、治疗率和控制率的变化(1992-2005年,%)
| 调查年份 | 知晓率 | 治疗率 | 控制率 | 治疗者控制率 |
|---|---|---|---|---|
| 1992—1994 | 32.4 | 22.6 | 2.8 | 12.2 |
| 1998 | 5.2 | 19.2 | ||
| 2004—2005 | 48.4 | 38.5 | 9.5 | 24.0 |
无论采用哪种测量方法,诊室血压、动态血压或家庭血压,血压水平与脑卒中、冠心病事件的风险均呈连续、独立、直接的正相关
与DBP相比,SBP与心血管风险的关系更为密切
目前,冠心病事件有上升趋势,但脑卒中仍是我国高血压人群最主要的并发症
血压水平与心血管病发病和死亡的风险之间存在密切的因果关系。在全球61个人群(约100万人,40~89岁)的前瞻性观察荟萃分析中,平均随访12年,诊室SBP或DBP与脑卒中、冠心病事件的风险呈连续、独立、直接的正相关关系。血压从115/75 mm Hg到185/115 mm Hg,SBP每升高20 mm Hg或DBP每升高10 mm Hg,心、脑血管并发症发生的风险倍增[8]。
在包括中国13个人群的亚太队列研究(APCSC)中,诊室血压水平也与脑卒中、冠心病事件密切相关;而且,亚洲人群血压升高与脑卒中、冠心病事件的关系比澳大利亚与新西兰人群更强,SBP每升高10 mm Hg,亚洲人群脑卒中与致死性心肌梗死风险分别增加53%与31%,而澳大利亚与新西兰人群只分别增加24%与21%。
长期随访发现,随着诊室血压升高,终末期肾病的发生率也明显增加。在重度高血压患者中,终末期肾病发生率是正常血压者的11倍以上,即使血压在正常高值水平也达1.9倍。
血压与脑卒中、冠心病事件的风险之间的正相关关系在动态血压或家庭血压监测研究中得到了进一步证实。这些研究还发现,不仅血压的平均值很重要,血压的昼夜节律以及数日、数周甚至数月、数年期间的血压变异也可独立于血压平均值预测脑卒中、冠心病事件的发生。
血压参数是指SBP、DBP、平均血压和脉压。采用常用的柯氏音/袖带法测量血压,可直接测量一个心动周期中的最高压力SBP与最低压力DBP,根据SBP与DBP,可进一步计算出平均血压与脉压。因此,长期以来,直接测量的SBP与DBP是主要的评估血压的参数。但由于平均血压及脉压分别与外周血管阻力及大动脉弹性功能密切相关,可能具有重要的病理生理意义,因此,近来引起重视。
总体而言,在预测心血管事件方面,SBP或DBP优于平均血压或脉压;用SBP与DBP联合或平均血压与脉压联合优于任一单项参数;SBP与DBP联合又优于平均血压与脉压联合。对冠心病事件而言,在年轻人群,DBP的预测价值高于SBP;而在50岁以上人群,SBP的预测价值开始超越DBP;随着年龄的进一步增加,SBP进一步升高,而DBP则呈下降趋势,因此,脉压升高成为较强的冠心病事件预测因子。
我国人群监测数据显示,心脑血管死亡占总死亡人数的40%以上,其中高血压是首位危险因素,每年300万例心血管死亡中至少一半与高血压有关。
人群监测数据还显示,脑卒中的年发病率为250/10万,冠心病事件的年发病率为50/10万,脑卒中发病率是冠心病事件发病率的5倍[9]。在临床治疗试验中,脑卒中/心肌梗死发病比值,在我国高血压人群约5~8∶1,而在西方高血压人群约1∶1。近年来,尽管冠心病事件有上升趋势,但脑卒中发病率与冠心病事件发病率的差异仍然非常明显。这提示脑卒中仍是我国高血压人群最主要的心血管风险,对于制订更有效的减少我国人群心血管风险的防治策略有重要意义。
确定血压水平及其他心血管危险因素
判断高血压的病因,明确有无继发性高血压
寻找靶器官损害以及相关临床情况
诊断性评估的内容包括以下三方面:(1)确定血压水平及其他心血管危险因素。(2)判断高血压的病因,明确有无继发性高血压。(3)寻找靶器官损害以及相关临床情况。从而作出高血压病因的鉴别诊断和评估患者的心血管风险度,以指导诊断与治疗。
应全面详细了解患者病史,包括以下内容:(1)家族史:询问患者有无高血压、糖尿病、血脂异常、冠心病、脑卒中或肾脏病的家族史。(2)病程:患高血压的时间,血压最高水平,是否接受过降压治疗及其疗效与不良反应。(3)症状及既往史:目前及既往有无冠心病、心力衰竭、脑血管病、外周血管病、糖尿病、痛风、血脂异常、支气管哮喘、睡眠呼吸暂停综合征、性功能异常和肾脏疾病等症状及治疗情况。(4)有无提示继发性高血压的症状:例如肾炎史或贫血史,提示肾实质性高血压;有无肌无力、发作性软瘫等低血钾表现,提示原发性醛固酮增多症;有无阵发性头痛、心悸、多汗等提示嗜铬细胞瘤。(5)生活方式:膳食脂肪、盐、酒摄入量,吸烟支数,体力活动量以及体重变化等情况。(6)药物引起的高血压:是否服用使血压升高的药物,例如口服避孕药、生胃酮、麻黄素类滴鼻药、可卡因、安非他明、类固醇、非甾体类抗炎药、促红细胞生长素、环孢菌素以及中药甘草等。(7)心理社会因素:包括家庭情况、工作环境、文化程度及有无精神创伤史。
仔细的体格检查有助于发现继发性高血压线索和靶器官损害情况,体格检查包括:正确测量血压和心率,必要时测量立、卧位血压和四肢血压;测量BMI、腰围及臀围;观察有无库欣面容、神经纤维瘤性皮肤斑、甲状腺功能亢进性突眼征或下肢水肿;听诊颈动脉、胸主动脉、腹部动脉和股动脉有无杂音;触诊甲状腺;全面的心肺检查;检查腹部有无肾脏增大(多囊肾)或肿块;检查四肢动脉搏动和神经系统体征。
基本项目:血液生化(钾、空腹血糖、总胆固醇、甘油三酯、高密度脂蛋白胆固醇、低密度脂蛋白胆固醇和尿酸、肌酐);全血细胞计数、血红蛋白和血细胞比容;尿液分析(蛋白、糖和尿沉渣镜检);心电图。
推荐项目:24 h动态血压监测、超声心动图、颈动脉超声、餐后2 h血糖(当空腹血糖≥6.1 mmol/L时测定)、血同型半胱氨酸、尿白蛋白定量(糖尿病患者必查项目)、尿蛋白定量(用于尿常规检查蛋白阳性者)、眼底、胸部X线检查、脉搏波传导速度以及踝臂血压指数等。
选择项目:对怀疑为继发性高血压患者,根据需要可以分别选择以下检查项目:血浆肾素活性、血和尿醛固酮、血和尿皮质醇、血游离甲氧基肾上腺素及甲氧基去甲肾上腺素、血和尿儿茶酚胺、动脉造影、肾和肾上腺超声、CT或磁共振成像(MRI)、睡眠呼吸监测等。对有合并症的高血压患者,进行相应的脑功能、心功能和肾功能检查。
血压测量是评估血压水平、诊断高血压以及观察降压疗效的主要手段。目前,在临床和人群防治工作中,主要采用诊室血压、动态血压以及家庭血压3种方法。
诊室血压由医护人员在诊室按统一规范进行测量,目前尚是评估血压水平和临床诊断高血压并进行分级的标准方法和主要依据。动态血压监测则通常由自动的血压测量仪器完成,测量次数较多,无测量者误差,可避免白大衣效应,并可测量夜间睡眠期间的血压。因此,既可更准确地测量血压,也可评估血压短时变异和昼夜节律。家庭血压监测通常由被测量者自我完成,这时又称自测血压或家庭自测血压,但也可由家庭成员等协助完成。因为测量在熟悉的家庭环境中进行,因而,也可以避免白大衣效应。家庭血压监测还可用于评估数日、数周甚至数月、数年血压的长期变异或降压治疗效应,而且有助于增强患者的参与意识,改善患者的治疗依从性[10,11]。
要求受试者坐位安静休息5 min后开始测量
选择定期校准的水银柱血压计,或者经过验证的电子血压计,大多数的成年人使用气囊长22~26 cm、宽12 cm的标准规格袖带
测量坐位时的上臂血压,上臂应置于心脏水平
以柯氏音第I音和第V音(消失音)确定SBP和DBP水平。连续测量2次,每次至少间隔1~2 min,若2次测量结果差别比较大(5 mm Hg以上),应再次测量
首诊时要测量双上臂血压,以后通常测量较高读数一侧的上臂血压
对疑似有体位性低血压,应测量直立位后血压
在测量血压的同时,应测定脉率
具体方法和要求如下:(1)选择符合计量标准的水银柱血压计,或者经过验证(BHS、AAMI和ESH)的电子血压计。(2)使用大小合适的气囊袖带,气囊至少应包裹80%上臂。大多数成年人的臂围25~35 cm,可使用气囊长22~26 cm、宽12~14 cm的标准规格袖带(目前国内商品水银柱血压计的气囊的规格:长22 cm,宽12 cm)。肥胖者或臂围大者应使用大规格气囊袖带;儿童应使用小规格气囊袖带。(3)测血压前,受试者应至少坐位安静休息5 min,30 min内禁止吸烟,饮咖啡、茶和排空膀胱。(4)受试者取坐位,最好坐靠背椅,裸露上臂,上臂与心脏处在同一水平。如果怀疑外周血管病,首次就诊时应测量左、右上臂血压,以后通常测量较高读数一侧的上臂血压,必要时加测下肢血压,选择宽度>16 cm的袖带。特殊情况下可以取卧位或站立位。老年人、糖尿病患者及出现体位性低血压情况者,应加测站立位血压。站立位血压应在卧位改为站立位后1 min和5 min时测量。(5)将袖带紧贴缚在被测者的上臂,袖带的下缘应在肘弯上2.5 cm。将听诊器探头置于肱动脉搏动处。(6)使用水银柱血压计测压时,快速充气,使气囊内压力达到桡动脉搏动消失后,再升高30 mm Hg,然后以恒定的速率(2~6 mm Hg/s)缓慢放气。心率缓慢者,放气速率应更慢些。获得DBP读数后,快速放气至零。(7)在放气过程中仔细听取柯氏音,观察柯氏音第Ⅰ时相(第一音)和第Ⅴ时相(消失音)水银柱凸面的垂直高度。SBP读数取柯氏音第Ⅰ时相,DBP读数取柯氏音第Ⅴ时相。 12岁以下儿童、妊娠妇女、严重贫血、甲状腺功能亢进、主动脉瓣关闭不全及柯氏音不消失者,可以柯氏音第Ⅳ时相(变音)为DBP。(8)血压单位在临床使用时采用毫米汞柱(mm Hg),在我国正式出版物中注明毫米汞柱与千帕斯卡(kPa)的换算关系,1 mm Hg=0.133 kPa。(9)应间隔1~2 min重复测量,取2次读数的平均值记录。如果SBP或DBP的2次读数相差5 mm Hg以上,应再次测量,取3次读数的平均值记录。(10)使用水银柱血压计测压读取血压数值时,末位数值只能为0、2、4、6、8,不能出现1、3、5、7、9,并应注意避免末位数偏好。
具体使用方法和指征如下:(1)使用经BHS、AAMI和ESH方案验证的动态血压监测仪,并每年至少1次与水银柱血压计进行读数校准,采用Y或T型管与袖带连通,两者的血压平均读数相差应<5 mm Hg。(2)测压间隔时间可选择15、20 min或30 min。通常夜间测压间隔时间可适当延长至30 min。血压读数应达到应测次数的80%以上,最好每个小时有至少1个血压读数。(3)目前动态血压监测的常用指标是24 h、白天(清醒活动)和夜间(睡眠)的平均SBP与DBP水平,夜间血压下降百分率以及清晨时段血压的升高幅度(晨峰)。24 h、白天与夜间血压的平均值反映不同时段血压的总体水平,是目前采用24 h动态血压诊断高血压的主要依据,其诊断标准包括:24 h≥130/80 mm Hg,白天≥135/85 mm Hg,夜间≥120/70 mm Hg。夜间血压下降百分率:(白天平均值-夜间平均值)/白天平均值。10%~20%:杓型; <10%:非杓型。SBP与DBP不一致时,以SBP为准。血压晨峰:起床后2 h内的SBP平均值-夜间睡眠时SBP最低值(包括最低值在内1 h的平均值),≥35 mm Hg为晨峰血压增高。(4)动态血压监测也可用于评估降压疗效。主要观察24 h、白天和夜间的平均SBP与DBP是否达到治疗目标,即24 h血压<130/80 mm Hg,白天血压<135/85 mm Hg,且夜间血压<120/70 mm Hg。(5)动态血压监测可诊断白大衣性高血压,发现隐蔽性高血压,检查顽固难治性高血压的原因,评估血压升高程度、短时变异和昼夜节律等。随着其价格的下降,动态血压监测将在临床工作中更广泛应用[12,13,14,15]。
家庭血压监测需要选择合适的血压测量仪器,并进行血压测量知识与技能培训:(1)使用经过验证的上臂式全自动或半自动电子血压计(BHS、AAMI和ESH)。(2)家庭血压值一般低于诊室血压值,高血压的诊断标准为≥135/85 mm Hg,与诊室血压140/90 mm Hg相对应。(3)测量方案:目前还没有一致方案。一般情况建议,每天早晨和晚上测量血压,每次测2~3遍,取平均值;血压控制平稳者,可每周只测1天血压。对初诊高血压或血压不稳定的高血压患者,建议连续家庭测量血压7天(至少3天),每天早晚各1次,每次测量2~3遍,取后6天血压平均值作为参考值。(4)家庭血压适用于:一般高血压患者的血压监测,白大衣高血压识别,难治性高血压的鉴别,评价长时血压变异,辅助降压疗效评价,预测心血管风险及评估预后等。 (5)最好能够详细记录每次测量血压的日期、时间以及所有血压读数,而不是只记录平均值。应尽可能向医生提供完整的血压记录。(6)家庭血压监测是观察数日、数周甚至数月、数年间长期变异情况的可行方法,未来通过无线通讯与互联网为基础的远程控制系统将可实现血压的实时、数字化监测。(7)对于精神高度焦虑患者,不建议自测血压[16]。
高血压患者靶器官损害(心、脑、肾、血管等)的识别,对于评估患者心血管风险,早期积极治疗具有重要意义。从患高血压到最终发生心血管事件的整个疾病过程中,亚临床靶器官损害是极其重要的中间环节。采用相对简便、花费较少、易于推广的检查手段,在高血压患者中检出无症状性亚临床靶器官损害是高血压诊断评估的重要内容。
诊室血压目前尚是临床诊断高血压和分级的标准方法和主要依据
动态血压监测不仅用于高血压的诊断评估,还可:
诊断白大衣性高血压
发现隐蔽性高血压
检查顽固难治性高血压的原因
评估血压升高程度、短时变异和昼夜节律
家庭血压监测不仅可测量长期血压变异,也可避免白大衣效应。并可了解患者生活常态下的血压水平;改善治疗依从性
心电图检查可以发现左心室肥厚、心肌缺血、心脏传导阻滞或心律失常。近年来有报道,aVL导联R波电压与左心室重量指数密切相关,甚至在高血压不伴有心电图左心室肥厚时,也可以预测心血管事件的发生。胸部X线检查可以了解心脏轮廓、大动脉及肺循环情况。超声心动图在诊断左心室肥厚和舒张期心力衰竭方面优于心电图。必要时采用其他诊断方法:心脏MRI和磁共振血管造影(MRA),计算机断层扫描血管造影(CTA),心脏同位素显像,运动试验或冠状动脉造影等。
颈动脉内中膜厚度(IMT)和粥样斑块可独立于血压水平预测心血管事件。大动脉僵硬度增加预测并评估心血管风险的证据日益增多。多项研究证实,脉搏波传导速度(PWV)增快是心血管事件的独立预测因素。踝/臂血压指数(ABI)能有效筛查外周动脉疾病,评估心血管风险。
肾脏损害主要根据血清肌酐升高,估算的肾小球滤过率(eGFR)降低或尿白蛋白排出量(UAE)增加。微量白蛋白尿已被证实是心血管事件的独立预测因素。高血压患者尤其合并糖尿病的患者应定期检查尿白蛋白排出量,24 h尿白蛋白排出量或晨尿白蛋白/肌酐比值为最佳,随机尿白蛋白/肌酐比值也可接受。eGFR是一项判断肾脏功能的简便而且敏感的指标,可采用"肾脏病膳食改善试验(MDRD)"公式,或者我国学者提出的MDRD改良公式来计算。eGFR降低与心血管事件发生之间存在着强相关性。血清尿酸水平增高,对心血管风险可能也有一定预测价值[17,18]。
视网膜动脉病变可反映小血管病变情况。常规眼底镜检查的高血压眼底改变,按Keith-Wagener和Backer四级分类法,3级或4级高血压眼底对判断预后有价值。高分辨率眼底成像系统有望成为检查眼底小血管病变的工具。
头颅MRI、MRA或CTA有助于发现腔隙性病灶或脑血管狭窄、钙化和斑块病变。经颅多普勒超声对诊断脑血管痉挛、狭窄或闭塞有一定帮助。目前认知功能的筛查评估主要采用简易精神状态量表。
高血压定义:在未使用降压药物的情况下,SBP≥140 mm Hg和(或)DBP≥90 mm Hg;根据血压升高水平,又进一步将高血压分为1级、2级和3级。一般需要非同日测量3次来判断血压升高及其分级,尤其是轻、中度血压升高者
心血管风险分层根据血压水平、心血管危险因素、靶器官损害、临床并发症和糖尿病,分为低危、中危、高危和很高危4个层次
3级高血压伴1项及以上危险因素;合并糖尿病;合并临床心、脑血管病或慢性肾脏疾病等并发症,均属于心血管风险很高危患者
目前我国采用正常血压(SBP<120 mm Hg和DBP<80 mm Hg)、正常高值血压[SBP 120~139 mm Hg和(或)DBP 80~89 mm Hg]和高血压[SBP≥140 mm Hg和(或)DBP≥90 mm Hg]进行血压水平分类。以上分类适用于18岁以上的男、女性成年人。
将血压水平120~139/80~89 mm Hg定为正常高值血压,是根据我国流行病学调查研究数据的结果确定的。血压水平120~139/80~89 mm Hg的人群,10年后心血管风险比血压水平110/75 mm Hg的人群增加1倍以上;血压120~129/80~84 mm Hg和130~139/85~89 mm Hg的中年人群,10年后分别有45%和64%成为高血压患者。
高血压定义为:在未使用降压药物的情况下,非同日3次测量血压,SBP≥140 mm Hg和(或)DBP≥90 mm Hg。SBP≥140 mm Hg和DBP<90 mm Hg为单纯性收缩期高血压。患者既往有高血压史,目前正在使用降压药物,血压虽然低于140/90 mm Hg,也诊断为高血压。根据血压升高水平,又进一步将高血压分为1级、2级和3级(表4)。

血压水平分类和定义
血压水平分类和定义
| 分类 | SBP(mm Hg) | DBP(mm Hg) | ||
|---|---|---|---|---|
| 正常血压 | <120 | 和 | <80 | |
| 正常高值血压 | 120~139 | 和(或) | 80~89 | |
| 高血压 | ≥140 | 和(或) | ≥90 | |
| 1级高血压(轻度) | 140~159 | 和(或) | 90~99 | |
| 2级高血压(中度) | 160~179 | 和(或) | 100~109 | |
| 3级高血压(重度) | ≥180 | 和(或) | ≥110 | |
| 单纯收缩期高血压 | ≥140 | 和 | <90 | |
注:当SBP和DBP分属于不同级别时,以较高的分级为准
由于诊室血压测量的次数较少,血压又具有明显波动性,在不能进行24 h动态血压监测时,需要数周内多次测量来判断血压升高情况,尤其对于轻、中度血压升高。如有条件,应进行24 h动态血压监测或家庭血压监测。
脑卒中、心肌梗死等严重心脑血管事件是否发生、何时发生难以预测,但发生心脑血管事件的风险水平不仅可以评估,也应该评估。虽然高血压及血压水平是影响心血管事件发生和预后的独立危险因素,但是并非惟一决定因素。大部分高血压患者还有血压升高以外的心血管危险因素。因此,高血压患者的诊断和治疗不能只根据血压水平,必须对患者进行心血管风险的评估并分层。高血压患者的心血管风险分层,有利于确定启动降压治疗的时机,有利于采用优化的降压治疗方案,有利于确立合适的血压控制目标,有利于实施危险因素的综合管理。
本指南仍采用2005年指南的分层原则和基本内容,将高血压患者按心血管风险水平分为低危、中危、高危和很高危4个层次(表5)。根据以往我国高血压防治指南实施情况和有关研究进展,对影响风险分层的内容作了部分修改(表6)。将糖耐量受损和(或)空腹血糖异常列为影响分层的心血管危险因素;将判定腹型肥胖的腰围标准改为:男性≥90 cm,女性≥85 cm;将eGFR<60 ml·min-1·1.73 m-2、颈-股动脉脉搏波速度≥12m/s和踝/臂血压指数<0.9列为影响分层的靶器官损害指标界值。

高血压患者心血管风险水平分层
高血压患者心血管风险水平分层
| 其他危险因素和病史 | 1级高血压 | 2级高血压 | 3级高血压 |
|---|---|---|---|
| 无 | 低危 | 中危 | 高危 |
| 1~2个其他危险因素 | 中危 | 中危 | 很高危 |
| ≥3个其他危险因素或靶器官损害 | 高危 | 高危 | 很高危 |
| 临床并发症或合并糖尿病 | 很高危 | 很高危 | 很高危 |
注:1级高血压:SBP140~159 mm Hg和(或)DBP 90~99 mm Hg,2级高血压:SBP 160~179 mm Hg和(或)DBP 100~109 mm Hg,3级高血压:SBP≥180 mm Hg和(或)DBP≥110 mm Hg

影响高血压患者心血管预后的重要因素
影响高血压患者心血管预后的重要因素
| 心血管危险因素 | 靶器官损害 | 伴临床疾患 | |||
|---|---|---|---|---|---|
| ·高血压(1~3级) | ·左心室肥厚 | ·脑血管病 | |||
| ·男性>55岁;女性>65岁 | 心电图:Sokolow-Lyon>38 mm或Cornell>2440 mm·ms;超声心动图LVMI:男≥125 g/m2,女≥120 g/m2 | 脑出血,缺血性脑卒中,短暂性脑缺血发作 | |||
| ·吸烟 | ·颈动脉超声IMT≥0.9 mm或动脉粥样斑块 | ·心脏疾病 | |||
| ·糖耐量受损(餐后2 h血糖7.8~11.0 mmol/L)和(或)空腹血糖受损(6.1~6.9 mmol/L) | ·颈-股动脉脉搏波速度≥12 m/s | 心肌梗死史,心绞痛,冠状动脉血运重建史,慢性心力衰竭 | |||
| ·血脂异常 | ·踝/臂血压指数<0.9 | ·肾脏疾病 | |||
| TC≥5.7 mmol/L(220 mg/dl)或LDL-C>3.3 mmol/L(130 mg/dl)或HDL-C<1.0 mmol/L(40 mg/dl) | ·eGFR降低(eGFR<60 ml·min-1·1.73 m-2)或血清肌酐轻度升高: | 糖尿病肾病,肾功能受损,血肌酐:男性≥133 μmol/L(1.5 mg/dl),女性≥124 μmol/L(1.4 mg/dl),蛋白尿(≥300 mg/24 h) | |||
| ·早发心血管病家族史(一级亲属发病年龄男性<55岁,女性<65岁) | 男性115~133 μmol/L(1.3~1.5 mg/dl),女性107~124 μmol/L(1.2~1.4 mg/dl) | ·外周血管疾病 | |||
| ·腹型肥胖(腰围:男性≥90 cm,女性≥85 cm)或肥胖(BMI≥28 kg/m2) | ·微量白蛋白尿:30~300 mg/24 h或白蛋白/肌酐比:≥30 mg/g(3.5 mg/mmol) | ·视网膜病变 | |||
| ·血同型半胱氨酸升高(≥10 μmol/L) | 出血或渗出,视乳头水肿 | ||||
| ·糖尿病 | |||||
| 空腹血糖≥7.0 mmol/L (126 mg/dl),餐后2 h血糖≥11.1 mmol/L(200 mg/dl),糖化血红蛋白≥6.5% | |||||
注:TC:总胆固醇;LDL-C:低密度脂蛋白胆固醇;HDL-C:高密度脂蛋白胆固醇;BMI:体质指数;LVMI:左心室质量指数;IMT:颈动脉内中膜厚度;eGFR:估算的肾小球滤过率
高血压的主要治疗目标是最大限度地降低心血管并发症的发生与死亡的总体危险,需要治疗所有可逆性心血管危险因素、亚临床靶器官损害以及各种并存的临床疾病
降压目标:在患者能耐受的情况下,逐步降压达标。一般高血压患者,应将血压降至140/90 mm Hg以下;65岁及以上老年人的SBP应控制在150 mm Hg以下,如能耐受还可进一步降低;伴有肾脏疾病、糖尿病和稳定性冠心病的高血压患者治疗宜个体化,一般可以将血压降至130/80 mm Hg以下,脑卒中后的高血压患者一般血压目标为<140/90 mm Hg。对急性期的冠心病或脑卒中患者,应按照相关指南进行血压管理
DBP低于60 mm Hg的冠心病患者,应在密切监测血压的前提下逐渐实现SBP达标
目前,全国统一的医疗服务与保障体系尚未建成,而各省、市、自治区之间的经济与社会发展水平又存在很大差异,因此,本指南治疗规范初步设定为标准目标和基本目标。
对检出的高血压患者,在非药物治疗的基础上,使用本指南推荐的起始与维持治疗的抗高血压药物,特别是每日给药1次能控制24 h血压并使血压达到治疗目标的药物。同时,控制其他的可逆性危险因素,并对检出的亚临床靶器官损害和临床疾病进行有效干预。
对检出的高血压患者,在非药物治疗的基础上,使用国家食品与药品监督管理局审核批准的任何安全有效的抗高血压药物,包括每日给药2~3次的短、中效药物,使血压达到治疗目标。同时,尽可能控制其他的可逆性危险因素,并对检出的亚临床靶器官损害和临床疾病进行有效干预。
高血压治疗的基本原则:(1)高血压是一种以动脉血压持续升高为特征的进行性"心血管综合征",常伴有其他危险因素、靶器官损害或临床疾患,需要进行综合干预。(2)抗高血压治疗包括非药物和药物两种方法,大多数患者需长期、甚至终生坚持治疗。(3)定期测量血压;规范治疗,改善治疗依从性,尽可能实现降压达标;坚持长期平稳有效地控制血压。
治疗高血压的主要目的是最大限度地降低心脑血管并发症发生和死亡的总体危险[19]。因此,应在治疗高血压的同时,干预所有其他的可逆性心血管危险因素(如吸烟、血脂异常或肥胖等),并适当处理同时存在的各种临床情况。危险因素越多,其程度越严重[20]。
最近,对既往的抗高血压临床试验进行汇总分析后发现,在高危患者中,虽然经过降压、调脂及其他危险因素的干预,患者的心血管"剩余危险"仍然很高[21,22]。为了改变这种局面,需要进行更早期的有效干预,即对低、中危患者进行更积极的治疗,并对检出的各种亚临床靶器官损害进行有效干预,以预防或延缓此类患者的疾病发展进入高危阶段。
对血压处于正常高值范围的人群,降压治疗可以预防或延缓高血压发生[23],但降压治疗是否能够降低心脑血管并发症的风险,尚需进行大规模临床试验研究。
高血压患者的降压目标:在患者能耐受的情况下,逐步降压达标。一般高血压患者,应将血压降至140/90 mm Hg以下[24];65岁及以上老年人的SBP应控制在150 mm Hg以下[25,26],如能耐受还可进一步降低;伴有肾脏疾病、糖尿病或病情稳定的冠心病的高血压患者治疗更宜个体化,一般可以将血压降至130/80 mm Hg以下[27,28,29,30,31],脑卒中后的高血压患者一般血压目标为<140/90 mm Hg[32]。处于急性期的冠心病或脑卒中患者,应按照相关指南进行血压管理。DBP低于60 mm Hg的冠心病患者,应在密切监测血压的前提下逐渐实现SBP达标。
按低危、中危、高危及很高危分层,应全面评估患者的总体危险,并在危险分层的基础上作出治疗决策。
一旦确诊,立即开始对高血压及并存的危险因素和临床情况进行综合治疗。
先对患者的血压及其他危险因素进行为期数周的观察,反复测量血压,尽可能进行24 h动态血压监测或家庭血压监测评估靶器官损害情况,然后决定是否以及何时开始药物治疗。
对患者进行较长时间的观察,反复测量血压,尽可能进行24 h动态血压监测或家庭血压监测,评估靶器官损害情况,然后决定是否以及何时开始药物治疗。
初诊高血压患者的评估及监测程序见图1。


健康的生活方式,在任何时候,对任何高血压患者(包括正常高值血压),都是有效的治疗方法,可降低血压、控制其他危险因素和临床情况
生活方式干预降低血压和心血管危险的作用肯定,所有患者都应采用,主要措施包括:
减少钠盐摄入,增加钾盐摄入
控制体重
戒烟
不过量饮酒
体育运动
减轻精神压力,保持心理平衡
在本指南中,非药物治疗主要指生活方式干预,即去除不利于身体和心理健康的行为和习惯。其不仅可以预防或延迟高血压的发生,还可以降低血压,提高降压药物的疗效,从而降低心血管风险。具体内容简述如下:
钠盐可显著升高血压,增加高血压的发病风险,而钾盐则可对抗钠盐升高血压的作用。我国各地居民的钠盐摄入量均显著高于世界卫生组织每日应少于5 g的推荐,而钾盐摄入则严重不足。因此,所有高血压患者均应采取各种措施,尽可能减少钠盐的摄入量,并增加食物中钾盐的摄入量。主要措施包括:(1)尽可能减少烹调用盐,建议使用可定量的盐勺。(2)减少味精、酱油等含钠盐的调味品用量。(3)少食或不食含钠盐量较高的各类加工食品,如咸菜、火腿、香肠以及各类炒货。(4)增加蔬菜和水果的摄入量。(5)肾功能良好者,使用含钾的烹调用盐。
超重和肥胖是导致血压升高的重要原因之一,而以腹部脂肪堆积为典型特征的中心性肥胖还会进一步增加高血压等心血管与代谢性疾病的风险,适当降低升高的体重,减少体内脂肪含量,可显著降低血压。
衡量超重和肥胖最简便和常用的生理测量指标是BMI[计算公式为:体重(kg)/身高(m2)]和腰围。BMI通常反映全身肥胖程度,腰围主要反映中心型肥胖的程度。成年人正常BMI为18.5~23.9 kg/m2,在24~27.9 kg/m2为超重,提示需要控制体重;BMI≥28 kg/m2为肥胖,应减重。成年人正常腰围<90/85 cm(男/女),如腰围≥90/85 cm(男/女),提示需控制体重[33]。
最有效的减重措施是控制能量摄入和增加体力活动。在饮食方面要遵循平衡膳食的原则,控制高热量食物(高脂肪食物、含糖饮料及酒类等)的摄入,适当控制主食(碳水化合物)用量。在运动方面,规律的、中等强度的有氧运动是控制体重的有效方法。减重的速度因人而异,通常以每周减重0.5~1.0 kg为宜。对于非药物措施减重效果不理想的重度肥胖患者,应在医生指导下,使用减肥药物控制体重。
吸烟是一种不健康行为,是心血管病和癌症的主要危险因素之一。被动吸烟也会显著增加心血管疾病危险。吸烟可导致血管内皮损害,显著增加高血压患者发生动脉粥样硬化性疾病的风险。戒烟的益处十分肯定,而且任何年龄戒烟均能获益。烟草依赖是一种慢性成瘾性疾病,不仅戒断困难,复吸率也很高。因此,医生应强烈建议并督促高血压患者戒烟,并指导患者寻求药物辅助戒烟(使用尼古丁替代品、安非他酮缓释片和伐尼克兰等),同时也应对戒烟成功者进行随访和监督,避免复吸。
长期大量饮酒可导致血压升高,限制饮酒量则可显著降低高血压的发病风险。我国男性长期大量饮酒者较多,在畲族等几个少数民族女性也有饮酒的习惯。所有患者均应控制饮酒量,每日酒精摄入量男性不应超过25 g,女性不应超过15 g[11]。不提倡高血压患者饮酒,如饮酒,则应少量:白酒或葡萄酒(或米酒)或啤酒的量分别少于50 ml、100 ml和300 ml[34,35]。
一般的体力活动可增加能量消耗,对健康十分有益。而定期的体育锻炼则可产生重要的治疗作用,可降低血压、改善糖代谢等。因此,建议每天应进行适当的体力活动(每天30 min左右);而每周则应有3次以上的有氧体育锻炼,如步行、慢跑、骑车、游泳、做健美操、跳舞和非比赛性划船等。典型的体力活动计划包括三个阶段:(1) 5~10 min的轻度热身活动。(2) 20~30 min的耐力活动或有氧运动。(3)放松阶段,约5 min,逐渐减少用力,使心脑血管系统的反应和身体产热功能逐渐稳定下来。运动的形式和运动量均应根据个人的兴趣、身体状况而定。
心理或精神压力引起心理应激(反应),即人体对环境中心理和生理因素的刺激作出的反应。长期、过度的心理反应,尤其是负性的心理反应会显著增加心血管风险。精神压力增加的主要原因包括过度的工作和生活压力以及病态心理,包括抑郁症、焦虑症、A型性格(一种以敌意、好胜和妒忌心理及时间紧迫感为特征的性格)、社会孤立和缺乏社会支持等。应采取各种措施,帮助患者预防和缓解精神压力以及纠正和治疗病态心理,必要时建议患者寻求专业心理辅导或治疗。
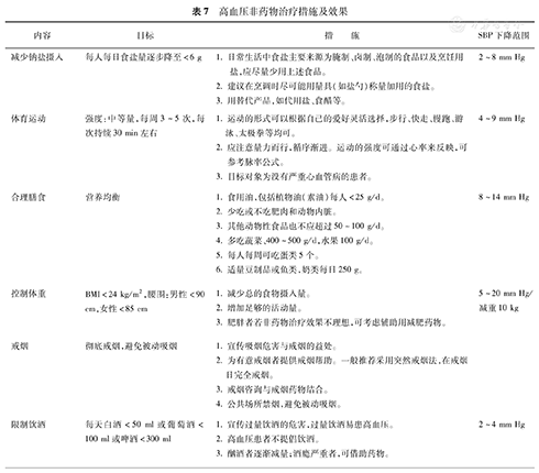
根据上述建议防治高血压非药物措施归纳于表7。

高血压非药物治疗措施及效果
高血压非药物治疗措施及效果
| 内容 | 目标 | 措施 | SBP下降范围 |
|---|---|---|---|
| 减少钠盐摄入 | 每人每日食盐量逐步降至<6 g | 1.日常生活中食盐主要来源为腌制、卤制、泡制的食品以及烹饪用盐,应尽量少用上述食品。 | 2~8 mm Hg |
| 2.建议在烹调时尽可能用量具(如盐勺)称量加用的食盐。 | |||
| 3.用替代产品,如代用盐、食醋等。 | |||
| 体育运动 | 强度:中等量,每周3~5次,每次持续30 min左右 | 1.运动的形式可以根据自己的爱好灵活选择,步行、快走、慢跑、游泳、太极拳等均可。 | 4~9 mm Hg |
| 2.应注意量力而行,循序渐进。运动的强度可通过心率来反映,可参考脉率公式。 | |||
| 3.目标对象为没有严重心血管病的患者。 | |||
| 合理膳食 | 营养均衡 | 1.食用油,包括植物油(素油)每人<25 g/d。 | 8~14 mm Hg |
| 2.少吃或不吃肥肉和动物内脏。 | |||
| 3.其他动物性食品也不应超过50~100 g/d。 | |||
| 4.多吃蔬菜、400~500 g/d,水果100 g/d。 | |||
| 5.每人每周可吃蛋类5个。 | |||
| 6.适量豆制品或鱼类,奶类每日250 g。 | |||
| 控制体重 | BMI<24 kg/m2,腰围:男性<90 cm,女性<85 cm | 1.减少总的食物摄入量。 | 5~20 mm Hg/减重10 kg |
| 2.增加足够的活动量。 | |||
| 3.肥胖者若非药物治疗效果不理想,可考虑辅助用减肥药物。 | |||
| 戒烟 | 彻底戒烟,避免被动吸烟 | 1.宣传吸烟危害与戒烟的益处。 | |
| 2.为有意戒烟者提供戒烟帮助。一般推荐采用突然戒烟法,在戒烟日完全戒烟。 | |||
| 3.戒烟咨询与戒烟药物结合。 | |||
| 4.公共场所禁烟,避免被动吸烟。 | |||
| 限制饮酒 | 每天白酒<50 ml或葡萄酒<100 ml或啤酒<300 ml | 1.宣传过量饮酒的危害,过量饮酒易患高血压。 | 2~4 mm Hg |
| 2.高血压患者不提倡饮酒。 | |||
| 3.酗酒者逐渐减量;酒瘾严重者,可借助药物。 |
1.药物治疗的策略。
1)药物治疗的目的:对高血压患者实施降压药物治疗的目的是,通过降低血压,有效预防或延迟脑卒中、心肌梗死、心力衰竭、肾功能不全等并发症发生;有效控制高血压的疾病进程,预防高血压急症、亚急症等重症高血压发生。较早进行的以DBP(≥90 mm Hg)为入选标准的降压治疗试验显示,DBP每降低5 mm Hg(SBP降低10 mm Hg)可使脑卒中和缺血性心脏病的风险分别降低40%和14%;稍后进行的单纯收缩期高血压(SBP≥160 mm Hg,DBP<90 mm Hg)降压治疗试验显示,SBP降低10 mm Hg,DBP降低4 mm Hg可使脑卒中和缺血性心脏病的风险分别降低30%和23%。
2)降压达标的方式:将血压降低到目标水平可以显著降低心脑血管并发症的风险。但在达到上述治疗目标后,进一步降低血压是否仍能获益,尚不确定。有研究显示,冠心病患者的DBP<60 mm Hg时,心血管事件的风险可能会增加[36]。
应及时将血压降低到上述目标血压水平,但并非越快越好。大多数高血压患者,应根据病情在数周至数月内将血压逐渐降至目标水平。年轻、病程较短的高血压患者,可较快达标。但老年人、病程较长或已有靶器官损害或并发症的患者,降压速度宜适度缓慢。
3)降压药物治疗的时机:高危、很高危或3级高血压患者,应立即开始降压药物治疗。确诊的2级高血压患者,应考虑开始药物治疗;1级高血压患者,可在生活方式干预数周后,血压仍≥140/90 mm Hg时,再开始降压药物治疗[37]。
2.降压治疗的临床试验证据。
以心脑血管并发症为主要研究目标的随机对照降压治疗临床试验为高血压的治疗与管理建立了理论基础。自20世纪50年代以来,在全世界范围内进行了数十个以高血压患者为研究对象的临床试验,大致可以分为4种类型。较早期的降压治疗试验,主要研究积极降压治疗与安慰剂或不治疗对比是否能够显著降低心脑血管并发症的风险,这些研究一致显示,通过降低血压可以显著降低各种类型的高血压患者发生心脑血管并发症的风险。这是我们治疗与管理各种类型的高血压最重要的理论基础和循证证据。
在此基础上,进行了多个不同种类的药物之间进行对比的临床试验,主要探讨较新的降压药物如CCB、ACEI、ARB等与传统的降压药物如噻嗪类利尿剂、β受体阻断剂相比,是否能够更有效预防心脑血管并发症,这些临床试验的结果显示,降低血压是这些降压药物减少心脑血管并发症的最主要原因[38]。药物之间的差别总体很小[39],但就特定并发症而言仍有差别。不同联合治疗试验结果也有差异。氯沙坦干预以减少高血压终点研究(LIFE)[40]治疗伴左心室肥厚的高血压患者,结果表明氯沙坦±氢氯噻嗪比阿替洛尔±氢氯噻嗪组显著降低复合心血管事件。北欧心脏结局研究(ASCOT-BPLA)[41]结果表明,氨氯地平±培哚普利组与阿替洛尔±苄氟噻嗪组相比较,前者降低心血管风险更显著。联合降压治疗避免心血管事件(ACCOMPLISH)试验[42]结果表明,贝那普利+氨氯地平联合方案优于贝那普利+氢氯噻嗪,可明显降低复合终点事件。
近年来,降压治疗临床试验主要分为两种类型,一种是选择高血压患者,通过对比强化与非强化的血压管理,寻找一个最佳的目标血压。另一种类型的试验则选择高心血管风险患者作为研究对象,探讨更低一些的血压是否能够更有效降低心脑血管并发症风险。这些试验通常不考虑入选者在入选时的血压水平,既有高血压患者,也有血压正常或已经控制到正常的患者。结果血压更低的一组,有些并发症的风险有较明显下降[43],但也有一些并发症的风险则有上升趋势[44]。这些试验结果提示,在达到140/90 mm Hg以下的达标水平后,进一步降低血压应坚持个体化原则,应充分考虑患者的疾病特征以及降压治疗方案的组成及其实施方法。
我国也独立完成了一系列降压治疗临床试验,并为多个国际多中心的临床试验做出贡献。较早进行的中国老年收缩期降压治疗临床试验(Syst-China)[25]以及上海(STONE)[26]和成都(CNIT)硝苯地平降压治疗等临床试验证实,以尼群地平、硝苯地平等CCB为基础的积极降压治疗方案可显著降低我国高血压患者脑卒中的发生与死亡率。在此基础上,非洛地平降低并发症研究(FEVER)[45]显示,氢氯噻嗪+非洛地平与单用氢氯噻嗪相比,尽管加用非洛地平组血压只进一步降低了4/2 mm Hg,但致死与非致死性脑卒中的发生降低了27%[46]。进一步进行FEVER试验事后分析发现,治疗后平均血压水平低于120/70 mm Hg时,脑卒中,心脏事件和总死亡危险最低。正在进行的我国高血压综合防治研究(CHIEF)阶段报告表明,初始用小剂量氨氯地平与替米沙坦或复方阿米洛利联合治疗,可明显降低高血压患者的血压水平,高血压的控制率可达80%左右,提示以CCB为基础的联合治疗方案是我国高血压患者的优化降压方案之一[47,48]。
除了上述降压治疗的一级预防临床试验,我国还在脑卒中后降压治疗二级预防临床试验领域做出了贡献。我国独立完成的脑卒中后降压治疗研究(PATS)[49]是国际上第一个较大规模的安慰剂对照的脑卒中后二级预防降压治疗临床实验,结果表明,吲哒帕胺(2.5 mg/d)治疗组与安慰剂组相比,血压降低了5/2 mm Hg,脑卒中的发生率降低了29%。此后,我国还积极参加了国际合作脑卒中后降压治疗预防再发研究(PROGRESS)[50],并入选了整个试验6105例患者中约1/4的病例,结果表明,培哚普利+吲哒帕胺或单用培哚普利治疗总体降低脑卒中再发危险28%,培哚普利+吲哒帕胺联合降压效果优于单用培哚普利;亚组分析的结果显示,中国与日本等亚洲研究对象脑卒中风险下降的幅度更大[50];事后分析的结果显示,治疗后平均血压最低降至112/72 mm Hg仍未见到J型曲线[51]。我国所入选的1520例患者进一步进行了随访观察,平均6年随访的数据证实,降压治疗显著降低脑卒中再发危险,总死亡以及心肌梗死的危险也呈下降趋势[52,53]。
我国学者也积极参加了老老年高血压治疗研究(HYVET)与降压降糖治疗2型糖尿病预防血管事件的研究(ADVANCE)。HYVET研究[54]结果显示,在SBP 160 mm Hg以上的高龄老年(≥80岁)高血压患者中进行降压治疗,采用缓释吲哒帕胺将SBP降低至<150 mm Hg,与安慰剂相比,可减少脑卒中及死亡危险。ADVANCE研究[55]结果则显示,在糖尿病患者中采用低剂量培哚普利+吲哒帕胺复方制剂进行降压治疗,与常规降压治疗相比,将血压降低5.6/2.2 mm Hg,平均血压达到134/75 mm Hg,可降低大血管和微血管联合终点事件9%。
正如上述,高血压患者的风险不仅取决于血压水平,还取决于患者的并发症、合并症以及其他心血管危险因素[56]。血同型半胱氨酸升高水平与脑卒中风险呈正相关,我国进行的多种维生素治疗试验及有关叶酸荟萃分析显示,补充叶酸可降低血同型半胱氨酸水平,从而显著降低脑卒中风险[57,58,59]。但补充叶酸对我国高血压患者脑卒中的预防作用仍有待进行更大规模临床试验研究。
近年来,高血压靶器官亚临床病变检测技术发展迅速,如超声心动图诊断左心室肥厚、血管超声检测动脉内中膜厚度、蛋白尿、新发糖尿病等,以上述中间心血管检测指标为主要研究目标的临床试验广泛开展,针对中间检测指标的亚组分析、事后分析逐年增多[60,61,62,63,64]。此类研究需要的样本量通常较小,可以在1年内观察到明显变化,对于探讨高血压损伤机制或降压治疗的保护机制具有重要意义,并希望中间指标与硬终点一致,最终可以中间终点替代硬终点从而极大地缩短时间、降低临床试验的成本,但目前尚不能以中间终点试验替代以心脑血管并发症为研究目标的临床试验。
此外本指南也参考了其他的临床研究,这些研究结果同样提供了一系列证据[65,66,67,68,69,70,71,72,73,74,75,76,77,78,79]。
3.降压药物应用的基本原则:降压治疗药物应用应遵循以下4项原则,即小剂量开始,优先选择长效制剂,联合用药及个体化。
1)小剂量:初始治疗时通常应采用较小的有效治疗剂量,并根据需要,逐步增加剂量。
2)优先应用长效制剂:尽可能使用1次/d给药而有持续24 h降压作用的长效药物,以有效控制夜间血压与晨峰血压,更有效预防心脑血管并发症发生。如使用中、短效制剂,则需每天2~3次给药,以达到平稳控制血压。
3)联合用药:可增加降压效果又不增加不良反应,在低剂量单药治疗疗效不满意时,可以采用2种或多种降压药物联合治疗。事实上,2级以上高血压为达到目标血压常需联合治疗。对血压≥160/100 mm Hg、高于目标血压20/10 mm Hg或高危及以上患者,起始即可采用小剂量2种药物联合治疗,或用固定配比复方制剂[80,81,82,83,84,85,86]。
4)个体化:根据患者具体情况和耐受性及个人意愿或长期承受能力,选择适合患者的降压药物。
4.常用降压药物的种类和作用特点(表8,表9,表10):常用降压药物包括CCB、ACEI、ARB、利尿剂和β受体阻滞剂五类,以及由上述药物组成的固定配比复方制剂。此外,α受体阻滞剂或其他种类降压药有时亦可应用于某些高血压人群。

常用的各种降压药
常用的各种降压药
| 口服降压药物 | 每天剂量(mg) | 每天服药次数 | 主要不良反应 | |
|---|---|---|---|---|
| 二氢吡啶类CCB | 踝部水肿,头痛,潮红 | |||
| 硝苯地平 | 10~30 | 2~3 | ||
| 缓释片 | 10~80 | 2 | ||
| 控释片 | 30~60 | 1 | ||
| 氨氯地平 | 2.5~10 | 1 | ||
| 左旋氨氯地平 | 1.25~5 | 1 | ||
| 非洛地平缓释片 | 2.5~10 | 1 | ||
| 拉西地平 | 4~8 | 1 | ||
| 尼卡地平 | 40~80 | 2 | ||
| 尼群地平 | 20~60 | 2~3 | ||
| 贝尼地平 | 4~8 | 1 | ||
| 乐卡地平 | 10~20 | 1 | ||
| 非二氢吡啶类CCB | 房室传导阻滞,心功能抑制 | |||
| 维拉帕米 | 80~480 | 2~3 | ||
| 维拉帕米缓释片 | 120~480 | 1~2 | ||
| 地尔硫 胶囊 | 90~360 | 1~2 | ||
| 噻嗪类利尿剂 | 血钾降低,血钠降低,血尿酸升高 | |||
| 氢氯噻嗪 | 6.25~25 | 1 | ||
| 氯噻酮a | 12.5~25 | 1 | ||
| 吲哒帕胺 | 0.625~2.5 | 1 | ||
| 吲哒帕胺缓释片 | 1.5 | 1 | ||
| 襻利尿剂 | 血钾减低 | |||
| 呋噻米 | 20~80 | 1~2 | ||
| 保钾利尿剂 | 血钾增高 | |||
| 阿米洛利 | 5~10 | 1~2 | ||
| 氨苯蝶啶 | 25~100 | 1~2 | ||
| 醛固酮拮抗剂 | ||||
| 螺内酯 | 20~60 | 1~3 | 血钾增高,男性乳房发育 | |
| 依普利酮 | 50~100 | 1~2 | 血钾增高 | |
| β受体阻滞剂 | 支气管痉挛,心功能抑制 | |||
| 比索洛尔 | 2.5~10 | 1 | ||
| 美托洛尔平片 | 50~100 | 2 | ||
| 美托洛尔缓释片 | 47.5~190 | 1 | ||
| 阿替洛尔 | 12.5~50 | 1~2 | ||
| 普萘洛尔 | 20~90 | 2~3 | ||
| 倍他洛尔 | 5~20 | 1 | ||
| α-β受体阻滞剂 | 体位性低血压,支气管痉挛 | |||
| 拉贝洛尔 | 200~600 | 2 | ||
| 卡维地洛 | 12.5~50 | 2 | ||
| 阿罗洛尔 | 10~20 | 1~2 | ||
| ACEI | 咳嗽,血钾升高,血管神经性水肿 | |||
| 卡托普利 | 25~300 | 2~3 | ||
| 依那普利 | 2.5~40 | 2 | ||
| 贝那普利 | 5~40 | 1~2 | ||
| 赖诺普利 | 2.5~40 | 1 | ||
| 雷米普利 | 1.25~20 | 1 | ||
| 福辛普利 | 10~40 | 1 | ||
| 西拉普利 | 1.25~5 | 1 | ||
| 培哚普利 | 4~8 | 1 | ||
| 咪哒普利 | 2.5~10 | 1 | ||
| 口服降压药物 | 每天剂量(mg) | 每天服药次数 | 主要不良反应 | |
|---|---|---|---|---|
| ARB | 血钾升高,血管性神经水肿(罕见) | |||
| 氯沙坦 | 25~100 | 1 | ||
| 缬沙坦 | 80~160 | 1 | ||
| 厄贝沙坦 | 150~300 | 1 | ||
| 替米沙坦 | 20~80 | 1 | ||
| 坎地沙坦 | 4~32 | 1 | ||
| 奥美沙坦 | 20~40 | 1 | ||
| α受体阻滞剂 | 体位性低血压 | |||
| 多沙唑嗪 | 1~16 | 1 | ||
| 哌唑嗪 | 1~10 | 2~3 | ||
| 特拉唑嗪 | 1~20 | 1~2 | ||
| 中枢作用药物 | ||||
| 利血平 | 0.05~0.25 | 1 | 鼻充血,抑郁,心动过缓,消化性溃疡 | |
| 可乐定 | 0.1~0.8 | 2~3 | 低血压,口干,嗜睡 | |
| 可乐定贴片 | 0.25 | 1/周 | 皮肤过敏 | |
| 甲基多巴 | 250~1000 | 2~3 | 肝功能损害,免疫失调 | |
| 直接血管扩张药 | ||||
| 米诺地尔a | 5~100 | 1 | 多毛症 | |
| 肼屈嗪 | 25~100 | 2 | 狼疮综合征 | |
| 肾素抑制剂 | 血钾升高,血管性水肿(罕见) | |||
| 阿利吉仑b | 150~300 | 1 | ||
注:ACEI:血管紧张素转换酶抑制剂;ARB:血管紧张素Ⅱ受体拮抗体;a:欧美国家上市,中国未上市; b:中国已批准注册

固定配比复方制剂
固定配比复方制剂
| 主要组分与每片剂量 | 每天服药片数 | 每天服药次数 | 主要不良反应 | |
|---|---|---|---|---|
| 复方利血平片(利血平0.032 mg/氢氯噻嗪3.1 mg/双肼屈嗪4.2 mg/异丙嗪2.1 mg) | 1~3片 | 2~3 | 消化性溃疡,困倦 | |
| 复方利血平氨苯蝶啶片(利血平0.1mg/氨苯蝶啶12.5 mg/氢氯噻嗪12.5 mg/双肼屈嗪12.5 mg) | 1~2片 | 1 | 消化性溃疡,头痛,血钾异常 | |
| 珍菊降压片(可乐定0.03mg/氢氯噻嗪5 mg) | 1~2片 | 2~3 | 低血压;血钾异常 | |
| 氯沙坦钾/氢氯噻嗪(氯沙坦钾50 mg/氢氯噻嗪12.5 mg) | 1片 | 1 | 偶见血管神经性水肿,血钾异常 | |
| (氯沙坦钾100 mg/氢氯噻嗪12.5 mg) | 1片 | 1 | ||
| 缬沙坦/氢氯噻嗪(缬沙坦80 mg/氢氯噻嗪12.5 mg) | 1~2片 | 1 | 偶见血管神经性水肿,血钾异常 | |
| 厄贝沙坦/氢氯噻嗪(厄贝沙坦150 mg/氢氯噻嗪12.5 mg) | 1片 | 1 | 偶见血管神经性水肿,血钾异常 | |
| 替米沙坦/氢氯噻嗪(替米沙坦40mg/氢氯噻嗪12.5 mg) | 1片 | 1 | 偶见血管神经性水肿,血钾异常 | |
| 替米沙坦/氢氯噻嗪(替米沙坦80 mg/氢氯噻嗪12.5 mg) | 1片 | 1 | 偶见血管神经性水肿,血钾异常 | |
| 奥美沙坦/氢氯噻嗪(奥美沙坦20 mg/氢氯噻嗪12.5 mg) | 1片 | 1 | 偶见血管神经性水肿,血钾异常 | |
| 卡托普利/氢氯噻嗪(卡托普利10 mg/氢氯噻嗪6 mg) | 1~2片 | 1~2 | 咳嗽,偶见血管神经性水肿,血钾异常 | |
| 赖诺普利/氢氯噻嗪片(赖诺普利10 mg/氢氯噻嗪12.5 mg) | 1片 | 1 | 咳嗽,血钾异常 | |
| 复方依那普利片(依那普利5 mg/氢氯噻嗪12.5 mg) | 1片 | 1 | 咳嗽,偶见血管神经性水肿,血钾异常 | |
| 贝那普利/氢氯噻嗪(贝那普利10 mg/氢氯噻嗪12.5 mg) | 1片 | 1 | 咳嗽,偶见血管神经性水肿,血钾异常 | |
| 培哚普利/吲哒帕胺(培哚普利4 mg/吲达帕胺1.25 mg) | 1片 | 1 | 咳嗽,偶见血管神经性水肿,血钾异常 | |
| 氨氯地平/缬沙坦(氨氯地平5 mg/缬沙坦80 mg) | 1片 | 1 | 头痛,踝部水肿,偶见血管神经性水肿 | |
| 氨氯地平/贝那普利(氨氯地平5 mg/贝那普利10 mg) | 1片 | 1 | 头痛,踝部水肿,偶见血管神经性水肿 | |
| 复方阿米洛利(阿米洛利2.5 mg/氢氯噻嗪25 mg) | 1片 | 1 | 血钾异常,尿酸升高 | |
| 尼群地平/阿替洛尔(尼群地平10 mg/阿替洛尔20 mg) | 1片 | 1~2 | 头痛,踝部水肿,支气管痉挛,心动过缓 | |
| (尼群地平5 mg/阿替洛尔10 mg) | 1~2片 | 1~2 | ||
| 依那普利/叶酸片(依那普利10 mg/叶酸0.8 mg) | 1~2片 | 1~2 | 咳嗽,恶心,偶见血管神经性水肿 | |
| 氨氯地平/阿托伐他汀(氨氯地平5 mg/阿托伐他汀10 mg) | 1片 | 1 | 头痛,踝部水肿,肌肉疼痛,转氨酶升高 | |
注:降压药使用方法详见SFDA批准的有关药物的说明书

高血压急症静脉注射或肌肉注射用降压药
高血压急症静脉注射或肌肉注射用降压药
| 药名 | 剂 量 | 起效时间 | 持续时间 | 不良反应 |
|---|---|---|---|---|
| 硝普钠 | 0.25~10 μg·kg-1·min-1 IV | 立即 | 1~2 min | 恶心、呕吐、肌颤、出汗 |
| 硝酸甘油 | 5~100 μg/min IV | 2~5 min | 5~10 min | 头痛、呕吐 |
| 酚妥拉明 | 2.5~5 mg IV0.5~1 mg/min IV | 1~2 min | 10~30 min | 心动过速、头痛、潮红 |
| 尼卡地平 | 0.5~10 μg·kg-1·min-1 IV | 5~10 min | 1~4 h | 心动过速、头痛、潮红 |
| 艾司洛尔 | 250~500 μg/kg IV此后50~300 μg·kg-1·min-1 IV | 1~2 min | 10~20 min | 低血压,恶心 |
| 乌拉地尔 | 10~50 mg IV6~24 mg/h | 5 min | 2~8 h | 头晕,恶心,疲倦 |
| 地尔硫NFDA9 | 10 mg IV,5~15 μg·kg-1·min-1 IV | 5 min | 30 min | 低血压,心动过缓 |
| 二氮嗪 | 200~400 mg·kg-1·min-1IV累计不超过600 mg | 1 min | 1~2 h | 血糖过高,水钠潴留 |
| 拉贝洛尔 | 20~100 mg IV,0.5~2.0 mg/min IV 24 h不超过300 mg | 5~10 min | 3~6 h | 恶心、呕吐、头麻、支气管痉挛、传导阻滞、体位性低血压 |
| 依那普利拉 | 1.25~5 mg每6 h IV | 15~30 min | 6~12 h | 高肾素状态血压陡降、变异度较大 |
| 肼苯哒嗪 | 10~20 mg IV10~40 mg IM | 10~20 min20~30 min | 1~4 h4~6 h | 心动过速、潮红、头痛、呕吐、心绞痛加重 |
| 非诺多泮 | 0.03~1.6 μg·kg-1·min-1 IV | <5 min | 30 min | 心动过速、头痛、恶心、潮红 |
注:IV:静脉注射; IM:肌肉注射;急症降压药使用详见各种药物的说明书
本指南建议五大类降压药物均可作为初始和维持用药,应根据患者的危险因素、亚临床靶器官损害以及合并临床疾病情况,合理使用药物。优先选择某类降压药物[36,87],有时又可将这些临床情况称为适应证(表11、表12,图2)。

常用降压药的适应证
常用降压药的适应证
| 适应证 | CCB | ACEI | ARB | D | β受体阻滞剂 |
|---|---|---|---|---|---|
| 左心室肥厚 | + | + | + | ± | ± |
| 稳定性冠心病 | + | +a | +a | - | + |
| 心肌梗死后 | -b | + | + | +c | + |
| 心力衰竭 | - | + | + | + | + |
| 心房颤动预防 | - | + | + | - | - |
| 脑血管病 | + | + | + | + | ± |
| 颈动脉内中膜增厚 | + | ± | ± | - | - |
| 蛋白尿/微量白蛋白尿 | - | + | + | - | - |
| 肾功能不全 | ± | + | + | +d | - |
| 老年人 | + | + | + | + | ± |
| 糖尿病 | ± | + | + | ± | - |
| 血脂异常 | ± | + | + | - | - |
注:CCB:二氢吡啶类钙通道阻滞剂;ACEI:血管紧张素转换酶抑制剂;ARB:血管紧张素Ⅱ受体阻滞剂;D:噻嗪类利尿剂;+:适用;-:证据不足或不适用; ±:可能适用;a:冠心病二级预防;b:对伴心肌梗死病史者可用长效CCB控制高血压;c:螺内酯;d:襻利尿剂

常用降压药种类的临床选择
常用降压药种类的临床选择
| 分类 | 适应证 | 禁忌证 | |
|---|---|---|---|
| 绝对禁忌证 | 相对禁忌证 | ||
| 二氢吡啶类CCB | 老年高血压,周围血管病,单纯高血压,稳定性心绞痛,颈动脉粥样硬化,冠状动脉粥样硬化 | 无 | 快速型心律失常,心力衰竭 |
| 非二氢吡啶类CCB | 心绞痛,颈动脉粥样硬化,室上性快速心律失常 | 二至三度房室传导阻滞,心力衰竭 | |
| ACEI | 心力衰竭,冠心病,左室肥厚,左心室功能不全,心房颤动预防,颈动脉粥样硬化,非糖尿病肾病,糖尿病肾病,蛋白尿/微量白蛋白尿,代谢综合征 | 妊娠,高血钾,双侧肾动脉狭窄 | |
| ARB | 糖尿病肾病,蛋白尿/微量白蛋白尿,冠心病,心力衰竭,左心室肥厚,心房颤动预防,ACEI引起的咳嗽,代谢综合征 | 妊娠,高血钾,双侧肾动脉狭窄 | |
| 噻嗪类利尿剂 | 心力衰竭,老年高血压,高龄老年高血压,单纯收缩期高血压 | 痛风 | 妊娠 |
| 襻利尿剂 | 肾功能不全,心力衰竭 | ||
| 醛固酮拮抗剂 | 心力衰竭,心肌梗死后 | 肾功能衰竭,高血钾 | |
| β受体阻滞剂 | 心绞痛,心肌梗死后,快速性心律失常,慢性心力衰竭 | 二至三度房室传导阻滞,哮喘 | 慢性阻塞性肺病,周围血管病,糖耐量低减,运动员 |
| α受体阻滞剂 | 前列腺增生,高血脂 | 体位性低血压 | 心力衰竭 |
注:ACEI:血管紧张素转换酶抑制剂,ARB:血管紧张素Ⅱ受体拮抗剂


注:A:ACEI或ARB;B:β受体阻滞剂;C:CCB;D:噻嗪类利尿剂; α: α受体阻滞剂;F:低剂量固定复方制剂
1)CCB:主要通过阻断血管平滑肌细胞上的钙离子通道发挥扩张血管降低血压的作用。包括二氢吡啶类CCB和非二氢吡啶类CCB。我国以往完成的较大样本的降压治疗临床试验多以二氢吡啶类CCB为研究用药,并证实以二氢吡啶类CCB为基础的降压治疗方案可显著降低高血压患者脑卒中风险[67,72,88,89]。此类药物可与其他4类药联合应用,尤其适用于老年高血压、单纯收缩期高血压、伴稳定性心绞痛、冠状动脉或颈动脉粥样硬化及周围血管病患者[90]。常见不良反应包括反射性交感神经激活导致心跳加快、面部潮红、脚踝部水肿、牙龈增生等。二氢吡啶类CCB没有绝对禁忌证,但心动过速与心力衰竭患者应慎用。急性冠状动脉综合征患者一般不推荐使用短效硝苯地平。
临床上常用的非二氢吡啶类CCB,也可用于降压治疗,常见不良反应包括抑制心脏收缩功能和传导功能,有时也会出现牙龈增生。二至三度房室传导阻滞、心力衰竭患者,禁忌使用。因此,在使用非二氢吡啶类CCB前应详细询问病史,应进行心电图检查,并在用药2~6周内复查。
2)ACEI:作用机制是抑制血管紧张素转换酶阻断肾素-血管紧张素系统发挥降压作用。在欧美国家人群中进行了大量的大规模临床试验,结果显示此类药物对于高血压患者具有良好的靶器官保护和心血管终点事件预防作用[65,91,92]。ACEI降压作用明确,对糖脂代谢无不良影响。限盐或加用利尿剂可增加ACEI的降压效应。尤其适用于伴慢性心力衰竭、心肌梗死后伴心功能不全、心房颤动预防、糖尿病肾病、非糖尿病肾病、代谢综合征、蛋白尿或微量白蛋白尿患者。最常见不良反应为持续性干咳,多见于用药初期,症状较轻者可坚持服药,不能耐受者可改用ARB。其他不良反应有低血压、皮疹,偶见血管神经性水肿及味觉障碍。长期应用有可能导致血钾升高,应定期监测血钾和血肌酐水平。禁忌证为双侧肾动脉狭窄、高钾血症及妊娠妇女。
3)ARB:作用机制是阻断血管紧张素Ⅱ1型受体发挥降压作用。在欧美国家进行了大量较大规模的临床试验研究,结果显示, ARB可降低有心血管病史(冠心病、脑卒中、外周动脉病)的患者心血管并发症的发生率[93]和高血压患者心血管事件危险[69];降低糖尿病或肾病患者的蛋白尿及微量白蛋白尿[94,95]。尤其适用于伴左心室肥厚、心力衰竭、心房颤动预防、糖尿病肾病、冠心病、代谢综合征、微量白蛋白尿或蛋白尿患者,以及不能耐受ACEI的患者[62,96,97]。不良反应少见,偶有腹泻,长期应用可升高血钾,应注意监测血钾及肌酐水平变化。双侧肾动脉狭窄、妊娠妇女、高钾血症者禁用。
4)利尿剂:主要通过利钠排尿、降低高血容量负荷发挥降压作用。用于控制血压的利尿剂主要是噻嗪类利尿剂。在我国,常用的噻嗪类利尿剂主要是氢氯噻嗪和吲哒帕胺。PATS研究[49]证实吲哒帕胺治疗可明显减少脑卒中再发危险。小剂量噻嗪类利尿剂(如氢氯噻嗪6.25~25 mg)对代谢影响很小,与其他降压药(尤其ACEI或ARB)合用可显著增加后者的降压作用。此类药物尤其适用于老年和高龄老年高血压、单纯收缩期高血压或伴心力衰竭患者,也是难治性高血压的基础药物之一[98]。其不良反应与剂量密切相关,故通常应采用小剂量。噻嗪类利尿剂可引起低血钾,长期应用者应定期监测血钾,并适量补钾,痛风者禁用。对高尿酸血症,以及明显肾功能不全者慎用,后者如需使用利尿剂,应使用襻利尿剂,如呋噻米等。
保钾利尿剂如阿米洛利、醛固酮受体拮抗剂如螺内酯等有时也可用于控制血压。在利钠排尿的同时不增加钾的排出,在与其他具有保钾作用的降压药如ACEI或ARB合用时需注意发生高钾血症的危险。螺内酯长期应用有可能导致男性乳房发育等不良反应。
5)β受体阻滞剂:主要通过抑制过度激活的交感神经活性、抑制心肌收缩力、减慢心率发挥降压作用。高选择性β1受体阻滞剂对β1受体有较高选择性,因阻断β2受体而产生的不良反应较少,既可降低血压,也可保护靶器官、降低心血管事件风险[99,100,101]。β受体阻滞剂尤其适用于伴快速性心律失常、冠心病、慢性心力衰竭[102,103]、交感神经活性增高以及高动力状态的高血压患者。常见的不良反应有疲乏、肢体冷感、激动不安、胃肠不适等,还可能影响糖、脂代谢。二、三度心脏传导阻滞、哮喘患者禁用。慢性阻塞型肺病、运动员、周围血管病或糖耐量异常者慎用。糖脂代谢异常时一般不首选β受体阻滞剂,必要时也可慎重选用高选择性β受体阻滞剂。长期应用者突然停药可发生反跳现象,即原有的症状加重或出现新的表现,较常见有血压反跳性升高,伴头痛、焦虑等,称之为撤药综合征。
6) α受体阻滞剂:不作为一般高血压治疗的首选药,适用于高血压伴前列腺增生患者,也用于难治性高血压患者的治疗[104]。开始给药应在入睡前,以预防体位性低血压发生,使用中注意测量坐、立位血压,最好使用控释制剂。体位性低血压者禁用。心力衰竭者慎用。
7)肾素抑制剂:为一类新型降压药,可显著降低高血压患者的血压水平[86,103,105,106,107],但对心脑血管事件的影响尚待大规模临床试验的评估。
5.降压药的联合应用:联合应用降压药物已成为降压治疗的基本方法[108]。为了达到目标血压水平,许多高血压患者需要应用≥2种降压药物。
1)联合用药的适应证:2级高血压、高于目标血压20/10 mm Hg和(或)伴有多种危险因素、靶器官损害或临床疾患的高危人群,往往初始治疗即需要应用2种小剂量降压药物,如仍不能达到目标血压,可在原药基础上加量或可能需要3种,甚至4种以上降压药物。
2)联合用药的方法:两药联合时,降压作用机制应具有互补性,同时具有相加的降压作用,并可互相抵消或减轻不良反应。例如,在应用ACEI或ARB基础上加用小剂量噻嗪类利尿剂,降压效果可以达到甚至超过将原有的ACEI或ARB剂量倍增的降压幅度。同样加用二氢吡啶类CCB也有相似效果。
3)联合用药方案:(1)ACEI或ARB+噻嗪类利尿剂:ACEI和ARB可使血钾水平略有上升,能拮抗噻嗪类利尿剂长期应用所致的低血钾等不良反应。ACEI或ARB+噻嗪类利尿剂合用有协同作用,有利于改善降压效果[82]。(2)二氢吡啶类CCB+ACEI或ARB:CCB具有直接扩张动脉的作用,ACEI或ARB既扩张动脉、又扩张静脉,故两药合用有协同降压作用。二氢吡啶类CCB常见的不良反应为踝部水肿,可被ACEI或ARB抵消。CHIEF研究[47,48]表明,小剂量长效二氢吡啶类CCB+ARB初始治疗高血压患者,可明显提高血压控制率。此外,ACEI或ARB也可部分阻断CCB所致反射性交感神经张力增加和心率加快的不良反应。(3)CCB+噻嗪类利尿剂:FEVER研究[45]证实,二氢吡啶类CCB+噻嗪类利尿剂治疗,可降低高血压患者脑卒中发生的风险。(4)二氢吡啶类CCB+β受体阻滞剂:CCB具有的扩张血管和轻度增加心率的作用,恰好抵消β受体阻滞剂的缩血管及减慢心率的作用。两药联合可使不良反应减轻。
我国临床主要推荐应用优化联合治疗方案是:二氢吡啶类CCB+ARB;二氢吡啶类CCB+ACEI;ARB+噻嗪类利尿剂;ACEI+噻嗪类利尿剂;二氢吡啶类CCB+噻嗪类利尿剂;二氢吡啶类CCB+β受体阻滞剂。
次要推荐使用的联合治疗方案是:利尿剂+β受体阻滞剂;α受体阻滞剂+β受体阻滞剂;二氢吡啶类CCB+保钾利尿剂;噻嗪类利尿剂+保钾利尿剂。
不常规推荐的但必要时可慎用的联合治疗方案是;ACEI+β受体阻滞剂;ARB+β受体阻滞剂;ACEI+ARB;中枢作用药+β受体阻滞剂。
多种药物的合用:(1)三药联合的方案:在上述各种两药联合方式中加上另一种降压药物便构成三药联合方案,其中二氢吡啶类CCB+ACEI(或ARB)﹢噻嗪类利尿剂组成的联合方案最为常用。(2)4种药联合的方案:主要适用于难治性高血压患者,可以在上述三药联合基础上加用第4种药物如β受体阻滞剂、螺内酯、可乐定或α受体阻滞剂等。
4)固定配比复方制剂:是常用的一组高血压联合治疗药物。通常由不同作用机制的两种降压药组成,也称为单片固定复方制剂[109]。与随机组方的降压联合治疗相比,其优点是使用方便,可改善治疗的依从性及疗效,是联合治疗的新趋势。对2或3级高血压或某些高危患者可作为初始治疗的选择药物之一。应用时注意其相应组成成分的禁忌证或可能的不良反应。
我国传统的固定配比复方制剂:包括复方利血平(复方降压片)、复方利血平氨苯蝶啶片(降压0号)、珍菊降压片等。以当时常用的利血平、氢氯噻嗪、盐酸双屈嗪或可乐定为主要成分,此类复方制剂组成的合理性虽有争议,但仍在基层广泛使用。
新型的固定配比复方制剂:一般由不同作用机制的两种药物组成,多数每天口服1次,使用方便,改善依从性。目前我国上市的新型的固定配比复方制剂主要包括:ACEI+噻嗪类利尿剂,ARB+噻嗪类利尿剂;二氢吡啶类CCB﹢ARB,二氢吡啶类CCB+β受体阻滞剂,噻嗪类利尿剂+保钾利尿剂等。
降压药与其他心血管治疗药物组成的固定配比复方制剂:有二氢吡啶类CCB﹢他汀、ACEI+叶酸;此类复方制剂使用应基于患者合并的危险因素或临床疾患,需掌握降压药和相应非降压药治疗的适应证及禁忌证。
血脂异常是动脉粥样硬化性疾病的重要危险因素,高血压伴有血脂异常显著增加心血管病危险,高血压对我国人群的致病作用明显强于其他心血管病危险因素。中国成人血脂异常防治指南[110]强调了在中国人群中高血压对血脂异常患者心血管综合危险分层的重要性。
ALLHAT和ASCOT试验评估了合用他汀类药物治疗高血压患者的疗效[21,22]。ASCOT试验结果显示,调脂治疗是有益的,作为一级预防和二级预防分别使脑卒中风险降低15%和30%。国际完成的一系列他汀类治疗冠心病试验和我国完成的血脂康研究的结果表明,对冠心病合并高血压患者的二级预防能显著获益[21,22,111,112,113,114,115,116,117,118,119,120,121,122,123]:明显减少冠心病事件及总死亡[111,124]。他汀类药物调脂治疗对高血压或非高血压者预防心血管事件的效果相似,均能有效降低心脑血管事件;小剂量他汀用于高血压合并血脂异常患者的一级预防安全有效。作为一级预防,并非所有的高血压患者都需他汀类药物治疗。他汀类药物调脂治疗对心血管疾病危险分层为中、高危者可带来显著临床获益[123],但低危人群未见获益。基于安全性以及效益/费用比的考虑,低危人群一级预防使用他汀治疗仍应慎重[124,125]。
对高血压合并血脂异常的患者,应同时采取积极的降压治疗以及适度的调脂治疗。调脂治疗参考建议如下:首先应强调治疗性生活方式改变,当严格实施治疗性生活方式3~4个月后,血脂水平不能达到目标值,则考虑药物治疗,首选他汀类药物(表13)。血TC水平过低与脑出血的关系仍存在争议,需进一步研究。他汀类药物应用过程中应注意肝功能异常和肌肉疼痛等不良反应,需定期检测血常规、转氨酶(ALT和AST)和肌酸激酶(CK)。

高血压合并血脂异常患者开始调脂治疗的TC和LDL-C值及其目标值
高血压合并血脂异常患者开始调脂治疗的TC和LDL-C值及其目标值
| 危险等级 | 药物治疗开始值[mmol/L(mg/dl)] | 治疗目标值[mmol/L(mg/dl)] |
|---|---|---|
| 中危:伴其他危险≥1项 | TC≥6.2(240) | TC<5.2(200) |
| LDL-C≥4.1(160) | LDL-C<3.4(130) | |
| 高危:CHD或CHD等危症等 | TC≥4.1(160) | TC<4.1(160) |
| LDL-C≥2.6(100) | LDL-C<2.6(100) | |
| 很高危:急性冠状动脉综合征,或缺血性心血管病合并糖尿病 | TC≥4.1(160) | TC<3.1(120) |
| LDL-C≥2.1(80) | LDL-C<2.1(80) |
注:CHD:冠心病,TC:总胆固醇,LDC-C:低密度脂蛋白胆固醇;危险度分层标准见2007年版中国成人血脂异常防治指南[110]
阿司匹林在心脑血管疾病二级预防中的作用有大量临床研究证据支持,且已得到广泛认可,可有效降低严重心血管事件风险19%~25%,其中非致死性心肌梗死下降1/3,非致死性脑卒中下降1/4,致死性血管事件下降1/6[126,127]。(1)高血压合并稳定性冠心病、心肌梗死、缺血性脑卒中或短暂性脑缺血史以及合并周围动脉粥样硬化疾病患者,需应用小剂量阿司匹林(100 mg/d)进行二级预防[19,128,129,130]。(2)合并血栓症急性发作,如急性冠状动脉综合征、缺血性脑卒中或短暂性脑缺血、闭塞性周围动脉粥样硬化症时,应按相关指南的推荐使用阿司匹林,通常在急性期可给予负荷剂量(300 mg/d),而后应用小剂量(100 mg/d)作为二级预防[130]。(3)高血压伴糖尿病、心血管高风险者(10年心血管总风险≥10%)可用小剂量阿司匹林(75~100 mg/d)进行一级预防[131,132]。(4)阿司匹林不能耐受者可以应用氯吡格雷(75 mg/d)代替。
高血压患者长期应用阿司匹林应注意[133]:(1)需在血压控制稳定(<150/90 mm Hg)后开始应用,未达良好控制的高血压患者,阿司匹林可能增加脑出血风险。(2)服用前应筛查有无发生消化道出血的高危因素,如消化道疾病(溃疡病及其并发症史)、65岁以上、同时服用皮质类固醇或其他抗凝药或非甾体类抗炎药等。如果有高危因素应采取预防措施,包括筛查与治疗幽门螺杆菌感染,预防性应用质子泵抑制剂,以及采用合理联合抗栓药物的方案等。(3)合并活动性胃溃疡、严重肝病、出血性疾病者需慎用或停用阿司匹林。
高血压伴糖尿病患者心血管病发生危险更高。高于正常的空腹血糖或糖化血红蛋白(HbA1c)与心血管危险增高具有相关性。UKPDS研究[134]提示,强化血糖控制与常规血糖控制比较,预防大血管事件的效果并不显著,但可明显降低微血管并发症。治疗糖尿病的理想目标是空腹血糖≤6.1 mmol/L或HbA1c≤6.5%。对于老年人,尤其是独立生活的、病程长、并发症多、自我管理能力较差的糖尿病患者,血糖控制不宜过于严格,空腹血糖≤7.0 mmol/L或HbA1c≤7.0%,餐后2 h血糖≤10.0 mmol/L即可。对于中青年糖尿病患者,血糖应控制在正常水平,即空腹血糖≤6.1 mmol/L,餐后2 h血糖≤8.1 mmol/L,HbA1c≤6.5%。
房颤是脑卒中的危险因素,非瓣膜性房颤患者每年发生缺血性脑卒中的风险性为3%~5%。所有高血压并发房颤的患者都应进行血栓栓塞的危险评估。凡是具有血栓栓塞危险因素的房颤患者,应按照现行指南进行抗凝治疗,宜在国际标准化比值(INR)指导下口服抗凝剂华法林[135]。
由于我国人群华法林代谢基因特点,在初始或调整华法林治疗剂量时应给予特别考虑和注意,以保证疗效并避免出血不良反应。有条件的,可做相关基因型检测。目前已有新的抗凝药物问世,将为房颤抗凝提供了新的选择[136]。
高血压并发房颤的低危患者最好也应用华法林,但也可给予阿司匹林,方法遵照相关指南。氯吡格雷与阿司匹林联合治疗只适合于不能应用华法林的替代治疗,但应注意出血不良反应[137]。
在以房颤为主要终点的研究中,没有证实肾素-血管紧张素-醛固酮系统(RAAS)阻滞剂可直接预防房颤的发生,但在有其他相应适应证的房颤高危患者中可使用该类药物为主进行治疗[138]。有研究提示,ARB可能有减少房颤患者心力衰竭住院事件的发生[139]。
高血压患者往往同时存在多个心血管病危险组分,包括危险因素,并存靶器官损害,伴发临床疾患。除了针对某一项危险组分进行干预外,更应强调综合干预多种危险组分。综合干预有利于全面控制心血管危险因素,有利于及早预防心血管病。高血压患者综合干预的措施是多方面的,常用有降压、调脂、抗栓治疗。有资料提示,高同型半胱氨酸血症与脑卒中发生危险有关[140],而补充叶酸降低血同型半胱氨酸可降低脑卒中发生危险[57]。因此,对伴有血同型半胱氨酸升高的高血压人群,降压同时补充叶酸也是综合干预的措施之一。通过控制多种危险因素、保护靶器官、治疗已确诊的糖尿病等疾患,以达到预防心脑血管病发生的目标。
价格低廉的小剂量多效固定复方制剂(polypill)有利于改善综合干预的依从性和效果[141]。目前,已经上市polypill有降压药+调脂药(氨氯地平+阿托伐他汀)固定复方制剂;降压药+叶酸(依那普利+叶酸)固定复方制剂;正在进行的国际polypill干预研究(TIPS)[142],将评估polypill (小剂量雷米普利、氢氯噻嗪、阿替洛尔、辛伐他汀)对易患心血管病的中高危人群的心血管病的一级预防作用。
患者开始治疗后的一段时间,为了评估治疗反应,使血压稳定达标须加强随诊。
随诊中除密切监测血压及患者的其他危险因素和临床疾患的改变以及观察疗效外,还要与患者建立良好的关系,向患者进行保健知识的宣教:让患者了解自己的病情,包括高血压、危险因素及同时存在的临床疾患,了解控制血压的重要性,了解终生治疗的必要性。
为争取药物治疗取得满意疗效,随诊时应强调按时服药,让患者了解该种药物治疗可能出现的不良反应,一旦出现不良反应,应及早报告。耐心向患者解释改变生活方式的重要性,使之理解其治疗意义,自觉地付诸于实践,并长期坚持。
随诊间隔:根据患者的心血管总危险分层及血压水平,由医生视具体情况而定。若患者血压水平仅属正常高值或高血压1级,危险分层属低危者或仅服1种药物治疗者,可安排每1~3个月随诊1次;新发现的高危及较复杂病例随诊的间隔应较短,高危患者血压未达标者,至少每2周随访1次;血压达标且稳定者,每1个月随访1次。经治疗后,血压达标者,其他危险因素亦得到控制,可以减少随诊次数。若治疗6个月,使用了至少3种降压药,血压仍未达标,应考虑将患者转至高血压专科门诊或上级医院治疗。
各级有条件的医院应设立高血压专科门诊,加强对患者的随访,从而提高高血压的治疗率和控制率。
应特别强调的是,暂时决定不予药物治疗的患者,应同样定期随诊和监测,并按随诊结果考虑是否给予抗高血压药物,以免延误。
医疗记录:一般高血压患者的治疗时间长达数十年,治疗方案会有多次改变,包括药物的选择。最好建议患者详细记录其应用过的治疗药物及其疗效。医生则更应为其经手治疗过的患者保存充分的记录,随时备用。
高血压门诊血压:以患者就诊时门诊医生测量的血压值为准。
高血压入院血压:以患者入院时经管医生测量的血压值为准。
高血压诊断书写参考(举例):(1)如新发现血压升高,如血压在140~179/90~109 mm Hg之间,则预约患者重复测量,一般间隔2周,如非同日3次血压均符合高血压诊断标准则诊断为高血压。(2)如以往诊断为原发性高血压而正在用降压治疗的:本次测量血压<140/90 mm Hg,则诊断仍写为原发性高血压(已用降压药治疗)。(3)如血压平均值为152/96 mm Hg,则诊断写为原发性高血压1级。(4)如高血压伴其他危险因素或靶器官损害,则可将危险因素或靶器官损害列出,如高血压;高胆固醇血症;左心室肥厚等。(5)如高血压伴其他临床疾患的,则并列出其他临床疾患,如高血压;冠心病、心绞痛;脑梗死后遗症;糖尿病等。(6)门诊或住院病历有关高血压危险分层的书写:危险分层主要用于判断患者预后或为治疗决策提供参考。门诊病历一般不主张将危险分层(如高危)写在高血压诊断中。住院病历,是否将危险分层(如很高危,高危)写在高血压诊断中尚无明确规定。倾向于不推荐将危险分层写在住院病历的诊断中,但可在病例分析中对危险度予以叙述。
对大多数非重症或急症高血压患者可开始给予小剂量降压药物,经2~4周后,如疗效不显著,而不良反应少或可耐受,可增加剂量;如出现不良反应不能耐受,则改用另一类药物。随访期间血压的测量应在每天的固定时间。对于重度高血压患者,须及早控制其血压,可以较早递增剂量和联合用药。随访时除询问患者的症状外,还需做必要的化验检查,以了解靶器官状况和有无药物不良反应。对于非重症或急症高血压患者,经治疗血压被控制并长期稳定达1年以上,可以考虑尝试减少药物剂量,目的为减少药物的可能不良反应,但以不影响疗效为前提。
对初期明确诊断为高血压的患者,根据血压水平、伴发的危险因素、靶器官损害、临床疾患进行危险分层。对以往已诊断为高血压的患者,现在无法确定以往情况的,则根据目前的实际情况进行危险分层。尽可能用近一段时间非同日几次血压的平均值作为危险分层或血压分级的血压值;也可用连续7天血压测量(如家庭血压)的后6天血压的平均值作为参考。管理医师应每年对危险分层分级管理的患者进行年度评估。根据随访记录情况(全年血压记录、危险因素变化)确定新的管理级别。在管理的高血压患者中,出现病情变化、发生高血压相关疾病时,应及时对患者进行临床评估,重新确定管理级别,并按照新的级别管理要求进行随访管理。一般情况下,伴心脑肾疾病、糖尿病者而归为高危或很高危的,危险分层与管理级别长期不变;伴有靶器官损害而分为高危的,一般不作变动;对仅根据血压水平和(或)1~2个可改变的危险因素而分为中危或少数高危的分级管理者,在管理1年后视实际情况而调整管理级别;对血压长期(连续6个月)控制好的,可谨慎降低分层级别和管理级别;对新发生心脑血管病或肾病及糖尿病者,应及时评估,如原来为低危或中危的,则现分为高危或很高危,同时升高管理级别。药物治疗开始后患者的随诊流程见图3。


据2002年卫生部组织的全国居民27万人营养与健康状况调查资料显示,我国60岁及以上人群高血压的患病率为49%。即约每2位60岁以上人中就有1人患高血压。老年高血压常与多种疾病并存,并发症多:常并发冠心病、心力衰竭、脑血管疾病、肾功能不全、糖尿病等。我国人群脑卒中发生率远高于西方人群。若血压长期控制不理想,更易发生靶器官损害[11,131,132,133,134,135,136,137,138,139,140,141,142]。
(1)SBP增高,脉压增大:老年单纯收缩期高血压占高血压的60%,随着年龄增长其发生率增加,同时脑卒中的发生率急剧升高。老年人脉压与总死亡率和心血管事件呈显著正相关。(2)血压波动大:血压"晨峰"现象增多,高血压合并体位性低血压和餐后低血压者增多。体位性低血压定义为:在改变体位为直立位的3 min内,SBP下降>20 mm Hg或DBP下降>10 mm Hg,同时伴有低灌注的症状,如头晕或晕厥。老年单纯收缩期高血压伴有糖尿病、低血容量,应用利尿剂、扩血管药或精神类药物者容易发生体位性低血压。老年餐后低血压定义为:餐后2 h内每15 min测量血压1次,与餐前比较SBP下降>20 mm Hg;或餐前SBP≥100 mm Hg,但餐后<90 mm Hg;或虽餐后血压仅有轻微降低,但出现心脑缺血症状(心绞痛、乏力、晕厥、意识障碍)。老年人血压波动大,影响治疗效果,血压急剧波动时,可显著增加发生心血管事件的危险。(3)常见血压昼夜节律异常:血压昼夜节律异常的发生率高,表现为夜间血压下降幅度<10%(非杓型)或超过20%(超杓型),导致心、脑、肾等靶器官损害的危险增加。(4)白大衣高血压增多。(5)假性高血压增多,指袖带法所测血压值高于动脉内测压值的现象(SBP升高≥10 mm Hg或DBP升高≥15 mm Hg),可见于正常血压或高血压老年人。上述高血压的临床特点与老年动脉硬化性血管壁僵硬度增加及血压调节中枢功能减退有关。
年龄≥65岁,血压持续升高或3次以上非同日坐位SBP≥140 mm Hg和(或)DBP≥90 mm Hg,可定义为老年高血压。若SBP≥140 mm Hg,DBP<90 mm Hg,则定义为老年单纯收缩期高血压。
老年高血压试验汇总分析表明,降压治疗可使脑卒中减少40%,心血管事件减少30%;无论是收缩期或舒张期高血压,抑或是老年单纯收缩期高血压降压治疗均可降低心脑血管病的发生率及死亡率;平均降低SBP 10 mm Hg和DBP 4 mm Hg,脑卒中的发生风险降低30%,心血管事件和死亡率降低13%,70岁以上的老年男性、脉压增大或存在心血管合并症者获益更多。高龄老年高血压降压治疗可降低总死亡率和脑卒中等(HYVET试验)。我国完成的Syst-China[25]、STONE[26]等临床试验结果均表明,CCB治疗老年人高血压可显著减少脑卒中发生风险。
老年高血压患者的血压应降至150/90 mm Hg以下,如能耐受可降至140/90 mm Hg以下。对于80岁以上的高龄老年人的降压的目标值为<150/90 mm Hg。但是,目前尚不清楚老年高血压降至140/90 mm Hg以下是否有更大获益。
老年高血压降压治疗应强调SBP达标,同时应避免过度降低血压;在能耐受降压治疗前提下,逐步降压达标,应避免过快降压;对于降压耐受性良好的患者应积极进行降压治疗。
老年高血压的理想降压药物应符合以下条件:(1)平稳、有效。(2)安全,不良反应少。(3)服药简便,依从性好。常用的5类降压药物均可以选用。对于合并前列腺肥大或使用其他降压药而血压控制不理想的患者,α受体阻滞剂亦可以应用,同时注意防止体位性低血压等不良反应。对于合并双侧颈动脉狭窄≥70%并有脑缺血症状的患者,降压治疗应慎重,不应过快、过度降低血压。
SBP高而DBP不高甚至低的老年单纯收缩期高血压患者治疗有一定难度。如何处理目前没有明确的证据。建议:当DBP<60 mm Hg,而SBP<150 mm Hg,宜观察,可不用药物治疗;如SBP 150~179 mm Hg,可谨慎给予小剂量降压药治疗;如SBP≥180 mm Hg,则给予小剂量降压药治疗。降压药可用小剂量利尿剂、CCB、ACEI或ARB等。治疗中应密切观察病情变化。
儿童高血压以原发性高血压为主,表现为轻、中度血压升高,通常没有自我感知,没有明显的临床症状,除非定期体检,否则不易被发现。与肥胖密切相关,50%以上的儿童高血压伴有肥胖。一项20年的队列研究显示,43%的儿童高血压20年后发展成为成人高血压,而儿童血压正常人群中发展为成人高血压的比例只有9.5%。左心室肥厚是儿童原发性高血压最突出的靶器官损害,占儿童高血压的10%~40%[143,144,145,146,147]。
儿童中血压明显升高者多为继发性高血压,肾性高血压是继发性高血压的首位病因,占继发性高血压的80%左右。随年龄增长,原发性高血压的比例逐渐升高,进入青春期的青少年高血压多为原发性。根据近10年部分省市的调查结果,儿童高血压患病率,学龄前儿童为2%~4%,学龄儿童为4%~9%[148]。
与成人血压测量不同,儿童与青少年常规测量坐位右上臂肱动脉血压。选择合适袖带对于儿童血压的准确测量非常重要,理想袖带的气囊宽度应至少等于右上臂围的40%,气囊长度至少包绕上臂围的80%,气囊宽度与长度的比值至少为1∶2。
儿童与青少年DBP读数取柯氏音第Ⅳ时相(K4)还是第Ⅴ时相(K5),国内外尚不统一[149,150]。成人取K5为DBP,考虑到我国儿科教学和临床一直采用K4为DBP,以及相当比例的儿童与青少年柯氏音不消失的现实状况,建议实际测量中同时记录K4和K5。
目前国际上统一采用P90、P95、P99作为诊断"正常高值血压"、"高血压"和"严重高血压"标准[143,144]。
表14、表15为2010年依据我国11余万儿童青少年血压调查数据制定出的中国儿童青少年血压参照标准[151]。

中国男性儿童血压评价标准(mm Hg)
中国男性儿童血压评价标准(mm Hg)
| 年龄(岁) | SBP | DBP-K4 | DBP-K5 | ||||||
|---|---|---|---|---|---|---|---|---|---|
| P90 | P95 | P99 | P90 | P95 | P99 | P90 | P95 | P99 | |
| 3 | 102 | 105 | 112 | 66 | 69 | 73 | 66 | 69 | 73 |
| 4 | 103 | 107 | 114 | 67 | 70 | 74 | 67 | 70 | 74 |
| 5 | 106 | 110 | 117 | 69 | 72 | 77 | 68 | 71 | 77 |
| 6 | 108 | 112 | 120 | 71 | 74 | 80 | 69 | 73 | 78 |
| 7 | 111 | 115 | 123 | 73 | 77 | 83 | 71 | 74 | 80 |
| 8 | 113 | 117 | 125 | 75 | 78 | 85 | 72 | 76 | 82 |
| 9 | 114 | 119 | 127 | 76 | 79 | 86 | 74 | 77 | 83 |
| 10 | 115 | 120 | 129 | 76 | 80 | 87 | 74 | 78 | 84 |
| 11 | 117 | 122 | 131 | 77 | 81 | 88 | 75 | 78 | 84 |
| 12 | 119 | 124 | 133 | 78 | 81 | 88 | 75 | 78 | 84 |
| 13 | 120 | 125 | 135 | 78 | 82 | 89 | 75 | 79 | 84 |
| 14 | 122 | 127 | 138 | 79 | 83 | 90 | 76 | 79 | 84 |
| 15 | 124 | 129 | 140 | 80 | 84 | 90 | 76 | 79 | 85 |
| 16 | 125 | 130 | 141 | 81 | 85 | 91 | 76 | 79 | 85 |
| 17 | 127 | 132 | 142 | 82 | 85 | 91 | 77 | 80 | 86 |
注:定义:正常高值血压:SBP和(或)DBP≥P90~<P95,或12岁及以上儿童,SBP和(或)DBP ≥ 120/80 mm Hg,高血压:SBP和(或)DBP≥P95~ <P99,严重高血压:SBP和(或)DBP≥P99;表15同此表

中国女性儿童血压评价标准(mm Hg)
中国女性儿童血压评价标准(mm Hg)
| 年龄(岁) | SBP | DBP-K4 | DBP-K5 | ||||||
|---|---|---|---|---|---|---|---|---|---|
| P90 | P95 | P99 | P90 | P95 | P99 | P90 | P95 | P99 | |
| 3 | 101 | 104 | 110 | 66 | 68 | 72 | 66 | 68 | 72 |
| 4 | 102 | 105 | 112 | 67 | 69 | 73 | 67 | 69 | 73 |
| 5 | 104 | 107 | 114 | 68 | 71 | 76 | 68 | 71 | 76 |
| 6 | 106 | 110 | 117 | 70 | 73 | 78 | 69 | 72 | 78 |
| 7 | 108 | 112 | 120 | 72 | 75 | 81 | 70 | 73 | 79 |
| 8 | 111 | 115 | 123 | 74 | 77 | 83 | 71 | 74 | 81 |
| 9 | 112 | 117 | 125 | 75 | 78 | 85 | 72 | 76 | 82 |
| 10 | 114 | 118 | 127 | 76 | 80 | 86 | 73 | 77 | 83 |
| 11 | 116 | 121 | 130 | 77 | 80 | 87 | 74 | 77 | 83 |
| 12 | 117 | 122 | 132 | 78 | 81 | 88 | 75 | 78 | 84 |
| 13 | 118 | 123 | 132 | 78 | 81 | 88 | 75 | 78 | 84 |
| 14 | 118 | 123 | 132 | 78 | 82 | 88 | 75 | 78 | 84 |
| 15 | 118 | 123 | 132 | 78 | 82 | 88 | 75 | 78 | 84 |
对个体而言,只有经过3次及以上不同时间测量的血压水平≥P95方可诊断为高血压;随后要进行高血压程度的分级:(1)高血压1级:P95~P99+5 mm Hg。(2)高血压2级: ≥P99+5 mm Hg。儿童中"白大衣高血压"现象较为常见,可通过动态血压监测予以鉴别。
对儿童与青少年高血压的评估包括以下4个方面:高血压的病因、血压水平的真实性、靶器官损害及程度、其他心血管疾病及并发症。在评估基础上制定合理的治疗计划。
原发性高血压或未合并靶器官损害的高血压儿童与青少年应将血压降至P95以下;合并肾脏疾病、糖尿病或出现高血压靶器官损害时,应将血压降至P90以下,以减少对靶器官的损害,降低远期心血管病发病率。
绝大多数高血压儿童与青少年通过非药物治疗即可达到血压控制目标[152,153,154]。措施:(1)控制体重,延缓BMI上升。(2)增加有氧锻炼,减少静态活动时间。(3)调整饮食结构(包括限盐),建立健康饮食习惯。
高血压儿童与青少年如果合并下述1种及以上情况,则需要开始药物治疗:出现高血压临床症状,继发性高血压,出现高血压靶器官的损害,糖尿病,非药物治疗6个月后无效者。儿童与青少年高血压药物治疗的原则是从单一用药、小剂量开始。ACEI或ARB和CCB在标准剂量下较少发生不良反应,通常作为首选的儿科抗高血压药物;利尿剂通常作为二线抗高血压药物或与其他类型药物联合使用,解决水钠潴留及用于肾脏疾病引起的继发性高血压;其他种类药物如α受体阻滞剂和β受体阻滞剂,因为不良反应的限制多用于严重高血压和联合用药。
妊娠合并高血压的患病率占孕妇的5%~10%,其中70%是与妊娠有关的高血压,其余30%在妊娠前即存在高血压。妊娠合并高血压分为慢性高血压、妊娠期高血压和先兆子痫3类。慢性高血压指的是妊娠前即证实存在或在妊娠的前20周即出现的高血压。妊娠期高血压为妊娠20周以后发生的高血压,不伴有明显蛋白尿,妊娠结束后血压可以恢复正常。先兆子痫定义为发生在妊娠20周以后的血压升高伴临床蛋白尿(24 h尿蛋白≥300 mg);重度先兆子痫定义为血压≥160/110 mm Hg,有大量蛋白尿,并出现头痛、视力模糊、肺水肿、少尿和实验室检查异常(如血小板计数下降、转氨酶异常),常合并胎盘功能异常。
非药物措施(限盐、富钾饮食、适当活动、情绪放松)是妊娠合并高血压安全和有效的治疗方法,应作为药物治疗的基础。由于所有降压药物对胎儿的安全性均缺乏严格的临床验证,而且动物试验中发现一些药物具有致畸作用,因此,药物选择和应用受到限制。妊娠期间的降压用药不宜过于积极,治疗的主要目的是保证母子安全和妊娠的顺利进行。治疗的策略、给药时间的长短及药物的选择取决于血压升高的程度,以及对血压升高所带来危害的评估。在接受非药物治疗措施以后,血压≥150/100 mm Hg时应开始药物治疗,治疗目标是将血压控制在130~140/80~90 mm Hg。
(1)轻度妊娠高血压:药物治疗并不能给胎儿带来益处,也没有证据证明可以预防先兆子痫的发生,此时包括限盐在内的非药物治疗是最安全有效的处理方法。在妊娠的最初20周,由于全身血管张力降低,患者血压可以恢复正常。在继续非药物治疗下,可以停用降压药物。对于妊娠前高血压、存在靶器官损害或同时使用多种降压药物的患者,应根据妊娠期间血压水平调整药物剂量,原则上采用尽可能少的药物种类和剂量,同时应充分告知患者,妊娠早期用药对胎儿重要脏器发育影响的不确定性。血压轻度升高的先兆子痫,由于其子痫的发生率仅0.5%,不建议常规应用硫酸镁,但需要密切观察血压和尿蛋白变化以及胎儿状况。(2)重度妊娠合并高血压:治疗的主要目的是最大限度降低母亲的患病率和病死率。在严密观察母婴状态的前提下,应明确治疗的持续时间、降压目标、药物选择和终止妊娠的指征。对重度先兆子痫,建议静脉应用硫酸镁,密切观察血压、腱反射和不良反应,并确定终止妊娠的时机。

常用妊娠合并高血压的治疗药物
常用妊娠合并高血压的治疗药物
| 药物名称 | 降压机制 | 常用剂量 | 安全级别 | 注意事项 |
|---|---|---|---|---|
| 甲基多巴 | 降低脑干交感神经张力 | 200~500 mg,2~4次/d | B | 抑郁、过度镇静、体位性低血压 |
| 拉贝洛尔 | α、β受体阻滞剂 | 50~200 mg,1次/12 h,最大600 mg/d | C | 胎儿心动过缓;孕妇皮肤瘙痒 |
| 美托洛尔 | β1受体阻滞剂 | 25~100 mg,1次/12 h | C | 胎儿心动过缓;胎盘阻力增高 |
| 氢氯噻嗪a | 利尿、利钠 | 6.25~12.5 mg/d | B | 大剂量影响胎盘血流 |
| 硝苯地平 | 抑制动脉平滑肌细胞钙内流 | 5~20 mg,1次/8 h或缓释制剂10~20 mg,1次/12 h | C | 低血压 |
| 硫酸镁b | 神经肌肉阻滞剂,具有抑制钙离子内流的作用 | 5 g稀释至20 ml,静脉缓慢推注,维持:1~2 g/h。或5 g稀释至20 ml,深部肌肉注射,每4小时重复。总量:25~30 g/d | A | 低血压、肌无力 |
注:a:在胎盘循环已经降低的患者(先兆子痫或胎儿发育迟缓),应避免应用利尿剂,b:尿量<600 ml/24 h、呼吸<16次/min、腱反射消失,需及时停药。安全分级:A,在有对照组的早期妊娠妇女中未显示对胎儿有危险,可能对胎儿的伤害极小;B,在动物生殖试验中并未显示对胎儿的危险,但无孕妇的对照组,或对动物生殖试验显示有不良反应,但在早孕妇女的对照组中并不能肯定其不良反应;C,在动物的研究中证实对胎儿有不良反应,但在妇女中无对照组或在妇女和动物研究中无可以利用的资料,药物仅在权衡对胎儿的利大于弊时给予
必要时谨慎使用降压药。常用的静脉降压药物有拉贝洛尔和硫酸镁;口服药物包括β受体阻滞剂、阿米洛利、肼屈嗪或CCB等;硫酸镁是治疗严重先兆子痫的首选药物。妊娠期间禁用ACEI或ARB。
一项包括7项随机对照试验的系统评价,总样本量为15 527例,均为缺血性脑卒中、出血性脑卒中或短暂性脑缺血发作患者,随访2~5年,结果表明抗高血压药物治疗能使所有复发性脑卒中、非致死性脑卒中、心肌梗死和总心血管事件显著减少,致死性脑卒中和血管性死亡也呈下降趋势[155]。PATS[49]及PROGRESS[50]结果表明,降压治疗对中国脑血管病患者二级预防有效,可明显降低脑卒中再发危险,对缺血性脑卒中和出血性脑卒中均有益。但PRoFESS研究[156]中降压治疗组与安慰剂组相比主要终点(包括复发脑卒中)并无显著差异。二级预防试验结果的差别可能与入选时间窗有关,PATS和PROGRESS均入选急性脑卒中发作4周后(平均数月后)患者,降压治疗获得预防脑卒中再发的良好效果,但PRoFESS入选急性脑卒中发作后平均15天的患者,降压治疗未取得显著效果。
血压目标一般应达到<140/90 mm Hg。常用的5种降压药物利尿剂、CCB、ACEI、ARB及β受体阻滞剂均能通过降压而发挥预防脑卒中或短暂性脑缺血作用。利尿剂及某些降压药物可能效果更好些。可选择单药或联合用药。
对一般脑卒中后的高血压患者,应进行积极的常规降压治疗。对缺血性或出血性脑卒中、男性或女性、任何年龄的患者均应给予降压治疗。但对老年尤其是高龄患者、双侧颈动脉或颅内动脉严重狭窄患者、严重体位性低血压患者应谨慎降压治疗。降压药应从小剂量开始,密切观察血压水平与不良反应,根据患者耐受性调整降压药及其剂量。如出现头晕等明显不良反应时,应减少给药剂量或停药。尽可能将血压控制在安全范围(160/100 mm Hg以内)。同时综合干预有关危险因素及处理并存的临床疾患,如抗血小板治疗、调脂治疗、降糖治疗、心律失常处理等。
急性脑卒中的血压处理缺乏足够临床试验证据,仅供参考建议如下:急性缺血性脑卒中溶栓前血压应控制在<185/110 mm Hg。急性缺血性脑卒中发病24 h内血压升高的患者应谨慎处理,除非SBP≥180 mm Hg或DBP≥100 mm Hg或伴有严重心功能不全、主动脉夹层、高血压脑病者,一般不予降压。降压的合理目标是24 h内血压降低约15%。有高血压病史且正在服用降压药物者,如神经功能平稳,可于脑卒中后24 h开始使用降压药物。
急性脑出血患者,如果SBP>200 mm Hg或平均动脉压>150 mm Hg,要考虑用持续静脉滴注给药,积极降低血压,血压的监测频率为每5分钟1次。如果SBP>180 mm Hg或平均动脉压>130 mm Hg,并有疑似颅内压升高的证据者,要考虑监测颅内压,用间断或持续的静脉给药降低血压;如没有疑似颅内压升高的证据,则考虑用间断或持续的静脉给药轻度降低血压(例如,平均动脉压110 mm Hg或目标血压为160/90 mm Hg),密切观察病情变化。
前瞻性协作研究表明,血压在115/75 mm Hg至180/115 mm Hg范围内冠心病的危险呈持续上升的趋势,且每增加20/10 mm Hg,冠心病危险增加一倍。综合分析现有的大量资料,建议稳定性冠心病、不稳定型心绞痛、非ST段抬高和ST段抬高心肌梗死的高血压患者目标血压水平一般可为<130/80 mm Hg,但治疗宜个体化。如患者冠状动脉严重病变或年龄大于65岁,DBP尽量维持在60 mm Hg以上。对于老年高血压且伴脉压大的患者,降压治疗可导致DBP过低(<60 mm Hg)。因此,临床医师必须警惕,并仔细评估各种反应,尤其那些与心肌缺血共存的不良症状和体征。降压治疗对于高龄老年高血压患者降低脑卒中的发生率也是有效的,但是否也能降低冠心病事件尚缺乏充分的证据。
(1)非药物治疗和危险因素处理:除控制血压外,还包括戒烟、严格控制血糖、有氧运动、调脂,以及肥胖者减轻体重。有充分证据表明,如无禁忌证,需应用他汀类药物以及抗血小板药物阿司匹林,不能使用阿司匹林者应使用氯吡格雷。(2)β受体阻滞剂:此类药物是治疗稳定性冠心病的基石,可改善心绞痛症状。糖尿病并非应用β受体阻滞剂的禁忌证,但应注意此药有可能掩盖低血糖的肾上腺素能兴奋的症状。(3)其他药物:如有β受体阻滞剂使用的禁忌证,可代之以二氢吡啶类CCB,尤其长效的制剂(如氨氯地平、非洛地平、硝苯地平控释或缓释制剂)或长效的非二氢吡啶类制剂(如维拉帕米或地尔硫NFDA9),这些药物同样对高血压伴心绞痛患者有效。TIBET研究比较了β受体阻滞剂和CCB,证实在控制稳定性心绞痛上两者的疗效相等。但多项研究(APSIS、TIBBS等)表明,β受体阻滞剂更占优势。β受体阻滞剂和二氢吡啶类CCB合用可增加抗心绞痛的疗效。但与维拉帕米、地尔硫NFDA9合用,则有可能增加严重心动过缓或心脏传导阻滞的危险性。ACEI或ARB可改善此类患者的预后。
常需采用综合性治疗方案,包括卧床休息、持续心电监护、氧疗、静脉给予硝酸酯类药物、应用吗啡,以及β受体阻滞剂或其替代药物非二氢吡啶类CCB(如维拉帕米、地尔硫NFDA9)。β受体阻滞剂或非二氢吡啶类CCB均应在无禁忌证,且无低血压或心力衰竭状况下应用。伴前壁心肌梗死、糖尿病、未控制的高血压或左室收缩功能障碍的患者应加用ACEI或ARB。利尿剂对于长期的血压控制,尤其患者伴容量超负荷,往往也是必需的。
此类患者的治疗与上述的不稳定性心绞痛或非ST段抬高心肌梗死相似,不过,溶栓治疗、直接PCI以及控制心律失常等治疗可能更重要,更具紧迫性。β受体阻滞剂和ACEI适用于所有没有禁忌证的患者。血液动力学稳定(无低血压、心力衰竭或心原性休克)的患者可以立即开始应用β受体阻滞剂,建议口服给药。只有在患者伴严重高血压或心肌梗死后心绞痛,且其他药物无效时,方考虑应用静脉短效的β1受体阻滞剂。急性期以后的患者仍应继续使用口服β受体阻滞剂作为冠心病的二级预防。早期应用ACEI或ARB可显著降低发病率和病死率,尤其适用于前壁心肌梗死、伴持久性高血压、左心室功能障碍或糖尿病患者。 CCB一般不宜使用,除非患者有应用β受体阻滞剂的禁忌证或伴严重的梗死后心绞痛、室上性心动过速等且应用其他药物未能有效控制者,或者用于辅助性进一步降低血压的治疗。
研究表明,在既往健康的人群中高血压是心力衰竭的主要归因危险。大多数心力衰竭患者无论有无左心室扩张和左心室射血分数(LVEF)降低,均有高血压史。长期和持续的高血压促进了病理性心肌细胞肥大和心肌损伤,后者又引起RAAS和交感神经系统的过度兴奋,导致一系列神经内分泌因子的激活,从而产生心肌重构,而心肌重构反过来又使RAAS和交感神经系统进一步兴奋,加重心肌重构,形成恶性循环,最终发生心力衰竭。
大型临床试验结果表明,降压治疗可降低高血压患者心力衰竭的发生率,也可减少伴心力衰竭患者的心血管事件,降低病死率和改善预后。对于既往曾患心力衰竭或目前仍有心力衰竭症状与体征的高血压患者,应积极控制高血压。降压的目标水平为<130/80 mm Hg。对于持续高血压患者,或高血压伴左心室肥厚,或伴左心室功能障碍但无心衰症状和体征的患者,治疗目标亦为<130/80 mm Hg。这样做有利于预防出现心衰的症状和体征。
对于伴心力衰竭或LVEF降低的患者,临床研究表明,阻断RAAS药物如ACEI或ARB、醛固酮受体阻滞剂(螺内酯、依普利酮),以及交感神经系统阻滞剂及β受体阻滞剂等均对患者的长期预后有益。高血压伴心力衰竭患者通常需合用2种或3种降压药物。在应用利尿剂消除体内过多滞留的液体,使患者处于"干重"状态后,β受体阻滞剂加ACEI或ARB可发挥协同的有益作用,称之为优化组合。此种组合既为抗心力衰竭治疗所必需,又可发挥良好的降压作用。RAAS阻滞剂和β受体阻滞剂均应从极小剂量起始,约为通常降压治疗剂量的1/8~1/4,且应缓慢地增加剂量,直至达到抗心力衰竭治疗所需要的目标剂量或最大耐受剂量。此种最终应用的剂量往往会显著高于高血压治疗中的剂量,这在一系列心力衰竭临床试验中已得到证实。
两者存在伴发关系,高血压病可引起肾脏损害,后者又使血压进一步升高,并难以控制。肾脏疾病所致的高血压称之为肾性高血压,主要由肾血管疾病(如肾动脉狭窄)和肾实质性疾病(肾小球肾炎,慢性肾盂肾炎、多囊肾等)所致,在肾脏疾病进展过程中可产生高血压,后者又加剧肾脏病变使肾功能减退,形成恶性循环。
高血压患者如出现肾功能损害的早期表现,如微量白蛋白尿或肌酐水平轻度升高,应积极控制血压,在患者能够耐受情况下,可将血压降至<130/80 mm Hg,必要时可联合应用2~3种降压药物,其中应包括一种RAAS阻滞剂(ACEI或ARB)。
此类患者,尤其伴肾功能不全,饮食及血压控制最为重要。严格控制血压,是延缓肾脏病变的进展,预防心血管事件发生风险的关键。目标血压可控制在130/80 mm Hg以下。ACEI或ARB既有降压,又有降低蛋白尿的作用,因此,对于高血压伴肾脏病患者,尤其有蛋白尿患者,应作为首选;而这两类药物联合对于减少蛋白尿可能有益,但尚缺乏足够循证依据。如不能达标可加用长效CCB和利尿剂。若肾功能显著受损如血肌酐>3 mg/dl,或肾小球滤过率低于30 ml·min-1·1.73 m-2或有大量蛋白尿,此时宜首先用二氢吡啶类CCB;噻嗪类利尿剂可改用襻利尿剂(如呋塞米)。
未透析者一般不用ACEI或ARB及噻嗪类利尿剂;可用CCB、襻利尿剂等降压治疗。对肾脏透析患者,应密切监测血钾和肌酐水平,降压目标<140/90 mm Hg。
高血压常合并糖代谢异常[157,158]。高血压人群的糖尿病患病率平均为18%。高血压也是糖尿病心血管和微血管并发症患者的重要危险因素。糖尿病一旦合并高血压,可使患者心脑血管事件的风险显著增加(至少是单纯高血压或单纯糖尿病的2倍),并加速视网膜病变以及肾脏病变的发生和发展,其死亡风险将增加7.2倍[159,160,161,162]。
UKPDS研究[134]显示,糖尿病合并高血压患者的SBP每下降10 mm Hg,糖尿病相关的任何并发症风险下降12%,死亡风险下降15%。 ADVANCE研究[55]显示,药物治疗使平均血压降低5.6/2.2 mm Hg,微血管或大血管事件发生率下降9%,心血管死亡率降低14%,全因死亡事件的相对危险性减少14%。不过,ACCORD研究[161]表明,强化降压(SBP降至<120 mm Hg)较常规降压治疗(SBP降至<140 mm Hg),并未使患者进一步获益,而不良事件反而显著增加,提示降压治疗宜适度。经专家多次讨论认为,一般糖尿病患者的降压目标是<130/80 mm Hg;老年或伴严重冠心病的糖尿病患者血压目标是<140/90 mm Hg。
SBP在130~139 mm Hg或者DBP在80~89 mm Hg的糖尿病患者,可以进行不超过3个月的非药物治疗,包括饮食管理、减重、限制钠盐摄入、适当限酒和中等强度的规律运动。如血压不能达标,应采用药物治疗。血压≥140/90 mm Hg的患者,应在非药物治疗的基础上立即开始药物治疗;伴微量白蛋白尿的患者,应该直接使用药物治疗。首先考虑使用ACEI或ARB,对肾脏有保护作用,且有改善糖、脂代谢的益处;当需要联合用药时,应以ACEI或ARB为基础。亦可应用利尿剂、β受体阻滞剂或二氢吡啶类CCB。利尿剂和β受体阻滞剂宜小剂量使用,糖尿病合并高尿酸血症的患者,慎用利尿剂;反复低血糖发作者,慎用β受体阻滞剂,以免掩盖低血糖症状。有前列腺肥大且血压控制不佳的患者可使用α受体阻滞剂。血压达标通常需要2种或2种以上的药物联合治疗。
我国代谢综合征患病率随着年龄增加而升高,至65岁达高峰,50岁之前男性高于女性,而50岁之后则相反;此外,还存在显著的地区差异,北方高于南方(14.6%比10.9%),城市高于农村(9.7%比4.6%)[148]。
我国成人代谢综合征诊断标准[163]:腰围,男性≥90 cm,女性≥85 cm;血压≥130/85 mm Hg,或有高血压病史;甘油三酯≥1.70 mmol/L;高密度脂蛋白胆固醇<1.04 mmol/L;空腹血糖≥ 6.10 mmol/L,糖负荷2 h血糖≥7.80 mmol/L,或有糖尿病史。满足上述3项者即可作出诊断。我国代谢综合征的主要类型以肥胖合并高血压和血脂异常最为常见,占53.7%,其次为肥胖合并糖代谢异常和高血压,占30.5%。
我国的研究显示,与非代谢综合征相比,代谢综合征患者10年心血管病风险增加1.85倍,缺血性和出血性脑卒中的风险分别增加2.41和1.63倍。代谢综合征组分中,以腹型肥胖合并高血压及低高密度脂蛋白胆固醇者发生心血管病的风险最高(5.25倍),如在上述组合的基础上合并高血糖,则其脑血管病的发生风险增加16.58倍。代谢综合征的治疗重在早期干预,健康膳食和合理运动甚为重要。其干预要求主要组分综合达标[82]:可考虑血压<130/80 mm Hg,如合并肾脏损害,血压控制要求更严;空腹血糖水平<6.10 mmol/L;甘油三酯<1.70 mmol/L;高密度脂蛋白胆固醇>1.04 mmol/L;腰围<90 cm(男)或<85 cm(女)。降压药物主要推荐ACEI或ARB,也可应用二氢吡啶类CCB和保钾利尿剂,慎用β受体阻滞剂和噻嗪类利尿剂。
外周血管病包括肾动脉、颈动脉、下肢动脉等疾病。本节主要介绍下肢动脉病。
在我国年龄大于60岁的人群中下肢动脉病的估测患病率超过10%[148]。由于下肢动脉病是系统性动脉粥样硬化的常见表现,治疗目标不仅是维持患肢功能,减少或消除症状,防止疾病进展,更重要的是还要降低心、脑血管事件的风险[164]。治疗措施包括药物治疗、经皮介入及外科手术。药物治疗方面,要尽力纠正可能导致血管阻塞的危险因素,以减缓疾病的进展。轻中度症状的患者在医生指导下进行正规的运动训练可明显增加无间歇性跛行距离。经皮介入及外科手术血运重建是立即缓解下肢动脉病症状的最有效方法,用于有严重症状而药物治疗无效的患者。
一般认为下肢动脉病合并高血压的患者应该接受抗高血压治疗,降压达标有利于降低心、脑血管事件的风险。在降压过程中患肢血流可能有所下降,多数患者均可耐受,但少数严重缺血患者会出现血流进一步下降,导致症状加重,故对重症患者在降压时需考虑这种可能性,尤其要避免过度降压。单纯下肢动脉病的降压治疗可选择ACEI、CCB、ARB、β受体阻滞剂和利尿剂,对重症闭塞性下肢动脉病慎用非选择性β受体阻滞剂,以免可能诱发缺血加重。因下肢动脉病常常合并冠心病,在不能排除冠心病的情况下应首选β1受体阻滞剂,有助于降低心血管风险。研究表明, β受体阻滞剂治疗下肢动脉病患者的高血压有效,并非绝对禁忌[165]。对于无高血压的有症状的下肢动脉病患者,有研究表明使用ACEI有利于降低心、脑血管事件的风险[166]。
定义:在改善生活方式的基础上,应用了足量且合理联合的3种降压药物(包括利尿剂)后,血压仍在目标水平之上,或至少需要4种药物才能使血压达标时,称为难治性高血压(或顽固性高血压),约占高血压患者的15%~20%。
(1)判断是否为假性难治性高血压:常见为测压方法不当(如测量时姿势不正确、上臂较粗者未使用较大的袖带);单纯性诊室(白大衣)高血压。结合家庭自测血压、动态血压监测可使血压测定结果更接近真实。(2)寻找影响高血压的病因和并存的疾病因素:包括与药物应用有关的原因,如患者顺从性差(未坚持服药)、降压药物选择使用不当(剂量偏低、联合用药不够合理),以及仍在应用拮抗降压的药物(如口服避孕药,肾上腺类固醇类、可卡因、甘草、麻黄等);未改变不良生活方式或改变失败(体重增加或肥胖、吸烟、重度饮酒);容量负荷过重(利尿剂治疗不充分、高盐摄入、进展性肾功能不全);以及伴慢性疼痛和长期焦虑等。患者可能存在1种以上可纠正或难以纠正的原因。(3)排除上述因素后,应启动继发性高血压的筛查。
(1)此类患者最好转高血压专科治疗。(2)多与患者沟通,提高长期用药的依从性,并严格限制钠盐摄入。(3)选用适当的联合方案:先采用3种药的方案例如:ACEI或ARB+CCB+噻嗪类利尿剂,或由扩血管药、减慢心率药和利尿剂组成的3药联合方案,能够针对血压升高的多种机制,体现平衡的高效降压的特点,往往可以奏效。效果仍不理想者可再加用一种降压药如螺内酯、β受体阻滞剂、α受体阻滞剂或交感神经抑制剂(可乐定)。(4)调整联合用药方案:在上述努力失败后,可在严密观察下停用现有降压药,重启另一种治疗方案。
高血压急症和高血压亚急症曾被称为高血压危象。高血压急症是指原发性或继发性高血压患者,在某些诱因作用下,血压突然和显著升高(一般超过180/120 mm Hg),同时伴有进行性心、脑、肾等重要靶器官功能不全的表现。高血压急症包括高血压脑病、颅内出血(脑出血和蛛网膜下腔出血)、脑梗死、急性心力衰竭、肺水肿、急性冠状动脉综合征(不稳定性心绞痛、急性非ST段抬高和ST段抬高心肌梗死)、主动脉夹层、子痫等,应注意血压水平的高低与急性靶器官损害的程度并非呈正比。一部分高血压急症并不伴有特别高的血压值,如并发于妊娠期或某些急性肾小球肾炎的患者,但如血压不及时控制在合理范围内会对脏器功能产生严重影响,甚至危及生命,处理过程中需要高度重视。并发急性肺水肿、主动脉夹层、心肌梗死者,即使血压仅为中度升高,也应视为高血压急症。
高血压亚急症是指血压显著升高但不伴靶器官损害。患者可以有血压明显升高造成的症状,如头痛,胸闷,鼻出血和烦躁不安等。相当多的患者有服药顺从性不好或治疗不足的问题。
血压升高的程度不是区别高血压急症与高血压亚急症的标准,区别两者的惟一标准是有无新近发生的急性进行性的严重靶器官损害。
当怀疑高血压急症时,应进行详尽的病史收集、体检和实验室检查,评价靶器官功能受累情况,以尽快明确是否为高血压急症。但初始治疗不要因为对患者整体评价过程而延迟。
高血压急症的患者应进入急诊抢救室或加强监护室,持续监测血压;尽快应用适合的降压药;酌情使用有效的镇静药以消除患者恐惧心理;并针对不同的靶器官损害给予相应的处理。
高血压急症需立即进行降压治疗以阻止靶器官进一步损害。在治疗前要明确用药种类、用药途径、血压目标水平和降压速度等。在临床应用时需考虑到药物的药理学和药代动力学作用对心排出量、全身血管阻力和靶器官灌注等血液动力学的影响,以及可能发生的不良反应。理想的药物应能预期降压的强度和速度,常用药物详见表10。
在严密监测血压、尿量和生命体征的情况下,应视临床情况的不同使用短效静脉降压药物。降压过程中要严密观察靶器官功能状况,如神经系统症状和体征的变化,胸痛是否加重等。由于已经存在靶器官的损害,过快或过度降压容易导致组织灌注压降低,诱发缺血事件。所以起始的降压目标并非使血压正常,而是渐进地将血压调控至不太高的水平,最大限度地防止或减轻心、脑、肾等靶器官损害。
一般情况下,初始阶段(数分钟到1 h内)血压控制的目标为平均动脉压的降低幅度不超过治疗前水平的25%。在随后的2~6 h内将血压降至较安全水平,一般为160/100 mm Hg左右,如果可耐受这样的血压水平,临床情况稳定,在以后24~48 h逐步降低血压达到正常水平。降压时需充分考虑到患者的年龄、病程、血压升高的程度、靶器官损害和合并的临床状况,因人而异地制定具体的方案。如果患者为急性冠状动脉综合征或以前没有高血压病史的高血压脑病(如急性肾小球肾炎、子痫所致等),初始目标血压水平可适当降低。若为主动脉夹层,在患者可以耐受的情况下,降压的目标应该低至SBP 100~110 mm Hg,一般需要联合使用降压药,并要给予足量β受体阻滞剂。降压的目标还要考虑靶器官特殊治疗的要求,如溶栓治疗等。一旦达到初始靶目标血压,可以开始口服药物,静脉用药逐渐减量至停用。
在处理高血压急症时,要根据患者具体临床情况做其他相应处理,争取最大限度保护靶器官,并针对已经出现的靶器官损害进行治疗。
对高血压亚急症患者,可在24~48 h将血压缓慢降至160/100 mm Hg。没有证据说明此种情况下紧急降压治疗可以改善预后。许多高血压亚急症患者可通过口服降压药控制,如CCB、ACEI、ARB、α受体阻滞剂、β受体阻滞剂,还可根据情况应用襻利尿剂。初始治疗可以在门诊或急诊室,用药后观察5~6 h。2~3天后门诊调整剂量,此后可应用长效制剂控制至最终的靶目标血压。到急诊室就诊的高血压亚急症患者在血压初步控制后,应给予调整口服药物治疗的建议,并建议患者定期去高血压门诊调整治疗。许多患者因为未认识到这一点而在急诊就诊后仍维持原来未达标的治疗方案,造成高血压亚急症的反复发生,最终导致严重的后果。具有高危因素的高血压亚急症如伴有心血管疾病的患者可以住院治疗。
注意避免对某些无并发症但血压较高的患者进行过度治疗。在这些患者中静脉或大剂量口服负荷量降压药可产生不良反应或低血压,并可能造成相应损害。
围手术期高血压是指外科手术住院期间(包括手术前、手术中和手术后,一般3~4天)伴发的急性血压增高(SBP、DBP或平均动脉压超过基线20%以上)。手术后高血压常开始于术后10~20 min,可能持续4 h。如果不及时治疗,患者易发生出血、脑卒中和心肌梗死。在围手术期的过程中出现短时间血压增高,并超过180/110 mm Hg时称为围手术期高血压危象,其发生率为4%~35%。既往有高血压病史,特别是DBP超过110 mm Hg者易发生围手术期血压波动。易发生高血压的手术类型有:颈动脉、腹部主动脉、外周血管、腹腔和胸腔手术。严重高血压易发生在以下手术过程中:心脏、大血管(颈动脉内膜剥脱术、主动脉手术)、神经系统和头颈部的手术、此外还有肾脏移植以及大的创伤等(烧伤或头部创伤)。
治疗目的是保护靶器官功能。降压目标取决于手术前患者血压情况,一般应降至基线的10%;易出血或严重心力衰竭患者可以将血压降至更低。需严密监测患者对治疗的反应并及时调整降压药物剂量。轻中度原发性高血压且不伴代谢紊乱或心血管系统异常时,不需延期手术。3级高血压(≥180/110 mm Hg)应权衡延期手术的利弊再做决定。如在围手术期出现高血压急症,通常需要静脉给予降压药物,即刻目标是在30~60 min内使DBP降至110 mm Hg左右,或降低10%~15%,但不超过25%。如果患者可以耐受,应在随后的2~6 h将血压降低至160/100 mm Hg。主动脉夹层患者降压速度应更快,在24~48 h内将血压逐渐降至基线水平。应选用那些起效迅速,作用时间短的药物如拉贝洛尔、艾司洛尔、尼卡地平、硝酸甘油、硝普钠和非诺多泮。
高血压患者在手术前应继续降压治疗,术前数日宜换用长效降压药物并在手术当天早晨继续服药。有证据表明,术前β受体阻滞剂的应用可以有效减少血压波动、心肌缺血以及术后房颤发生,还可降低非心脏手术的死亡率。反之,停用β受体阻滞剂和可乐宁可以引起血压和心率的反跳。不能口服的患者可以使用静脉或舌下含服的β受体阻滞剂,也可以使用可乐宁皮肤贴剂。术中血压骤升应积极寻找并及时处理各种可能的原因,如疼痛、血容量过多、低氧血症、高碳酸血症和体温过低等。
绝大部分高血压可以预防,可以控制,但却难以治愈,因此,预防高血压的发生及系统管理治疗高血压患者是一项涉及全社会的系统工程。防治对象不仅包括已诊断的高血压患者,而且包括社区中所有可能发生高血压的高危个体。防治对策应该是可执行的、经济有效的,并且是可持续发展的。这包括以下四个方面:
1.应将高血压的预防及治疗纳入当地医疗卫生服务政策中。在资源分配、服务体系的运作及人事制度上为高血压的防与治提供政策层面的支持。包括:(1)在经费开支方面支持适合当地高血压流行状况及经济条件的检出和管理方案以及药物治疗的优惠政策等。(2)支持对所服务范围的社区医生提供定期培训。(3)对复杂或难治的高血压患者做好双向转诊。(4)将高血压的防治质量及效果作为各级医疗卫生服务机构业绩考核的主要评估指标。
2.高血压一旦发生,就需要终生管理。有效的管理是预防严重的心脑血管疾病等并发症的关键。基层医疗卫生服务部门是高血压防治的第一线,必须担负起高血压检出、登记、治疗及长期系统管理的主要责任。通过建立健康档案的过程了解社区人群的高血压患病率及具体的患病个体,了解社区人群中的高危个体,并主动采取相应的干预措施。通过系统筛查、机会性检查(日常医疗服务时)及补充性追查可以经济高效地检出高血压患者。根据患者的具体特点做必要的附加检查。复杂或难治的高血压患者应及时转诊到上级专科医院,并根据上级医院的治疗方案继续管理该病例。
3.有条件的地方应建立或加强统一的电子化的心脑血管疾病管理及专家咨询网络。统一的联网的电子化医疗卫生服务信息管理系统可明显提高高血压患者治疗和管理的效率。此外心脑血管疾病的专家咨询网络可以为基层医护人员提供继续教育或为患者提供即时的指导意见和建议,从而提高高血压患者的管理水平。
4.建立并实施以医学科研证据为基础、以服务质量与结局为指标、以全社区的心血管健康为目标的监督考核制度,和以考核成绩为指导的资源分配与人事安排的卫生服务政策。
社区高血压防治要采取面对全人群、高血压易患(高危)人群和患者的综合的防治策略,一级预防、二级预防与三级预防相结合的综合一体化的干预措施。
全人群的策略主要采用健康促进的理论,强调以下几方面:(1)政策发展与环境支持:在提倡健康生活方式,特别是强调减少食盐的摄入和控制体重,促进高血压的早期检出和治疗方面发展政策和创造支持性环境。(2)健康教育:社区健康教育责任师应争取当地政府的支持和配合,对社区全人群开展多种形式的高血压防治的宣传和教育,如组织健康教育俱乐部、定期举办健康知识讲座、利用宣传栏、黑板报宣传或文字宣传材料等传播健康知识。(3)社区参与:以现存的卫生保健网为基础,多部门协作,动员全社区参与高血压防治工作。(4)场所干预:高血压的干预策略必须落实到场所中才能实现。健康促进的场所分为5类:①全市,②医院,③居民社区,④工作场所,⑤学校。根据不同场所的特点制定和实施高血压的干预计划。
社区高危人群的干预主要强调早期发现和控制心血管疾病的危险因素,预防心血管疾病的发生。
高血压易患因素主要包括:(1)正常高值血压人群。(2)超重和肥胖。(3)酗酒。(4)高盐饮食。
(1)健康体检:健康体检要包括一般询问、身高、体重、血压测量、尿常规,测定血糖、血脂、肾功能、心电图等指标。(2)控制危险因素的水平:①与一般人群策略相同,②体检出的高危个体进行随访管理和生活方式指导。
高血压患者的管理包括高血压的早诊早治,规范管理和监测。
1)高血压的检出:社区高血压患者的筛查有以下几个途径:(1)健康档案:社区建立居民档案,档案的基本内容包括个人一般情况、家族史、现病史、生活方式等,并可结合当地实际情况进行增补。将健康档案与社区常规的诊疗信息系统连接起来,开展持续性保健服务。(2)体检:体检发现高血压患者。(3)门诊就诊:常规门诊就诊的患者通过测量血压发现新的高血压患者。(4)其他途径的机会性筛查:如流行病调查等。(5)场所提供测量血压的装置:职工可随时测量血压,以及时发现血压升高。(6)家庭自测血压:自我测量血压以及时发现血压升高。
2)高血压的社区管理(见高血压的社区规范化管理)。
根据危险分层:低危、中危、高危和很高危,将高血压患者分为一级、二级、三级管理(表17)。

社区高血压分级管理内容
社区高血压分级管理内容
| 项目 | 一级管理 | 二级管理 | 三级管理 |
|---|---|---|---|
| 管理对象 | 低危患者 | 中危患者 | 高危、很高危患者 |
| 建立健康档案 | 立即 | 立即 | 立即 |
| 非药物治疗 | 立即开始 | 立即开始 | 立即开始 |
| 药物治疗(初诊者) | 可随访观察3个月,血压仍≥140/90 mm Hg即开始药物治疗 | 随访观察1个月,血压仍≥140/90 mm Hg即开始药物治疗 | 立即开始药物治疗 |
| 血压未达标或不稳定,随访测血压 | 3周1次 | 2周1次 | 1周1次 |
| 血压达标且稳定后,常规随访测血压 | 3个月1次 | 2个月1次 | 1个月1次 |
| 测BMI 、腰围 | 2年1次 | 1年1次 | 6个月1次 |
| 检测血脂 | 4年1次 | 2年1次 | 1年1次 |
| 检测血糖 | 4年1次 | 2年1次 | 1年1次 |
| 检测尿常规 | 4年1次 | 2年1次 | 1年1次 |
| 检测肾功能 | 4年1次 | 2年1次 | 1年1次 |
| 心电图检查 | 4年1次 | 2年1次 | 1年1次 |
| 眼底检查 | 选做 | 选做 | 选做 |
| 超声心动图检查 | 选做 | 选做 | 选做 |
| 转诊 | 必要时 | 必要时 | 必要时 |
注:随访监测记录说明:(1)血压监测:医院、社区站(中心)测量或患者自测血压均可;血压不稳定者增加随访和测压次数;鼓励患者自测血压。(2)其他检测项目:社区站(中心)或医院检测均可。(3)辅助检测的频率为基本要求,根据需要可增加监测次数




高血压社区随访可采用多种方式同时进行,常用的方式有患者到医院的诊所随访、定期到居民比较集中的社区站点随访、患者自我管理教育后的电话随访、对行动不便患者的入户随访以及对中青年高血压人群的网络随访。符合成本效益的是电话随访,注意在电话随访前患者应接受血压监测方法的培训。
高血压防治"三率"水平是社区高血压防治考核评价指标体系最重要的指标。考核评估工作至少每年进行1次,各地可根据需要增加定期考核评估工作。
高血压患者管理的主要考核指标:(1)管理率:是指基层社区卫生服务机构管理的高血压患者人数占辖区高血压患病总人数的比例。①计算公式:管理率=已管理高血压人数/辖区高血压患病总人数×100%,②辖区高血压患病总人数估算:辖区常住成年人口总数×成年人高血压患病率[通过当地居民普查、抽样调查获得或是选用本省(全国)近期高血压患病率指标]。(2)管理人群血压控制率:接受管理的高血压患者中血压达标的人数占管理高血压患者人数的比例。 ①计算公式:管理人群血压控制率=血压达标人数/管理的高血压人数×100%,②高血压的血压控制率是指SBP<140 mm Hg和DBP<90 mm Hg,即SBP和DBP同时达标。血压达标可分为时点达标和时期达标二种评估方法: ①时点达标:指高血压患者最近1次血压控制在140/90 mm Hg以下,②时期达标:指选定时期(一般选用1年)不同时段测量的血压值,同一患者70%以上血压值控制在140/90 mm Hg以下。 (3)人群高血压防治主要考核指标: ①高血压知晓率=知道自己患有高血压的人数/辖区高血压人数×100%,②高血压服药率=已服降压药的高血压人数/辖区高血压人数×100%,③血压控制率=血压达标患者数/辖区高血压患者总数×100%。
继发性高血压是病因明确的高血压,当查出病因并有效去除或控制病因后,作为继发症状的高血压可被治愈或明显缓解;继发性高血压在高血压人群中约占5%~10%[172,173];常见病因为肾实质性、内分泌性、肾血管性高血压和睡眠呼吸暂停综合征,由于精神心理问题而引发的高血压也时常可以见到[174,175]。继发性高血压患者发生心血管病、脑卒中、肾功能不全的危险性更高,而病因常被忽略以致延误诊断。提高对继发性高血压的认识,及时明确病因并积极针对病因治疗将会大大降低因高血压及其并发症造成的高致死及致残率。近年来对继发性高血压的鉴别已成为高血压诊断治疗的重要方面。
病因为原发或继发性肾脏实质病变,是最常见的继发性高血压之一,其血压升高常为难治性,是青少年患高血压急症的主要病因[176]。常见的肾脏实质性疾病包括急、慢性肾小球肾炎、多囊肾,慢性肾小管-间质病变(慢性肾盂肾炎、梗阻性肾病),代谢性疾病肾损害(痛风性肾病、糖尿病肾病),系统性或结缔组织疾病肾损害(狼疮性肾炎、硬皮病),也较少见于遗传性肾脏疾病(Liddle综合征)、肾脏肿瘤(肾素瘤)等。
肾实质性高血压的诊断依赖于:(1)肾脏实质性疾病病史;蛋白尿、血尿及肾功能异常多发生在高血压之前或同时出现。(2)体格检查往往有贫血貌、肾区肿块等。常用的实验室检查包括:血、尿常规;血电解质(钠、钾、氯)、肌酐、尿酸、血糖、血脂;24 h尿蛋白定量或尿白蛋白/肌酐比值、12 h尿沉渣检查,如发现蛋白尿、血尿及尿白细胞增加,则需进一步行中段尿细菌培养、尿蛋白电泳、尿像差显微镜检查,明确尿蛋白、红细胞来源及排除感染[63,177,178];肾脏B超:了解肾脏大小、形态及有无肿瘤;如发现肾脏体积及形态异常,或发现肿物,则需进一步做肾脏CT/MRI以确诊并查病因[179,180];眼底检查;有条件的医院可行肾脏穿刺及病理学检查。肾实质性高血压需与高血压引起的肾脏损害和妊娠高血压相鉴别,肾实质性高血压肾脏病变的发生常先于高血压或与其同时出现;血压水平较高且较难控制、易进展为恶性高血压;蛋白尿/血尿发生早、程度重、肾脏功能受损明显。患肾实质性高血压者多于妊娠20周内出现高血压伴蛋白尿或血尿、易发生先兆子痫或子痫、分娩后仍有高血压[181]。
肾实质性高血压应低盐饮食(每日<6 g);大量蛋白尿及肾功能不全者,宜选择摄入高生物价蛋白,并限制在0.3~0.6 g·kg-1·d-1;在针对原发病进行有效治疗的同时,积极控制血压在<130/80 mm Hg,有蛋白尿的患者应首选ACEI或ARB作为降压药物;长效CCB、利尿剂、β受体阻滞剂、α受体阻滞剂均可作为联合治疗的药物;如肾小球滤过率<30 ml·min-1·1.73 m-2或有大量蛋白尿时,噻嗪类利尿剂无效,应选用襻利尿剂治疗[182,183,184]。
内分泌组织增生或肿瘤所致的多种内分泌疾病,由于其相应激素如醛固酮[185]、儿茶酚胺[186]、皮质醇等分泌过度增多[187],导致机体血液动力学改变而使血压升高,也是较常见的继发性高血压,如能切除肿瘤,去除病因,高血压可被治愈或缓解。
原醛症是由于肾上腺自主分泌过多醛固酮,而导致水钠潴留、高血压、低血钾和血浆肾素活性受抑制的临床综合征。常见原因是肾上腺腺瘤、单侧或双侧肾上腺增生,少见原因为腺癌和糖皮质激素可调节性醛固酮增多症(GRA)。以往将低血钾作为诊断的必备条件,故认为原醛症在高血压中的患病率<1%,但近年的报道显示:在难治性高血压患者中约占20%[188,189],仅部分患者有低血钾。建议对早发高血压、难治性高血压、伴有持续性或利尿剂引起的低血钾(血钾<3.5 mmol//L)、肾上腺意外瘤的高血压和有原醛症家族史的高血压患者进行原醛症的筛查[190]。
建议上述患者到有条件的医院做血浆醛固酮和肾素活性测定并计算比值进行初步筛查,阳性者进一步进行确诊试验;确诊试验包括口服盐负荷试验、盐水输注试验、卡托普利试验等,试验前应停用对测定有影响的药物;低血钾、心功能不全和严重高血压的患者禁做高钠负荷试验,如上述1~2个试验证实醛固酮不被抑制则可确诊;可进一步行肾上腺CT薄层(2~3 mm)扫描来进行原醛症亚型分类及定位,鉴别腺瘤与增生,除外肾上腺皮质癌;MRI对原醛症亚型的诊断并不强于CT,分辨率较差,不推荐使用[190]。确诊后如选择手术治疗,需进一步行选择性肾上腺静脉取血来测定醛固酮水平,以鉴别是单侧肾上腺腺瘤或双侧肾上腺增生病变,但方法为侵入性检查,费用较高,故应强调适应证并由有经验和条件的医院进行[191,192,193,194]。如确诊原醛症患者年龄<20岁,且有原醛症或青年卒中的家族史,则应做基因检测以确诊或排除GRA。
确诊为单侧醛固酮分泌瘤或单侧肾上腺增生患者,先服用盐皮质激素受体拮抗剂,待血压、血钾正常后行腹腔镜单侧肾上腺手术切除术,如为肾上腺肿瘤所致则手术切除肿瘤后高血压可得到纠正。也可用导管消融术治疗。如患者不能手术,推荐用盐皮质激素受体拮抗剂进行长期治疗;如为双侧肾上腺增生,推荐用盐皮质激素受体拮抗剂治疗,螺内酯为一线用药,依普利酮为选择用药;推荐用小剂量肾上腺糖皮质激素治疗GRA患者,以纠正高血压和低血钾。成人地塞米松开始剂量为0.125~0.25 mg/d,泼尼松开始剂量为2.5~5 mg/d;仅有少数原醛症使用CCB、ACEI、ARB治疗,这些药物有抗高血压作用,但无明显拮抗高醛固酮的作用[195,196,197]。
嗜铬细胞瘤是一种起源于肾上腺嗜铬细胞过度分泌儿茶酚胺,引起持续性或阵发性高血压和多个器官功能及代谢紊乱的肿瘤。嗜铬细胞瘤可起源于肾上腺髓质、交感神经节或其他部位的嗜铬组织。嗜铬细胞瘤90%以上为良性肿瘤,80%~90%发生于肾上腺髓质,其中约90%为单侧单个病变。起源肾上腺以外的嗜铬细胞瘤约占10%,恶性嗜铬细胞瘤约占5%~10%,可造成淋巴结、肝、骨、肺等转移[198]。嗜铬细胞瘤间断或持续的释放儿茶酚胺作用于肾上腺素能受体,引起持续性或阵发性高血压,伴典型的嗜铬细胞瘤三联征[199],即阵发性"头痛、多汗、心悸",同样可造成严重的心、脑、肾血管损害;肿瘤释放的大量儿茶酚胺入血可导致剧烈的临床症候如高血压急症、低血压休克及严重心律失常等称为嗜铬细胞瘤危象[200,201]。但是如果能早期、正确诊断并行手术切除肿瘤,它又是临床可治愈的一种继发性高血压。
临床特征:(1)高血压:为阵发性或持续性伴阵发性加重;压迫腹部、活动、情绪变化或排大、小便可诱发高血压发作;一般降压药治疗常无效。(2)高血压发作时伴头痛、心悸、多汗三联征表现。(3)高血压患者同时有体位性低血压。(4)高血压患者伴糖、脂代谢异常、腹部肿物。(5)高血压伴有心血管、消化、泌尿、呼吸、神经系统等相关体征,但不能用该系统疾病解释的高血压患者应进行嗜铬细胞瘤的临床评估及确诊检查。
嗜铬细胞瘤的诊断依赖于肿瘤的准确定位和功能诊断,CT、MRI可以发现肾上腺或腹主动脉旁交感神经节的肿瘤[202],对肾上腺外嗜铬细胞瘤诊断的敏感性较低,而间位碘苄胍(MIBG)扫描弥补了CT、MRI的缺点,尤其是对肾上腺外、复发或转移肿瘤的定位具有一定的优势[203],对于嗜铬细胞瘤的定位诊断具有重要的价值;嗜铬细胞瘤的功能诊断主要依赖于生化检测体液中的儿茶酚胺含量[204,205,206],其中包括肾上腺素、去甲肾上腺素和多巴胺及其代谢产物;间甲肾上腺素类物质是儿茶酚胺的代谢产物,具有半衰期较长,不易产生波动,受药物影响小的特点,被认为其诊断价值优于儿茶酚胺的测定。多数嗜铬细胞瘤为良性,手术切除是最有效的治疗方法[207]。但手术有一定的危险性,术前需做好充分的准备;131I-MIBG治疗是手术切除肿瘤以外最有价值的治疗方法,主要用于恶性及手术不能切除的嗜铬细胞瘤的治疗。控制嗜铬细胞瘤导致的血压升高、心动过速、心律紊乱和改善临床症状,首选α受体阻滞剂,必要时选用β受体阻滞剂。
库欣综合征即皮质醇增多症,其主要病因分为促肾上腺皮质激素(ACTH)依赖性或非依赖性库欣综合征两大类;前者包括垂体ACTH瘤或ACTH细胞增生(即库欣病)、分泌的垂体外肿瘤(即异位ACTH综合征);后者包括自主分泌皮质醇的肾上腺腺瘤、腺癌或大结节样增生[208]。
建议伴有下述临床症状与体征的肥胖高血压患者进行库欣综合征临床评估及确诊检查:(1)向心性肥胖、水牛背、锁骨上脂肪垫;满月脸、多血质;皮肤菲薄、淤斑、宽大紫纹、肌肉萎缩。(2)高血压、低血钾、碱中毒。(3)糖耐量减退或糖尿病。(4)骨质疏松或有病理性骨折、泌尿系结石。(5)性功能减退,男性阳痿,女性月经紊乱、多毛、不育等。(6)儿童生长、发育迟缓。(7)神经、精神症状。(8)易感染、机体抵抗力下降。
肾动脉狭窄的根本特征是肾动脉主干或分支狭窄,导致患肾缺血,肾素-血管紧张素系统活性明显增高,引起高血压及患肾功能减退。肾动脉狭窄是引起高血压和(或)肾功能不全的重要原因之一,患病率约占高血压人群的1%~3%[209]。动脉粥样硬化是最常见的病因,据估计在我国占所有肾动脉狭窄的70%以上,其次为大动脉炎(约20%)及纤维肌性发育不良(约5%) [210]。其中大动脉炎所致的主动脉及肾动脉狭窄是我国年轻人继发性血管源性高血压的主要原因,这与欧美国家有明显差别。
肾动脉狭窄诊断包括[209,211,212]:(1)恶性或顽固性高血压。(2)原来控制良好的高血压失去控制。(3)高血压并有腹部血管杂音。(4)高血压合并血管闭塞证据(冠心病,颈部血管杂音,周围血管病变)。(5)无法用其他原因解释的血清肌酐升高。(6)ACEI或ARB降压幅度大或诱发急性肾功能不全。(7)与左心功能不匹配的发作性肺水肿。(8)高血压并两肾大小不对称。如果线索越多,则肾动脉狭窄的可能性越大,但单凭临床线索作出正确诊断的可能性不到一半。目前有许多无创诊断方法,主要包括两方面:肾动脉狭窄的解剖诊断(多普勒超声、MRA、CTA)和功能诊断(卡托普利肾图、分肾肾小球滤过率、分肾静脉肾素活性),可根据临床需要和医院的技术条件予以选择[213]。有创检查经动脉血管造影目前仍是诊断肾动脉狭窄的金标准。
治疗措施包括药物治疗和肾动脉血运重建两大类。药物降压是基本步骤,ACEI或ARB控制肾血管性高血压十分有效,但可能导致患肾肾功能损害,对于双侧或单功能肾的肾动脉狭窄患者,可能诱发急性肾功能不全。对于禁用ACEI或ARB的患者,CCB和β受体阻滞剂为较安全有效的降压药物,其他药物如α受体阻滞剂、非特异性血管扩张剂及中枢性降压药也可考虑适当合用。药物降压时宜保持血压在适当水平。目前认为,对于肾功能尚能维持在正常范围的一侧肾动脉狭窄患者,使用ACEI或ARB可能有心血管系统保护作用[211],药物治疗期间需定期测量肾体积及分肾功能,如患肾出现萎缩趋势或肾功能明显下降,则有血运重建的指征。对于双侧或单功能肾的肾动脉狭窄患者单用药物治疗疗效差,建议进行血运重建治疗。肾动脉血运重建,尤其是经皮支架术,对于确定的肾血管性高血压和(或)缺血性肾病患者,已成为临床上首选的治疗方法,但对于不确定的患者该方法是否优于单纯药物治疗尚无定论[213]。
大动脉炎及纤维肌性发育不臀¯所致肾血管性高血压常<40岁发病,多见于育龄女性。对位于肾动脉主干或主要分支的局限病变,多数研究报告显示经皮动脉成形术成功率高,中远期临床获益大。此类患者的血压如果持续升高,依赖降压药,则应该接受经皮介入治疗,以免高血压的长期不良影响。由于单纯经皮球囊动脉成形术治疗的效果很好,血管内支架仅用于经皮动脉成形术失败的补救措施。
主动脉狭窄系少见病,包括先天性主动脉缩窄及获得性主动脉狭窄。先天性主动脉缩窄表现为主动脉的局限性狭窄或闭锁,发病部位常在主动脉峡部原动脉导管开口处附近,个别可发生于主动脉的其他位置;获得性主动脉狭窄主要包括大动脉炎、动脉粥样硬化及主动脉夹层剥离等所致的主动脉狭窄。主动脉狭窄只有位于主动脉弓、降主动脉和腹主动脉上段才会引发临床上的显性高血压,升主动脉狭窄引发的高血压临床上常规的血压测量难以发现,而肾动脉开口水平远端的腹主动脉狭窄一般不会导致高血压。本病的基本病理生理改变为狭窄所致血流再分布和肾组织缺血引发的水钠潴留和肾素-血管紧张素系统激活,结果引起左心室肥厚、心力衰竭、脑卒中及其他重要脏器损害。由于主动脉狭窄远端血压明显下降和血液供应减少,可导致肾动脉灌注不足。因此,这类高血压的发生虽然主要因机械阻力增加所致,但与肾脏缺血后释放肾素增多也有关[214]。
主动脉缩窄主要表现上肢高血压,而下肢脉弱或无脉,双下肢血压明显低于上肢,听诊狭窄血管周围有明显血管杂音。无创影像检查如:多普勒超声、MRA、CTA可明确狭窄的部位和程度。一般认为如果病变的直径狭窄≥50%,且病变远、近端SBP差≥20 mm Hg,则有血液动力学的功能意义。
主动脉狭窄一经确定诊断,如无手术禁忌,应及早手术解除狭窄,达到根治的目的。手术方法有外科治疗和介入治疗。如狭窄部位局限,无重要的侧支血管,则首选介入治疗[215,216]。
睡眠呼吸暂停低通气综合征是指由于睡眠期间咽部肌肉塌陷堵塞气道,反复出现呼吸暂停或口鼻气流量明显降低,临床上主要表现为睡眠打鼾,频繁发生呼吸暂停的现象,可分为阻塞性、中枢性和混合性三型,以OSAHS最为常见,约占睡眠呼吸暂停低通气综合征的80%~90%,是顽固性高血压的重要原因之一[132]。至少30 %的高血压患者合并OSAHS,而OSAHS患者中高血压发生率高达50 %~80 %,远远高于普通人群的11 %~12 %。其诊断标准[217]为每晚7 h睡眠中,呼吸暂停及低通气反复发作在30次以上和(或)呼吸暂停低通气指数(AHI)≥5次/h。呼吸暂停是指口鼻气流停止10 s以上。低通气是指呼吸气流降低到基础值的50%以下并伴有血氧饱和度下降超过4%。本病临床表现为:(1)夜间打鼾,往往是鼾声-气流停止-喘气-鼾声交替出现,严重者可以憋醒。(2)睡眠行为异常,可表现为夜间惊叫恐惧、呓语、夜游。(3)白天嗜睡、头痛、头晕、乏力,严重者可随时入睡。部分患者精神行为异常,注意力不集中、记忆力和判断力下降、痴呆等。(4)个性变化,烦躁、激动、焦虑;部分患者可出现性欲减退、阳痿;患者多有肥胖、短颈、鼻息肉;鼻甲、扁桃体及悬雍垂肥大;软腭低垂、咽腔狭窄、舌体肥大、下颌后缩及小颌畸形;OSAHS常可引起高血压、心律失常、急性心肌梗死等多种心血管疾病。
多导睡眠监测是诊断OSAHS的"金标准"; AHI是指平均每小时呼吸暂停低通气次数,依据AHI和夜间SaO2值,分为轻、中、重度。轻度:AHI 5~20,最低SaO2≥86%;中度:AHI 21~60,最低SaO2 80%~85%;重度:AHI>60,最低SaO2<79%。
减轻体重和生活模式改良对OSAHS很重要,口腔矫治器对轻、中度OSAHS有效;而中、重度OSAHS往往需用持续正压通气;注意选择合适的降压药物;对有鼻、咽、腭、颌解剖异常的患者可考虑相应的外科手术治疗[218]。
药物性高血压是常规剂量的药物本身或该药物与其他药物之间发生相互作用而引起血压升高,当血压>140/90 mm Hg时即考虑药物性高血压。主要包括:(1)激素类药物。(2)中枢神经类药物。(3)非类固醇类抗炎药物。(4)中草药类。(5)其他。原则上,一旦确诊高血压与用药有关,应该停用这类药物,换用其他药物或者采取降压药物治疗。
2009年推出的国家医改政策已经将高血压患者健康管理纳入国家基本公共卫生服务范畴,积极支持和推动高血压社区防治工作的组织实施,明确鼓励全国所有具备条件的地区都要参照《中国高血压防治指南》对高血压患者进行规范管理。为此,各级政府和卫生行政主管部门要在指南的宣传推广工作中起主导作用。必须将高血压的人群防治列入工作议程,将高血压知晓率、治疗率和控制率纳入各级政府的工作考核指标体系。各地要结合当地实际制定高血压防治规划,组织各级防治队伍开展高血压防治指南培训,动员和协调全社会力量共同参与,开展医院及社区人群综合防治。具体可以在以下几方面开展工作:(1)开发高血压防治公共卫生政策。(2)制定各级医院高血压及相关疾病控制的考核评估体系。(3)制定社区人群防治中长期规划。(4)保障高血压防治的经费投入。(5)鼓励和支持高血压人群防治研究。(6)构建全社会共同参与的高血压人群防治环境。(7)开展医院及社区人群高血压患者健康管理和疾病控制。
高血压联盟(中国)、高血压防治研究机构,各级学会、协会等学术团体,疾病防治机构和各等级医院应发挥技术优势,企业界参与及在政府的主导下,组织各级防治队伍和全科医生开展防治指南宣传推广活动,培训各级防治队伍,掌握指南的基本精神和知识要点,发挥指南在各级医院及社区人群防治工作中的技术指导作用,开展高血压防治规范化管理,努力提高高血压防治的"三率"水平,促进居民的心血管健康。具体可以在以下几方面发挥技术指导作用:(1)健康教育专家辅导。(2)防治指南知识培训。(3)规范管理技能指导。(4)双向转诊技术支撑。(5)医院及社区防治考核评估。
全国各地必须积极行动起来,依据国家医改政策的基本公共卫生服务规范要求,开展高血压患者健康管理服务,预防和控制高血压,减少由高血压导致的心脑血管疾病的发生和死亡。
在有条件的省市和地区,应该参照《中国高血压防治指南》的要求,依据血压分级和心血管危险分层,开展不同干预强度的高血压规范化管理。各省市可依据自身条件,选择有基础的医院和社区开展试点,获取成功经验后尽快推广实施,在政府的主导下,发挥各级医疗机构的业务职能和技术支持作用,协调组织各基层社区卫生服务中心和乡镇卫生院所,争取各界的支持,开展高血压人群健康管理和综合干预,维护国民的心血管健康。
充分发挥高血压防治专业机构的作用,在国家心血管病中心和高血压联盟(中国)的统一协调下,开展全国高血压防治考核评估,以推动全国层面的高血压防治工作。依据医改政策要求,将高血压患者健康管理率、高血压患者规范管理率和管理人群血压控制率作为基本考核指标体系,开展日常和年度考核评估。鼓励有条件的地区,利用电子化网络数据库平台,构建评估考核体系。鼓励开展高血压知晓率、治疗率和控制率的年度考核评估。
本指南的编写基于国内外最新研究证据并结合中国的国情。在编写过程中我们深感高血压领域还有许多问题没有明确的结论,缺乏足够的证据。这种情况对今后高血压及相关疾病的防治工作提出了挑战。对这些没有阐明和解决的问题进行深入的研究是摆在每一位防治工作人员面前的重要任务。因此我们不但要学习贯彻指南,而且要利用指南这个平台开展广泛的协作研究,以能在将来积累足够的证据,更好地指导防治工作。这些需要深入探讨和研究的领域包括:(1)高血压患者的危险分层依据。(2)不同危险水平患者的血压控制目标。(3)不同层次医疗机构药物治疗最佳方案的探讨。(4)血压测量方法及设备研制和评估。(5)血压变异的意义及其评估方法。(6)现有降压药物长期应用效果的评估和比较。(7)某些高危高血压患者的降压目标。(8)高血压及心血管病患者综合防治方案。(9)新危险因素致病机制和干预措施研究。(10)特殊人群(老年、儿童、孕妇)高血压流行病和防治。(11)工作场所和社区高血压防治模式探讨。(12)高血压药物基因组学研究。(13)置入颈动脉窦刺激仪、肾脏交感神经消融术等控制难治性高血压的效果。
各地高血压及相关疾病防治人员应结合本地高血压流行的特点和防治现状,因地制宜地开展各项研究工作。研究工作必须要有充分的准备。在阅读文献的基础上提出要研究和解决的问题(提出假设),并写好研究计划,应包括研究的设计,测量项目和方法以及研究结果的评价方法。
主任委员:刘力生
副主任委员:吴兆苏 朱鼎良
委员(按汉语拼音字母排序):陈鲁原陈伟伟初少莉
高润霖 顾东风 黄 峻 蒋雄京 孔灵芝 李 勇
李南方 李舜伟 李小鹰 李新立 林金秀 刘力生
刘梅林 马淑平 米 杰 潘长玉 孙宁玲 唐新华
王 文 王海燕 王继光 王拥军 王增武 吴兆苏
许樟荣 严晓伟 姚崇华 游 凯 袁 洪 曾正陪
张维忠 张宇清 张新华 赵 冬 赵文华 朱 俊
朱鼎良 朱曼路 诸骏仁 祝之明
中国高血压防治指南学术委员会
委员(按汉语拼音字母排序):陈春明陈兰英戴闺柱
戴玉华 方 圻 冯建章 高平进 龚兰生 顾复生
管廷瑞 郭静萱 洪昭光 胡大一 华 琦 黄振文
霍 勇 纪宝华 姜一农 金宏义 雷正龙 李 卫
李广平 李光伟 李一石 林曙光 刘国树 宁田海
戚文航 钱荣立 沈璐华 孙 明 陶 军 汪道文
王克安 王兴宇 魏岗之 吴海英 吴可贵 吴锡桂
吴印生 向红丁 谢晋湘 徐成斌 徐守春 杨天伦
杨艳敏 余国膺 张 麟 张 运 张廷杰 赵连友
志谢 在本指南修订期间,高血压联盟(中国)、国家心血管病中心、中华医学会心血管病学分会、中华医学会糖尿病学分会、中华医学会肾脏病学分会、中华医学会老年病学分会、中华预防医学会脑卒中防控专业委员会等联合组织了多次专题研讨会,有关学会团体、专家的意见和建议为修订提供了重要帮助。
利益冲突声明 在本指南修订期间,赛诺菲安万特中国公司、拜耳医药保健有限公司、杭州默沙东制药有限公司、北京诺华制药有限公司、辉瑞制药有限公司、阿斯利康(无锡)有限公司、北京默克药业咨询有限公司、北京双鹤药业股份有限公司、南京正大天晴制药有限公司、施慧达药业集团(吉林)有限公司、德国奈科明有限公司北京代表处、欧姆龙工贸(大连)有限公司支持了修订工作会议。
目前,全国统一的医疗服务与保障体系尚未建设完成,而各省、市、自治区之间的经济与社会发展水平又存在很大差异。因此,本指南对高血压的诊治规范设定为标准建议和基本建议(表1)。

高血压诊治规范的标准建议和基本建议
高血压诊治规范的标准建议和基本建议
| 项目 | 标准(常规)建议 | 基本建议 |
|---|---|---|
| 诊断评估 | 全面的病史及家族史采集 | 同标准建议 |
| 体格检查 | 正确测量血压,必要时测定立卧位血压和四肢血压、心率;测量体质指数,测量腰围及臀围;检查眼底,观察有无库欣面容、神经纤维瘤性皮肤斑、甲状腺功能亢进性突眼征、下肢水肿;听诊颈动脉、胸主动脉、腹部动脉及股动脉有无杂音;甲状腺触诊,全面的心肺检查,检查腹部有无肾脏增大、肿块;四肢动脉搏动;神经系统检查 | 同标准建议 |
| 实验室检查 | 心电图;超声心动图;血糖(空腹为宜);血清总胆固醇;血清高密度脂蛋白胆固醇;空腹血清甘油三酯;血清尿酸;血清肌酐;血同型半胱氨酸;血清钾;血红蛋白及红细胞比容;尿液分析;糖耐量试验以下检查项目可根据需要选做:24 h动态血压监测;家庭血压监测;脉搏波传导速度;踝臂血压指数;颈动脉超声;眼底镜检查(严重高血压者);尿微量白蛋白(糖尿病患者的必查项目):尿蛋白定量(如纤维试纸检查为阳性);胸片;认知功能评价;其他对有助于评估靶器官损害的检查 | 心电图;根据病史记录患者近期完成的实验室检查结果,如有条件,尽量完成标准建议所要求内容,如对确诊或进一步评估有困难,尽早转诊 |
| 转诊 | 如怀疑继发性高血压,转诊至高血压专科进一步行专科检查 | 同标准建议 |
| 血压测量 | 根据指南的推荐,正确测量诊室血压,对有适应证的患者进行动态血压和家庭血压监测 | 同标准推荐 |
| 危险分层 | 根据血压水平和危险因素、是否合并靶器官损害、糖尿病及并存的临床疾病,准确评估危险程度 | 根据现有条件,做相应的检查,主要结合血压水平及临床病史,做初步的危险评估 |
| 治疗目标 | 高血压患者的首要治疗目标是最大限度的降低长期心血管发病和死亡的总危险。在治疗高血压的同时,需要治疗所有已明确的可逆的危险因素,包括吸烟、血脂异常和糖尿病,还要合理控制并存临床疾患 | 同标准推荐 |
| 血压控制目标 | 一般高血压患者的血压均应严格控制在140/90 mm Hg以下;糖尿病、慢性肾病、稳定性冠心病患者的血压控制宜个体化,一般可以降至130/80 mm Hg以下;脑卒中后的高血压患者一般血压目标为<140/90 mm Hg;老年人SBP降至150 mm Hg以下。如能耐受,以上全部患者的血压水平还可以进一步降低 | 同标准推荐 |
| 非药物治疗 | 减少钠盐的摄入量;减轻体重;多吃水果和蔬菜,减少食物中饱和脂肪酸的含量和脂肪总量;减少过多的酒精摄入;适当运动;减轻精神压力,保持心理平衡;戒烟 | 对于患者做改善生活方式的宣教;强调注意膳食中的合理配伍、注意通过适当运动控制体重的过度增加;强调戒烟 |
| 药物治疗目标 | 降低高血压患者血压使其达到相应患者的目标水平,通过降压治疗使高血压患者的心脑血管病发生和死亡总危险降低 | 同标准推荐 |
| 药物的选择 | 选择经大规模临床试验证实有效的药物和药物的剂量,治疗的患者应与临床试验所入选的那些研究对象相同;采用较小的有效剂量以获得可能有的疗效而使不良反应最小,如有效而不满意,可逐步增加剂量以获得最佳疗效;最好使用持续24 h作用的长效降压药物;为使降压效果增大而不增加不良反应,用低剂量单药治疗疗效不满意的可以采用2种或多种降压药物联合治疗。事实上,2级以上高血压为达到目标血压常需降压药联合治疗 | 尽量选择有临床试验证据的降压药物,如无此条件,也应考虑降压效应明确,潜在副作用少的单剂或复方制剂,尽量但不一定选择长效药物。 |
| 其他药物的应用 | 根据本指南及相关疾病的指南,如有指征且无禁忌证,积极给予抗血小板、调脂、降糖等治疗 | 同标准推荐,必要时转诊至相关诊疗科室 |
| 治疗随诊 | 根据患者的心血管总危险分层及血压水平,由医生视具体情况而定;根据危险分层,采取分级管理的随诊原则;建立高血压专科门诊随访患者 | 同标准推荐,如无高血压专科,也应由具有相关资质的医护负责随诊 |
| 考核评估办法 | 建立基于网络的电子化数据库平台,实时监测高血压及相关疾病患者的血压水平,用药基本情况,对合并的心血管病危险因素和并存的临床情况的处理情况,评估结果纳入各级医院的绩效考核体系 | 建立高血压及相关疾病的患者的电子化数据库,并定期监测高血压及相关疾病患者的血压水平,用药基本情况,对合并的心血管病危险因素和并存的临床情况的处理情况,评估结果纳入各级医院的绩效考核体系 |
























