
版权归中华医学会所有。
未经授权,不得转载、摘编本刊文章,不得使用本刊的版式设计。
除非特别声明,本刊刊出的所有文章不代表中华医学会和本刊编委会的观点。
随着现代免疫学研究的发展和进步,越来越多的免疫调节剂(immunomodulatory drugs)得到了很好的开发和应用。但迄今免疫调节剂的概念并没有明确的界定,制定免疫调节剂在儿童临床应用的专家共识或指导意见具有重要意义。
免疫调节剂是具有调节机体免疫功能的药物,可以用于治疗免疫功能低下和/或紊乱所引起的疾病。这个概念明确了免疫调节剂具有药物的特性,并对机体免疫功能具有增强或抑制以及双向调节作用。免疫调节剂也包含生物反应修饰剂(biological response modifiers,BRMs)的概念。BRMs是指某种可调节宿主免疫系统并与之互相作用的物质,可用于治疗如幼年型特发性关节炎(juvenile idiopathic arthritis,JIA)、银屑病性关节炎或炎症性肠病(inflammatory bowel disease,IBD)等,这类制剂往往与免疫抑制剂共用,如甲氨蝶呤和皮质类固醇[1]。
根据免疫调节剂对机体免疫作用的不同,可以分为免疫增强剂、免疫抑制剂、双向免疫调节剂。免疫增强剂可刺激机体免疫系统(大部分为固有免疫)中的某一环节,增强免疫功能,如卡介苗;免疫抑制剂具有抑制免疫系统(大部分为获得性免疫)中某一环节的作用,从而抑制机体的免疫功能,如泼尼松;双向免疫调节剂的作用大部分是多靶点、多部位对免疫平衡的调节(如抑制Th2细胞并增强Th1细胞的表达,以达到Th1/Th2平衡),维持机体的自稳。
免疫细胞能产生许多具有抑制或增强免疫应答的蛋白分子,这些蛋白分子对自身和异体均具有免疫调节作用,如肿瘤坏死因子(TNF)-α、白细胞介素(IL)、干扰素(IFN)等。
主要有左旋咪唑(Levamisole,LMS)、羟基嘌呤、维生素D、西咪替丁(Cimetidine)等。
部分是由微生物或微生物代谢产物提纯的制剂;也有相当部分是针对特异性或非特异性抗原的生物制剂;另外也包括近10多年来在临床应用的特异性单克隆抗体。
大量数据证明,很多中草药均具有一定的免疫调节作用,近年来,对这些中草药调节免疫功能的成分及其机制的研究已有很大进展。如西洋参、黄芪、白术、地黄等。
本共识的产生基于公开发表的文献,同时综合考虑相关领域专家的非系统观察结果。从临床使用免疫调节剂的实际情况出发,专家共识偏重于推荐免疫增强剂和双向调节作用的药物,同时也简要涉及免疫调节剂的基础研究进展,力图使儿科临床医师更好理解其作用机理和适应证,规范使用相关药品。专家共识是根据免疫调节剂来源进行分类(表1)。由于近年来免疫基础和临床研究方面发展十分迅速,本共识中的建议尚待不断完善和更新。

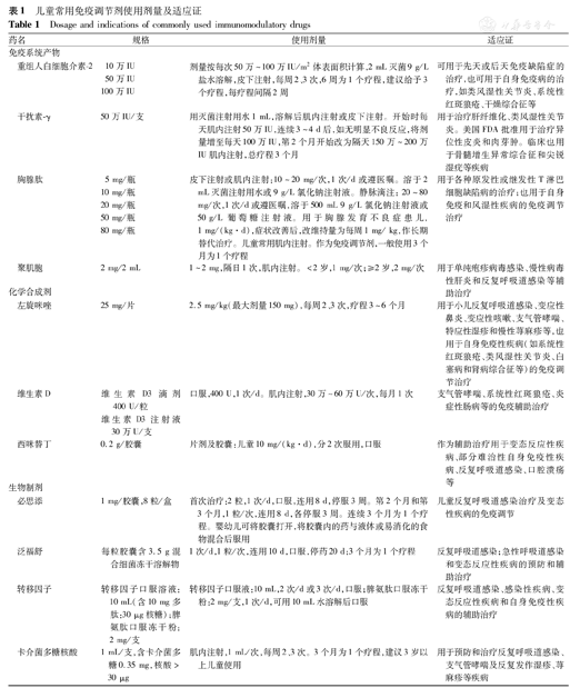
儿童常用免疫调节剂使用剂量及适应证
Dosage and indications of commonly used immunomodulatory drugs
儿童常用免疫调节剂使用剂量及适应证
Dosage and indications of commonly used immunomodulatory drugs
| 药名 | 规格 | 使用剂量 | 适应证 |
|---|---|---|---|
| 免疫系统产物 | |||
| 重组人白细胞介素-2 | 10万IU | 剂量按每次50万~100万IU/m2体表面积计算,2 mL灭菌9 g/L盐水溶解,皮下注射,每周2、3次,6周为1个疗程,建议给予3个疗程,每疗程间隔2周 | 可用于先天或后天免疫缺陷症的治疗,也可用于自身免疫病的治疗,如类风湿性关节炎、系统性红斑狼疮、干燥综合征等 |
| 50万IU | |||
| 100万IU | |||
| 干扰素-γ | 50万IU/支 | 用灭菌注射用水1 mL,溶解后肌内注射或皮下注射。开始时每天肌内注射50万IU,连续3~4 d后,如无明显不良反应,将剂量增至每天100万IU,第2个月开始改为隔天150万~200万IU肌内注射,总疗程3个月 | 用于治疗肝纤维化、类风湿性关节炎。美国FDA批准用于治疗异位性皮炎和肉芽肿。临床也用于骨髓增生异常综合征和尖锐湿疣等疾病 |
| 胸腺肽 | 5 mg/瓶 | 皮下注射或肌内注射:10~20 mg/次,1次/d或遵医嘱。溶于2 mL灭菌注射用水或9 g/L氯化钠注射液。静脉滴注:20~80 mg/次,1次/d或遵医嘱,溶于500 mL 9 g/L氯化钠注射液或50 g/L葡萄糖注射液。用于胸腺发育不良症患儿,1 mg/(kg·d),症状改善后,改维持量为每周1 mg/ kg,作长期替代治疗。儿童常用肌内注射。作为免疫调节剂,一般使用3个月为1个疗程 | 用于各种原发性或继发性T淋巴细胞缺陷病的治疗;也用于自身免疫和风湿性疾病的免疫调节治疗 |
| 10 mg/瓶 | |||
| 20 mg/瓶 | |||
| 50 mg/瓶 | |||
| 80 mg/瓶 | |||
| 聚肌胞 | 2 mg/2 mL | 1~2 mg,隔日1次,肌内注射。<2岁,1 mg/次;≥2岁,2 mg/次 | 用于单纯疱疹病毒感染、慢性病毒性肝炎和反复呼吸道感染等辅助治疗 |
| 化学合成剂 | |||
| 左旋咪唑 | 25 mg/片 | 2.5 mg/kg(最大剂量150 mg),每周2、3次,疗程3~6个月 | 用于小儿反复呼吸道感染、变应性鼻炎、变应性咳嗽、支气管哮喘、特应性湿疹和慢性荨麻疹等,也用于自身免疫性疾病(如系统性红斑狼疮、类风湿性关节炎、白塞病和肾病综合征等)的免疫调节治疗 |
| 维生素D | 维生素D3滴剂400 U/粒 | 口服,400 U,1次/d。肌内注射,30万~60万U/次,每月1次 | 支气管哮喘、系统性红斑狼疮、炎症性肠病等的免疫辅助治疗 |
| 维生素D3注射液30万U/支 | |||
| 西咪替丁 | 0.2 g/胶囊 | 片剂及胶囊:儿童10 mg/(kg·d),分2次服用,口服 | 作为辅助治疗用于变态反应性疾病、部分难治性自身免疫性疾病、反复呼吸道感染、口腔溃疡等 |
| 生物制剂 | |||
| 必思添 | 1 mg/胶囊,8粒/盒 | 首次治疗:2粒,1次/d,口服,连用8 d,停服3周。第2个月和第3个月,1粒/次,连用8 d,各停服3周。连续3个月为1个疗程。婴幼儿可将胶囊打开,将胶囊内的药与液体或易消化的食物混合后服用 | 儿童反复呼吸道感染治疗及变态性疾病的免疫调节 |
| 泛福舒 | 每粒胶囊含3.5 g混合细菌冻干溶解物 | 1次/d,1粒/次,连用10 d,口服,停药20 d;3个月为1个疗程 | 反复呼吸道感染;急性呼吸道感染和变态反应性疾病的预防和辅助治疗 |
| 转移因子 | 转移因子口服溶液:10 mL(含10 mg多肽:30 μg核糖);脾氨肽口服冻干粉:2 mg/支 | 转移因子口服液:10 mL,2次/d或3次/d,口服;脾氨肽口服冻干粉:2 mg/支,1次/d,可用10 mL水溶解后口服 | 反复呼吸道感染、感染性疾病、变态反应性疾病和自身免疫性疾病的辅助治疗 |
| 卡介菌多糖核酸 | 1 mL/支,含卡介菌多糖0.35 mg,核酸>30 μg | 肌内注射,1 mL/次,每周2、3次。3个月为1个疗程,建议3岁以上儿童使用 | 用于预防和治疗反复呼吸道感染、支气管哮喘及反复发作湿疹、荨麻疹等疾病 |
| 静脉注射人免疫球蛋白 | 2.5 g/瓶 | 建议2 g/kg,可1次静脉滴注,也可分2~4 d使用 | 除原发性和部分继发性免疫缺陷病等替代治疗外,可用于部分早产感染和难治性癫痫等与自身免疫应答相关的疾病,起免疫调节作用 |
| 植物药来源免疫调节剂 | |||
| 玉屏风颗粒剂 | 5 g/袋,15袋/盒 | 少量开水(30 mL)冲服,5 g/次,2、3次/d,推荐持续使用8~12周 | 儿童变应性鼻炎、变应性咳嗽、支气管哮喘、特应性湿疹和慢性荨麻疹等变态反应性疾病,除此之外,对于长期吸入或口服皮质类固醇造成局部和全身性的继发免疫功能低下的自身免疫性疾病患儿,可作为免疫调节剂辅助使用 |
| 馥感啉口服液 | 10 mL/支,10支/盒 | <1岁,5 mL,3次/d,口服;1~3岁,10 mL,3次/d,口服;4~6岁,10 mL,4次/d,口服 | 反复呼吸道感染、咳嗽变异性哮喘、使用免疫抑制剂治疗后继发的病毒性呼吸道感染 |
| 黄芪颗粒 | 4 g/袋,10袋/盒 | 少量开水(30 mL)冲服,4 g/次,2次/d。推荐持续使用8周 | 儿童变应性鼻炎、支气管哮喘等变态反应性疾病,除此之外,口服皮质类固醇造成的继发免疫功能低下的自身免疫性疾病,尤其是肾病综合征患儿可作为免疫调节剂辅助使用 |
注:FDA:食品药品监督管理局 FDA:food and drug administration
项目主席(蒋瑾瑾)组织了以上海医学会儿科免疫学组为主的部分专家。委员会设置专家组,组长陈同辛,专家组成员包括陈同辛、蒋瑾瑾、沈朝斌(免疫调节剂的基本免疫机制和临床应用指征),陈同辛、孙金峤、陈嫕(先天性免疫缺陷专家),曹兰芳、郭桂梅、殷蕾(儿童风湿病专家),沈朝斌、顾珺(中西医结合免疫专家)。委员会设置工作组,工作组组长为雷蕾,成员包括雷蕾、金莹莹、周霖、陈伟、朱光耀、陈善佳、薛海燕、顾燕妮、郁兰、姚婷等。共识的提纲由委员会主席起草,所有委员会成员对其进行撰写、整理和修改,并一致同意。共识制定过程中召开了4次面对面会议及7次免疫调节剂微信工作群探讨等形式征求意见和建议。委员会对报告提纲及草稿进行审核,并讨论了基于证据的建议,在协商一致的基础上述成共识终稿。委员会成员均无利益冲突存在。委员会(沈朝斌、蒋瑾瑾、陈同辛)将各章的草稿进行了整合并形成完整的初稿,由各成员提出进一步的修改意见。修订后的文本纳入所有委员会成员的评论和修改建议。
专家共识对目前国际和我国已在临床应用的免疫调节剂进行了基于证据的审查,并对部分资料注明了证据质量等级。委员会根据分级推荐、开发和评估(Grading of Recommendations Assessment,Development and Evaluation,GRADE)系统方法,针对特定问题进行文献组织,以评价证据的质量[2,3]。共识制定过程中要求委员会成员通过使用PubMed、中国知网和万方数据库对文献进行系统综述,从而独立对当前证据进行审查。每个成员均需要对与其章节相关的文献进行评估,以决定是否将这些文献纳入审查。文献检索限于所有相关研究,包括以中文或英文形式发表的随机对照(RCT)、队列研究、病例对照研究及横断面研究等。对于未形成特定建议的章节,在对现有文献进行彻底的审查后,以叙述性综述的形式撰写。
免疫系统的产物是指免疫细胞本身产生的具有免疫调节作用的蛋白分子或诱生剂,如IL、IFN、集落刺激因子(CSF)、胸腺肽(Thymosin)、聚肌胞(Polyinosinic:polycytidylic acid,Poly I:C)等。
IL-2。
10万~100万IU等多种规格。
IL-2是具有多种生物活性的细胞因子,其对调节性T淋巴细胞(regulatory T cell,Treg)的增殖有重要作用,同时,IL-2对Treg细胞在控制免疫调节和免疫耐受等方面起关键作用,可抑制机体自身免疫反应[4]。因此,小剂量IL-2可用于自身免疫性疾病的治疗,如慢性丙型肝炎病毒相关性血管炎、1型糖尿病、移植物抗宿主反应及系统性红斑狼疮(SLE)等[5,6]。Treg细胞数量减少或功能紊乱均可促进SLE疾病的发生发展[7,8]。在1983年已发现SLE患者中IL-2水平较正常对照明显减低[9]。小剂量IL-2治疗可调节Treg细胞功能,并降低SLE疾病的活动度,大多数患者在治疗过程中,皮疹、关节炎和浆膜炎等主要症状均得到明显改善[10]。小剂量IL-2对自身免疫性疾病的免疫调节作用仍有待于RCT大样本临床试验进一步证实其有效性及安全性。
可用于先天或后天免疫缺陷症的治疗,也可用于各种自身免疫病的治疗,如类风湿性关节炎、SLE、干燥综合征等。
剂量按每次50万~100万IU/m2体表面积计算,2 mL灭菌9 g/L盐水溶解,皮下注射,每周2、3次,6周为1个疗程。建议使用3个疗程,每疗程间隔2周。
已知对重组人IL-2或制剂任何成分有过敏的患者;高热、肺功能异常或器官移植后发生严重感染者;未控制的心律失常,尤其是持续室性心动过速、胸痛并伴有心电图改变的患者;肾衰竭需透析治疗者;昏迷、中毒性脑病、顽固性或难治性癫痫、肠缺血或穿孔、消化道出血需外科手术者等。
证据等级Ⅲa,推荐。
IFN-γ。
50万IU/支。
根据氨基酸序列的同源性及受体的不同,IFN分为3大家族:Ⅰ型IFN、Ⅱ型IFN和Ⅲ型IFN。Ⅰ型IFN以IFN-α与IFN-β为主,Ⅱ型IFN即IFN-γ,主要由活化后的T淋巴细胞分泌产生,Ⅲ型IFN为数种IFN-λ,对其分布与功能所知有限。
人IFN-γ主要由CD4+辅助性T淋巴细胞1(Th1)、CD8+细胞毒性T淋巴细胞和自然杀伤(NK)细胞分泌[11],其他如B淋巴细胞、自然杀伤性T淋巴细胞(NKT)和抗原递呈细胞(APCs)也可以少量分泌[12]。Th1细胞产生IFN-γ在适应性免疫反应中起重要作用,NK细胞、APCs分泌IFN-γ主要在机体早期抵御感染中发挥作用。IFN-γ的免疫调节作用表现在对宿主免疫细胞活性的影响,对巨噬细胞、T淋巴细胞、B淋巴细胞和NK细胞等均有一定的免疫调节作用[13]。IFN-γ可增强巨噬细胞的抗原递呈能力。在一定的条件下,IFN-γ对B淋巴细胞和CD8+T淋巴细胞的分化有促进作用,但不能促进其增殖;IFN-γ能增强Th1细胞的活性;对Th2细胞的增殖有抑制作用,可抑制体液免疫功能。在临床使用中,IFN-γ可用于慢性肉芽肿病(chronic granulomatous disease,CGD),给予CGD患者IFN-γ治疗是预防感染的一种有效的策略。国内外多个回顾性、前瞻性和RCT均证实IFN-γ可有效降低CGD患者的感染严重程度和频率,而且IFN-γ的效果不受CGD的类型、患儿年龄、抗生素的使用等的影响[14,15,16,17]。最近的研究还表明,IFN-γ可通过调节鸟苷三磷酸腺苷酶GTPases诱导自噬[18,19]。对于IFN-γ受体1缺陷的孟德尔遗传的分枝杆菌易感性疾病(mendelian susceptibility to mycobacterial disease,MSMD)病例治疗研究报道,给予皮下注射IFN-γ(50 μg/m2),可提高抗分枝杆菌的免疫功能[20,21]。另有研究报道,大剂量皮下注射IFN-γ(200 μg/m2)治疗IL-12Rβ1缺陷的患儿,可明显改善难治性卡介苗病的临床预后[22]。
本品主要用于治疗儿童CGD和MSMD。
加灭菌注射用水1 mL,溶解后皮下注射。根据体表面积并参考体质量推荐使用剂量,如体表面积≤0.5 m2,剂量为1.5万IU/kg,每周3次,皮下注射;如体表面积>0.5 m2,剂量为50万IU/m2,每周1次,皮下注射。
重组人IFN-γ注射最常见感冒或流感样症状,可伴一过性发热。其他少见的不良反应有头痛、头晕、乏力和多汗等。长期随访研究表明对所有类型的CGD采用IFN-γ治疗是安全的,可耐受的,很少发生威胁生命的严重不良反应[23,24]。
对IFN制品有过敏史者;有严重的心血管畸形或心功能不全病史者;有其他严重疾病,不能耐受本品可能的不良反应者;患有癫痫或其他中枢神经系统疾病者。
证据等级Ⅲb,推荐。
胸腺肽。
5 mg/瓶,10 mg/瓶,20 mg/瓶,50 mg/瓶,80 mg/瓶。
胸腺肽又名胸腺素,是胸腺组织分泌的具有生理活性的一组多肽,其主要活性成分是由28个氨基酸组成的胸腺肽α1(Thymosin α1,Tα1)。临床上常用的胸腺肽是从动物(小牛或猪)胸腺组织提取纯化得到。
胸腺肽可持续诱导骨髓干细胞前体T淋巴细胞进入胸腺,并促进胸腺T淋巴细胞分化、发育和成熟,同时也能调节T淋巴细胞亚群CD4/CD8比例的平衡,并间接调节B淋巴细胞,促进成熟T淋巴细胞对抗原或其他刺激的应答。Tα1是通过IκB激酶复合物(IκB kinase,IKK)及核因子(NF)-κB信号通路诱导IL-6表达,对IKK和IL-6诱导激活肿瘤坏死因子受体相关因子-6 (tumour necrosis factor receptor-associated factor-6,TRAF6)起决定性作用。Tα1是TRAF6信号通路独特的活化剂。这是Tα1作用机制的生物分子基础[25]。Tα1在临床应用于免疫缺陷病、肿瘤、非特异性炎症性疾病和感染性疾病[26,27,28]。
主要用于各种原发性或继发性T淋巴细胞缺陷病的治疗;也用于自身免疫和风湿性疾病及肿瘤的辅助治疗。
肌内注射:10~20 mg/次,1次/d。溶于2 mL灭菌注射用水或9 g/L氯化钠注射液。静脉滴注:20~80 mg/次,1次/d。溶于500 mL 9 g/L氯化钠注射液或50 g/L葡萄糖注射液。胸腺发育不良症患儿,1 mg/(kg·d),症状改善后,改维持量为每周1 mg/kg,作长期替代治疗。儿童常用肌内注射。3个月为1个疗程。
变态反应性体质者可能出现过敏反应,应慎用。个别可见恶心、发热、头晕、胸闷、无力等不良反应,少数患者偶有嗜睡感。
对本品有过敏反应者禁用。
证据等级Ⅰ b,强烈推荐。
聚肌胞苷酸(也称聚肌苷酸胞嘧啶核苷酸、聚肌苷酸-聚胞苷酸和聚肌胞)。
2 mg/2 mL。
聚肌胞是一种人工合成的双链核糖核酸,可诱导机体产生IFN,促进机体非特异性和某些特异性免疫功能。聚肌胞被髓样树突状细胞(myeloid dendritic cells,mDC)细胞膜上的Toll样受体3(Toll-like receptor 3,TLR3)识别后产生IFN,并通过IFN-α/β所介导的信号通路促进树突状细胞(DC)成熟,以增强抗原呈递能力,在抗病毒和抗肿瘤过程中发挥重要作用;其还能刺激DC并增强人类白细胞抗原(HLA)-DR、CD80、CD86和CD83等表达,促进细胞毒性T淋巴细胞(CTL)和NK细胞的成熟[29]。聚肌胞除诱导IFN外,尚有免疫佐剂的作用。其能刺激单核-巨噬细胞系统,增加吞噬细胞的吞噬功能,并可促进抗体形成;该制剂还可增强疫苗抗体产生,并具有长时间维持疫苗较高抗体滴度的免疫效果[30]。目前聚肌胞作为免疫调节剂也经常使用于支气管哮喘和反复呼吸道感染[31,32]。
用于单纯疱疹病毒感染、慢性病毒性肝炎和反复呼吸道感染等辅助治疗。
<2岁,1 mg/次;≥2岁,2 mg/次。隔日1次,肌内注射。疗程3~4 d。
少数患者有发热。其他不良反应包括口干、头晕、头痛、恶心、肌痛等,另可出现血清氨基转移酶和乳酸脱氢酶暂时升高现象。
对本药过敏者。
证据等级Ⅲb,推荐。
盐酸左旋咪唑。
25 mg/片。
LMS为四咪唑的左旋体,分子结构中含有2个药理活性区,分别为含硫区和咪唑环。LMS可刺激淋巴组织的T淋巴细胞,促使其分化增殖,促进细胞因子的产生,也可调节B淋巴细胞产生抗体,并可提高单核巨噬和多型核白细胞的吞噬功能和杀菌活力,调节机体免疫功能。LMS可用于小儿反复呼吸道感染、支气管哮喘、湿疹、变应性鼻炎等,并在自身免疫性疾病治疗中具有免疫调节作用。有研究报道,LMS能增加树突状细胞CD80、CD86和CD83及HLA-DR等分子细胞膜的表达,并促进IL-12p40和IL-10的产生,使免疫应答向Th1细胞介导的方向发展,同时可下调Th2细胞。LMS也可促进IFN-γ产生,下调IL-4,并降低血清IgE水平,其机制主要是通过选择性诱导IL-18产生[33,34]。近期英国Bristol大学Jiang等[35]研究表明,对激素治疗敏感的肾病综合征,LMS可以直接作用于足细胞,诱导糖皮质激素受体(glucocorticoid receptor,GR)的表达和活化GR信号通路。LMS还可用于治疗类固醇依赖复发性肾病综合征,可降低儿童复发性肾病和激素依赖性肾病的复发频率,并减少皮质类固醇用量或甚至可停用类固醇[36,37]。
可用于小儿反复呼吸道感染、变应性鼻炎、变应性咳嗽、支气管哮喘、特应性湿疹和慢性荨麻疹等;也可用于自身免疫性疾病(SLE、类风湿性关节炎、白塞氏病和肾病综合征等)的治疗。
2.5 mg/(kg·d)(最大剂量<150 mg),每周2、3次,疗程3~6个月。
可有轻微恶心、呕吐、腹痛等,少数可出现味觉障碍、疲惫、头晕、头痛、关节酸痛、低热、流感样症候群、皮疹、光敏性皮炎等,个别可见粒细胞减少、血小板减少,常发生于风湿性疾病治疗过程中。
肝肾功能不全者。
证据等级Ⅲa,推荐。
维生素D3滴剂;维生素D3注射液。
维生素D3滴剂400 U/粒;维生素D3注射液10 mg/mL/支(30万U/支)。
维生素D包括维生素D2麦角骨化醇和维生素D3胆骨化醇,除调节体内钙、磷代谢水平外,目前还被认为是一种新的神经-内分泌-免疫调节激素。1,25-二羟维生素D3[1,25-(OH)2D3]可直接抑制抗原和凝集素刺激T淋巴细胞增殖,可用于Th1细胞介导的自身免疫性疾病的治疗。其作用机制为抑制Th1类细胞因子IL-2、IFN-γ和TNF-α等的产生,减少炎性因子诱导B淋巴细胞分泌IgG,增强Th2细胞因子和转录因子(GATA-3、c-maf)的表达。促进Th1细胞向Th2细胞转化[38]。此外,1,25-(OH)2D3也可降低同种异体造血干细胞移植反应性T淋巴细胞的反应[39]。近年来,许多研究均聚焦于机体血清维生素D水平与疾病严重程度及活动度的相关性。自身免疫IBD患者血清25-羟基维生素D [25(OH)D]水平较正常人群低,25(OH)D水平与疾病活动度呈负相关。患者活动程度与维生素D3水平低下相关,当25(OH)D<40 ng/mL时,疾病活动度评分增高,且蛋白尿严重程度增高,补充维生素D有助于疾病的缓解[40,41]。埃及亚历山大大学267例SLE的RCT研究表明,补充维生素D有助于降低炎性反应和改善临床症状[42]。
风湿免疫系统疾病,如SLE等辅助治疗。
400 U/次,1次/d,口服;或30万~60万U/次,每月1次,肌内注射。
长期过量服用可出现中毒,早期表现为骨关节疼痛、肿胀、皮肤瘙痒、口唇干裂、发热、头痛、呕吐、便秘或腹泻、恶心等。
高钙血症、维生素D增多症、高磷血症伴肾性佝偻病者。
证据等级Ⅲb,推荐。
N′-甲基-N″-[2[[(5-甲基-1H-咪唑-4-基)甲基]硫代]乙基]-N-氰基呱。
0.2 g/片(或胶囊)、0.2/2 mL/瓶(注射剂)。
西咪替丁作为第一代组胺H2受体拮抗药,临床上主要用于消化性溃疡和上消化道出血、急性胰腺炎等的治疗。随着免疫学进展和对免疫细胞表面组胺受体认识的不断深入,西咪替丁的免疫调节作用逐渐被人们所认识,近年来在儿童变态反应性疾病、自身免疫性疾病、反复呼吸道感染和口腔溃疡等治疗中也有较多的临床使用。
陈兴智等[43]将西咪替丁作为佐剂用于弓形虫棒状体分泌的一种蛋白(rhpotry protein2,ROP2)疫苗对小鼠进行免疫。研究结果表明,免疫后脾细胞增殖活性、血清特异性IgG抗体和IFN-γ水平、外周血CD4+/CD8+比值、小鼠生存时间均较对照组均明显升高。提示西咪替丁可增强细胞和体液免疫反应。也有研究证明,西咪替丁作为佐剂可显著增加乙肝表面抗原(HBsAg)特异性的细胞和体液免疫,诱导IL-12等前炎性因子表达,并下调IL-10和TGF-β等抗炎性因子水平,降低了CD4+CD25+ Treg细胞介导的抑制作用[44]。Niu等[45]研究证明,西咪替丁与LMS对乙肝DNA疫苗具有协同和叠加免疫增强作用,其机制为活化DC,封闭和阻断CD4+CD25+ Treg细胞产生IL-10和TGF-β。有学者进一步证明,西咪替丁对Treg细胞的抑制作用是依赖于磷脂酰肌醇3-激酶/蛋白激酶B/哺乳动物雷帕霉素靶蛋白(PI3K-AKT-mTOR)通路的活化导致该细胞转录因子Foxp3表达下降所致[46]。在抗病毒研究中发现,西咪替丁对单纯疱疹病毒2型(herpes simplex virus type 2,HSV-2)、脑脊髓膜炎病毒和疱疹性口腔炎病毒(vesicular stomatitis virus,VSV)感染的小鼠均可显著提高其生存率,同时西咪替丁可缓解环孢素对NK细胞的抑制,提示西咪替丁抗病毒作用主要依赖于NK细胞的细胞毒作用[47]。Ishikura等[48]研究证明,重症监护(ICU)患者为预防应激性溃疡给予西咪替丁治疗,可增加单核细胞IL-12p35亚基mRNA表达,提示西咪替丁能够促进巨噬细胞和单核细胞释放IL-12,进而增强NK细胞活性,同时该研究比较了西咪替丁和法莫替丁,发现西咪替丁促进IL-12p35亚基mRNA表达和提高血清IL-12水平方面均优于法莫替丁。另外,国内多个临床研究显示,西咪替丁在过敏性紫癜和支气管哮喘等疾病应用中均能提高临床疗效[49,50]。
作为辅助治疗用于变态反应性疾病、部分难治性自身免疫性疾病、反复呼吸道感染、口腔溃疡等。
片剂及胶囊:儿童10~20 mg/(kg·d),分2~4次服用,口服。注射剂:静脉滴注或静脉推注:5~10 mg/(kg·次),2次/d。
与中枢抗胆碱药同时使用;严重心脏及呼吸系统疾病者;肝、肾功能不全者;器质性脑病者。3岁以下患儿暂不推荐使用。
长期或大剂量用药可出现男性乳房肿胀和泌乳现象、腹泻、眩晕或头痛、肌痉挛或肌痛和皮疹等。偶见咽喉痛和粒细胞减少。
证据等级Ⅱa,强烈推荐。
肺炎克雷伯菌中提取的糖蛋白。
1 mg/胶囊,8粒/盒。
必思添是从肺炎克雷伯菌K201菌株中提取的一种纯化糖蛋白,通过生物工程的方法研制而成,在体内、外试验中具有多种免疫活性。该制剂自1991年进入中国市场,广泛应用于临床,对成人和儿童反复呼吸道感染具有显著预防作用[51]。
必思添作为一种生物免疫调节剂,能增强巨噬细胞的趋化性和杀菌作用,并可增强抗体和细胞免疫功能,对提高机体抗细菌、病毒和真菌能力均有增强作用。必思添可通过作用于单核、巨噬细胞、中性粒细胞及T、B淋巴细胞发挥其免疫调节作用[52]。
首次治疗:2粒,1次/d,口服,连续8 d,停服3周。第2个月和第3个月,1粒,1次/d,口服,连续8 d,各停服3周。连续3个月为1个疗程。
患有原发性吞噬细胞缺陷或体液免疫缺陷的患儿;1岁以下的婴儿不建议使用。
少见。偶有消化道症状,如大便次数增加或稀便。
证据等级Ⅱa,推荐。
流感嗜血杆菌、肺炎双球菌、肺炎克雷伯菌、臭鼻克雷伯菌、金黄色葡萄球菌、草绿色链球菌、化脓性链球菌和卡他奈瑟菌的细菌冻干溶解产物。
每粒胶囊含3.5 g混合细菌冻干溶解物。
泛福舒是细菌溶解产物,临床作为非特异性免疫调节剂使用,主要由8种常见呼吸道病原菌的冻干溶解物构成。泛福舒作为一种细菌溶解产物,可通过调节固有免疫(巨噬细胞、中性粒细胞、树突状细胞及细胞因子分泌)和特异性免疫(淋巴细胞亚群分布和免疫球蛋白生成)2个方面调节机体的免疫功能[57]。(1)促进B淋巴细胞转化为浆细胞分泌IgA,而分泌型IgA具有抑制、黏附、调整吞噬、溶菌及中和病毒的作用,是黏膜免疫重要的防御机制。(2)激活体内特异性免疫系统[58],诱导和激发免疫记忆[59],发挥其免疫增强作用。(3)下调Th2细胞,降低IgG4水平可减少变应性疾病的发生[60]。
(1)反复呼吸道感染的治疗;(2)急性呼吸道感染和变态反应性疾病的预防和辅助治疗。
1粒,1次/d,口服,连续10 d,停药20 d;3个月为1个疗程。
对泛福舒蛋白过敏者;自身免疫性疾病(与细菌感染有关的抗原抗体复合物引起者);<1岁的婴幼儿不建议使用。
较少。常见的不良反应有胃肠道功能紊乱(恶心、腹痛、呕吐);皮肤变态反应性疾病(如荨麻疹等);呼吸道变态反应(咳嗽、呼吸困难和喘息)及其他发热、疲劳等症状。
证据等级Ⅱb,推荐。
从健康猪或牛脾中提取的小分子多肽、氨基酸和多核苷酸混合物。
转移因子口服溶液:10 mL(含10 mg多肽:300 μg核糖);脾氨肽口服冻干粉:2 mg/支。
转移因子是以猪或牛脾为原料,提取含多肽、氨基酸及多核苷酸等为主要成分的制剂(也称之为脾氨肽)。其是从免疫细胞中提取的相对分子质量<5 000的小分子蛋白,可将已免疫机体的迟发性免疫反应(delayed-type hypersensitivity,DTH)和细胞介导的免疫应答能力传递给另一个体,因此,称之为转移因子[61]。
转移因子较多应用于感染性、变态反应性及自身免疫性疾病的辅助治疗。转移因子在临床使用较多的病种为儿童反复呼吸道感染。有多项研究证实,转移因子可增加CD4+数量和提高CD4+/CD8+比例,同时提升IgG、IgA等水平,可提高小儿反复呼吸道感染治疗的总有效率[62,63,64,65,66,67]。近年来,转移因子作为免疫调节剂也较多用于变态反应性及自身免疫性疾病的治疗。有多个研究对合并有感染(病毒、支原体和衣原体等)的支气管哮喘患儿使用转移因子进行了临床疗效评估,研究发现,合并使用转移因子治疗组CD4+、CD8+、CD4+/CD8+比值均明显升高,IgE明显下降,可改善患儿的免疫功能[68,69]。此外,在特发性血小板减少性紫癜(ITP)和过敏性紫癜的辅助治疗中,也认为转移因子与改善细胞免疫失衡状态有关[70,71]。
反复呼吸道感染、感染性疾病、变态反应性疾病和自身免疫性疾病的辅助治疗。
转移因子口服液:10 mL,2次/d或3次/d,口服。脾氨肽口服冻干粉:2 mg/支,可用10 mL水溶解后服用,1次/d,口服。
对本品过敏者禁用。
目前尚未发现有临床不良反应。
证据等级Ⅲb,推荐。
含卡介菌多糖0.35 mg,核酸>30 μg。
1 mL/支。
卡介菌多糖核酸注射液(baci-llus calmette guerin polysaccharide and nucleic acid injection,BCG-PSN)系用卡介菌经热酚法提取多糖、核酸,配以灭菌9 g/L盐水制备而成,是一种菌体脂多糖,具有强烈的非特异性免疫刺激作用。作为免疫调节剂,BCG-PSN具有调节机体内固有免疫和特应性免疫的作用,有利于机体有效清除病毒抗原及各种抗原抗体免疫复合物,从而提高机体抗病能力;另外,其还可通过稳定肥大细胞、封闭IgE,达到抗过敏作用[72]。
肌内注射,1 mL/次,每周2、3次。3个月为1个疗程。建议3岁以上儿童使用。
对该制剂过敏者、结核感染期患者及其他急性传染病(如麻疹、百日咳、肺炎等)和急性感染期患儿。
偶见注射部位红肿、结节。偶见低烧、皮疹。罕见严重过敏反应。
证据等级Ⅲc,推荐。
主要为人体IgG。
20 mL/瓶。
1952年Bruton首先将IVIG应用于X连锁先天性无丙种球蛋白血症患儿的免疫球蛋白替代治疗[78],自此之后,IVIG成为抗体缺陷型原发性免疫缺陷病的标准化治疗方案。1981年,人们首次将其应用于自身免疫性疾病的治疗并取得显著疗效[79]。此后,IVIG的应用范围逐渐扩大,不仅包括原发性免疫缺陷病和自身免疫性疾病,还包括重症感染、ITP、川崎病及造血干细胞移植后移植物抗宿主病的预防等。
除原发性和部分继发性免疫缺陷病等替代治疗外(表2)[80,81],IVIG可用于部分早产儿感染、脓毒症、川崎病、特发性血小板减少、吉兰-巴雷综合征、慢性炎症性脱髓鞘病变和难治性癫痫等与自身免疫应答相关的疾病,起免疫调节作用[81]。

IVIG在PID中的应用建议
Recommendation for treatment of PID with IVIG
IVIG在PID中的应用建议
Recommendation for treatment of PID with IVIG
| PID类型 | 免疫功能缺陷 | 对IVIG反应 | 证据等级 | 推荐等级 |
|---|---|---|---|---|
| 1.B淋巴细胞缺陷所导致的无丙种球蛋白血症 | ||||
| (1)先天性无丙种球蛋白血症(XL、AR) | B淋巴细胞缺陷 | 有效 | Ⅱb | B |
| (2)SCID | 严重的T淋巴细胞和B淋巴细胞缺陷,中性粒细胞减少 | 在等待HSCT过程中可应用 | Ⅱb | B |
| (3)SCID HSCT后B淋巴细胞未植入 | 供者T淋巴细胞和宿主B淋巴细胞混合嵌合体 | 有效 | Ⅱb | B |
| (4)CID(PNP、ZAP70缺陷,或调节MHCⅠ和MHCⅡ表达的分子缺陷) | 抗体缺陷,T淋巴细胞和B淋巴细胞功能障碍 | 在等待HSCT过程中可应用 | Ⅱb | B |
| (5)胸腺瘤伴免疫缺陷 | T淋巴细胞和B淋巴细胞缺陷 | 对降低感染有效 | Ⅱb | B |
| 2.抗体生成障碍所致的低丙种球蛋白血症 | ||||
| (1)HIGM(AID、UNG缺陷) | 由于B淋巴细胞信号通路异常,导致体细胞高频突变和类别转换障碍 | 有效 | Ⅱb | B |
| (2)HIGM(CD40L、CD40缺陷) | 由于T/B淋巴细胞之间信号通路异常,导致体细胞高频突变和类别转换障碍;巨噬细胞活化障碍 | 有效,但不能降低机会性感染的发生 | Ⅱb | B |
| (3)CVID伴T淋巴细胞功能正常(CD19、CD20、CD21、CD80、ICOS、TACI和BAFF-R缺陷) | 抗体缺陷,同时可伴有类别转化障碍 | 有效 | Ⅱb | B |
| (4)CVID出现并发症(伴脾大、肉芽肿形成、淋巴瘤或自身免疫性疾病) | 抗体缺陷,体细胞高频突变和类别转换障碍 | 对降低感染有效,但对发生肉芽肿、肿瘤和自身免疫性疾病无效 | Ⅱb | B |
| T淋巴细胞功能异常(CD40L表达异常,CD4/CD8降低) | ||||
| (5)XLP伴EBV所致的B淋巴细胞减少 | B淋巴细胞减少导致抗体缺陷 | 对降低感染有效,对EBV所致的其他表现无效 | Ⅱb | B |
| CTL功能缺陷 | ||||
| NK细胞功能缺陷 | ||||
| 3.血清免疫球蛋白总体水平正常,特异性抗体生成障碍选择性抗体缺陷(除外sIgA、IgM、IgG4和IgE缺陷) | 类别转换障碍 | 与单纯抗感染具有同样效果 | Ⅲ | C |
| 4.低丙种球蛋白血症,但抗体反应性正常THI伴反复感染 | 暂时性低丙种球蛋白 | 可酌情应用 | Ⅱb~Ⅲ | C |
| 5.血清免疫球蛋白总体水平正常,IgG亚类缺陷IgG亚类缺陷 | ≥1种IgG亚类缺陷(IgG4除外) | 严重者可应用 | Ⅲ | C |
| 6.免疫缺陷综合征伴反复感染HIES、WAS、DiGeorge综合征、VODI、DKC、ICF、AT、Netherton综合征 | 抗体生成障碍伴其他免疫缺陷综合征 | 部分有效 | Ⅳ | D |
| 7.其他 | ||||
| (1)补体缺陷 | 抗体反应性降低 | 可能有效 | Ⅲ | C |
| (2)无症状性低丙种球蛋白血症 | T淋巴细胞和B淋巴细胞正常,抗体反应正常 | 不主张应用 | Ⅳ | D |
| (3)选择性抗体缺陷 | sIgA、IgM、IgG4和IgE缺陷 | 不主张应用 | Ⅳ | D |
注:IVIG:静脉注射人免疫球蛋白;PID:原发性免疫缺陷病;XL:X连锁;AR:常染色体隐性遗传;SCID:严重联合免疫缺陷;HSCT:造血干细胞移植;CID:联合免疫缺陷;ZAP70:ζ链相关蛋白-70;MHC:主要组织相容性复合体;HIGM:高IgM综合征;AID:活化诱导的胞嘧啶脱氨酶;UNG:尿嘧啶N糖基化酶缺陷;CVID:普通变异型免疫缺陷病;ICOS:协同刺激信号分子;TACI:跨膜激活、钙调和亲环素配体相互作用因子;BAFF-R:B细胞活化因子受体;XLP:X连锁淋巴组织增殖综合征;EBV:EB病毒;CTL:细胞毒性T淋巴细胞;NK:自然杀伤细胞;sIgA:选择性IgA;THI:婴儿暂时性低丙种球蛋白血症;HIES:高IgE综合征;WAS:湿疹血小板减少伴免疫缺陷综合征;VODI:伴免疫缺陷的静脉闭塞病;DKC:先天性角化不良症;ICF:免疫缺陷-着丝粒不稳定-面部异常综合征;AT:共济失调毛细血管扩张综合征 IVIG:intravenous immunoglobulin;PID:primary immunodeficiency;XL:X-linked;AR:autosomal recessive inheritance;SCID:severe combined immune deficiency;HSCT:hematopoietic stem cell transplantation;CID:combined immunodeficiency disease;ZAP70:ζ-chai-nassociated protein70;MHC:major histocompatibility complex;HIGM:hyper-IgM syndrome;AID:activation-induced cytidine deaminase;UNG:uracil N-glucosylase;CVID:common variable immunodeficiency disease;ICOS:inducible co-stimulator;TACI:transmembrane activator and calcium-modulating and cyclophilin ligand interactor;BAFF-R:B-cell activating factor receptor;XLP:X-linked lymphoproliferative syndrome;EBV:Epstein-Barr virus;CTL:cytotoxic lymphocyte;NK:natural killer cell;sIgA:selective immunoglobulin A;THI:transient hypogammaglobulinemia of infancy;HIES:hyper-IgE syndrome;WAS:Wiskott-Aldrich syndrome;VODI:veno-occlusive disease with immunodeficiency;DKC:dyskeratosis congenital;ICF:immunodeficiency-centromeric instability-facial anomalies syndrome;AT:ataxia telangiectasis
原发性免疫缺陷病:建议400~600 mg/(kg·次),每3~4周输注1次,使血清IgG维持在5 g/L以上,以降低感染及自身免疫性疾病发生的概率[82]。
若继发性因素长期存在,可参照原发性免疫缺陷病长期应用,若继发因素去除,及时调整用量。
重症感染建议300~500 mg/(kg·次),连续应用2~3 d。
建议2 g/kg,可1次静脉滴注,也可分2~4 d使用。
对IVIG过敏或有其他严重过敏史者;有抗IgA抗体的选择性IgA缺乏者。
常见的不良反应包括背部或腹部疼痛、恶心、呼吸困难、寒战、潮红、皮疹、焦虑、低热、关节痛、肌痛和头痛。在输注前1 h可应用非甾体抗炎药和抗组胺药物有效预防不良反应的发生。
证据等级Ⅱb,强烈推荐。
在人类文明史上,除了近200年,在绝大部分时间里人类一直依赖传统药物(ethnodrugs)与疾病作斗争。目前,传统药物在国际文献中包含在天然药物(nature medicines)这一词条下,天然药物包括了古代和现代的所有天然药物,也包括各个国家和民族的传统药物。天然药物中90%以上是植物药或草药(phytomedicines或herbal medicinal products)。
"中药"或"中草药"(Chinese herbals)归入传统药物之列。中药中绝大部分是植物药。长期以来,大部分口服的中草药被归类于对免疫功能的调节。本共识中所推荐的是具有代表性的制剂,包括传统经方、现代方剂和单味药,并且已在我国药典注册或药理机制较明确的具有免疫调节作用的品种。
黄芪、白术、防风。
5 g/袋,15袋/盒。
玉屏风散由黄芪、白术和防风组成,已使用有近700年的历史,为中医的经典方剂。该方剂具有益气固表止汗和免疫调节功效。目前在临床常用于儿童变应性鼻炎、支气管哮喘、反复呼吸道感染、支原体肺炎、急性肾炎、肾病综合征和湿疹等疾病,同时在传染性疾病,包括手足口病、流感和严重急性呼吸综合征(SARS)等也有推荐应用。
许多文献对玉屏风散的免疫调节机制均有深入的基础研究。玉屏风散总提取物及多糖对各项免疫实验室指标均有显著调节作用[83,84],并能增强机体的抗肿瘤免疫功能[85]。Li等[86]研究团队对皮质类固醇激素所引起的小鼠免疫功能抑制模型采用玉屏风颗粒治疗,证明该制剂能够通过调节非特异性免疫和细胞免疫,从而改善因皮质类固醇使用导致的免疫抑制。顾珺等[87]和沈朝斌等[88]对小鼠支气管哮喘模型给予玉屏风散治疗后发现,玉屏风散能增强Th1细胞表达,抑制Th2细胞表达,可以提高Th1/Th2比值。随后的研究进一步发现,玉屏风散也能对参与支气管哮喘发病机制的Th17细胞进行有效抑制。近期研究表明,通过对miR-210和miR-126表达的影响,玉屏风散提取液可调节Th细胞的表达,从而降低卵清蛋白(OVA)诱导的支气管哮喘小鼠模型的炎性细胞因子水平[89]。这些近期研究表明,玉屏风散作为免疫调节剂除植物药次生代谢产物的作用外,可能还具有基因修饰和表观遗传学等分子生物学的免疫调节药理作用和其他作用途径。
玉屏风散在临床使用中也不断证实了基础研究方面的免疫调节作用。以儿童支气管哮喘和变异性咳嗽的临床研究居多,总体反映了临床使用玉屏风散后对T淋巴细胞亚群、总IgE、炎性细胞因子等具有明确的调节作用,并可缓解气道炎性反应,从而改善临床症状及肺功能[90,91,92,93]。玉屏风散在临床广泛使用于儿童和成人的反复呼吸道感染[94],对肾脏疾病和自身免疫性疾病亦有广泛应用[95]。
儿童变应性鼻炎、变应性咳嗽、支气管哮喘、特应性湿疹和慢性荨麻疹等变态反应性疾病,除此以外,对于长期吸入或口服皮质类固醇造成局部和全身性的继发免疫功能低下的自身免疫性疾病患儿,可作为免疫调节剂辅助使用。
1~3岁,2.5 g/次,2次/d;3~6岁,5 g/次,2次/d;>6岁,5 g/次,3次/d。少量开水(30 mL)冲服。推荐持续使用8~12周。
急性感染发热期慎用。
目前尚未发现与该制剂有关的临床不良反应。
证据等级Ⅱb,强烈推荐。
鬼针草、野菊花、西洋参、黄芪、板蓝根、香菇、浙贝母、麻黄、前胡、甘草。
10 mL/支,10支/盒。
馥感啉口服液主要由鬼针草、野菊花、西洋参、黄芪、板蓝根等组成,是一个现代中医组方。其具有清热解毒、止咳平喘、益气疏表的作用,多用于小儿气虚感冒所引起的发热、咳嗽、气喘、咽喉肿痛等症。药效学研究显示,馥感啉口服液具有解热、抗炎、镇咳、平喘、广谱抗病毒、抑制细菌感染等作用[96]。组方中的西洋参、黄芪益气固本、调补肺脾,是区别于一般清热解毒中成药制剂,因此常被使用于反复呼吸道感染和免疫功能低下的患儿。黄娟萍等[97]使用馥感啉口服液对小鼠H1N1流感病毒和呼吸道合胞病毒(RSV)感染均有抑制作用,同时可显著降低前炎性细胞因子TNF-α和IL-6。
国内多篇临床研究文献均提及馥感啉口服液使用于小儿感冒气虚风热证,即西医诊断相当于反复呼吸道感染患儿的急性呼吸道感染期[98,99,100]。这些研究均表明,馥感啉口服液的使用指征为急性呼吸道感染,同时伴有免疫调节作用。另有部分文献显示,馥感啉口服液对原发性肾病综合征合并上呼吸道感染和反复呼吸道感染有显著临床疗效,可控制皮质类固醇使用期间的呼吸道感染,减少反复感染,有利于控制肾病综合征的复发[101,102,103]。
反复呼吸道感染、咳嗽变异性哮喘、使用免疫抑制剂治疗后继发的病毒性呼吸道感染。
<1岁,5 mL,3次/d,口服。1~3岁,10 mL,3次/d,口服。4~6岁,10 mL,4次/d,口服。
无特殊禁忌证。
目前尚未发现与该制剂有关的临床不良反应。
证据等级Ⅱa,强烈推荐。
黄芪。
4 g/袋,10袋/盒。
黄芪颗粒剂是一个单味中药品种,具有补气固表的作用。主要用于治疗小儿心悸、气短、自汗的临床症状。黄芪是我国最常用的中草药之一,其基础免疫调节作用的研究较为广泛深入,免疫增强和抗炎作用大多与其多糖成分有关[104,105]。我国台湾长庚大学的研究者将OVA诱导的小鼠支气管哮喘模型给予黄芪进行干预,研究结果提示,黄芪可以通过调节Th1/Th2细胞的平衡抑制支气管哮喘气道炎症[106]。北京中日友好医院许鹏飞等[107]采用皮下注射环磷酰胺方法制作免疫功能抑制的小鼠模型,观察给予黄芪颗粒后小鼠免疫功能的改变,该研究证明,黄芪颗粒能增强环磷酰胺所致免疫功能低下的小鼠非特异性和特异性免疫功能。张国珍等[108]用IgA肾病大鼠模型观察了黄芪颗粒对NF-κB和Th1/Th2免疫失衡的影响,该研究证明黄芪颗粒可以缓解IgA肾病大鼠模型的病理损害。黄芪颗粒在临床较多用于儿童肾病综合征和支气管哮喘,这些研究结果证明,黄芪颗粒在辅助治疗小儿单纯性肾病综合征中具有预防和降低感染、减少和预防复发、避免反复大量应用激素的作用;黄芪颗粒有调节Th1/Th2细胞平衡的作用,对支气管哮喘发病机制的炎性因子均具有一定的抑制作用[109,110]。
儿童变应性鼻炎、支气管哮喘等变态反应性疾病,除此以外,口服皮质类固醇造成的继发免疫功能低下的自身免疫性疾病,尤其是肾病综合征患儿可作为免疫调节剂辅助使用。
>3岁,4 g/次,2次/d,口服。推荐持续使用8周。
感冒发热、合并急性感染和糖尿病患者禁服。
目前尚未发现与该制剂有关的临床不良反应。
证据等级Ⅲb,推荐。
免疫调节剂是一个种类繁多、功能各异的药品,临床医师在使用该类药品时可能会遇到各类问题,因此,临床医师如何选择使用适当的免疫调节剂,关键在于对该药品的免疫调节机制的认识。
本共识所选择的是临床使用较多的免疫调节剂,并不包括作用单一的免疫抑制剂,如单克隆抗体、抗肿瘤制剂和皮质类固醇类等药物,虽然这些药物也均具有免疫调节作用,但本共识仍倾向于选择具有双向调节作用的生物反应修饰剂概念的药物。
(沈朝斌 蒋瑾瑾 陈同辛 执笔)
专家组成员*(按姓氏笔画排序):陈同辛(上海交通大学医学院附属上海儿童医学中心);陈嫕(上海交通大学医学院附属新华医院);孙金峤(复旦大学医学院附属儿科医院);沈朝斌(上海市中西医结合医院);郭桂梅(上海交通大学附属儿童医院);殷蕾(上海交通大学医学院附属上海儿童医学中心);顾珺(上海交通大学附属第一人民医院);曹兰芳(上海交通大学医学院附属仁济医院);蒋瑾瑾(海军军医大学附属长海医院)
*专家组成员均为共同第一作者
工作组成员(按姓氏笔画排序):朱光耀(上海交通大学附属儿童医院);陈伟(上海交通大学医学院附属仁济医院);陈善佳(上海交通大学附属儿童医院);金莹莹(上海交通大学医学院附属上海儿童医学中心);周霖(海军军医大学附属长海医院);郁兰(上海市中西医结合医院);姚婷(上海中医药大学附属曙光医院);顾燕妮(上海市中西医结合医院);雷蕾(海军军医大学附属长海医院);薛海燕(上海交通大学医学院附属仁济医院)




















