
昏迷是儿科急诊的一种常见神经系统症状,病因复杂多样,病死率高,及时准确地识别、评估和有效处理是改善预后的关键。现就儿童昏迷的病因、病理生理学基础、临床评估和急诊处理进行论述,以便帮助临床医师及时准确地做出判断与处理。
版权归中华医学会所有。
未经授权,不得转载、摘编本刊文章,不得使用本刊的版式设计。
除非特别声明,本刊刊出的所有文章不代表中华医学会和本刊编委会的观点。
意识障碍(disorder of consciousness)是指认知、注意力、觉醒和意识出现障碍的一种广泛的非特异性统称[1]。意识状态改变并非一种特定的疾病,而是潜在疾病的一种症状。昏迷是最严重的意识障碍,是各种病因导致的中枢神经系统的极度抑制状态,包括觉醒障碍和意识内容障碍,是大脑衰竭的主要表现[2]。通常表现为意识障碍的疾病过程都很严重,特别是对于危及生命的状态,临床医师应尽早识别,并给予恰当处理。昏迷是儿科急诊的一种常见的神经系统症状,病因复杂,病情危重,病死率高,需要做出及时准确地判断和处理以改善预后[3,4]。
意识觉醒(conscious awareness)依赖于大部分脑及脑干相互整合部分的功能正常,任何意识的改变都是脑及脑干功能障碍高度敏感的指示,即使是相对良性和可逆性疾病,如药物中毒或癫痫发作后意识模糊状态都可能引起较明显的意识改变。意识改变经常是脑病进展的最早期体征,医务人员应早期识别患者的意识改变,治疗相关基础疾病,在发生永久性神经系统损伤之前进行有效的处理[1,5,6]。
昏迷的解剖学基础:意识的维持是通过脑桥中部以上的脑干上行网状激活系统及其投射至双侧丘脑的纤维(维持觉醒的状态)以及双侧大脑半球(维持觉醒的内容)的正常功能实现的,因此,累及网状激活系统或者双侧大脑半球的病变均可导致昏迷。近代神经解剖生理性研究发现,网状结构位于脑干的中轴部位,由各种大小不等的散在的神经元组成,其次,广泛弥漫的中枢整合机构即大脑皮质损害,也可以引起意识障碍或昏迷[1,7]。
临床上意识障碍通常会表现为睁眼、睡眠节律和对声音和痛觉等刺激反应的异常改变,其严重度和类型与致病因素息息相关,例如严重的低血糖和高碳酸血症一开始可能出现轻度躁动或思维混淆,若致病因素不解除,意识障碍程度逐渐加深,直至最后完全丧失意识,相比之下,严重的脑外伤或蛛网膜下腔出血可以在短时间转入昏迷。
(1)根据意识累及深度,可以将昏迷程度分为轻(浅)度、中度和深度,见表1。(2)意识障碍分级见表2。

昏迷程度分度
The severity of coma
昏迷程度分度
The severity of coma
| 意识累及深度 | 累及部位和表现 |
|---|---|
| 轻(浅)度 | 皮质功能抑制深到基底核、视丘,第一信号系统反应减弱,开眼反应消失,疼痛刺激反应消失 |
| 中度 | 抑制反应达脑桥,角膜反射消失,呼吸节律紊乱,周期性呼吸/过度换气 |
| 深度 | 抑制反应达延髓,各项反应紊乱,脑电图广泛紊乱 |
| 脑死亡 | 全部消失 |

意识障碍分级
The degree of disturbance of consciousness
意识障碍分级
The degree of disturbance of consciousness
| 分级 | 对疼痛反应 | 唤醒反应 | 无意识自发动作 | 腱反射 | 对光反射 | 生命体征 |
|---|---|---|---|---|---|---|
| 嗜睡 | +明显 | +呼唤 | + | + | + | 稳定 |
| 昏睡 | +迟钝 | +大声呼唤 | + | + | + | 稳定 |
| 浅昏迷 | + | - | + | + | + | 稳定 |
| 中昏迷 | + | - | 可有 | + | + | 无变化 |
| 深昏迷 | 重刺激 | - | 很少 | - | 迟钝 | 轻度变化 |
意识障碍经常呈现波动性与移行性,为确定意识障碍甚至昏迷的严重程度、评估进展、观察治疗反应及判断预后,英国的Teasdale和Jennet制定了Glasgow昏迷量表,儿童采用改良Glasgow昏迷评分量表见表3[8],量表最高分15分,13~14分提示轻度脑功能损害,9~12分提示中度脑功能损害,8分及以下表示重度脑功能损害。AVPU量表见表4,相对于Glasgow的13种结果,仅有4种结果:A(警觉)、V(语言)、P(疼痛)或U(无反应),是一种更为简便的评估方法,可以在急诊对儿童意识状态进行快速分类[9,10]。

改良Glasgow昏迷评分法
The modified Glasgow coma scale
改良Glasgow昏迷评分法
The modified Glasgow coma scale
| 功能测定 | 评分(分) | |||
|---|---|---|---|---|
| 睁眼 | >1岁 | <1岁 | ||
| 自发 | 自发 | 4 | ||
| 语言刺激时 | 声音刺激时 | 3 | ||
| 疼痛刺激时 | 疼痛刺激时 | 2 | ||
| 刺激后无反应 | 刺激后无反应 | 1 | ||
| 最佳运动反应 | >1岁 | <1岁 | ||
| 服从命令动作 | 自发 | 6 | ||
| 因局部疼痛而动 | 因局部疼痛而动 | 5 | ||
| 因疼痛而屈曲回缩 | 因疼痛而屈曲回缩 | 4 | ||
| 因疼痛而呈屈曲反应 | ||||
| (似去皮质强直) | 因疼痛而呈屈曲反应 | |||
| (似去皮质强直) | 3 | |||
| 因疼痛而呈伸展反应 | ||||
| (似去大脑强直) | 因疼痛而呈伸展反应 | |||
| (似去大脑强直) | 2 | |||
| 无运动反应 | 无运动反应 | 1 | ||
| 最佳语言反应 | >5岁 | 2~5岁 | 0~23个月 | |
| 能定向说话 | 适当的单词、短语 | 微笑、发声 | 5 | |
| 不能定向 | 词语不当 | 哭闹、可安慰 | 4 | |
| 语言不适 | 持续哭闹、尖叫 | 持续哭闹、尖叫 | 3 | |
| 语言难于理解 | 呻吟 | 呻吟、不安 | 2 | |
| 无说话反应 | 无反应 | 无反应 | 1 |

AVPU量表
AVPU scale
AVPU量表
AVPU scale
| 全称 | 成人 | 儿童 | |
|---|---|---|---|
| A | Alert | 清醒,自主睁眼 | 清醒 |
| 对外界环境有知觉及反应 | 对外界刺激反应灵敏 | ||
| 能够进行眼神交流 | |||
| V | Verbal | 无自主睁眼但能闻声睁眼 | 呼唤名字能够有反应 |
| 对有意义的语言指令能有反应 | |||
| P | Pain | 对问题无反应,但对疼痛刺激 | 只对疼痛刺激有反应 |
| 有肢体动作或哭声反应 | |||
| U | Unresponsive | 对任何刺激均无反应 | 对任何刺激均无反应 |
精神因素所致功能性不反应状态,貌似昏迷,翻眼睑遇抵抗,眼球灵活,无神经系统阳性体征,可见于癔症。脑电图呈觉醒反应,暗示治疗常可恢复常态。
患者不语不动,不饮不食,对外界刺激无反应,或大小便潴留。有蜡样屈曲、违拗症,或与兴奋躁动交替病史。夜间人静时可稍有活动或自进饮食,询问时可低声回答。脱离木僵后,患儿能回忆木僵时所受的环境刺激。见于精神分裂症的紧张性木僵,严重抑郁症的抑郁性木僵,反应性精神障碍的反应性木僵。
又称去传出状态,系由于双侧皮质脊髓束及皮质延髓束受损而导致几乎全部的运动功能丧失,脑桥及以下的脑神经均瘫痪,从而表现为四肢瘫痪,不能讲话和吞咽,可自主睁眼或眼球垂直活动示意,看似昏迷,实为清醒,脑电图正常。多见于脑血管疾病引起的脑桥基底部病变。
患儿处于清醒状态,能意识到自己的处境,但不能讲话,无自主活动,虽然感觉和运动通路仍然完整,患者仍保持对自身及环境的记忆,但对刺激没有反应,呈现严重的淡漠状态,多见于双侧额叶病变。
为轻度意识障碍,表现嗜睡、淡漠和意识范围缩小,常有定向力障碍、注意力不集中。可突出表现为错觉,但不如谵妄那样丰富生动,幻觉较少。可伴自主神经症状如心动过速、高血压和多汗等,以及震颤、扑翼样震颤或肌阵挛等运动异常。常见于代谢性脑病、系统性感染和癔症发作等。
较意识模糊病情严重,定向力和自知力障碍,不能与外界正常交流,患儿多伴易激惹、焦虑和恐惧等,可表现为间歇性嗜睡,有时彻夜不眠,注意力涣散,常有丰富的错觉与幻觉。急性谵妄状态常见于高热、急性弥漫性脑损害或药物中毒,也见于脑炎、脑膜炎。
亦称为去皮质状态,患者能够无意识睁眼和闭眼,光反射和角膜反射存在,但对外界刺激无反应,无自发性言语及有目的动作,呈现上肢屈曲、下肢伸直姿势,可见病理征。由于患者的中脑及脑桥上行网状激活系统为受损,故可保持觉醒睡眠周期。常见于缺氧性脑病、脑血管疾病及脑创伤导致的大脑皮质广泛损害等。
是由于病变损害使大脑与中脑和脑桥间的联系中断,影响了上部脑干的功能所致,见于重型颅内出血及其他原因引起的严重脑干损伤等。主要表现为四肢强直性伸展,上臂内收并旋内,膝伸直,颈后仰呈角弓反张,是一种反射性的伸肌紧张性亢进。常呈深昏迷状态,伴呼吸不规律及全身肌肉抽搐。
亦称运动不能性缄默症,患儿处于缄默不语、四肢不动的特殊意识状态,貌似清醒,能注意周围人和事物,睡眠-觉醒周期可能保留或呈现睡眠过度状态;对外界刺激无意识反应,四肢不能活动,伴自主神经功能紊乱,如体温升高、心跳呼吸增快、多汗和尿便潴留或失禁等症状。可呈不典型的去脑强直状态,为脑干上部或丘脑的网状激活系统及前额叶-边缘系统损害所致。
大面积脑损害后仅保存间脑和脑干功能的意识障碍、并持续3个月以上者称为植物状态。患者保存完整的睡眠觉醒周期和心肺功能,但认知功能全部丧失,无意识活动,不能理解和表达语言,可自发或反射性睁眼,偶尔可发现视物追踪,可有无意义哭笑,存在吸吮、咀嚼和吞咽等原始反射,大小便失禁。持续性植物状态是指颅脑外伤后植物状态≥1年,其他原因≥3个月。
通常指包括脑干在内的全脑功能丧失的不可逆状态。我国29 d~18岁脑死亡判定标准[11]:(1)判定的先决条件:昏迷原因明确,排除了各种原因的可逆性昏迷;(2)临床判定(3项必须全部具备):深昏迷、脑干反射消失及无自主呼吸;(3)确认实验(3项至少符合2项):脑电图显示电静息,经颅多普勒超声(TCD)显示颅内前循环和后循环血流呈震荡波、尖小收缩波或血流信号消失,短潜伏期体感诱发电位(SLSEP)显示双侧N9和/或N13存在,P14、N18和N20消失;(4)判断时间:临床判断和确认试验结果均符合脑死亡判定标准可首次判定为脑死亡。29 d~1岁婴儿,首次判定24 h后再次复查,结果仍符合脑死亡判定标准,方可最终确认为脑死亡。1~18岁儿童,首次判定12 h后再次复查,结果仍符合脑死亡判定标准,方可最终确认为脑死亡。严重颅脑损伤或心跳呼吸骤停复苏后应至少等待24 h进行脑死亡判定。
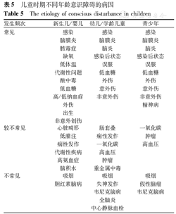
意识障碍甚至昏迷并不构成一项诊断,但它是潜在疾病的一种症状,因此,需要准确判断,儿童意识状态改变的原因随年龄不同而有所不同[5,11],见表5。

儿童时期不同年龄意识障碍的病因
The etiology of conscious disturbance in children
儿童时期不同年龄意识障碍的病因
The etiology of conscious disturbance in children
| 发生频次 | 新生儿/婴儿 | 幼儿/学龄儿童 | 青少年 |
|---|---|---|---|
| 常见 | 感染 | 感染 | 感染 |
| 脑膜炎 | 非意外创伤 | 脑膜炎 | |
| 脓毒症 | 脑膜炎 | 脑炎 | |
| 缺氧 | 脑炎 | 感染后状态 | |
| 低体温 | 感染后状态 | 误服 | |
| 代谢性问题 | 误服 | 低血糖 | |
| 酸中毒 | 低血糖 | 外伤 | |
| 低血糖 | 外伤 | 意外伤 | |
| 高/低钠血症 | 意外伤 | 非意外伤 | |
| 外伤 | 非意外伤 | 精神病 | |
| 出生 | |||
| 较不常见 | 心脏畸形 | 肠套叠 | 一氧化碳 |
| 低灌注 | 痫性发作 | 肿瘤 | |
| 痫性发作 | 一氧化碳 | 高血压 | |
| 代谢性疾病 | 高血压 | ||
| 高氨血症 | 肿瘤 | ||
| 脑积水 | 重金属中毒 | ||
| 不常见 | 吸烟 | 吸烟 | 吸烟 |
| 胆红素脑病 | 失神发作 | 假性脑瘤 | |
| 韦尼克脑病 | 韦尼克脑病 | ||
| 全脑炎 | |||
| 中心静脉血栓 |
对于任何出现意识障碍甚至昏迷的患儿,首先确定是否存在昏迷以及昏迷的程度,进而寻找昏迷的病因。详尽了解其病史非常必要,诱发因素和临床特征能够为鉴别诊断提供有用的线索[5,12]。
(1)详尽了解其病史并仔细体检,起病急还是缓,病程中是否伴有呕吐、惊厥、头疼和视物困难等,是否存在基础疾病如心脑血管畸形和代谢性疾病等,是否存在系统外疾病如外伤、中毒和感染等,起病所处环境如何;仔细体检获取患儿生命体征,是否存在外伤、特殊气味、特殊体位和步态,对意识状态、呼吸节律、眼睛瞳孔及睡眠周期进行评估,并对神经系统功能进行分段评估,找寻线索。
(2)意识障碍的特点:①发病急缓:急骤发生的意识障碍多见于意外原因所致,如中毒、外伤、低血糖等;渐进加重的意识障碍多见于中毒性或者代谢性脑病、中枢系统感染等。②意识障碍过程:如意识障碍波动性大,时轻时重,以中毒性或代谢性脑病居多;头部创伤可有意识障碍,如清醒后再陷入昏迷应考虑硬膜外血肿的可能。③意识障碍前或发生时的伴随症状:如发热、头痛、呕吐、呕血、咯血、黄疸、水肿、血压变化、癫痫发作和尿便异常等,应注意这些症状和昏迷发生的先后顺序。比如脑炎、脑膜炎可引起意识障碍,且可能威胁生命,因此,需要首先考虑是否存在中枢系统感染,在未获得脑脊液检查结果之前,患儿若出现发热、中毒症状和颈项强直,应积极经验性使用抗生素。
(3)误服或者毒物暴露史对于幼儿来说,有时仅仅误服一片药物便可危及生命,如可乐定、β-受体阻滞剂和钙离子拮抗剂。此时应注意明确家中及周围环境有哪些药物可能导致儿童误服。此外,如有其他家庭成员有类似发病,应考虑到一氧化碳(CO)中毒可能。虽然目前国内很多单位可以检测毒物,但是许多可能的有毒物质在毒物学筛查中并不能被检出,包括可乐定、有机磷酸酯和麦角酸二乙胺。
(4)头部外伤史,任何年龄段人群发生头部外伤后均可能出现意识障碍,即使在原发头部外伤24 h后,迟发型颅内损伤仍有可能发生,若出现呕吐、剧烈呕吐等颅内压增高表现或者局灶性神经功能缺损时,应立即行神经影像学检查,以排除颅内出血。
(5)环境及现场特点:①季节,冬季要考虑CO中毒,夏季要考虑到中暑;②在公共场所发病的患者多为急骤发病,如癫痫和脑血管疾病等;③注意可能发生颅脑创伤的环境和病史;④现场周围是否发现药瓶、残留药物和呕吐物等,并有意识收集和检验。
昏迷作为严重的意识障碍,不论病因如何,通常代表许多疾病的危重状态,应首先采取紧急措施稳定病情,并处理某些推测可能威胁生命的疾病,诊断和治疗须同步进行。
(1)尽力维持生命体征;(2)进行周密的检查,确定昏迷的原因;(3)避免脏器尤其脑的进一步损害;(4)在脑缺血、缺氧或低血糖等已经发生急性不可逆损害的病例,昏迷通常为多种致病因素相互作用的结果,无特效治疗,器官保护和支持治疗至关重要[1],见表6。

儿童昏迷的紧急评估和处理
The evaluation and emergency management of coma in children
儿童昏迷的紧急评估和处理
The evaluation and emergency management of coma in children
| 儿童昏迷的紧急评估 | 处理 | ||
|---|---|---|---|
| 快速评估(危及生命的状态) | 即刻处理 | ||
| 外观(Appearance,A) | 如无自主呼吸或仅有喘息以及无脉搏,立即启动基础生命支持(BLS) | ||
| 呼吸(Breath,B) | |||
| 循环状态(Circulatory status,C) | |||
| 全面评估 | 下一步处理 | ||
| 生命体征、全面体格检查和外伤检查 | ABCs | ||
| 神经系统检查,Glasgow评分 | 如果Glasgow评分≤8分或者呼吸衰竭,可以考虑气管插管 | ||
| 实验室初步筛查(血常规、血糖、电解质、肝肾功能、尿常规) | 稳定颈椎 | ||
| 头颅CT扫描:如有突发的局部神经系统体征、视乳头水肿 | 氧疗 | ||
| 腰椎穿刺:在CT扫描之后,如有发热、白细胞升高、病理反射或脑膜刺激征,或有其他证据怀疑中枢系统感染 | 开放静脉通路 | ||
| 其他实验室检查:代谢状态检测、凝血功能检测、特殊药物毒物浓度检测 | 治疗低血糖:输入250 g/L或100 g/L葡萄糖 | ||
| 脑电图:可能存在非惊厥性癫痫发作 | 治疗惊厥:咪达唑仑0.2~0.3 mg/kg静脉推注或肌内注射(<5 mg),地西泮0.1~0.3 mg/kg静脉推注,无效则苯巴比妥15~25 mg/(kg·次),丙戊酸钠首剂15~25 mg/(kg·次) | ||
| 头颅磁共振:如果病因仍旧不明可考虑 | 经验性治疗 | ||
| 可能存在感染:头孢曲松100 mg/kg(最大单次剂量2 g)和万古霉素(剂量与年龄相关) | |||
| 可能毒物摄入:纳洛酮0.1 mg/kg静脉推注最大单次剂量2 mg,用于鸦片类中毒、呼吸抑制和肌张力降低 | |||
| 可能颅内高压:甘露醇0.5~1.0 g/kg静脉推注 | |||
(1)呼吸道和通气。建立一个安全的呼吸道并提供足够的通气对于挽救生命并减少神经系统损害是至关重要的。患儿呼吸表浅、不规则和鼾声呼吸提示有呼吸道梗阻,可保持侧卧位、呼吸道通畅以及进行足够有效的通气;检查口腔、咽喉和呼吸道有无梗阻,用吸引器清理呼吸道;如有外伤史,需要用颈托保护颈髓;可用鼻导管、面罩、经鼻高流量吸氧、无创通气和有创机械通气等方式进行氧疗。Glasgow评分<8分时患儿有效保护呼吸道机制可能受损,可考虑气管插管[13]。保证足够的氧输入是避免心脑组织缺氧的重要措施,否则即使原发病抢救成功,也会因心脑损害而功败垂成。
(2)循环支持。意识障碍是休克造成组织低灌注的一个早期征象,当脑血流(CBF)降低到正常一半以下时,氧输送无法满足细胞代谢需求,患者将失去意识,脑电活动也会受到抑制,持续低灌注将导致不可逆的脑损害,因此,有效的循环灌注对于改善外伤性脑损伤(TBI)和脑炎脑膜炎患儿的神经系统预后至关重要[14,15],患儿如有休克征象应先改善血流动力学,通过液体复苏、强心和血管活性药物的使用等措施维持血压和微循环有效灌注,减轻组织器官缺氧。而对于高血压脑病患者,控制血压下降须缓慢以避免缺血性脑损害[16]。
(3)低血糖的治疗。末梢血糖应在患儿入急诊室后立即进行,对于低血糖患儿,应及时纠正低血糖状态,当血糖<2.2 mmol/L,可采用250 g/L葡萄糖水2~4 mL/kg或100 g/L葡萄糖水5~10 mL/kg输注。血糖异常患儿须反复进行血糖监测,并及时调整[17,18]。
(4)控制颅内压。根据CT影像学征象、视乳头水肿、颅缝分离和/或脑疝综合征(头痛、呕吐和眼部改变)等判断患儿可能存在颅内高压,应立即进行降颅压治疗,急性期使用30 g/L高渗盐水6.5~10.0 mL/(kg·次),或者200 g/L甘露醇0.5~1.0 g/kg快速推注,30 g/L高渗盐水维持输入有效剂量0.1~1.0 mL/(kg·h),应该使用能维持颅内压<20 mmHg(1 mmHg=0.133 kPa)的最低剂量[19,20]。另外,中度的过度通气(目标二氧化碳分压30~35 mmHg)造成颅内动脉收缩,从而降低颅内压的方式仅仅在初始降颅压治疗中短时间使用,过度或者长时间的过度通气会造成脑缺血性损害[19]。
(5)控制痫性发作。各种原因造成的脑损伤或者代谢性脑病均可能引起痫性发作,如连续发作可引起呼吸暂停并加重缺氧和脑损伤。可选用地西泮每次0.1~0.3 mg/kg,咪达唑仑每次0.2~0.3 mg/kg,苯巴比妥15~25 mg/(kg·次),维持剂量为5 mg/(kg·d),静脉注射,每12 h注射1次,丙戊酸钠首剂15~25 mg/(kg·次),维持0.5~2.0 mg/(kg·h)[18,19,20]。
(6)预防及治疗感染。及时行血、尿、脑脊液、导管和创面等病原学涂片和培养,使用一种或者几种广谱抗生素进行治疗,覆盖所有可能的病原体,一旦确认致病微生物,同时药敏结果已经明确,和/或临床病情已充分改善,需要及时缩小经验性抗生素的抗菌谱。如果怀疑细菌性脑膜炎,可考虑经验性使用头孢曲松100 mg/(kg·d),分1~2次使用,联合万古霉素60 mg/(kg·d),分4次使用[21],怀疑病毒性脑炎,可考虑经验性使用阿昔洛韦30~60 mg/(kg·d),分3次使用[22]。感染源控制的措施包括感染部位特异性的快速诊断和确定感染部位是否有可以进行感染源控制的措施(尤其是脓肿引流,受感染坏死组织清创,去除潜在感染的装置,并最终控制持续微生物感染的来源)[23]。
(7)体温控制。体温升高(>38.5 ℃)在脑缺血的状态下可以加重脑损伤,同时发热也会增加脑细胞代谢和脑血流,从而升高颅内压。可考虑使用药物和降温毯控制体温,寒战会升高颅内压,应避免。诱导性低体温在创伤性脑损伤中推荐作为脑保护二线治疗[24],而在严重创伤性脑损伤的儿童中并不推荐[25]。
(8)维持水电、酸碱平衡。水电解质平衡紊乱是昏迷的致病因素之一,同时也可能是昏迷的并发症,并且也是加重神经系统损害的危险因素之一。在复苏过程中大量低张或高张液体的输入也是医源性水电解质分布异常的一个原因,因此,在复苏时液体一般使用等张液体(平衡盐溶液或者9 g/L盐水)[23]。保持酸碱、渗透压及电解质平衡,减少因为内环境失衡造成对组织,特别是对心、脑产生的进一步损害。低钠血症会加重脑水肿,其发生与经胃肠道丢失、抗利尿激素分泌失调综合征(SIADHS)和脑耗盐综合征(CSW)等相关,在昏迷患者尤其要避免[26]。
(9)解毒剂。在一些已知或者怀疑药物过量时候可以针对性采用解毒剂。纳洛酮0.1 mg/kg(静脉推注),最大单次剂量2 mg,可用于鸦片类中毒、呼吸抑制和肌张力降低的患儿[27,28]。
(10)控制躁动。躁动可能升高颅内压,并不利于呼吸管理,增加损伤风险。因此,适当的镇痛镇静可以选择,同时要注意镇痛、镇静可能会干扰神经系统检查的结果[19]。
昏迷患儿的预后判断不能单依靠神经系统体征,需综合各种信息进行全面的判断[1,5,29,30]。
(1)病因。代谢性和中毒性昏迷预后相对较好,外伤性昏迷次之,缺血-缺氧性昏迷预后最差。
(2)昏迷持续时间。非外伤性昏迷的持续时间对判断预后颇为重要,缺氧性昏迷在3 d内清醒者有望痊愈而不留神经系统后遗症,缺血-缺氧性昏迷如深昏迷持续72 h以上则很少机会生存。
(3)眼球运动。眼球运动消失在各类昏迷都是不良预后的凶兆。
(4)瞳孔对光反射。缺氧性脑病和急性脑血管疾病如果对光反射已经消失2~3 h则预后差,脑外伤后光反射消失应观察7~10 d,如3 d仍不恢复,提示预后很差或至少遗留中重度残疾。
(5)特殊体位。自发性或诱发性双侧肢体和躯干伸展性发作(去大脑强直)约有1/4去大脑强直发作昏迷患儿可存活,约有1/10可恢复意识,残疾很轻。年轻人、儿童头外伤后即使发生了去大脑强直,预后也可能很好。
(6)脑电图。脑电图能反映大脑供血供氧情况,显示皮质功能状态,心脏停搏复苏后,描记昏迷12 h内脑电图对预后判断准确率达80%,但对结构性脑损伤所致的昏迷,单纯短程脑电图描记价值不大。





















