
通过与全球哮喘防治创议(Global Initiative for Asthma,GINA)标准比较评估哮喘控制水平,探讨改良中文版儿童呼吸和哮喘控制测试(Test for Respiratory and Asthma Control in Kids,TRACK)在5岁以下儿童哮喘管理中的应用价值。
纳入2018年3月至8月于青岛大学附属医院儿科门诊就诊的157例0~5岁哮喘患儿,由哮喘专家给予个体化抗哮喘治疗3个月,治疗结束后由哮喘专家根据GINA标准评估哮喘控制水平,监护人完成中文版TRACK问卷,通过受试者工作特征曲线(ROC曲线)分析,筛选TRACK问卷诊断哮喘控制分级的最佳界限值,并对2种评估方法进行一致性比较。
根据GINA标准控制分级,入组哮喘患儿可分为3组:控制组59例、部分控制组52例及未控制组46例。治疗后的TRACK得分:哮喘控制组[90(85,95)分]、部分控制组[80(70,85)分]与未控制组[60(55,65)分]比较差异有统计学意义(H=101.740,P<0.001)。中文版TRACK诊断哮喘控制的ROC曲线下面积为0.909,最佳界限值为80分,敏感性为87.3%,特异性为73.5%。TRACK问卷与GINA标准的一致性检验Kappa值为0.553,一致率为77.1%。
中文版TRACK可作为一种有效的评估工具,有助于0~5岁哮喘患儿的病情监测和管理。
版权归中华医学会所有。
未经授权,不得转载、摘编本刊文章,不得使用本刊的版式设计。
除非特别声明,本刊刊出的所有文章不代表中华医学会和本刊编委会的观点。
支气管哮喘(简称哮喘)是儿童最常见的慢性呼吸道疾病之一。近年来,儿童哮喘的患病率呈显著上升趋势,尤其是学龄前期儿童的患病率最高。然而儿童哮喘的控制率并不理想[1]。国内儿童哮喘诊断与防治指南强调基于症状控制的哮喘管理模式[2]。临床医师可通过一些哮喘评估工具来评估哮喘控制水平,及时调整用药方案,从而更好地对哮喘患儿进行长期监测管理。儿童呼吸和哮喘控制测试(Test for Respiratory and Asthma Control in Kids,TRACK)是目前国际上唯一适用于5岁以下儿童的客观评估哮喘控制水平的量化工具[3]。迄今为止,国际上已有研究明确了其在5岁以下儿童哮喘管理方面的临床意义[4,5,6,7]。目前国内已结合中国儿童哮喘控制的实际情况,对国际版TRACK进行了译制改良(表1)。然而,中文版TRACK在国内尚未进行大规模应用研究。本研究将中文版TRACK与全球哮喘防治创议(Global INitiative for Asthma,GINA)标准控制分级相比较,探讨中文版TRACK在5岁以下儿童哮喘管理方面的应用价值。

改良中文版儿童呼吸和哮喘控制测试问卷[3]
Modified Chinese Version of the Test for Respiratory and Asthma Control in Kids
改良中文版儿童呼吸和哮喘控制测试问卷[3]
Modified Chinese Version of the Test for Respiratory and Asthma Control in Kids
| 项目 | 分值 | ||||
|---|---|---|---|---|---|
| 20分 | 15分 | 10分 | 5分 | 0分 | |
| 在过去4周内,受到呼吸问题(如喘息、咳嗽或呼吸短促)的困扰有多频繁 | 根本没有 | 1~2次 | 每周1次 | 任1周2~3次 | 任1周4次或更多次 |
| 在过去4周内,因呼吸问题(喘息、咳嗽、呼吸短促)在晚上醒来有多频繁 | 根本没有 | 1~2次 | 每周1次 | 任1周2~3次 | 任1周4次或更多次 |
| 在过去4周内,呼吸问题(如喘息、咳嗽或呼吸短促)在多大程度上干扰其玩耍、上学或进行同龄儿童应该进行的平常活动的能力 | 根本没有 | 轻微 | 中等 | 大 | 极大 |
| 在过去3个月内,需要使用快速缓解药物(特布他林、沙丁胺醇)来治疗呼吸问题(喘息、咳嗽、呼吸短促)有多频繁 | 根本没有 | 1~2次 | 每周1次 | 任1周2~3次 | 任1周4次或更多次 |
| 在过去12个月内,需要全身糖皮质激素(口服泼尼松或泼尼松龙、注射甲泼尼龙或琥珀酸氢化可的松)或加用局部糖皮质激素(高剂量)来治疗其他药物无法控制的呼吸问题的频次 | 从来没有 | 1次 | 2次 | 3次 | 4次或更多次 |
纳入2018年3月至8月于青岛大学附属医院儿科哮喘门诊就诊的157例哮喘患儿。患儿监护人均签署知情同意书,本研究通过医院医学伦理委员会批准(批准文号:QYFY WZLL 25539)。
(1)患儿年龄0~5岁。(2)患儿诊断均符合2017版GINA标准[8],哮喘分期为慢性持续期。(3)患儿监护人均自愿同意参加本研究并签署知情同意书。
(1)年龄>5岁。(2)合并肺炎、先天性心脏病、免疫缺陷病等基础疾病的患儿。
入组患儿均由哮喘专家予个体化抗哮喘治疗3个月,治疗结束后,由哮喘专家根据GINA标准评估其哮喘控制水平分级;患儿监护人在医师指导下,充分理解问卷中的各项问题,分别完成TRACK问卷。统计所有患儿治疗后的GINA标准哮喘控制分级和TRACK问卷得分情况。
TRACK得分≥80分表示哮喘得到控制,<80分表示哮喘非控制[7]。2017版GINA标准将哮喘控制水平分为控制、部分控制及未控制[9]。由于2种评价方法的分组数目不同,为更好地进行统计分析,Kaya等[4]将GINA标准中的部分控制及未控制资料均按照非控制来统计。若2种评价方法得出的控制水平分级相同,则判定为"相符";否则,判定为"不相符"。
采用SPSS 23.0软件进行数据分析。对变量资料进行正态性检验,连续变量不符合正态分布者采用中位数(第25百分位数,第75百分位数)[M(P25,P75)]表示。组间两两比较采用Mann-Whitney U检验、3组之间比较采用Kruskal-Wallis H检验。以GINA标准控制水平分级为"金标准",对中文版TRACK问卷进行受试者工作曲线(ROC曲线)分析,当敏感性和特异性均达到最高时为最佳截点。对GINA标准及TRACK问卷的一致性分析采用McNemar检验并计算Kappa值。P<0.001为差异有统计学意义。
157例哮喘患儿中,男118例,女39例;平均年龄36.5个月。入组患儿在接受3个月抗哮喘治疗后,由哮喘专家经GINA标准控制分级评估分为3组:控制组59例、部分控制组52例及未控制组46例。治疗后由监护人完成TRACK问卷,所有入组患儿TRACK问卷得分为[80(65,90)分]。
GINA标准控制组TRACK得分为[90(85,95)分],部分控制组TRACK得分为[80(70,85)分],未控制组TRACK得分为[60(55,65)分]。3组患儿TRACK得分比较,差异有统计学意义(H=101.740,P<0.001)。3组间进行两两比较,控制组与部分控制组(U=500.000,P<0.001)、控制组与未控制组(U=24.500,P<0.001)、部分控制组与未控制组(U=251.000,P<0.001)的TRACK得分间差异均有统计学意义。结果见图1。


注:TRACK:儿童呼吸和哮喘控制测试;GINA:全球哮喘防治创议 TRACK:Test for Respiratory and Asthma Control in Kids;GINA:Global Initiative for Asthma
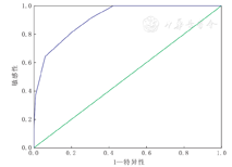
以GINA标准控制水平分级为评估"金标准",绘制改良中文版TRACK得分的ROC曲线并进行分析,计算出曲线下面积为0.909。取最佳截点为80分时,敏感性为87.3%,特异性为73.5%。结果见图2。


注:TRACK:儿童呼吸和哮喘控制测试;GINA:全球哮喘防治创议;ROC曲线:受试者工作特征曲线 TRACK:Test for Respiratory and Asthma Control in Kids;GINA:Global Initiative for Asthma;ROC curve:receiver operating characteristic curve
改良中文版TRACK与GINA标准在评估哮喘控制水平时的一致性检验Kappa值为0.553,McNemar检验具有统计学意义(P<0.001),表明2种方法的吻合程度一般(0.4≤Kappa<0.7)。2种评价方法的一致率为77.1%,仍有22.9%的TRACK得分与GINA标准不符(表2)。

改良中文版TRACK与GINA标准控制分级的一致性分析[例(%)]
Consistency analysis of Chinese version of TRACK and control level of GINA[case(%)]
改良中文版TRACK与GINA标准控制分级的一致性分析[例(%)]
Consistency analysis of Chinese version of TRACK and control level of GINA[case(%)]
| 改良中文版TRACK得分 | GINA标准 | 总计 | |
|---|---|---|---|
| 控制 | 部分控制+未控制 | ||
| ≥80分 | 55(35.0) | 32(20.4) | 87(55.4) |
| <80分 | 4(2.5) | 66(42.0) | 70(44.6) |
| 总计 | 59(37.6) | 98(62.4) | 157(100.0) |
注:TRACK:儿童呼吸和哮喘控制测试;GINA:全球哮喘防治创议 TRACK:Test for Respiratory and Asthma Control in Kids;GINA:Global Initiative for Asthma
近年来,儿童哮喘的患病率呈逐渐增高趋势。然而,亚太地区儿童哮喘的控制率并不理想,按照GINA控制的评定标准,儿童患者达到完全控制的比例仅为3.0%,部分控制者为44.0%,未控制者高达53.0%[9]。对哮喘患儿的6年转归研究发现,临床未缓解率达到35.9%[10]。因此,临床医师需要一种可靠而有效的哮喘评估工具来评估病情、指导治疗。然而,对于5岁以下哮喘患儿,由于其症状需由监护人报告,且肺功能检查无法常规进行,准确评估低龄组儿童的哮喘控制水平较为困难。迄今为止,GINA指南仅提供了5岁以下儿童哮喘控制水平的定性分级的方法[8];而目前的哮喘控制问卷(Asthma Control Questionnaire,ACQ)、儿童哮喘控制测试(Childhood Asthma Control Test,C-ACT)等哮喘定量评估工具并不适用于5岁以下患儿。因此,尚需更准确的定量方法评估年幼儿的哮喘控制水平。
TRACK由监护者完成,用于评估0~5岁哮喘患儿控制水平的客观量化工具。在2009年首先由美国学者Murphy等[7]研发出来。随后,TRACK问卷被译制成多种版本,在西班牙、土耳其等多个国家进行应用。Buyuktiryaki等[5]纳入了268例土耳其学龄前期哮喘患儿,发现不同控制水平儿童的TRACK问卷得分存在差异。Zeiger等[11]通过多次随访评估哮喘患儿症状及TRACK得分的改变,发现TRACK分值变化范围≥10分有临床意义。Yilmaz等[12]发现与TRACK控制组相比,未控制组在随访后期的门急诊就诊次数、住院次数及急性发作次数均较高。这提示,TRACK问卷在年幼儿童哮喘的监测管理方面具有一定的预测价值。同时,国外许多学者已经对TRACK问卷的可信度和有效性进行了研究。Choi等[13]研究发现,韩文版TRACK的克朗巴赫系数为0.65,重测信度为0.72;达到哮喘控制的最佳界值为80分,其特异性为75.6%、敏感性为70.9%。Wandalsen等[14]研究认为葡萄牙版TRACK问卷同样具有较好的信度和效度,且TRACK得分与医师及监护人对症状控制的判定有相关性。因此,TRACK问卷可作为一种可靠而有效的评估工具,帮助临床医师评估哮喘控制水平。
目前,我国已将TRACK问卷引入并进行了译制改良,中文版TRACK问卷共包括5个问题,即过去4周的呼吸问题、夜醒问题、活动受限问题,过去3个月应急缓解药物的应用问题,上述问题代表对哮喘损害维度的评估;过去1年全身性糖皮质激素的应用问题,代表对哮喘未来急性发作风险维度的评估。TRACK问卷的每个问题得分为0~20分,总分≥80分表示哮喘得到控制。因此,TRACK问卷可用于量化评估哮喘控制水平。然而,中文版TRACK问卷尚未在国内进行大样本研究。
本研究以0~5岁哮喘患儿为研究对象,将中文版TRACK与GINA标准控制分级进行比较,通过ROC曲线筛选最佳界值,表明TRACK得分≥80分为哮喘控制,2种评估方法比较一致率达到77.1%。这表明与GINA标准相比,中文版TRACK能在一定程度上评估哮喘患儿的控制水平,同时也可以让监护人更直观的了解患儿的病情,有助于临床医师和监护人之间相互沟通。然而,2种方法仍存在22.9%的不相符率,表明以GINA标准为诊断"金标准",使用中文版TRACK问卷时,仍有22.9%哮喘患儿的控制水平可能被错误的评估。因此,临床医师在使用中文版TRACK问卷时,需要结合GINA控制标准或其他临床检查进行综合分析。
然而,本研究仅将中文版TRACK问卷应用于哮喘病程的某一时间点的监测评估,且随访时间较短,中文版TRACK问卷对年幼儿童哮喘控制状况的长期监测作用尚需要进一步观察。总之,与GINA标准相比,中文版TRACK问卷可作为一种辅助工具,在5岁以下哮喘患儿的症状量化评估方面具有一定的临床应用价值。在长期监测哮喘控制水平、调整治疗方案及预测未来发作风险方面,仍需要对中文版TRACK问卷进行多中心的更深层次的探索研究。
所有作者均声明不存在利益冲突





















