
目前新型冠状病毒肺炎(novel coronavirus pneumonia,NCP)引发的疫情,已成为当前最为严重的公共卫生问题,严重威胁着人民的健康与生命。上海儿科专家近期就当前的NCP热点问题展开了线上讨论,对于儿童新型冠状病毒(2019-nCoV)感染的发病情况、流行病学特点、早期筛查要点、治疗和院内感染防护等主要问题进行深入讨论,进一步凝练了疾病发生、发展、诊疗和防控的规律,并提出相关的专家建议,供临床一线的儿科医师参考。
版权归中华医学会所有。
未经授权,不得转载、摘编本刊文章,不得使用本刊的版式设计。
除非特别声明,本刊刊出的所有文章不代表中华医学会和本刊编委会的观点。
2019年12月8日至今,在我国湖北省武汉市出现了一种新型的冠状病毒感染所致的肺炎引起了全世界的关注,世界卫生组织(WHO)正式将该病毒命名为2019新型冠状病毒(2019-nCoV)。2020年1月21日,国家卫生健康委员会发布1号公告,将2019-nCoV感染的肺炎纳入《中华人民共和国传染病防治法》规定的乙类传染病,按甲类管理。2020年2月7日,国家卫生健康委员会命名为NCP(novel coronavirus pneumonia)。2020年2月12日,国际病毒分类委员会的冠状病毒研究小组(Coronavirus study group)发表声明,正式命名新型冠状病毒为严重急性呼吸综合征冠状病毒2(severe acute respiratory syndrome coronavirus 2,SARS-CoV-2),同日WHO将该病毒所致的疾病命名为COVID-19。
目前NCP引发的疫情,已成为当前最为严重的公共卫生问题,严重威胁人民的健康与生命。为更好地防控疫情,快速筛查疑似病例和确诊病例,有效降低传播风险,积极救治重症病例并减少院内感染,国家卫健委办公厅和中国中医药管理局办公室连续出台了6版《新型冠状病毒感染的肺炎诊疗方案》,中华医学会儿科学分会、《中华儿科杂志》编辑委员会在线发表了《儿童2019新型冠状病毒感染的诊断与防治建议(试行第一版)》指导临床合理诊疗[1,2]。近期各地也相继发布一系列的相关指南和建议,包括《儿童新型冠状病毒感染/肺炎疑似和确诊病例快速筛查和临床实践指南》、《湖北省儿童新型冠状病毒感染/肺炎诊断与防治建议(试行第二版)》和《儿童19冠状病毒疾病(COVID-19)诊疗指南(第2版)》,说明儿科的同道在各自工作中不断探索和总结,但广大儿科医生对现行诊疗方案、指南、建议缺乏统一认识和正确解读,需要加强学习更好地指导临床实践。
上海儿科专家近期通过网络会议,就当前关心的NCP热点问题展开了线上讨论,尤其对2019-nCoV感染快速筛查与防控的要点,进行了深入的探讨。会后根据目前发表的系列病例报道和最新诊疗方案,进一步凝练了疾病发生、发展、诊疗和防控的概要,并提出相关建议,供临床一线的儿科医师参考。
答:2019-nCoV自2019年12月中旬爆发以来,已经过去近2个月的时间,截止2020年2月19日24时最新的疫情报告数据显示,全国累计报告确诊病例74 276例,累计死亡病例2 006例,防控形势严峻。特别是在2020年1月中旬开始,每天的新发感染数呈现逐日倍增的趋势,近期刚出现回落。在疾病传播早期,国内外学者采用经典的传播动力学模型预测了2019-nCoV的传播速率及发展趋势。最基本的参数是基本再生数(R0),表示一个病例进入到易感人群中,在理想条件下可感染的二代病例个数。当R0>1,那么这种传染病就处于流行状态;而R0<1的传染病,则趋于消失,R0值常被用来描述疫情的传染速率,可以反映传染病爆发的潜力和严重程度。2020年1月22日,对武汉确诊的425例2019-nCoV感染肺炎病例的流行病学调查,提示R0=2.2(95%CI:1.4~3.9) [3],国内外学者研究也先后对于2019-nCoV传染性进行预测的R0分别可达3.80和6.74[4,5],结果说明其具有极强的传播力。
专家建议 国家卫健委发布1号公告已经将NCP纳入《中华人民共和国传染病防治法》规定的乙类传染病,并采取甲类传染病的预防、控制措施,同时将NCP纳入《中华人民共和国国境卫生检疫法》规定的检疫传染病管理。根据传染病的预防原则包括管理传染源,切断传播途径,保护易感人群和及时上报疫情。NCP具有极强的传染性,病人是主要传染源,无症状感染者也可能成为传染源,快速筛查、及时隔离是管理传染源的有效手段。
答:截至2020年2月7日24时,据不完全统计,全国报告儿童确诊病例285例[2]。已有的流行病学资料显示,26.8%(69/257例)有疫源地暴露史,71.2%(183/257例)有明确的感染家庭聚集史。聚集性发病是指在疑似聚集性病例(14 d内在小范围发现1例确诊病例,并同时发现1例及以上发热呼吸道感染病例)的情形下,发现2例及以上确诊病例,且病例间可能存在因密切接触导致的人际传播的可能性或因共同暴露而感染的可能性。聚集性发病儿童患病的重要流行病学特征,家庭内密切接触是儿童2019-nCoV感染的主要方式[6]。已报告3例新生儿感染病例,其中1例17日龄患儿是在家庭护理人员(最先患病)和母亲确诊之后被诊断;1例新生儿在5日龄出现发热,其母为确诊患者;另1例为疑似患病产妇急诊剖宫产娩出的新生儿,其母产后确诊,在生后36 h采集咽拭子病毒核酸阳性,但目前尚无证据表明COVID-19可导致母婴间垂直传播[7]。暂无儿童死亡病例报告。
专家建议 儿童依然是NCP的易感人群。虽然此次疫情中儿科病例绝对数量和相对比例都较低,但从全国疫情分布看,儿童病例报告数有增多趋势,主要原因有疫情逐渐进入高峰、家庭聚集病例发病多、病原检测逐渐普及等,但轻症感染例数占比更高。聚集性发病是儿童患病的重要流行病学特征,在临床工作实践中,仔细询问疫源地暴露、明确的感染家庭聚集史,是发现儿童高危疑似病例重要的切入点。
答:目前,2019-nCoV主要的传播途径还是呼吸道飞沫传播和接触传播,在相对封闭的环境中长时间暴露于高浓度气溶胶情况下有气溶胶传播的可能[1],粪口等传播途径尚待进一步明确。通过流行病学调查显示,病例多可以追踪到与确诊的病例有过近距离密切接触的情况。粪口传播可通过加强物体表面的消毒和勤洗手去预防,气溶胶传播途径亦不必引起过度的恐慌。气溶胶是指悬浮在气体介质中的固态或液态颗粒所组成的气态分散系统,气溶胶传播是指飞沫在空气悬浮过程中失去水分而剩下的蛋白质和病原体组成的核,形成飞沫核,可以通过气溶胶的形式漂浮至远处,造成远距离的传播,引起的病毒传播取决于环境的密闭性和单位体积里病毒的密度。在一个密闭环境下,有大量的病毒释放才会有感染的可能性,所以做好口罩防护和室内通风均可有效阻断该传播途径。2003年严重急性呼吸综合征(SARS)冠状病毒感染流行期间,一个针对感染的5例孕产妇观察发现其娩出的新生儿均未检测到SARS冠状病毒[8],所以2019-nCoV的垂直传播易尚有争议,目前不能确定是否有母胎垂直传播,孕母有疑似或确诊感染的新生儿应隔离至少14 d,在此期间不推荐直接母乳喂养,直到排除或治愈2019-nCoV感染后才可行母乳喂养,应由多学科团队联合管理NCP孕产妇及其分娩的新生儿[9]。
专家建议 飞沫传播、接触传播是NCP主要的传播方式,戴口罩和勤洗手是基本的防范措施,根据在医院岗位的不同性质,采取不同的防护等级。在与疑似或确诊患者近距离接触,比如治疗、气管插管、手术等,有可能存在气溶胶传播形式,需要增加防护级别。
答:全国报告儿童确诊病例285例[2],尚无儿童死亡病例报告。其中统计了134例确诊儿童病例的临床表现:病情大多较轻,恢复较快,预后良好;发热和咳嗽较为常见,还有乏力、肌痛、鼻塞、咽痛、头痛、恶心、呕吐、腹痛和腹泻等表现,多在1周内消失。在117例有体温记录患儿中,89例(76.1%)有发热(高热11例,中低热17例,数据不详者61例;热程多为1~2 d;热程最长8 d,热峰达40.2 ℃)。无症状感染9例(6.7%);轻型87例(64.9%);普通型36例(26.9%,包括7例亚临床型);危重型2例(1.5%),有创机械通气,均有基础疾病史。而成人中,发热、乏力、干咳为主,少数有流涕、鼻塞、咽痛和腹泻,重症患者多在1周后出现呼吸困难/低氧血症、急性呼吸窘迫综合征、脓毒症休克,老年人和有慢性基础疾病者预后较差[1]。
专家建议 儿童NCP中,发热咳嗽是常见的症状,但要注意合并的消化道症状,腹泻和呕吐。儿童与成人患者临床表现、病程、转归存在一定差异,其机制尚不清楚,儿童病例多以无症状和轻型感染为主,不能因为临床症状轻微或者不典型,造成NCP的漏诊和误诊。
答:无论是儿童还是成人,绝大多数2019-nCoV感染患者在疾病发展过程中存在不同程度的肺部异常影像改变,胸部CT扫描可以发现包括早期轻微渗出性病变在内的几乎所有病毒性肺炎的影像学异常表现,动态监测胸部影像学改变可准确反映疾病演变及转归,使用定量和重建技术可以进一步评估病变特征和严重程度[10]。成人NCP胸部高分辨率CT(HRCT)早期呈现单发或多发,可累及单个肺段、单个肺叶或多个肺段或肺叶,主要位于肺外周胸膜下,病灶形态包括结节状(包含实性结节及实性结节伴周围晕征)、斑片或片状磨玻璃状(包含单纯磨玻璃影,铺路石影及磨玻璃影伴中央实变影)及条索状病灶,同一患者可以兼有2种或2种以上的不同形态病灶,以磨玻璃状病灶所占比例最高[3,11,12,13]。儿童和成人NCP患者HRCT上以多发病灶为主,同时部位均多位于双肺外带胸膜下,但成人病灶分布更广泛、更弥漫,呈"反蝶翼征"多见,而儿童病灶相对较局限,弥漫性分布相对少,磨玻璃影也不如成人典型,儿童病变较小,部分呈淡薄云雾状,类支气管肺炎改变也是儿童NCP的特点[14]。
专家建议 由于儿童病例轻症为主,胸部CT缺乏特异性,很难单纯依靠胸部CT做出明确的诊断。CT和核酸检测应协同并互为补充。2019-nCoV感染人数较多的重点区域,核酸检测阴性而临床症状和影像学检查高度接近NCP的患者,要特别注意观察和复测,不轻易放过;非重点疫区,NCP的发病率低于流感等其他冬春季常见病原体所致肺炎,不建议单纯应用影像学作为诊断依据,病原学检测仍应是确诊唯一的标准。
答:对疑似感染2019-nCoV患者进行诊断需要快速有效的方法,病毒核酸检测可为诊断提供直接证据[15,16]。从早期确诊的角度看,病毒RNA的RT-PCR检测,是最优选择:一方面是因为此时患者尚处于疾病的早期阶段,尽早检测对于疫情防控具有重要作用;另一方面是核酸检测可以定量检测病毒的拷贝数,进而动态监测病毒感染的程度和治疗的效果。引起假阴性的原因,第一个因素是检测技术的敏感性问题,如试剂盒选择;第二是检测标本的采样需要进一步规范,检测样本首选患者的鼻咽拭子能够提高阳性率;第三是病毒自身因素,2019-nCoV属于RNA病毒,很不稳定,容易产生变异,对已有的确诊病例数据进行的分析,确定可靠的核酸检测区域,检测结果的可靠性和一致性肯定会得到提升;第四是儿童由于气道结构特点及上皮细胞功能与成人不同,纤毛清除能力低的原因亦可能是检出率低的因素。因此选择敏感度更高的核酸检测方法,保证试剂盒质量、规范采样/保存/运输流程、完善的实验室设备、提高检测人员的技术水平以及优化检测流程等,都是提高2019-nCoV核酸检测结果准确性的有效手段[17]。
专家建议 病毒核酸检测是目前重要的病原学依据,但很多因素会影响到检测的结果,多数呼吸道病毒的主要复制部位为后鼻咽部纤毛柱状上皮细胞,其次为前鼻孔和口咽部纤毛上皮细胞,因此可用咽拭子代替痰液。NCP核酸检测专家共识:轻症患者、高度疑似患者或有密切接触史者,标本采集优选顺序为鼻咽拭子、口咽拭子、痰液,为提高阳性率,可同时采集1份鼻咽拭子和1份口咽拭子于同一标本采集管中。对儿童来说,鼻咽吸取物较咽拭子有更高的阳性检出率,是<2岁儿童的首选,如有必要时收集肺泡灌洗液检测有助于提高检测的阳性率。在重症患者中,大概有60%以上的患者上下呼吸道都可以检出病毒[15];同时在血液、粪便中也找到了病毒,说明重症患者病毒载量高。2019-nCoV入侵人体后会迅速被人体免疫系统识别,人体血液中在1~7 d会出现特异性免疫球蛋白抗体。IgM为机体初次免疫应答最早出现的特异性抗体。2019-nCoV潜伏期3~14 d,IgM有可能早于核酸3~7 d检出。同时病毒核酸检测受取材、病毒聚集量因素影响,IgM检测可作为重要补充。
答:自从本次疫情以来,根据对于NCP的逐渐认识和流行情况,国家卫健委办公厅和中国中医药管理局办公室不断更新《新型冠状病毒感染的肺炎诊疗方案》(以下简称诊疗方案)6个版本,其中关于疑似和确诊病人的判断标准也有变化[1],见表1、表2。

不同版本的诊疗方案对疑似患者判断标准的异同
Similarities and differences of criteria in different diagnosis and treatment for suspected patients
不同版本的诊疗方案对疑似患者判断标准的异同
Similarities and differences of criteria in different diagnosis and treatment for suspected patients
| 诊疗方案 | 临床表现 | 流行病学 | ||||
|---|---|---|---|---|---|---|
| 发热/呼吸道症状 | 血常规 | 影像学 | 抗菌药物治疗无效 | |||
| 第一版 | √ | √ | √ | √ | √ | |
| 第二版 | √ | √ | √ | √ | ||
| 第三版 | √ | √ | √ | √ | ||
| 第四版 | √ | √ | √ | |||
| 第五版 | 湖北省内 | √ | √ | |||
| 湖北省外 | √ | √ | √ | |||
| 符合任意2条 | √ | |||||
| 第六版 | √ | √ | √ | |||
| 符合任意2条 | ||||||

不同版本的诊疗方案对确诊患者判断标准的异同
Similarities and differences of criteria in different diagnosis and treatment for definite patients
不同版本的诊疗方案对确诊患者判断标准的异同
Similarities and differences of criteria in different diagnosis and treatment for definite patients
| 诊疗方案 | 确诊患者判断标准 | 标本来源,1项符合即可 | |
|---|---|---|---|
| 呼吸道标本(鼻咽拭子、下气道分泌物、痰液) | 血/粪便标本 | ||
| 第一版 | 疑似病人标准+病毒全基因组测序高度同源 | √ | |
| 第二、三版 | 疑似病人标准+荧光RT-PCR检测2019-nCoV核酸阳性或病毒全基因组测序高度同源 | √ | |
| 第四~六版 | √ | √ | |
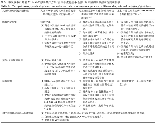
儿童2019-nCoV感染也有不同版本的指南和诊疗建议,对于流行病学史,居家隔离监测病例、疑似病例和确诊病例均有各自的描述,现将不同版本的标准列举如下,见表3。

不同版本的儿童2019-nCoV感染诊疗方案/指南中流行病学、监测/居家隔离和疑似病例判断标准
The epidemiology,monitoring/home quarantine and criteria of suspected patients in different diagnosis and treatments/guidelines
不同版本的儿童2019-nCoV感染诊疗方案/指南中流行病学、监测/居家隔离和疑似病例判断标准
The epidemiology,monitoring/home quarantine and criteria of suspected patients in different diagnosis and treatments/guidelines
| 儿童疑似病例的判断标准 | 儿童2019新型冠状病毒感染的诊断与防治建议(试行第一版)[2] | 儿童新型冠状病毒感染/肺炎疑似和确诊病例快速筛查和临床实践指南[18] | 儿童19冠状病毒疾病(COVID-19)诊疗指南(第二版)[19] |
|---|---|---|---|
| 流行病学病史 | 强调分级:(1)高危为发病前14 d内曾经密切接触过2019-nCoV感染疑似病例或确诊病例;(2)中危为居住地或社区有NCP聚集性发病;(3)低危为居住社区无聚集性发病和疫源地之外的一般流行区 | (1)有武汉市及周边地区或其他有病例报告社区的旅行史或居住史;(2)与新型冠状病毒感染者(确诊病例)有接触史;(3)曾接触过来自武汉市及周边地区或来自有病例报告社区的发热或有呼吸道症状的患者(疑似病例);(4)聚集性发病 | (1)发病前2周内在武汉地区或其他有本地病例持续传播地区的旅行史或居住史;(2)发病前2周内曾接触过来自武汉地区或其他有本地病例持续传播地区的发热或呼吸道症状的患者;(3)发病前2周内与已确诊或疑似COVID-19病例有密切接触史;(4)有聚集发病:(5)孕母有疑似或确诊感染的新生儿 |
| 监测/居家隔离病例 | (1)无症状高危儿童;(2)中危或低危儿童出现下列任何1条:①发热,②有呼吸道症状或有乏力、恶心、呕吐、腹部不适和腹泻等 | (1)发病前14 d内有武汉市及周边地区或其他有病例报告社区的旅行史或居住史;(2)有发热或上呼吸道感染症状,一般情况稳定,患儿的密切接触者没有发热等症状 | |
| 疑似病例 | (1)2019-nCoV感染确诊产妇所生新生儿;(2)高危儿童满足任意2条临床表现者;(3)中危和低危的监测病例在排除流感(规范服用磷酸奥司他韦2 d无效)及其他常见呼吸道病原感染后满足临床表现任意2条者 | (1)发病前14 d内与新型冠状病毒感染者(核酸检测阳性者)有接触史;(2)发病前14 d内曾接触过来自武汉市及周边地区或来自有病例报告社区的发热或有呼吸道症状的患者;(3)聚集性发病+发热等呼吸道症状 | 流行病学史任意1条+临床表现任意2条 |
| 用于判断疑似病例的临床表现 | (1)发热持续,呼吸道症状,气促,脉搏血氧饱和度下降,或有恶心、呕吐、腹部不适和腹泻等消化道表现;(2)白细胞正常或降低,淋巴细胞减少,CRP正常或轻度升高;(3)影像学有NCP肺炎征象 | ||
儿童NCP确诊标准是:"在符合疑似病例标准的基础上,取鼻咽拭子或分泌物、血液、粪便及尿液等标本检测2019-nCoV核酸阳性;病毒基因测序与已知的2019-nCoV高度同源"。《儿童2019新型冠状病毒感染的诊断与防治建议(试行第一版)》和《儿童19冠状病毒疾病(COVID-19)诊疗指南(第二版)》强调了粪便和尿液也可以作为检测病毒核酸的样本。
专家建议 对NCP判断的标准总体一致,强调的是流行病学史,综合评价临床症状、实验室检测和胸部影像学表现。随着疫情发展,疫源地和非疫源地对疾病判断的标准发生了细微的变化。《新型冠状病毒感染的肺炎诊疗方案》(试行第六版)中,疑似病例判断标准:"有流行病学史中的任何1条,且符合临床表现中任意2条;无明确流行病学史的,符合临床表现中的3条",考虑到儿童腺病毒、流感病毒、肺炎支原体等病原感染造成的肺炎与NCP相似,如果采用"无明确流行病学史的,符合临床表现中的3条"这一标准,容易造成临床疑似病例扩大化;因此儿科临床应该重视流行病学史,同时积极完善病原学检测。儿童NCP亦为社区获得性肺炎的一种,不能忽视其他病原体引起重症肺炎的及时治疗。
答:重型NCP患儿是指早期有发热和咳嗽等呼吸道症状,亦有乏力表现,可伴腹泻等消化道症状,常在1周左右病情进展,出现呼吸困难,有中心性发绀或者不吸氧情况下脉搏血氧饱和度<0.92等缺氧表现。危重症NCP可快速进展为急性呼吸窘迫综合征(ARDS)或呼吸衰竭,还可出现休克、多脏器功能障碍[2]。截止到2020年2中旬的资料来看,儿童NCP重症危重症病例少。1例主诉为"间断腹泻、呕吐6 d,发热伴呼吸急促半天"的患儿就诊于武汉儿童医院重症医学科,诊断为儿童危重型NCP[20]。该病例有以下特点:(1)本例患儿起病以消化道症状为主,主要表现为呕吐、腹泻,起病早期无明显呼吸道感染症状;(2)与其他儿童病例一致,属于家庭集聚发病表现,该患儿并未直接接触此次2019-nCoV暴露的海鲜市场;(3)早期核酸检测阴性,到发病近2周的第3次检测2019-nCoV核酸阳性确诊,可能和儿童对该病毒免疫应答减弱或者病毒载量低有关;(4)病程中早期的C反应蛋白升高和急性期补体C3、C4水平明显降低提示存在2019-nCoV引起的重症NCP的机体免疫系统处于过度激活状态,即细胞因子风暴综合征相关[21],危重症NCP连续血液净化治疗可能有助于预后的改善。
专家建议 虽然儿童重症NCP比例很低,但NCP侵犯的靶细胞主要是肺泡上皮细胞,靶器官为肺部,需要关注呼吸系统临床表现的进展。目前重症NCP主要表现为呼吸急促、呼吸困难和呼吸衰竭,氧疗和呼吸支持以改善低氧血症有助于改善预后,根据病情尽早选择常规氧疗、高流量吸氧、无创通气或者有创机械通气。对于危重症的患者,如何抑制炎症风暴,保护脏器功能是治疗焦点。
答:针对2019-nCoV感染尚无确认有效的抗病毒药物。NCP第六版诊疗方案里建议可试用口服洛匹那韦/利托那韦合剂或可加用利巴韦林[1]。儿童病例更需持谨慎态度,重症患儿可酌情考虑选用[2]。瑞德西韦(Remdesivir)是新的核苷类似物,已报道个例治疗有效[3],该药的临床药物试验已经启动,其疗效尚待评价。还有其他药物,如阿比多尔等也在临床疗效评价之中。上海首例2019-nCoV感染患儿治理上给予清热解毒、解表类中成药口服以及针对呼吸道症状的止咳退热的对症治疗,症状逐日好转,11 d后连续2次复测核酸转为阴性,治愈出院,该例患儿并未针对病毒进行之前列举的药物抗病毒治疗。儿童感染后多症状轻微,有上呼吸道感染表现建议对症治疗,NCP还是对症治疗为主。2019-nCoV感染可考虑进行辨证中药口服治疗,本病属于中医疫病范畴,系感受疫戾之气所致。具体中药的选择,各地可根据患儿病情、当地气候特点及儿童体质特点等情况,进行辨证论治[2]。
专家建议 目前对于NCP并无确切的抗病毒药物,并不能因为是新型病毒感染,盲目使用疗效并不确切的抗病毒药物。抗菌药物选择也需要慎重。由于儿童大多数为轻症病例,隔离后加强病情观察更为重要,可以通过中医辨证论治,适当选择一些清热解毒的中药作为辅助治疗,但仍需要更多的循证依据确证其疗效。
答:面对此次疫情,战斗在第一线的医护人员所面临的被感染风险是巨大的,武汉某一家医院138例确诊病例,其中40名(29%)医护人员,41%住院确诊病例怀疑与医院内传播有关[22]。截止到2月11日24时,全国共报告医务人员确诊病例1 716例,占到全国确诊病例的3.8%。其中有6人不幸死亡,占全国死亡病例的0.4%。所以进行相关人员安排和院内传染病的防控至关重要[23]:需要在医院建立儿内科专科二级分诊制度:门急诊预检时实行一级分诊,如发热患儿并有可疑的流行病学史,分诊至发热门诊;发热门诊进行二级分诊,将患者分为:排除病例、居家观察病例、疑似病例,在不同的诊室和区域进行就诊。要严格执行手卫生,同时根据不同岗位及不同医疗行为感染风险度执行不同级别个人防护,加强医疗器械及环境清洁消毒,加强对医疗废弃物处置管理。对于疑似/确诊病例,立即启动感染预防控制措施。
专家建议 目前绝大多数医院不是传染病医院,无法做到完全符合要求的设置。根据疫情需要,建立的发热门诊需要依循三区、双通道、五不出门的总体格局:应设有污染、半污染和清洁区,三区划分明确;应设有患者的专用出入口和医务人员专用通道;挂号、检验、检查、取药、治疗不出门。严格落实各项防范措施,对所有进入医院的人员测体温,全覆盖佩戴口罩,加强手卫生和物体表面消毒。
答:在收治疑似或确诊2019-nCoV感染患儿的病区,建议预先配置2~3名医生,并根据患儿数量调整,同时建议每床每班护士按0.3配置。对轻症患儿建议:1岁内每床0.5~1人、1~3岁0.5人、3岁以上0.3人配置护士;对危重患儿,每床每班配备1~2名护士。隔离病区建议每班以4 h为宜,医护人员每2周轮换[24]。建议设立感染防护监督岗,做好监督医护人员以及其他在隔离诊区工作人员院感防护工作。
专家建议 重大疫情期间,合理配置医护和管理人员,建立多梯队后备队伍,做好防护措施的质控和督查,能最大程度减少院内感染和非医源性减员。
答:根据《儿童2019新型冠状病毒感染的诊断与防治建议》,发病前14 d内曾经密切接触过2019-nCoV感染疑似病例或确诊病例,定义为高危流行病学史,如果该儿童有呼吸道感染以及腹泻等消化道症状,则需要作为疑似病例看待,有待进一步呼吸道标本2019-nCoV核酸检测来确诊与否。但是未过隔离期的NCP患者的密切接触者本身未出现呼吸道症状,则该密切接触者仅需医学观察。而非疑似病人,其儿童与之接触如果没有发热和呼吸道症状,没有典型2019-nCoV感染血象表现和影像学表现,则居家观察,如果此儿童同时具有3条临床症状表现,则需要考虑为疑似病人。如果患儿相隔一天内的2次核酸检测阴性,但原先的症状不能缓解仍需住院治疗,且发热门诊没有救治能力者,可转入儿内科/儿内呼吸科有负压层流单间病房救治。
国家卫生健康委办公厅公布了NCP疑似病例居家自我隔离的指导建议[25],居家隔离者应与医疗卫生机构建立通信联系直到解除隔离,社区街道的医护人员需要定期上门查看,必要时通过诊断测试了解其症状,居家隔离期间任何原因需要就医者,应该和社区街道医护联系,做好患者的自我防护,先戴好外科口罩,洗手或手消毒后再出门,由隔离装置完备的转运救护车转移至医院专用的独立隔离诊室就诊。
专家建议 为应对NCP疫情,指导居家隔离医学观察的人员做好个人防护,预防和控制感染,遏制疫情蔓延,国家卫健委制定了《新型冠状病毒感染的肺炎防控中居家隔离医学观察感染防控指引(试行)》,就加强疫情防控中居家隔离医学观察的感染防控工作提出具体要求。严格筛查疑似/确诊病人,做到应检尽检、应收尽收、应治尽治,突出针对本次疫情的"早发现、早报告、早隔离、早治疗"的基本要求。
面对NCP的疫情,给我们留下的思考是全方位的,如何在以后的工作中,不断改进现有的配置,优化制度和流程,提高疾病认识,加强诊疗能力,预防院内感染,是当务之急,需要全体儿科同道一起努力。
所有作者均声明不存在利益冲突





















