
钴胺素,即维生素B12,是自然界中结构最复杂的维生素,也是人体必需的维生素之一,在体内作为生物辅酶参与同型半胱氨酸代谢和甲基丙二酰辅酶A与琥珀酰辅酶A的转化等多项生理活动。人类作为高等生物,无法自行合成钴胺素,需要通过饮食或药物来补充人体所需的钴胺素。目前,用于治疗的钴胺素形式多样,常见形式有氰钴胺(普通维生素B12)、羟钴胺、甲钴胺和腺苷钴胺。不同形式的钴胺素结构相似,理化性质相近,但在吸收、分布、代谢和消除等药代动力学方面存在一定差异性,临床应用和治疗效果也有所不同。其中,氰钴胺和羟钴胺在欧美地区应用甚广,甲钴胺在亚洲应用较多,腺苷钴胺已在国内批准上市,但世界范围内应用不多。氰钴胺和甲钴胺主要用于治疗周围神经病变和钴胺素缺乏引起的疾病,羟钴胺曾批准作为氰化物的解毒剂,近年来在甲基丙二酸血症的治疗方面发挥了一定作用。现从4种钴胺素的化学结构、理化性质、药代动力学特征及临床应用等进行比较和区分,为临床合理用药提供参考,以免发生混淆。
版权归中华医学会所有。
未经授权,不得转载、摘编本刊文章,不得使用本刊的版式设计。
除非特别声明,本刊刊出的所有文章不代表中华医学会和本刊编委会的观点。
钴胺素(cobalamin,cbl)又称维生素B12,是一类含钴的水溶性化合物,从20世纪60年代起陆续发现其不同形式,最先发现的是氰钴胺[1],随后发现了甲钴胺、羟钴胺和腺苷钴胺[2],其中羟钴胺属于钴胺素的天然形式,存在于食物中,其余3种形式均需工业合成。钴胺素作为机体内的重要辅因子,在同型半胱氨酸代谢的甲硫氨酸(蛋氨酸)循环过程及甲基丙二酸-琥珀酸异构化过程中发挥关键作用,同时还参与氧化应激[3]、细胞内信号转导[4]、细胞凋亡[5]等过程。自然界中的钴胺素由微生物合成,高等动植物自身无法合成钴胺素,因此,人体需通过动物性食物来摄取,饮食来源包括牛奶、鸡蛋、鱼和肉。美国医学研究所推荐钴胺素摄入量为2.4 μg/d[6],中国营养协会推荐1.0~3.2 μg/d[7]。现从4种钴胺素的化学结构、理化性质、药代动力学特征及临床应用等进行比较和区分,为临床合理用药提供参考,以免发生混淆。
目前,钴胺素的市售药物主要有4种形式:氰钴胺(俗称维生素B12)、羟钴胺、甲钴胺和腺苷钴胺。这4种钴胺素的核心结构一致,均由3部分组成[8]:以钴离子为中心的咕啉环(corrin环)基本结构、环上取代的5,6-二甲基苯并咪唑和取代基团(R)(图1)[9]。R基则决定了钴胺素的不同形式。氰钴胺的R基为氰基(-CN),羟钴胺的R基为(-OH),甲钴胺的R基为甲基(-CH3),腺苷钴胺的R基为5-脱氧腺苷。其中,在体外,甲钴胺和腺苷钴胺的Co-C键不发生断裂,但在光照下会发生断裂,形成羟钴胺和甲醛(来自甲钴胺)或环腺苷(来自腺苷钴胺),故需要避光保存。在体内,甲钴胺和腺苷钴胺的钴碳键发生断裂后可在酶催化下恢复。


除日常膳食来源外,目前钴胺素有口服和注射两种给药途径。若为经口吸收,钴胺素会以游离状态或与膳食中的动物蛋白结合形式到达胃部。胃蛋白酶和胃酸将动物蛋白解离后,钴胺素与唾液和胃黏膜壁细胞产生的转钴胺素蛋白(haptocorrin,HC)结合形成HC-cbl复合物[10]。胃内HC-cbl复合物和胆汁分泌的HC-cbl复合物一同进入十二指肠后,HC蛋白被胰酶分解,释放出游离钴胺素,游离钴胺素与胃壁细胞产生的内因子结合形成内因子-钴胺素复合物,进入回肠[10]。在回肠末端,内因子-cbl复合物被肠上皮细胞表面的cubilin(一种细胞表面蛋白)所识别后进入肠上皮细胞。在肠上皮细胞中,游离钴胺素被释放,并经LMBRD1蛋白(由LMBRD1基因编辑)和MRP1蛋白(由MRP1基因编辑)释放入血[11](图2)。随后钴胺素与HC或钴胺素转运蛋白结合。若为肌内注射,钴胺素则经由毛细血管吸收入血,再与HC或钴胺素转运蛋白结合。其中HC-cbl复合物无法进入细胞,会被储存在肝脏内[9]。


注:HC:转钴胺素蛋白;cbl:钴胺素
HC:haptocorrin;cbl:cobalamin
钴胺素转运蛋白有3种,分别为钴胺素转运蛋白Ⅰ、Ⅱ、Ⅲ,钴胺素只有与钴胺素转运蛋白Ⅱ结合,才能被细胞表面受体识别进入细胞[11]。钴胺素转运蛋白的立体结构可包裹钴胺素,保护其95%以上的表面。有研究表示,人和牛的钴胺素转运蛋白能为羟钴胺的结构提供额外保护[8]。钴胺素转运蛋白Ⅱ-cbl复合物在血液中被细胞表面的钴胺素转运蛋白受体CD320识别,内化到溶酶体中。溶酶体通过膜结合转运蛋白(由LMBD1和ABCD4基因编码)释放游离钴胺素进入细胞质中。钴胺素被释放到细胞质中,要经cblC(MMACHC基因编码)和cblD蛋白(MMADHC基因编码)加工、修饰和分化,形成钴胺素的同一形式二价钴胺素,进而在细胞质中形成甲钴胺或在线粒体中形成腺苷钴胺发挥辅酶作用。
cblC是一种胞质转运蛋白,可识别不同形式的钴胺素,主要脱去钴胺素上的R基,形成二价钴胺素。cblC通过2种不同机制实现去R基[12]:黄素和蛋氨酸合酶还原酶介导的还原过程用来脱氰基或还原羟钴胺;还原型谷胱甘肽介导的还原过程用来脱烷基[13]。cblC去掉R基后,cblC蛋白作为分支点,将二价钴胺素传递到细胞质或线粒体中[9]。在细胞质中,二价钴胺素接受5-甲基四氢叶酸上的甲基基团形成甲钴胺,随后在蛋氨酸合成酶作用下,为同型半胱氨酸提供甲基,合成蛋氨酸,同时产生S-腺苷蛋氨酸[14]。在线粒体中,二价钴胺素接受由ATP提供的5-腺苷形成腺苷钴胺,催化甲基丙二酰辅酶A转化为琥珀酰辅酶A,后者参与三羧酸循环[11] (图3[14])。


由此可见,甲钴胺和腺苷钴胺虽是钴胺素在体内的活化形式,但无论哪种形式的钴胺素,都需要与钴胺素转运蛋白Ⅱ结合进入细胞后,经一系列蛋白的修饰加工形成同一种形式,即二价钴胺素,再分化到细胞质形成甲钴胺或在线粒体中形成腺苷钴胺,再发挥相应的活性作用[10]。目前,尚无研究支持甲钴胺和腺苷钴胺进入人体后可直接保持原形式进入细胞发挥作用(表1)。

钴胺素4种形式的理化特点
Physiochemical properties of cobalamins in four forms
钴胺素4种形式的理化特点
Physiochemical properties of cobalamins in four forms
| 项目 | 氰钴胺 | 羟钴胺 | 甲钴胺 | 腺苷钴胺 |
|---|---|---|---|---|
| 特点 | 钴胺素的工业合成形式 | 钴胺素的天然形式 | 钴胺素体内生理活性形式之一 | 钴胺素体内生理活性形式之一 |
| 稳定性最好、吸收迅速 | 水溶性好 | 参与蛋氨酸、胸腺嘧啶等的合成 | 协助甲基丙二酰辅酶A转化为琥珀酰辅酶A | |
| 仅中国将其纳入药品 | ||||
| 理化性质 | 粉红色至红色 | 枣红色结晶或结晶性粉末 | 深红色结晶或结晶粉末 | 暗红色结晶或粉末 |
| 性质相对稳定,遇光不易降解 | 微溶于水和乙醇 | 微溶于水和醇类 | 溶于水、乙醇、苯酚 | |
| 见光不稳定,易分解成羟钴胺,需避光贮存 | 见光不稳定,易分解成羟钴胺,需避光贮存 | |||
| 体内加工过程 | 脱氰基 | 还原羟基 | 脱烷基 | 脱烷基 |
| 4种钴胺素形式经过体内蛋白修饰加工,形成相同的二价钴胺素形式,再分化进入细胞质或线粒体内发挥作用 | ||||
另有研究针对羟钴胺在治疗中凸显出的优势进行探究,主要有2种解释:(1)羟钴胺进入细胞后,除了经典的cblC处理途径外,可能会迅速被谷胱甘肽或蛋氨酸合酶还原酶+还原型烟酰胺腺嘌呤二核苷酸磷酸(NADPH)所还原[13,15,16]。(2)MMACHC基因突变后编码的cblC与钴胺素的亲和力与编码cblC的MMACHC基因变异有关,部分突变后编码的cblC依然可在一定程度上与羟钴胺结合、加工、修饰,但无法与氰钴胺结合[17,18]。
4种钴胺素结构有所差异,其药物代谢动力学也有区别(表1)。
氰钴胺是维生素B12的工业合成形式,呈粉红色至红色,化学性质相对稳定[19]。目前市售有片剂、注射剂和滴眼剂3种制剂,价格低廉。片剂经口服后8~12 h血药浓度达峰值[20],口服吸收率达70%[21]。注射剂可肌内注射,不可静脉注射,吸收迅速,约1 h血药浓度达峰值。肝脏为维生素B12的主要贮存部位,成人总贮量为4~5 mg[22]。除机体需求量外,几乎都以原形经肾脏在最初8 h内排泄[22],至24 h排泄量可达80%[23]。
羟钴胺是维生素B12的天然形式,是天然食物中最常见的钴胺素形式。目前只有注射剂,可肌内注射和静脉注射,但肌内注射有明显痛感。注射后迅速吸收,吸收率达65%[20],1 h血药浓度达峰值。羟钴胺在重度吸烟健康志愿者体内的半衰期为1.6~5.4 h[24],主要经肾脏排泄,24 h后排泄量仅25%[23],大部分长期贮存在肝脏中,可达到86%[23]。关于羟钴胺在人体的药动学分析尚无权威数据,已有的研究结果存在差异。Hertz等[23]研究发现,羟钴胺在药代动力学特性上体现出其优势,肌内注射羟钴胺1 h后,血药浓度与氰钴胺相当;但氰钴胺的血药浓度随时间下降速度快,48 h后,羟钴胺的血药浓度可达到氰钴胺的3~6倍,与Heinrich和Gabbe[21]研究结果相似。
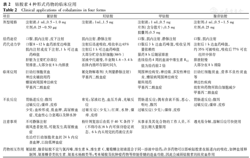
目前,4种钴胺素在临床均有应用(表2)。其中氰钴胺和羟钴胺在欧美使用较多,甲钴胺在亚洲地区较为流行,腺苷钴胺的临床应用不多,在我国已被批准。

钴胺素4种形式药物的临床应用
Clinical applications of cobalamins in four forms
钴胺素4种形式药物的临床应用
Clinical applications of cobalamins in four forms
| 项目 | 氰钴胺 | 羟钴胺 | 甲钴胺 | 腺苷钴胺 |
|---|---|---|---|---|
| 剂型规格 | 注射液:1 mL,0.5~1.0 mg片剂:0.25~0.50 μg | 注射液:1mL,1.5 mg | 注射液:1 mL,0.5 mg片剂(含分散片):0.5 mg胶囊剂:0.5 mg | 注射剂:1 mL,0.5~1.5 mg片剂:0.25 mg |
| 给药途径药代动力学 | 口服、肌内注射、皮下注射口服8~12 h血药浓度达峰值肌内注射或皮下注射,1 h可达血药峰值肝脏为主要贮存部位肾排泄,大部分在8 h内排泄 | 肌内注射、静脉注射注射后迅速吸收,吸收率达65%注射后1 h可达血药峰值大部分贮存在肝细胞(86%)尿液中代谢慢,半衰期1.6~5.4 h在体内循环存留时间久 | 口服、肌内注射、静脉注射口服后3 h达血药峰值,吸收呈剂量依赖性服药8 h后随尿排泄连续给药4周的血清中维生素B12值为给药前2倍 | 口服、肌内注射注射后1 h达血药峰值,约35%可被吸收,吸收后77%可在组织中保存排泄较慢大部分在8 h排除 |
| 临床应用 | 巨幼红细胞贫血神经炎辅助用药糖尿病周围神经病变甲基丙二酸血症 | 氰化物解毒剂(大剂量静脉注射)甲基丙二酸血症 | 周围神经病变:神经痛、多发性神经炎、糖尿病周围神经病变眼科用药甲基丙二酸血症 | 巨幼红细胞贫血、营养不良性贫血等神经性疾病放射和药物所致白细胞减少甲基丙二酸血症 |
| 不良反应 | 胃肠道反应:腹泻过敏反应:瘙痒、皮疹少见:血栓形成、低血钾、高尿酸血症、充血性心力衰竭以及肺水肿 | 常见:尿液红色、血压升高、光敏反应过敏反应(少见):红斑、水肿、瘙痒、皮疹 | 胃肠道反应:偶有食欲不振、恶心、呕吐、腹泻过敏反应(少见):瘙痒、皮疹 | 胃肠道反应:腹泻过敏反应:瘙痒、皮疹 |
| 注意事项 | 不可静脉注射痛风患者使用,可能发生高尿酸血症在治疗巨幼细胞贫血的24 h内应查血钾,以防低钾血症 | 粉针剂复溶后在低于40 ℃条件下(不得冷冻)6 h内可保持稳定状态。6 h内未用完的药液应丢弃 | 从事汞及其化合物的工作人员,不宜长期大量服用 | 遇光易分解,溶解后应尽快使用 |
| 药物相互作用 | 氰钴胺、腺苷钴胺不宜与氯丙嗪、维生素K、维生素C、葡萄糖注射液混合于同一溶液中给药;许多药物可以影响钴胺素在肠道内的吸收,如钾盐缓释制剂、氨基糖苷类抗生素、氨基水杨酸类等;考来烯胺及抗肿瘤药物等抑制骨髓的造血功能,因此会减弱钴胺素的抗贫血作用 | |||
氰钴胺作为最早的维生素B12的工业产品形式,性质稳定,价格低廉,应用广泛,多用于维生素B12的日常补充。除此之外,氰钴胺用于治疗内因子缺乏所致的巨幼细胞贫血,也作为亚急性联合变性的辅助治疗[20,28]。国内,氰钴胺还被尝试应用于口腔溃疡[29]的辅助治疗,并作为联合用药治疗同型半胱氨酸血症,用于心血管疾病[30]及轻度认知障碍[31]等多种疾病(表2)。
羟钴胺最初在美国食品药品管理局被批准为氰化物中毒的解毒剂,于1985年被批准为孤儿药[24]。目前多用于治疗甲基丙二酸血症,普遍认为疗效优于氰钴胺[32,33]。国内有研究尝试应用羟钴胺来改善甲基丙二酸血症患者的症状和生活质量,但在国内尚未获批(表2)。
甲钴胺经国家食品药品监督管理局批准用于治疗周围神经病变[25],2型糖尿病防治指南[34]也推荐应用,有利于缓解神经疼痛症状、改善神经传导[35,36]。但有研究表示甲钴胺对糖尿病周围神经病变无明显效果[37]。除此之外,早年研究证实甲钴胺可改善少精症的精子质量和数量[38]。崔海峰和张文华[39]在2019年的随机对照试验中,应用甲钴胺和氰钴胺治疗早期亚急性联合变性患者,结果显示甲钴胺疗效优于氰钴胺。作为辅助治疗,甲钴胺长期应用于改善阿尔兹海默症患者的记忆、情绪[40]等(表2)。
腺苷钴胺作为一种新型钴胺素形式,目前临床应用不多。在国内,腺苷钴胺被批准治疗巨幼红细胞性贫血、营养不良性贫血、妊娠期贫血、多发性神经炎、神经根炎、三叉神经痛、坐骨神经痛等疾病,也可用于营养性疾患及放射线和药物引起的白细胞减少症的辅助治疗[26,27]。另外,Korkina等[41]研究证实,腺苷钴胺与左卡尼汀合用,改善神经性畏食症患者的胃肠道功能,抗疲劳,提高脑力劳动效率。但另一项研究否定了腺苷钴胺与左卡尼汀合用的抗疲劳效果[42]。腺苷钴胺是维生素B12的代谢活性形式,有学者认为在肝功能受损时,应补充腺苷钴胺,以减少肝脏负担,保证体内维生素B12水平[43](表2)。
综上,氰钴胺化学性质稳定,价格低廉,羟钴胺与体内蛋白受体亲和力高,在体内存留时间久,甲钴胺和腺苷钴胺作为人体生理过程的辅酶参与代谢。4种钴胺素的药物形式各有特点,研究者和临床医师在应用中需根据患者病情考虑个体化治疗,选择合理的药物及剂量。
所有作者均声明不存在利益冲突





















