
儿童食物过敏的患病率呈逐年增加趋势,诊断与治疗是近年来关注的热点。我国临床医师对儿童食物过敏的认识存在问题,在诊断和治疗方面不足和过度并存,基于目前国内外的指南和相关研究证据,在诊断、治疗、预后、预防4个方面共16个临床热点问题给予推荐意见,制订诊疗管理流程图,目的在于提高我国儿童食物过敏规范诊治水平。
版权归中华医学会所有。
未经授权,不得转载、摘编本刊文章,不得使用本刊的版式设计。
除非特别声明,本刊刊出的所有文章不代表中华医学会和本刊编委会的观点。
食物过敏已成为许多国家儿童最常见的慢性非传染性疾病之一[1]。虽然不同种族、地域和不同年龄儿童食物过敏患病率不同,但估计食物过敏患病率可达总人口的1%~10%[2]。我国局部地区儿童食物过敏患病率为3.8%~7.7%[3,4],并且呈现上升趋势。一项横断面研究显示,北京某城区14岁以下儿童食物过敏患病率为3.2%[5]。一项多中心大样本研究显示,重庆、珠海、杭州3个城市2岁以下儿童食物过敏检出率为5.8%~7.3%[6]。统计的确诊儿童食物过敏患病率方法中,仅有约10%的国家进行了口服食物激发试验(oral food challenge,OFC)[1],其中澳大利亚食物过敏的患病率最高,有研究显示9%和3%的婴儿分别对鸡蛋和花生过敏[7]。我国目前尚无统一的基于OFC确认的儿童食物过敏患病率统计数据。食物过敏患病率具有年龄特异性,婴幼儿患病率更高。很多儿童随着年龄增长出现食物耐受,但仍有一部分儿童处于持续过敏状态,持续过敏更易发生在那些对花生、坚果、鱼和贝类过敏的患儿[8]。
正确诊断食物过敏是十分重要的,可以指导合理避食,确保饮食安全。因此清晰的诊断流程必不可少,能够指导不同级别医师做出食物过敏的正确诊断,同时也避免患儿因盲目避食造成营养障碍的风险。除此之外,对食物过敏高危婴儿,正确指导添加某些固体食物,对食物过敏的发生可能有预防作用。食物过敏由于临床表现多样、发病机制不一,造成患病儿童可能就诊于不同科室。各专业医师对食物过敏认识水平不同,造成食物过敏诊断不足和过度诊断后盲目扩大避食范围,是目前普遍存在的现象。因此,需要一个基于循证依据的食物过敏指南来指导变态反应科医师、儿科医师以及基层医师如何正确认识及管理儿童食物过敏。我国近10余年制订了多项有关于食物过敏的指南、指导建议或专家共识,为我国儿童食物过敏正确诊治和管理提出了很多正确的方针路线,但主要是基于专家意见,本指南拟通过围绕食物过敏常见的热点问题,基于国内外循证证据和专家经验,制订推荐意见,旨在规范儿童食物过敏诊疗行为。
本指南由中国医药教育协会儿科专业委员会、中华医学会变态反应分会、中华预防医学会过敏疾病预防与控制专业委员会预防食物药物过敏学组、亚太生物免疫学会儿童过敏免疫风湿病分会儿童过敏免疫学组联合发起,由北京大学医学部药物评价中心提供方法学支持,指南制订参考《世界卫生组织指南制订手册》[9]和《中国制订/修订临床诊疗指南的指导原则(2022版)》[10],撰写参考指南研究与评价工具(Appraisal of Guidelines for Research and Evaluation,AGREE Ⅱ)[11]和卫生保健实践指南的报告条目(Reporting Items for Practice Guidelines in Healthcare,RIGHT)[12]。
本指南设立指导委员会、专家组和秘书组,由儿科呼吸专业、儿科消化专业、小儿皮肤科、变态反应科、药学、食品学、营养学、循证医学等学科领域的20名专家、学者和研究人员组成,均声明不存在经济或学术等利益冲突。本指南的目标使用者为中国变态反应科医师、儿科医师及基层医师等医务工作者,目标人群为疑似或诊断为食物过敏的儿童(0~18岁)。
本指南已在国际临床实践指南注册平台进行注册(注册号:IPGRP-2020CN138);通过问卷调研拟定了16个临床问题;随后在PubMed、Embase、中国知网、万方数据和SinoMed等中英文数据库中进行检索;检索词:食物过敏、IgE介导、非IgE介导、皮肤点刺试验(skin-prick tests,SPT)、特异性IgE(specific IgE,sIgE)、严重过敏反应、母乳喂养、配方奶喂养、益生菌、维生素D、辅食添加等;检索时限为建库至2022年3月,并对证据进行整合与质量评价;指南专家组进行投票并征求意见[同意率≥90%为强推荐(本文表示"1");同意率在75%~90%之间为弱推荐(本文表示为"2");同意率<75%不形成推荐],秘书组根据反馈意见进行全文修改,在交由指导委员会审核批准后,指南最终定稿[13]。指南工作组将根据证据更新情况,在5年内适时启动更新[14]。
本指南采用证据推荐分级评估、制订与评价方法(grading of recommendations assessment,development and evaluation,GRADE),将基于随机对照试验(RCT)或观察性研究证据分为高(A)、中(B)、低(C)和极低(D)质量证据4个等级[15]。本指南将专家共识等非对照研究证据归为极低质量(D)证据。
是指能被食用并经消化吸收后为机体提供能量、营养支持、维持生命及促进生长的物质[16]。
确切应为食物致敏蛋白组分,是指食物中能够引起机体免疫系统异常反应的成分,一般为相对分子质量10 000~70 000的蛋白质或糖蛋白,可分为主要致敏蛋白组分与次要致敏蛋白组分,大多数过敏患儿对主要蛋白组分敏感[16]。
暴露于某种特定食物时出现的由特异免疫反应引起的不良健康影响,也可定义为由食物引起的对人体有害的免疫反应,这种反应在接触某种特定的食物时可重复发生。食物过敏可由IgE、非IgE和混合机制介导产生[16]。
指进食包含食物蛋白的无害抗原后,机体对该抗原无局部和全身免疫反应[17]。
指对摄入的食物或食物添加剂的异常生理反应,属于非免疫反应所致,包括代谢性、毒性、药理学和不明机制[16]。常与食物过敏混淆。
食物暴露后快速出现反应,常引起急性荨麻疹、血管性水肿、接触性荨麻疹、严重过敏反应、食物依赖运动诱发的严重过敏反应(food-dependent,exercise-induced anaphylaxis)、花粉食物过敏综合征(pollen-food allergy syndrome)、过敏性鼻结膜炎、哮喘、速发性胃肠道过敏等。发病机制明确,为Ⅰ型变态反应,见表1。

IgE介导的食物过敏反应
IgE-mediated food allergy
IgE介导的食物过敏反应
IgE-mediated food allergy
| 疾病名称 | 临床特点 | 常见过敏食物 |
|---|---|---|
| 速发IgE介导的过敏反应(暴露后几分钟内至2 h内出现症状) | 皮肤:风团、弥漫性瘙痒、面部潮红、血管性水肿 | 任何食物 |
| 胃肠道:口腔瘙痒、恶心、呕吐、腹痛、腹泻 | 婴幼儿期在世界各地区最常见致敏食物均为牛奶、鸡蛋;在北美及欧洲国家为花生、坚果、贝类、鱼;在亚洲,如日本、中国、韩国等国家,小麦和荞麦更为常见[19] | |
| 上呼吸道:打喷嚏、鼻漏、充血、鼻痒和/或眼痒、结膜充血、流泪、喉梗阻 | ||
| 下呼吸道:呼吸困难、胸闷、咳嗽、喘息 | ||
| 循环系统:心动过速、低血压、头晕、晕厥、尿失禁 | ||
| 严重过敏反应:快速进展,多系统受累,呼吸或心血管损害会导致休克和死亡 | ||
| 阿尔法-半乳糖IgE介导的速发过敏反应 | 症状与上述相同,但延迟4~6 h | 哺乳动物肉类(牛肉、猪肉、羊肉、鹿肉等)。一些患儿对哺乳动物的奶和明胶也有反应 |
| 食物依赖运动诱发的严重过敏反应 | 症状与上述相同,但食物只有在患儿进食后4 h内运动才会引发过敏反应 | 小麦、贝类、坚果、芹菜 |
| 花粉-食物过敏综合征 | 口腔瘙痒或轻微肿胀,5%进展为全身过敏反应 | 生水果、蔬菜、坚果或某些香料。煮熟的以上食物可以耐受 |
一般进食后出现反应相对晚,多为胃肠道症状。常见的有食物蛋白诱发的小肠结肠炎综合征(food protein-induced enterocolitis syndrome,FPIES)、食物蛋白诱发的过敏性直肠炎(food protein-induced allergic proctocolitis,FPIP)等。发病机制不完全明确,非Ⅰ型变态反应,见表2。

非IgE介导的食物过敏反应
Non-IgE-mediated food allergy
非IgE介导的食物过敏反应
Non-IgE-mediated food allergy
| 疾病名称 | 临床特点 | 常见过敏食物 |
|---|---|---|
| 食物蛋白诱导的过敏性直肠结肠炎 | 出生后2~8周内大便含血/黏液,排气、腹痛、排便频率增加。除此之外,婴儿是健康的,发育正常 | 母乳喂养儿母亲摄取牛奶、大豆和/或鸡蛋;配方奶喂养 |
| 食物蛋白诱导的小肠结肠炎综合征 | 进食4 h后严重喷射性呕吐,导致低血容量性休克、苍白、嗜睡、体温过低、酸血症、高铁血红蛋白血症、贫血和左移型白细胞增多。结果常被误认为是败血症。通常在摄入10 h后腹泻 | 3月龄:牛奶、大豆;4~7月龄:大米、燕麦、家禽;大龄儿童:海鲜、鸡蛋;慢性:牛奶或大豆喂养的<6个月婴儿 |
| 食物蛋白诱导的肠病 | 婴儿早期发病,迁延性腹泻或脂肪泻、呕吐、发育不良,40%出现贫血 | 牛奶、大豆、鸡蛋、小麦、大米、鸡肉和鱼 |
| 乳糜泻 | 慢性腹泻、腹胀、腹痛吸收不良导致的慢性损害,包括生长问题和维生素缺乏;幼儿生长发育受限;典型的皮肤表现为疱疹样皮炎 | 麸质 |
| 食物引起的肺含铁血黄素沉着(Heiner综合征) | 患有慢性呼吸道症状的婴儿,肺部浸润,含铁巨噬细胞的含铁血黄素沉着,嗜酸性粒细胞增多,缺铁性贫血,发育不良 | 牛奶 |
兼有以上2种类型食物过敏的发病机制,常见有特应性皮炎、嗜酸细胞性食管炎、嗜酸细胞性胃肠炎等,见表3。

混合介导(IgE与非IgE介导联合作用)的食物过敏反应
Mixed-mediated food allergy(IgE and non-IgE-mediated combined effects)
混合介导(IgE与非IgE介导联合作用)的食物过敏反应
Mixed-mediated food allergy(IgE and non-IgE-mediated combined effects)
| 疾病名称 | 临床特点 | 常见过敏食物 |
|---|---|---|
| 特应性皮炎 | 35%的儿童出现中-重度皮疹 | 常见的食物过敏原,特别是鸡蛋、牛奶 |
| 嗜酸细胞性食管炎 | 症状包括进食障碍、反流症状、呕吐、吞咽困难和食物嵌塞 | 多种食物 |
| 嗜酸细胞性胃肠炎 | 不同的嗜酸性炎症部位/程度表现有所不同,可有腹水、体质量减轻、水肿、梗阻 | 多种食物 |
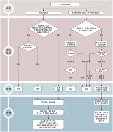
本指南制订组通过阅读大量文献,包括相关国际组织、各国的食物过敏指南、食物过敏研究等,发现儿童食物过敏的临床研究由于伦理问题、实际操作困难、依从性问题、地域饮食习惯等诸多因素,导致研究的局限性,结论的证据等级偏低。指南专家组基于国际指南、现有最佳证据和临床经验,针对儿童食物过敏16个焦点问题给出了强推荐意见,见表4,并制订了食物过敏诊断流程图,见图1。

临床问题和推荐意见
Questions and recommendations
临床问题和推荐意见
Questions and recommendations
| 临床问题 | 推荐意见 | 推荐强度和证据等级 | |
|---|---|---|---|
| 食物过敏的诊断 | |||
| 1 SPT是否可以诊断食物过敏? | SPT在诊断IgE介导的食物过敏上有一定价值,但SPT阳性不能单独作为确诊食物过敏的指标,需要与明确的食物过敏病史相结合进行分析判断 | 1D | |
| 2总IgE和过敏原sIgE是否可以诊断食物过敏? | 总IgE不能作为诊断食物过敏的指标。sIgE在诊断IgE介导的食物过敏上有明确的价值,阳性不能单独作为确诊食物过敏的指标,需要与明确的食物过敏病史相结合进行分析判断 | 1D | |
| 3特异性IgG和特异性IgG4检测是否可以诊断食物过敏? | 目前的证据不支持特异性IgG和特异性IgG4检测作为食物过敏的诊断依据 | 1D | |
| 4OFC是否可以确诊食物过敏? | OFC是诊断食物过敏最可靠的临床方法,DBPCFC是诊断食物过敏的金标准 | 1D | |
| 食物过敏的治疗 | |||
| 5食物过敏儿童是否需要避食和饮食替代? | 合理饮食回避是食物过敏治疗最主要的方法,应避食确诊过敏的食物。母乳喂养婴儿,母亲需有针对性避食婴儿过敏食物。长期进行饮食回避的食物过敏患儿应进行营养咨询 | 1D | |
| 6食物所致严重过敏反应如何救治? | 食物严重过敏反应的一线治疗为肌注肾上腺素,未使用和延迟使用肾上腺素治疗与不良风险结局相关。应用肾上腺素治疗后,仍需进一步观察和治疗 | 1D | |
| 7 AIT在食物过敏治疗中的地位如何? | 目前尚无成熟的食物特异性免疫治疗方案,仍处于临床研究中,是非常值得期待的治疗方法。需要综合考虑适用对象、预期结果、费用-效益比 | 1D | |
| 8奥马珠单抗在食物过敏治疗中的作用如何? | 奥马珠单抗与口服免疫治疗联合,可以有效抑制升级阶段频繁不良事件,加速达到目标剂量。但目前认为不能提高疗效,不推荐单独用于IgE介导食物过敏治疗,尽管这可能是很有前景的一种辅助治疗方式 | 1D | |
| 食物过敏的预后 | |||
| 9食物过敏是否会自愈? | IgE介导的牛奶、鸡蛋、大豆、小麦等过敏随年龄增长会出现一定程度的耐受,甚至完全耐受;花生、坚果类过敏往往持续到成人。非IgE介导的食物过敏更容易更早出现耐受 | 1D | |
| 10食物过敏儿童随年龄增长是否会出现其他过敏性疾病? | 食物过敏通常出现在生命早期阶段,随后有可能出现哮喘、过敏性鼻炎,也可以同时存在 | 1D | |
| 食物过敏的预防 | |||
| 11母乳喂养能否预防食物过敏? | 目前尚无确切证据证实完全母乳喂养可预防食物过敏 | 1D | |
| 12孕期及哺乳期母亲调整饮食能否预防儿童食物过敏? | 不支持为避免婴幼儿发生食物过敏而在孕期或哺乳期限制母亲摄入潜在的食物过敏原 | 1D | |
| 13对于不能纯母乳喂养的婴儿,是否推荐水解蛋白配方奶替代全蛋白婴儿配方奶来预防儿童食物过敏? | 目前没有足够的证据证实适度水解蛋白配方奶粉可预防婴幼儿食物过敏 | 1B | |
| 现有证据尚不能支持深度水解蛋白配方奶粉有预防婴幼儿食物过敏的作用,有待更多高质量的临床研究 | 1D | ||
| 14添加益生菌/元能否预防食物过敏? | 目前没有充分证据支持母亲孕期、哺乳期及儿童自身使用益生菌、益生元、共生元可以预防食物过敏 | 1D | |
| 15补充维生素D是否有预防食物过敏的作用? | 没有证据支持儿童血清维生素D含量高低与食物过敏的相关性,但婴儿需按照相关营养摄入要求补充维生素D | 1D | |
| 16食物过敏儿童辅食早添加还是晚添加? | 生后4~6个月开始添加固体食物,早于4个月或晚于6个月添加固体食物,不仅无预防食物过敏作用,反而有增加食物过敏的风险 | 1B | |
注:SPT:皮肤点刺试验;sIgE:特异性IgE;OFC:口服食物激发试验;DBPCFC:双盲安慰剂对照食物激发试验;AIT:过敏原特异性免疫治疗 SPT:skin-prick tests;sIgE:specific IgE;OFC:oral food challenge;DBPCFC:double-blind,placebo-controlled food challenges;AIT:allergy specific immunotherapy


注:sIgE:特异性IgE;SPT:皮肤点刺试验;OFC:口服食物激发试验 sIgE:specific IgE;SPT:skin-prick tests;OFC:oral food challenge
推荐意见:SPT在诊断IgE介导的食物过敏上有一定价值,但SPT阳性不能单独作为确诊食物过敏的指标,需要与明确的食物过敏病史相结合进行分析判断(1D)。
推荐依据:一项基于OFC评价SPT对于牛奶过敏诊断的研究发现,SPT不能用于确诊儿童牛奶蛋白过敏[20]。国外指南指出,SPT是确认IgE介导的特异性过敏原致敏的有效和有用、简便、便宜的工具,临床应根据病史选择有针对性的过敏原进行检查[21]。欧洲过敏和临床免疫学学会(EAACI)指南指出,SPT可用于任何年龄的患儿,尽管婴儿和老年人的反应性可能较低,检查方法的选择应以详细的临床病史为指导[22]。SPT风团直径与临床过敏的可能性相关,但必须根据临床病史进行。欧洲儿科胃肠病学、肝脏病学和营养学会(ESPGHAN)的牛奶过敏指南指出,SPT反应的直径越大,食物过敏发生反应的可能性越大,过敏持续时间越长[23]。总之,多个国际指南认为SPT在诊断IgE介导的食物过敏上是有价值的,但阳性不等于过敏,需要与可靠的临床病史相结合。英国牛奶过敏指南指出,SPT的操作只有具备选择、执行和解释测试能力的医疗专业人员才能进行操作,且只能在有处理过敏反应设施的地方进行[24]。
推荐意见:总IgE不能作为诊断食物过敏的指标。sIgE在诊断IgE介导的食物过敏上有明确的价值,阳性不能单独作为确诊食物过敏的指标,需要与明确的食物过敏病史相结合进行分析判断(1D)。
推荐依据:总IgE增高不能预测与症状相关的食物过敏,因此应根据病史进行sIgE测试。为避免发现与临床症状无关的致敏食物过敏原,应结合患儿的临床表现、年龄、地理位置和种族饮食习惯进行相关的食物和空气气传过敏原检测[25]。sIgE水平越高,发生过敏的可能性越大[26]。有研究显示,儿童牛奶蛋白过敏诊断不能仅依据血清sIgE[20]。食物过敏误诊最常见的原因之一是没有意识到阳性测试结果不等同于过敏,并且不结合病史、无差别的广泛筛查会增加诊断的难度,判断更复杂。因此食物过敏检测项目的选择应基于临床病史和流行病学数据,无差别的广泛筛查对食物过敏的诊断没有太大价值[22]。由于技术上的限制,历史上过敏原sIgE的最低检测限一直为0.35 kUa/L,临床上也将0.35 kUa/L作为截断值。随着技术的发展,sIgE检测的最低定量检测限(LoQ)降至0.1 kUa/L。美国临床和实验室标准协会(CLSI)推荐,所有实验室应该将IgE检测方法的最低检测限定为截断值[27]。目前sIgE的检测方法很多,应用荧光免疫法的ImmunoCAP系统因其高灵敏度和特异度,被EAACI和世界过敏组织(WAO)分别认为是体外过敏原检测的"金标准"和"参考标准"[28]。目前的研究和几乎所有的国内外指南均认为总IgE不能作为诊断食物过敏的指标。sIgE在诊断IgE介导的食物过敏上有明确的价值,但是阳性不能单独作为确诊食物过敏的指标,需要与明确的食物过敏病史相结合进行分析判断。值得注意的是,相同的sIgE水平在对不同的年龄的儿童有不同的发病风险预测值[29]。对于低龄儿童,sIgE低值(0.10~0.35 kUa/L)同样有一定的临床意义[30]。
推荐意见:目前的证据不支持特异性IgG和特异性IgG4检测作为食物过敏的诊断依据(1D)。
推荐依据:有研究对年幼儿童、青少年及成人进行的IgG酶联免疫吸附试验(ELISA)和IgG4放射性过敏吸附试验(RAST)显示,样本中均发现了针对不同食物的IgG和IgG4的阳性结果,且与IgE检测试验阳性结果并不一致;在所有受试者中,摄入IgG4阳性结果的食物后没有相应的临床症状,故食物的IgG4检测呈阳性并不表明存在食物过敏,但可能反映机体长期暴露于该食物成分[31]。缺乏有力证据支持IgG和IgG4可诱导嗜碱性粒细胞释放组胺[32],也缺乏关于IgG和IgG4检测对食物过敏诊断价值的对照研究,故目前尚未获得食物特异性IgG和IgG4在食物过敏中起效应作用的确凿依据。如基于食物特异性IgG和IgG4结果进行饮食干预,将会导致大规模的过度饮食限制。在过敏原特异性免疫治疗(allergy specific immunotherapy,AIT)过程中产生的IgG4不仅可抑制IgE介导的促抗原呈递,起到免疫阻断作用,且与调节性T细胞活性相关,故IgG和IgG4不应被视为诱导超敏过敏反应的因素,而可能是免疫耐受的指标[33,34]。有些机构将检测食物特异性IgG和IgG4检测标注为食物不耐受检测,也不可取,因为食物不耐受与免疫系统无关,不能靠检测免疫球蛋白来诊断。
推荐意见:OFC是诊断食物过敏最可靠的临床方法,双盲安慰剂对照食物激发试验(double-blind,placebo-controlled food challenges,DBPCFC)是诊断食物过敏的金标准(1D)。
推荐依据:OFC用于确诊食物过敏,分为开放性OFC、单盲OFC和DBPCFC。其中DBPCFC是诊断食物过敏的金标准,是研究主观症状或迟发型过敏反应推荐的方法[8,35]。当患儿有非典型症状、患儿和/或照顾者有焦虑心理因素以及所有研究型设计,均需要进行DBPCFC[22]。单盲或开放OFC方便、经济、临床可操作性强,适合有可疑速发型过敏反应症状或儿童花粉-食物交叉过敏的诊断[35,36]。如果在开放OFC后出现症状,在症状不确定或可疑的情况下以及在中重度湿疹的情况下,建议使用DBPCFC[20,37]。OFC临床应用于以下情况:(1)OFC是确诊食物过敏的金标准[1,2,3,4]。(2)确定食物过敏的阈值[8,38,39]。(3)判定患儿是否脱敏或耐受[8,38,40]。(4)添加高敏辅食,或者为广泛扩大避食的患儿,增加饮食种类[38,39]。(5)评估交叉反应性食物耐受[38,41]。(6)排除慢性疾病患儿(如特应性皮炎或过敏性嗜酸细胞性食管炎)对食物过敏的可能[38,41]。几乎所有关于食物过敏的指南或共识均认为OFC是诊断食物过敏最可靠的临床方法[8,22,42,43]。
推荐意见:合理饮食回避是食物过敏治疗最主要的方法,应避食明确过敏的食物。母乳喂养婴儿,母亲需有针对性避食婴儿过敏食物。长期进行饮食回避的食物过敏患儿应进行营养咨询。在专科医师和营养师指导下进行饮食替代,保证营养素的摄入,并定期监测儿童的生长情况(1D)。
推荐依据:一项前瞻性观察性研究显示,52.5%已诊断食物过敏的患儿在3年随访过程中因有意或意外暴露过敏食物导致食物过敏反应发生,其中11.4%表现为严重过敏反应。意外暴露原因主要包括无意摄入、未阅读食物标签、食物污染及交叉反应等[44]。国外指南均指出,饮食回避是食物过敏治疗的主要方法[22,37,39],但不应过度避食,在正确诊断食物过敏及确定过敏原的基础上,最小限度避食[39]。同时避免进食交叉反应性食物,如对坚果过敏的不建议食用其他坚果,对牛奶过敏不建议进食其他哺乳动物奶[37]。花粉食物过敏综合征患儿根据症状严重程度,注意避免进食生的水果、蔬菜[37]。进食前仔细阅读食物标签(如酪蛋白、乳清蛋白是牛奶蛋白成分,卵清蛋白为鸡蛋成分),在高风险场所,如餐厅、聚会需警惕过敏原无意暴露导致严重过敏反应发生[38]。一项观察性研究显示,婴幼儿期食物过敏的种类越多,生长不良的发生率越高。2种以上食物过敏(牛奶、鸡蛋、花生)的儿童中,年龄别身高在第25百分位以下的发生率为35%,显著高于仅对1项食物过敏者(16%)[45],因此长期进行饮食回避的食物过敏患儿应进行营养咨询,在营养师及营养专科医师指导下进行饮食替代,并定期监测儿童的生长情况[22]。因不同食物的自然进程不同,需定期评估定期评估食物过敏原的致敏状态,一项观察性研究显示,IgE介导的牛奶蛋白过敏4岁自然缓解率为19%、8岁为42%、12岁为64%、16岁为79%[46]。牛奶、鸡蛋、小麦、大豆可自然缓解,而花生、坚果、鱼、贝类自然缓解率低[47]。根据患儿年龄和过敏原种类,需定期评估确定是否仍处于过敏状态。若为持续过敏的状态或sIgE高水平,建议每2~5年评估[38]。
母乳喂养食物过敏患儿(IgE介导食物过敏或特应性皮炎),根据患儿SPT或血清食物sIgE阳性的食物种类并结合临床症状明确过敏食物,母亲有针对性回避过敏食物,不应过度回避与临床症状不相关食物。对于非IgE介导的食物过敏,若出现反复呕吐和/或便血,建议母亲避食2~4周牛奶和/或大豆,其他食物的避食需要结合临床病史。若出现非特异性胃肠道症状,如胃食管反流或肠绞痛,建议母亲试验性避食牛奶2~4周。若母亲避食后患儿临床症状改善明显,需重新引入过敏原或行OFC以明确是否为真正过敏,严重过敏反应或重度FPIES不常规行OFC[48]。
推荐意见:食物严重过敏反应的一线治疗为肌注肾上腺素,未使用和延迟使用肾上腺素治疗与不良风险结局相关。应用肾上腺素治疗后,仍需进一步观察和治疗(1D)。
推荐依据:一项观察性研究显示,与延迟给予肾上腺素相比,食物诱发严重过敏反应患儿早期给予肾上腺素治疗可显著降低住院风险(OR=0.25,95%CI:0.12~0.49)[49]。一项RCT研究显示,与皮下注射相比,肌注肾上腺素的血药峰浓度更高[(2 136±351) pg/mL比(1 802±214) pg/mL,P<0.05],且达到峰浓度时间更短[(8±2) min比(34±14) min][50]。2021年EAACI严重过敏反应指南提出快速在大腿中部肌注肾上腺素为一线治疗,EAACI建议体质量7.5 kg至25~30 kg儿童处方0.15 mg肾上腺素自动注射装置(epinephrine auto-injectors,EAI),>25~30 kg儿童处方0.3 mg EAI[51]。目前国内尚无肾上腺素自动注射装置。注射剂量根据患儿体质量计算,1∶1 000肾上腺素0.01 mg/kg(不超过0.30 mg)或按体质量7.5~25.0 kg:0.15 mg;体质量≥25 kg:0.30 mg,5~15 min后可以重复注射,最多注射3次[19]。2020年美国1项基于GRADE分析的专家推荐意见提到,对存在发生双相反应高危因素及重复使用肾上腺素的患者,应延长留观时间,建议留观至少6 h以上[52]。当发生双相反应时,治疗措施与初次发作时相似,首选药物仍为肌内注射肾上腺素。糖皮质激素和抗组胺药物为二线治疗药物,不能替代肾上腺素治疗[52]。
推荐意见:AIT是非常有前景的治疗方法,目前尚无成熟的食物特异性免疫治疗方案,仍处于临床研究中。只针对特定人群,不能作为常规治疗,需要综合考虑适用对象、预期结果、费用-效益比(1D)。
推荐依据:IgE介导食物过敏的食物过敏原特异性免疫治疗(food allergy allergen specific immunotherapy,FA-AIT)是一种有潜力的治疗方法,可增加患儿能够耐受的食物量、预防过敏症状、降低潜在的危及生命的严重过敏反应风险[53]。应该注意到许多食物过敏儿童会随着年龄增长自发耐受,尤其是牛奶、鸡蛋、小麦和大豆,故FA-AIT不能作为常规治疗。在开始针对上述食物过敏原进行AIT之前,等待自发耐受的自然获得可能更为合适。FA-AIT开始的适宜年龄为4~5岁,且适用于证实为IgE介导食物过敏且回避措施无效、不愿意回避或对患儿生活质量造成严重限制的患儿[53]。AIT总体治疗要求高、耗时长,且大多数患儿会受到不良反应的影响,FA-AIT只能在接受过专业培训的中心进行,要求有具备食物过敏相关专业知识的医疗团队、配备全面的抢救复苏设备以及规范完善的抢救操作流程,能够保障AIT安全进行并能管理包括严重过敏反应在内的任何并发症[54]。目前大多数过敏食物尚无成熟的AIT方案,处于临床研究中。
推荐意见:奥马珠单抗与口服免疫治疗联合,可以有效抑制升级阶段频繁不良事件,加速达到目标剂量。但目前认为不能提高疗效,不推荐单独用于IgE介导食物过敏治疗,尽管这可能是很有前景的一种辅助治疗方式(1D)。
推荐依据:目前尚未见儿童的RCT研究支持。一篇关于奥马珠单抗用于口服免疫治疗的RCT研究指出,口服免疫治疗与奥马珠单抗联合治疗可加速脱敏,并可有效抑制口服免疫治疗期间的频繁不良事件,特别是在剂量升级阶段[55]。其他RCT研究指出,奥马珠单抗可以提高口服免疫治疗的用药速度,但不能预防口服免疫治疗导致的嗜酸细胞性食管炎,不能提高疗效[56]。EAACI食物过敏与严重过敏反应指南也指出,单独使用奥马珠单抗或与特异性免疫疗法联合使用目前不是食物过敏治疗的推荐方式,但这种方式可能很有前景[22]。
推荐意见:IgE介导的牛奶、鸡蛋、大豆、小麦等过敏随着年龄增长会出现一定程度的耐受,甚至完全耐受;花生、坚果类过敏往往持续到成人。非IgE介导的食物过敏更容易更早出现耐受(1D)。
推荐依据:对于IgE介导的食物过敏,多项队列研究结果显示食物过敏缓解的时间因过敏的食物种类不同而有所不同,牛奶、鸡蛋、大豆、小麦过敏随年龄增长会有越来越多的患儿出现耐受,而坚果和花生过敏随年龄增长有少数患儿出现耐受[41,46,57,58,59,60,61,62,63]。初始食物sIgE水平高通常与之后的食物过敏缓解率低有关,在儿童,sIgE水平下降通常是对食物耐受开始的标志。对于鸡蛋、牛奶发生IgE介导的过敏反应的患儿,鸡蛋、牛奶sIgE在12个月内下降得越多,对食物产生耐受的可能性越大[57]。美国食物过敏诊断和管理指南也指出,IgE介导的食物过敏多数儿童最终可耐受牛奶、鸡蛋、大豆和小麦,少数最终可耐受坚果和花生[16]。
对于非IgE介导的食物过敏,FPIES的队列研究显示,牛奶和/或大豆诱导的FPIES较谷物或其他食物诱导的FPIES出现缓解的时间早[64,65]。有综述指出,非IgE介导的食物过敏预后较好,多数会耐受[66]。美国过敏、哮喘和免疫学会(AAAAI)关于FPIES的诊断与管理国际共识指南提出,FPIES出现食物耐受的年龄与食物种类、国家有关[67]。
推荐意见:食物过敏通常出现在生命早期阶段,随后有可能出现哮喘、过敏性鼻炎,也可以同时存在(1D)。
推荐依据:有研究显示哮喘与食物过敏可同时存在[68,69],特应性皮炎可与食物过敏同时存在[70],而IgE介导的食物过敏通常不会单纯表现为过敏性鼻炎,过敏性鼻炎也不被认为是发生食物过敏的危险因素[71]。美国食物过敏诊断和管理指南指出,食物过敏可与哮喘、特应性皮炎、嗜酸性粒细胞食管炎、运动诱发严重过敏反应同时存在[55]。日本2020食物过敏指南指出,儿童的过敏性疾病是一个自然病程,在此期间食物过敏、特应性皮炎、哮喘、过敏性鼻炎会随年龄增长相继出现[39]。
推荐意见:目前尚无确切证据证实纯母乳喂养可预防食物过敏(1D)。
推荐依据:目前基于系统评价和荟萃分析结果的证据表明[72],母乳喂养不能预防或增加食物过敏的风险。由于母乳喂养对母亲和孩子都有其他重要益处,所以在预防食物过敏的婴儿喂养指南中得到推广[16,73]。实际上,当将母乳喂养与其他干预研究进行比较时,并不能做到随机分配到非母乳喂养组,因此研究结果难以分析。EAACI最近的一项系统评价表明,母乳喂养可能不会降低食物过敏或牛奶过敏的风险[74]。因此,2021年EAACI发布的预防婴幼儿食物过敏的发展指南(2020更新)没有建议或反对使用母乳喂养来预防婴幼儿食物过敏,但母乳喂养对婴儿和母亲有很多好处,应尽可能鼓励[75]。这与美国儿科学会(AAP)[76]、AAAAI联合美国过敏哮喘与免疫学院(ACAAI)及加拿大过敏与临床免疫学会(CSACI) 2020共识声明建议一致,表明无法针对母乳喂养在预防或延缓食物过敏进展的作用得出结论[77]。
推荐意见:不支持为避免婴幼儿发生食物过敏而在孕期或哺乳期限制母亲摄入潜在的食物过敏原(1D)。
推荐依据:2014年发表的Cochrane系统评价指出,孕妇和哺乳期母亲的避食对她们的孩子发生食物过敏没有预防作用[78]。来自观察性出生队列研究[79,80]和随后的系统评价[22]也表明,缺乏推荐孕期和哺乳期避免食物策略的证据。系统综述认为,在孕期、哺乳期或婴儿期避免潜在的食物过敏原,无论是单独或与其他干预措施相结合,可能对儿童早期的食物过敏并没有影响,但证据非常不确定[81,82,83,84]。由于食物过敏原并不是单一的,避食的孕妇和母亲也可能同时减少重要营养素和纤维的摄入,从而对妇女及其婴儿的健康产生不利影响[85]。在怀孕和哺乳期避食的危害可能大于任何潜在食物过敏的减少。因此,2014年以后大部分国家发布的指南和共识不支持在孕期、哺乳期或添加辅食期间将避食作为预防过敏的策略[39,76,86,87]。2021年EAACI明确指出,不建议为避免婴幼儿发生食物过敏而在孕期或哺乳期限制母亲摄入潜在的食物过敏原[75]。
推荐意见1:目前没有足够的证据证实适度水解蛋白配方奶粉可预防婴幼儿食物过敏(1B)。
推荐意见2:现有证据尚不能支持深度水解蛋白配方奶粉有预防婴幼儿食物过敏的作用,有待更多高质量的临床研究(1D)。
推荐依据:2010年美国曾建议使用水解婴儿配方奶粉作为预防非纯母乳喂养的高危婴儿发生食物过敏的策略,或推荐对于有特应性家族史的婴儿,如果无法纯母乳喂养,可以考虑使用部分或深度水解的婴儿配方奶粉,以预防特应性皮炎和婴儿牛奶过敏,但支持这些建议的数据有限,部分结果相互矛盾[37]。2016年英国发布的一项大型系统评价和荟萃分析指出,不支持水解蛋白配方奶在过敏预防中的作用,并指出支持这种益处的研究存在强烈偏倚。该系统评价纳入了37项水解蛋白配方奶的干预性研究,涉及19 000多名参与者。分析发现,有证据表明大多数过敏性结果的研究存在利益冲突和较高或不明确的偏倚风险,其中采用部分水解蛋白配方奶预防儿童牛奶蛋白过敏的7篇RCT研究中,有6篇研究存在较高或不明确的总体偏倚风险及利益冲突风险。该系统评价的结论为没有一致的证据表明部分或深度水解蛋白配方奶可以降低儿童食物过敏的风险[88]。随着相关研究的深入,2017年美国发布的食物过敏关键问题:国家科学院共识报告对于过敏预防也提出类似的建议,用部分或深度水解婴儿配方奶来预防食物过敏效果的研究结果并不一致或存在方法学缺陷,因此证据有限,并提出在推荐这些特殊配方用于食物过敏预防之前,需要进行高质量的随机临床研究[35]。2021年EAACI预防婴幼儿食物过敏发展的指南提出的建议为不建议或反对使用部分或部分水解蛋白配方奶来预防婴幼儿食物过敏。当不能纯母乳喂养时,家庭可以选择许多替代品,包括水解蛋白配方奶[75]。
推荐意见:目前没有充分证据支持母亲孕期、哺乳期及儿童自身使用益生菌、益生元、共生元可以预防食物过敏(1D)。
推荐依据:有研究认为怀孕期间、哺乳期和/或婴儿期使用益生菌可预防食物过敏,但承认有非常低质量的证据支持,益生菌带来的净效益主要是预防湿疹[42,89]。2017年的一篇Cochrane综述指出,在建议使用益生菌预防食物过敏之前,需要进一步研究[90]。2017年至2018年一些相关文献综述指出,目前还没有证据支持使用益生菌和益生元能降低食物过敏风险[35,56,91,92,93]。也有研究认为不能母乳喂养者建议添加含有益生元的配方粉[42]。2020年相关系统评价指出没有足够的证据支持益生菌在预防食物过敏发作中的作用[35,39],也没有针对孕妇和/或母乳喂养妇女和/或婴儿单独使用益生元、益生菌或共生元或与其他方法联合使用以预防婴幼儿食物过敏的建议。因为回顾发现,母亲和婴儿的益生元、益生菌和共生元可能对婴儿期和幼儿期的食物过敏几乎没有影响,但证据非常不确定[74,75]。2021年英国对于过敏性疾病预防的研究中指出,与安慰剂相比,益生菌治疗的食物过敏相对风险降低,但在亚组分析中,只有益生菌混合菌株具有效果,单独给婴儿服用益生菌并不能阻止食物过敏的发展,且因存在异质性和缺乏标准化,结果解读需谨慎[94]。WAO、日本食物过敏指南及2020年更新的EAACI指南提出意见与上述研究一致。
推荐意见:没有证据支持儿童血清维生素D水平高低与食物过敏的相关性,但婴儿需按照相关营养摄入要求补充维生素D(1D)。
推荐依据:关于维生素D与过敏性疾病发生的相关性,临床研究产生了相互矛盾的结果,目前没有足够的数据支持任何建议[95]。2020年一项RCT试验认为孕妇和/或哺乳期妇女或婴儿补充维生素可能对儿童早期的食物过敏几乎没有影响,不建议补充维生素或鱼油以防止婴儿和幼儿的食物过敏[75],但证据非常不确定[74],有2篇系统评价也得出了与此一致的结果[96,97]。2020年英国伦敦国王学院一项综述认为维生素D含量过量或缺乏均与食物过敏相关,但目前RCT研究尚少,仍需大样本研究[98]。2021年英国对于过敏性疾病预防的建议中指出,关于维生素D在食物过敏风险中作用的观察性研究缺乏明确的证据,需要考虑影响维生素D水平的多种因素[94,99]。
推荐意见:出生后4~6个月开始添加固体食物,早于4个月或晚于6个月添加固体食物,不仅无预防食物过敏作用,反而有增加食物过敏的风险(1B)。
推荐依据:一项综述并系统性评价纳入了7篇RCT研究,观察鸡蛋、花生和牛奶早期引入对于食物过敏预防的作用。其中5篇研究结果一致显示早期引入鸡蛋可以降低鸡蛋过敏发生率。2篇关于花生早引入的RCT结果显示早期引入发生能降低花生过敏。其中有关牛奶早期引入研究,由于涉及样本量少,结果存在精确性问题[35]。除此之外也有学者指出,没有证据表明早于4个月添加固体食物可以预防食物过敏[98]。其他学者也指出,延迟固体食物添加,如鸡蛋、牛奶、小麦,对于食物过敏预防无作用[100]。花生过敏高风险婴儿,应该在4~11月龄期间在专科医师指导下引入花生,早期添加花生利于预防花生过敏[35,101]。婴儿早期添加高温烹饪煮熟的鸡蛋,可预防鸡蛋过敏[86,102]。其他食物需要更多研究来证明早期引入对食物过敏的影响[98]。我国专家共识和ESPGHAN均建议出生后4~6个月开始添加固体食物[42,102]。新加坡临床实践指南[38]建议出生后4~6个月开始添加固体食物,6个月后添加固体食物增加食物过敏风险。
由于食物过敏的发病机制不同、临床表现没有特异性、过敏原检测方法多样、我国OFC未广泛开展等原因,使得食物过敏诊断和管理出现困难,诊断不足与过度并存。本指南针对食物过敏16个焦点问题通过广泛检索,文献评价,指南评价,给出了目前的答案,为临床食物过敏的诊治、预防提供帮助,并制定了诊断流程图方便临床医师使用。本指南推荐意见的证据等级不高,大量文献、数据来自于国外,中国儿童食物过敏的数据偏少,有待于今后更多、更高质量的研究充实和更新。
参与本指南编写的学术组织:中国医药教育协会儿科专业委员会;中华医学会变态反应分会;中华预防医学会过敏疾病预防与控制专业委员会预防食物药物过敏学组;亚太生物免疫学会儿童过敏免疫风湿病分会儿童过敏免疫学组
专家组:车会莲、洪建国、洪莉、李宏、李在玲、孟娟、沙莉、邵洁、申昆玲、王良录、向莉、邢嬛、赵京、周薇
秘书组:边赛男、姜楠楠、景红、刘玲、周鹏翔、朱巍巍
所有作者均声明不存在利益冲突





















