
探索及评价协助诊断葡萄糖转运体1缺陷综合征(GLUT1-DS)的新方法。
回顾性分析。纳入2019年10月至2020年10月在中国人民解放军总医院第一医学中心儿科及上海德济医院营养科就诊的16例SLC2A1基因突变并癫痫和/或运动障碍的患儿为研究对象,以临床表型、脑脊液和/或基因检查结果判定是否患有GLUT1-DS,选取同时期至中国人民解放军总医院第一医学中心健康查体的44名健康儿童作为健康对照组。分别使用流式细胞术和葡萄糖氧化酶法对2组外周血红细胞膜表面葡萄糖转运蛋白1(GLUT1)水平及红细胞葡萄糖摄取率进行检测,采用秩和检验进行组间比较,同时绘制受试者工作特征(ROC)曲线。
16例患儿均患GLUT1-DS。GLUT1-DS患儿红细胞膜葡萄表面GLUT1水平较健康对照组儿童降低[17.96%(13.43%,22.12%)比27.93%(24.76%,34.30%)],差异有统计学意义(Z=5.249,P<0.001);ROC曲线下面积为0.946,一致性检验加权Kappa系数为0.791(P<0.001)。12例GLUT1-DS患儿较健康对照组儿童外周红细胞葡萄糖摄取率降低[23.14%(14.80%,26.45%)比27.40%(24.61%,32.82%)],差异有统计学意义(Z=2.366,P=0.018);ROC曲线下面积为0.724,一致性检验加权Kappa系数为0.344(P<0.001),一致性评价较差。
使用流式细胞术对人红细胞膜表面GLUT1水平进行检测可能有助于GLUT1-DS的诊断。红细胞葡萄糖摄取率试验要求较高,对于GLUT1-DS诊断的有效性有待进一步研究。
版权归中华医学会所有。
未经授权,不得转载、摘编本刊文章,不得使用本刊的版式设计。
除非特别声明,本刊刊出的所有文章不代表中华医学会和本刊编委会的观点。
葡萄糖转运体1缺陷综合征(GLUT1-DS)是一种常染色体显性遗传病,由编码葡萄糖转运蛋白1(GLUT1)的SLC2A1基因缺陷造成[1]。GLUT1是一种膜结合糖蛋白,主要在形成血脑屏障的内皮细胞和星形胶质细胞中表达[2],SLC2A1基因突变可导致葡萄糖跨血脑屏障转运出现障碍,使脑功能不足[3]。因此GLUT1-DS表现为一系列的神经系统症状,如发育迟缓、癫痫及发作性运动障碍[4]。生酮饮食是GLUT1-DS的有效治疗方法,早期快速诊断对于GLUT1-DS的治疗及改善预后至关重要[5,6]。
2020年国际GLUT1-DS研究小组提出,其诊断的3条关键指征为典型临床症状、明确的脑脊液葡萄糖减低及SLC2A1基因的致病性突变;当具有典型症状时,以上3个标准中有2个即可诊断[7]。脑脊液葡萄糖水平的检测必须依靠腰椎穿刺进行,是一种侵入性检查方式,要求在检查前禁食4~6 h,且目前对于脑脊液葡萄糖减低的评判标准尚未完全统一,部分轻症患者脑脊液葡萄糖水平可在2.2~2.9 mmol/L[7]。此外,该病基因检测花费较高,且耗费时间较长,因此寻找新的辅助诊断方法对于GLUT1-DS的早期诊断具有重要意义。本研究对GLUT1-DS患儿的外周血红细胞膜表面GLUT1表达水平及红细胞葡萄糖摄取率进行检测,并与健康人群进行对照,以明确该技术在GLUT1-DS中的应用价值。
回顾性研究。纳入2019年10月至2020年10月在中国人民解放军总医院第一医学中心儿科及上海德济医院营养科就诊的16例SLC2A1基因突变并癫痫或/和运动障碍的患儿为研究对象,以临床表型及脑脊液葡萄糖水平和/或基因检查结果判定是否符合GLUT1-DS诊断标准[7]。选取同时期至中国人民解放军总医院第一医学中心健康查体的44名健康儿童为健康对照组,2组在年龄及性别间差异均无统计学意义(均P>0.05)。本研究通过中国人民解放军总医院医学伦理委员会批准(批准文号:伦审第S2019-137-01号),患儿监护人均知情同意,并签署知情同意书。
制定统一表格收集所有入组儿童的一般人口学资料、临床症状表型、脑脊液葡萄糖水平及基因检查结果等信息。
参考红细胞膜表面GLUT1测定方法[8]及红细胞葡萄糖摄取率方法[9]进行实验室检测。入组儿童均于晨起8点空腹状态下,使用乙二胺四乙酸(EDTA)抗凝管采集外周血4 mL,4 ℃转运至实验室。抗凝全血样本按1∶1的体积比与稀释液混合,取无菌硅化离心管,先加入与稀释后样本等量的分离液,吸取稀释后的血液样本加于分离液液面上,900×g离心15 min,分层后取红细胞层中加入10 mL清洗液,250×g离心10 min,弃上清,用5 mL清洗液重悬所得细胞2次,250×g离心10 min,弃上清后以原全血体积的磷酸盐缓冲液(PBS)重悬细胞。
红细胞膜表面GLUT1流式细胞学检测,取分离后的红细胞100 μL,加入10 μL人GLUT1荧光素结合抗体,室温避光反应30 min。加入400 μL PBS混匀,流式细胞仪收集细胞,荧光通道为FL1-H,收集细胞量为150 000个/例。通过CellQuest软件分析GLUT1在总细胞中平均荧光强度(All-Mean)及按同型对照抗体设门后的百分比。红细胞葡萄糖摄取率检测,取分离后的红细胞1 000 μL,加入终浓度为10 g/L的血清,过夜培养,250×g离心5 min,弃上清,加入3 000 μL含5 mmol/L葡萄糖、100 g/L血清的培养基,37 ℃ 50 mL/L二氧化碳条件下培养1 h,同时设置未加红细胞的对照组。250×g离心10 min,收集上清液,检测收集上清中葡萄糖含量,通过如下公式计算获得红细胞葡萄糖摄取率。红细胞葡萄糖摄取率=(对照组上清葡萄糖含量-红细胞培养组中葡萄糖含量)/对照组葡萄糖含量×100%。
根据美国医学遗传学与基因组学学会(ACMG)序列变异解读指南[10]对基因变异结果进行评级。
采用SPSS 23.0软件对所有统计资料进行分析,所有连续变量先行K-S检验是否符合正态分布,如符合正态分布,采用
±s表示,行独立样本t检验。如不符合正态分布则使用M(P25,P75)表示,行秩和检验。二分类变量使用χ2检验或Fisher′s精确检验。将检测数值与临床诊断一一比对,绘制受试者工作特征(ROC)曲线,使用加权Kappa分析行诊断试验一致性检验。P<0.05为差异有统计学意义。
16例SLC2A1基因突变患儿均为新发变异;其中15例为致病或疑似致病,1例临床意义未明;10例错义突变、5例无义突变、1例基因内微缺失。16例患儿中11例完成脑脊液葡萄糖检测,均较正常值降低。综合临床表现、脑脊液葡萄糖检测及基因检测结果,16例患儿均诊断为GLUT1-DS,其中5例癫痫发作(31.25%)、6例发作性运动障碍(37.50%)、3例发育迟缓并癫痫(18.75%)、2例癫痫并发作性运动障碍(12.50%)(表1)。

GLUT1-DS患儿临床及遗传学资料
Clinical and genetic data of GLUT1-DS patients
GLUT1-DS患儿临床及遗传学资料
Clinical and genetic data of GLUT1-DS patients
| 例序 | 性别 | 年龄(岁) | 脑脊液葡萄糖水平(mmol/L) | 脑脊液与外周血葡萄糖比值 | 临床表型 | SLC2A1基因突变位点及氨基酸变化 | 突变类型 | ACMG评级 | 遗传方式 |
|---|---|---|---|---|---|---|---|---|---|
| 例1 | 女 | 2.3 | 1.78 | 0.396 | 发育迟缓,癫痫 | c.1272T>G,p.Tyr424* | 无义 | 致病 | 新发突变 |
| 例2 | 男 | 3.2 | 1.92 | 0.436 | 癫痫 | c.988C>T,p.Arg330* | 无义 | 致病 | 新发突变 |
| 例3 | 男 | 6.0 | 1.67 | 0.363 | 发育迟缓,癫痫 | c.988C>T,p.Arg330* | 无义 | 致病 | 新发突变 |
| 例4 | 女 | 3.4 | 1.46 | 0.298 | 发作性运动障碍 | c.968-972delTGTCG,p.Val323Alafs*56 | 无义 | 致病 | 新发突变 |
| 例5 | 男 | 1.6 | 1.93 | 0.366 | 癫痫 | c.907delG,p.V303Cfs*37 | 无义 | 致病 | 新发突变 |
| 例6 | 女 | 7.3 | 2.05 | 0.387 | 发育迟缓,癫痫 | chrl:42288991-43398148 | 缺失 | 致病 | 新发突变 |
| 例7 | 男 | 9.8 | NA | NA | 发作性运动障碍,癫痫 | c.997C>T,p.Arg333Trp | 错义 | 致病 | 新发突变 |
| 例8 | 女 | 11.0 | NA | NA | 发作性运动障碍 | c.739G>A,p.Glu247Lys | 错义 | 疑似致病 | 新发突变 |
| 例9 | 女 | 8.8 | 2.30 | 0.523 | 发作性运动障碍 | c.998G>A,p.Arg333Gln | 错义 | 致病 | 新发突变 |
| 例10 | 男 | 4.5 | 降低(具体数值不详) | NA | 癫痫 | c.197C>A,p.Ser66Tyr | 错义 | 疑似致病 | 新发突变 |
| 例11 | 男 | 9.0 | 1.85 | 0.463 | 发作性运动障碍,癫痫 | c.1199G>A,p.Arg400His | 错义 | 致病 | 新发突变 |
| 例12 | 男 | 7.3 | 降低(具体数值不详) | NA | 癫痫 | c.377G>A,p.Arg126His | 错义 | 致病 | 新发突变 |
| 例13 | 女 | 2.6 | NA | NA | 癫痫 | c.808C>T,p.Gln270Ter | 错义 | 致病 | 新发突变 |
| 例14 | 女 | 7.5 | 1.86 | 0.388 | 发作性运动障碍 | c.431T>G,p.Val144Gly | 错义 | 临床意义未明 | 新发突变 |
| 例15 | 女 | 3.6 | NA | NA | 发作性运动障碍 | c.997C>T,p.Arg333Trp | 错义 | 致病 | 新发突变 |
| 例16 | 男 | 9.4 | NA | NA | 发作性运动障碍 | c.377G>A,p.Arg126His | 错义 | 致病 | 新发突变 |
注:GLUT1-DS:葡萄糖转运体1缺陷综合征;NA:资料不可获得;ACMG:美国医学遗传学与基因组学学会
GLUT1-DS:glucose transporter type 1 deficiency syndrome;NA:data not available;ACMG:The American College of Medical Genetics and Genomics
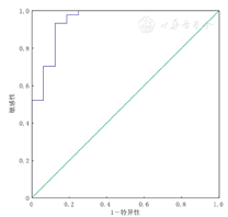
16例GLUT1-DS患儿及44例健康对照组儿童均完成红细胞膜表面GLUT1表达水平检测,GLUT1-DS组较健康对照组红细胞膜表面GLUT1表达减低,差异有统计学意义(P<0.001)。ROC曲线下面积为0.946,截断值为22.80%时,约登指数最大为0.807,敏感性0.875,特异性0.932,一致性试验Kappa系数0.791,P<0.001(表2、图1)。



健康对照组及GLUT1-DS组儿童红细胞膜表面GLUT1水平及诊断试验一致性结果
GLUT1 level on erythrocyte membrane surface and consistent results of diagnostic tests in healthy control group and GLUT1-DS group
健康对照组及GLUT1-DS组儿童红细胞膜表面GLUT1水平及诊断试验一致性结果
GLUT1 level on erythrocyte membrane surface and consistent results of diagnostic tests in healthy control group and GLUT1-DS group
| 组别 | 例数 | 年龄(岁, ±s) | 男/女(例) | 荧光强度[%,M(P25,P75)] | ROC曲线下面积 | 阳性(例) | 阴性(例) | 敏感性 | 特异性 | 加权Kappa系数 |
|---|---|---|---|---|---|---|---|---|---|---|
| 健康对照组 | 44 | 6.27±1.71 | 25/19 | 27.93(24.76,34.30) | 3 | 41 | ||||
| GLUT1-DS组 | 16 | 6.06±3.06 | 8/8 | 17.96(13.43,22.12) | 0.946(95%CI:0.878~1.000) | 14 | 2 | 0.875 | 0.932 | 0.791 |
| t/χ2/Z值 | -0.329 | 0.220 | 5.249 | |||||||
| P值 | 0.743 | 0.639 | <0.001 | <0.001 | <0.001 |
注:GLUT1-DS:葡萄糖转运体1缺陷综合征;ROC:受试者工作特征
GLUT1-DS:glucose transporter type 1 deficiency syndrome;ROC:receiver operating characteristic
共12例GLUT1-DS患儿及44例健康对照组儿童完成红细胞葡萄糖摄取率检测,2组年龄及性别差异均无统计学意义(均P>0.05);GLUT1-DS组较健康对照组红细胞葡萄糖摄取率降低,差异有统计学意义(P=0.018)。ROC曲线下面积0.724,截断值为25.44%时,约登指数最大0.432,敏感性0.750,特异性0.682,一致性检验加权Kappa系数0.344,P<0.001(表3、图2)。



健康对照组及GLUT1-DS组儿童红细胞葡萄糖摄取率检测及诊断试验一致性结果
Erythrocyte glucose uptake rate detection and diagnostic test consistency results in healthy control group and GLUT1-DS group
健康对照组及GLUT1-DS组儿童红细胞葡萄糖摄取率检测及诊断试验一致性结果
Erythrocyte glucose uptake rate detection and diagnostic test consistency results in healthy control group and GLUT1-DS group
| 组别 | 例数 | 年龄(岁, ±s) | 男/女(例) | 葡萄糖摄取率[%,M(P25,P75)] | ROC曲线下面积 | 阳性(例) | 阴性(例) | 敏感性 | 特异性 | 加权Kappa系数 |
|---|---|---|---|---|---|---|---|---|---|---|
| 健康对照组 | 44 | 6.27±1.71 | 25/19 | 27.40(24.61,32.82) | 19 | 25 | ||||
| GLUT1-DS组 | 12 | 5.90±2.69 | 6/6 | 23.14(14.80,26.45) | 0.724(95%CI:0.546~0.903) | 11 | 1 | 0.750 | 0.682 | 0.344 |
| t/χ2/Z值 | -0.447 | 0.177 | 2.366 | |||||||
| P值 | 0.662 | 0.674 | 0.018 | 0.018 | 0.005 |
注:GLUT1-DS:葡萄糖转运体1缺陷综合征;ROC:受试者工作特征
GLUT1-DS:glucose transporter type 1 deficiency syndrome;ROC:receiver operating characteristic
GLUT1-DS的3大主要临床表现为精神运动发育迟缓、癫痫及发作性运动障碍[11,12]。因该病缺乏特异性临床表现,且个体表现差异较大,早期诊断存在一定难度。诊断主要依靠实验室检查,包括脑脊液葡萄糖水平及基因检测。脑脊液葡萄糖水平的检测必须依靠腰椎穿刺进行,是一种侵入性检查方式,且目前对于脑脊液葡萄糖减低的评判标准并未完全统一[13]。基因检查虽相对便捷,但经济成本较高且耗时较长。因此寻找新的便捷、高效及经济的诊断试验对于GLUT1-DS的早期诊断及积极治疗具有重要意义。
既往研究表明,SLC2A1基因是GLUT1-DS的主要致病基因,多为新发变异[14]。已报道的致病性变异包括无义变异、错义变异、移码变异、剪切变异等,认为基因突变的类型常与表型严重程度相关,错义突变往往导致较轻的表型,而中重度表型的患儿一般存在无义、剪切、插入、缺失突变及外显子缺失,整个基因的缺失往往导致最为严重的表型[7]。在本研究3例合并精神运动发育迟缓的患儿中,1例为外显子水平的缺失,2例为无义变异,与既往文献[7]报道一致。GLUT1-DS的发病机制为单倍剂量不足效应,即基因变异或者缺失后不能正常表达,导致只有正常水平50%的蛋白质产生,而不足以维持细胞正常的生理功能[15]。因此推测GLUT1-DS患者的外周血红细胞膜表面的GLUT1也可能减低,本研究结果与此推论一致。
Gras等[8]研究表明,健康人群中的红细胞膜表面GLUT1水平差异较大,为平均值的80%~120%,而GLUT1-DS患者的红细胞膜表面GLUT1水平为平均值的41%~106%,两者间差异明显。但该研究针对的主要为欧洲人种,在蛋白表达量上与亚洲人种可能存在一定差异,且并未标明正常人群的实际平均值,而采用比例表达,使其在国内应用具有一定局限性。本研究入组患儿均为中国汉族儿童,通过流式细胞术检测,GLUT1-DS病例组较对照组红细胞膜表面GLUT1表达明显降低,差异有统计学意义,且在行诊断试验一致性评价后发现,其敏感性及特异性均较好,ROC曲线下面积0.946(>0.750),真实性较高;且在一致性评价中发现,加权Kappa系数为0.791,与临床诊断一致性较强。
既往研究报道GLUT1-DS患者外周血红细胞葡萄糖摄取率明显减低[14,16]。本研究亦发现GLUT1-DS患儿红细胞葡萄糖摄取率较健康对照组儿童降低,但无论GLUT1-DS患儿还是健康对照组儿童,其个体水平差异均较大,该检查结果敏感性及特异性均较低,在进行一致性评价后发现,加权Kappa系数为0.344,一致性较差,特别在健康人群中易出现假阳性结果。同时作者在该试验方法中发现,血液标本远距离运输可能造成样本变化及检验误差,对于临床应用具有一定限制。
除16例确诊为GLUT1-DS的患儿外,本研究进行过程中还观察了1例存在SLC2A1基因变异并癫痫发作的患儿,其突变的ACMG评级为意义不明,在回溯其脑脊液葡萄糖水平时无异常(3.1 mmol/L),不符合GLUT1-DS诊断标准,无法诊断为本病(未纳入最后分析)。家系验证中发现其母亲与外公存在此突变,但两人均无GLUT1-DS相关临床症状,以SLC2A1基因在数据库ClinVar中搜索发现,既往曾有该突变位点报道,判定为疑似良性(https://www.ncbi.nlm.nih.gov/clinvar /variation/669381/)。在行红细胞膜表面蛋白水平测定后,其值为40.21%,判定为阴性,与临床诊断吻合,而葡萄糖摄取率为15.91%,与临床诊断并不相符。另1例患儿(病例14)ACMG评级意义不明的GLUT1-DS患儿,其脑脊液糖可见明显减低(1.86 mmol/L),同期血糖4.6 mmol/L,两者比值0.388,诊断为GLUT1-DS。此患儿红细胞膜表面GLUT-1水平为9.49%,判定为阳性,与临床诊断吻合,葡萄糖摄取率为23.47%,与临床诊断相符。
在对OMIM、ClinVar、gnomAD数据库及既往文献搜索比对后,作者发现本队列中存在3例既往未曾报道的突变位点(病例8、10、14)。此3例患儿均为错义突变且符合GLUT1-DS的诊断标准,其中2例ACMG评级为疑似致病意义,1例意义未明,所有3例患儿红细胞膜表面GLUT1水平均明显减低,低于诊断试验截断值。病例10与病例14完成了红细胞葡萄糖摄取率检测,但结果提示病例10葡萄糖摄取率(32.64%)明显高于诊断试验截断值。因此认为流式细胞术对红细胞膜表面GLUT1的检测可能有助于诊断GLUT1-DS,特别是ACMG评级意义未明或既往未曾报道患者的临床诊断,而红细胞葡萄糖摄取率的检测准确度可能需进一步研究。
综上,本研究采用流式细胞术对红细胞膜表面GLUT1蛋白水平进行检测,发现GLUT1-DS患儿红细胞膜表面GLUT1蛋白水平较健康对照组儿童明显降低。此技术有助于GLUT1-DS的诊断,具有相对便捷、经济及快速的优点,有良好的临床应用前景。本研究目前处于探索阶段,仍存在一定局限性:由于样本量较小,增加了数据偏倚的可能;虽然流式细胞术已是成熟的检测技术,但在本研究中每个样本只测试了1次,可能需同样本多次检测来提高结果的稳定性。在未来的研究中,行多中心研究扩大GLUT1-DS患儿及健康对照样本量有助于确定中国儿童红细胞膜GLUT1蛋白表达的真实水平,建立国内检测标准,从而提高GLUT1-DS的早期诊断效率。
感谢北京金域医学检验实验室有限公司对本研究提供的技术支持
所有作者均声明不存在利益冲突





±s)
±s)



















