
侵袭性真菌病(IFD)发病率呈持续上升趋势,尤其是在免疫功能低下的人群。由于症状不典型,明确病原诊断困难,随着抗真菌耐药性不断升高,IFD的诊断和治疗面临着极大挑战。2022年世界卫生组织制定了第1份真菌重点病原清单,列出最需要关注的真菌病原体并进行总结,进一步促进了解IFD的流行病学、抗真菌药物耐药情况,为制定IFD预防、控制干预措施提供依据。
版权归中华医学会所有。
未经授权,不得转载、摘编本刊文章,不得使用本刊的版式设计。
除非特别声明,本刊刊出的所有文章不代表中华医学会和本刊编委会的观点。
随着高风险人群的不断扩大,侵袭性真菌病(IFD)发病率持续上升,包括免疫缺陷、慢性肺病、结核病、获得性免疫缺陷综合征、肿瘤等基础疾病患者,重症监护病房的重症患者,以及服用免疫抑制剂的患者[1]。同时不断有新发现的高危人群,例如合并呼吸道病毒感染患者,真菌共感染率明显升高,且常导致严重后果。一项多中心队列研究发现,重症流感患者19%合并侵袭性肺曲霉病,其中43%的患者无免疫功能损害的宿主因素[2,3]。多项研究显示新型冠状病毒(COVID-19)大流行期间,曲霉菌病、毛霉菌病和念珠菌血症的发病率明显升高,且死亡率明显升高。2021年印度第二波COVID-19流行期间,鼻眶脑毛霉菌病爆发,致死率高达50%[4,5,6,7,8,9,10,11,12]。
很多情况下真菌感染由于缺少临床特异性和高质量的诊断方法,病原体很难在微生物学上得到证实,所以流行病原学数据少,且数据质量低,导致对IFD的严重认识不足[13,14]。世界卫生组织(WHO)于2022年制定了第1份真菌重点病原体清单(WHO FPPL)[15],列出最需要关注的真菌病原体并进行总结。本研究通过介绍WHO FPPL、清单的应用、重点真菌病的描述来增加卫生工作者对IFD的认识和关注。
WHO FPPL重点关注可引起急性或亚急性全身性真菌感染的真菌病原,存在耐药或治疗、管理困难,具有高死亡或发病风险的病原体。目的:(1)促进对公共卫生造成最大威胁和/或认识严重不足的真菌病原的研究;(2)确定研发重点事项,使投资的方向优先满足公共卫生需求,同时促进国际合作,研发新的及优化现有的诊疗方法;(3)提高全球对真菌感染和抗真菌耐药性的认识和应对能力,为决策者提供信息;(4)监测抗真菌药物开发的流程。
由于真菌感染流行病学复杂,高危因素多,分布差异大,制定全球范围的真菌重点病原体清单是个很大的挑战[16,17]。WHO采用多准则决策分析方法(MCDA)。MCDA的优势是可以结合多种标准、定性和定量证据以及专家的经验和意见综合分析。
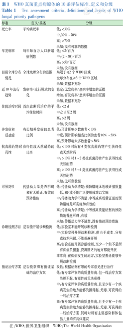
首先,WHO FPPL顾问小组、WHO相关部门及地方办事处协商讨论后提出10条评估标准(表1),参考这10条评估标准选择了19种真菌病原体进行排序。包括:新隐球菌、耳念珠菌、烟曲霉、白色念珠菌、光滑念珠菌属、组织浆菌属、足分支菌、毛霉菌、镰刀菌、热带念珠菌、近平滑念珠菌、赛多孢子菌、多育节荚孢霉、球孢子菌、克柔假丝酵母、格特隐球菌、马尔尼菲篮状菌、耶氏肺孢子虫和副球孢子菌。

WHO真菌重点病原体的10条评估标准、定义和分级
Ten assessment criteria,definitions and levels of WHO fungal priority pathogens
WHO真菌重点病原体的10条评估标准、定义和分级
Ten assessment criteria,definitions and levels of WHO fungal priority pathogens
| 标准 | 定义/描述 | 分级 |
|---|---|---|
| 死亡率 | 平均病死率 | 低:<30% |
| 中:30%~70% | ||
| 高:>70% | ||
| 未知:没有可靠的数据 | ||
| 年发病率 | 每年每百万人口新增病例数 | 低:<2/百万 |
| 中:(2~50)/百万 | ||
| 高:>50/百万 | ||
| 未知:没有数据 | ||
| 目前全球分布情况 | 全球地理分布的范围 | 局限于≤2个WHO区域 |
| 全球分布在≥3个WHO区域 | ||
| 未知:数据不充分 | ||
| 近10年流行趋势 | 发病率/流行模式的变化 | 稳定:无发病率/患病率增加的证据 |
| 增加:有发病率/患病率增加的证据 | ||
| 未知:数据不充分 | ||
| 住院治疗时间 | 首次诊断后治疗的平均住院时间 | 低:<2 d |
| 中:2 d至2周 | ||
| 高:>2周 | ||
| 未知:没有数据 | ||
| 并发症和后遗症 | 有长期并发症的患者比例 | 低:预计影响少数患者<10% |
| 中度:预计影响相当比例的患者10%~50% | ||
| 高:预计影响大多数患者>50% | ||
| 抗真菌药物耐药性 | 获得性或天然耐药的比率 | 低:<10%对所有4类抗真菌药物产生获得性或天然耐药 |
| 中:>10%对1~2类抗真菌药物产生获得性或天然耐药 | ||
| 高:>10%对3~4类抗真菌药物产生获得性或天然耐药 | ||
| 未知:无可靠数据 | ||
| 可预防性 | 传播动力学是否明确和有无循证、有效的预防措施 | 低:传播动力学清楚;预防措施无效或证据质量低,和/或不能广泛使用或难以实施 |
| 中:传播动力学不清楚;中等或高质量证据的预防措施是可实施和有效的 | ||
| 高:传播动力学清楚;中等或高质量证据的预防措施普遍可得、有效 | ||
| 未知:传播动力学不清楚,没有描述预防措施 | ||
| 诊断检测方法 | 是否能开展诊断检测 | 低:实验室不能开展诊断检测 |
| 中:实验室可开展诊断检测,但由于成本、分布或技术问题,不能普遍开展 | ||
| 高:实验室能开展诊断检测,至少一个但不是所有疾病负担重、资源匮乏的地方都能开展 | ||
| 非常高:在疾病发生的地方,实验室普通能够开展诊断检测 | ||
| 循证治疗方案 | 是否能获得有循证基础的治疗方案 | 极低:根据证据有限的专家意见进行治疗 |
| 低:有专家评审的高质量指南,但一线治疗方案负担不起、有毒性或无法获得 | ||
| 中:有专家评审的高质量指南,且至少有一个疾病发生的地方能够负担得起、无毒、可获得的一线治疗方案 | ||
| 高:有专家评审的高质量指南,且至少有一个疾病发生的地方能够负担得起、无毒、可获得的一线治疗方案,同时对所有主要感染群体包括儿童均有具体建议 |
注:WHO:世界卫生组织 WHO:The World Health Organization
然后,通过离散选择实验(DCE)调查确定每个评估标准的权重,重点关注研发的需求。由于问题的复杂性,最终,由WHO招募了来自全球376名真菌学专业的受访者参加调查,最大限度减少偏差。接下来使用最佳最差缩放(BWS)方法调查每种病原体的公共卫生重要性。WHO最终邀请了49名真菌病学专家参加,将2项调查结果与系统文献综述相结合,得出一个综合排名清单。
通过最后的排名,WHO FPPL顾问小组将这19种真菌病原体划分为3个重点优先组:紧急优先组(Critical group)、高度优先组(High group)、中等优先组(Medium group)。紧急优先组包括新隐球菌、耳念珠菌、烟曲霉和白色念珠菌;高度优先组包括光滑念珠菌、组织浆菌属、足分支菌、毛霉菌、镰刀菌、热带念珠菌和近平滑念珠菌;中等优先组:赛多孢子菌、多育节荚孢霉、球孢子菌、克柔假丝酵母、格特隐球菌、马尔尼菲蓝状菌、耶氏肺孢子虫、副球孢子菌(图1)。


通过DCE和BWS全球调查揭示了一些重要的发现。首先,公共卫生重要性是排名的重要决定因素。BWS调查的受访者更倾向于公共卫生重要性而不是研发需求,除了抗真菌耐药性外,疾病负担相关标准(包括死亡率、年发病率和发病率)在DCE调查中权重最高。其次,在DCE调查中,受访者赋予抗真菌耐药性的权重最高。第三,系统文献综述发现有关真菌感染负担和抗真菌耐药性的数据严重缺乏,缺乏高质量的实验室监测数据和与临床结果的联系;而且监测报告的敏感性非常不一致,很难在时间和地理区域之间进行比较。其中来自中低收入国家的数据非常少。真菌病原体的分布和流行病学在不同地区差异显著,有些病原全球分布,有些地方流行。抗真菌耐药性也有很大差异。因此,鼓励各区域和国家发布当地的真菌重点病原清单。
本次发布的清单中紧急优先组有新出现的真菌病原,如耳念珠菌,耳念珠菌是2009年才发现的,后来只是零星的病例报道,随后不断出现院内感染暴发,且对氟康唑耐药率高,有的菌株多种抗真菌药同时耐药,成为"超级真菌"[18,19]。用于IFD的抗真菌药物仅限于多烯类、唑类、棘白菌素类、嘧啶类;但是抗真菌药物的广泛使用加速了所有抗真菌药物的耐药性增长。念珠菌是血流感染中最常见的真菌,研究监测发现非白色念珠菌对氟康唑的耐药越来越多,耐唑类药物的肺曲霉病比例也不断升高[3,20];氟康唑是比较便宜,且耐受性良好的抗真菌药,不断升高的耐药率,对人类健康构成了严重的威胁,尤其是中低发展中的国家。因此白色念珠菌仍应占有紧急优先组的一席。
WHO FPPL目的是推动进一步的研究和政策干预,加强全球对真菌感染和抗真菌耐药性的应对能力。为了达到这个目的,提出三大优先行动方向:(1)加强监测:增强病原检测能力,评估发展的趋势;(2)促进针对性的研发和创新:针对知识空白和需求未满足的领域;(3)加强公共卫生干预措施:根据循证基础,预防和控制感染、抗真菌耐药性的出现。
为了填补有关疾病负担和抗真菌耐药性方面的知识空白,需要进一步提高真菌实验室检测能力,大规模收集临床敏感性数据及加强侵袭性真菌病知识教育及培训。监测行动包括:(1)从真菌鉴定和药敏试验开始,建立真菌感染诊断能力并进行监测。(2)根据当地流行病学、环境、能力和需求,将重点真菌重点病原诊断纳入日常医疗服务,优先为真菌感染高风险人群提供诊断服务。(3)提高抗真菌管理能力,限制抗真菌药和抗生素的不恰当使用。为实验室制定标准操作程序和算法,优化真菌感染的诊断。提高院内感染暴发检测能力。鼓励建设国家和国际层面的网络,参与全球和区域的合作监测计划。(4)利用流行病学实验室和临床监测数据以及其他卫生保健数据,评估IFD的负担和抗真菌耐药性。(5)从最重要的真菌病原体开始收集数据。并根据区域、国家和地方的情况调整真菌重点病原体清单。
目前真菌感染相关证据基础薄弱,大多数治疗指南是根据有限的证据和专家意见。解决这个问题需要增加科研资金应用于重点项目、新的抗真菌药物研发和诊断方法的改进。研发和创新行动包括:(1)优先资助对治疗重点真菌病原体有效的新型抗真菌药的研发;(2)改进现有的治疗方法,包括药代动力学、药效学和抗真菌药物监测。优化联合用药,防止耐药,提高疗效和减少毒性;(3)支持开发重点病原体的新型、准确快速诊断方法,特别是在中低收入国家有可能广泛推广、负担得起的即时快速筛查测试;(4)加强进一步的研究,提高真菌鉴定和药敏试验的敏感性、时效性和准确性。优化和标准化当前的诊断模式,方便在地方、区域和全球范围内进行比较;(5)建立公私伙伴关系和多国合作研究平台,支持开发新的抗真菌疗法和诊断方法。
深入、细致地了解疾病负担动态(包括发病率、流行趋势、死亡率和患病率)以及重点病原体的耐药情况将有助于进行合理的干预。很多时候,医疗卫生工作者并不熟悉真菌感染,这常常导致临床漏诊、误诊、治疗不当或延误。因此需将真菌感染纳入医疗和公共卫生培训项目。干预的措施包括:(1)将真菌疾病和FPPL纳入所有医学(临床)和公共卫生培训课程。(2)促进全球合作,加强IFD的预防和控制抗真菌耐药性的行动。(3)根据真菌疾病流行病学和当地情况,改进现有的感染预防和控制措施。(4)通过抗真菌管理干预,合理使用抗真菌药物,制定循证治疗指南,并对结果的影响(生存期、住院时间、耐药发展等)进行评估。(5)制定对应的机制和政策,提供负担得起的诊断服务,以便及早发现高危患者并提供适当、有效的治疗。
以下为汇总的19种真菌重点病原体流行病学和诊治情况(表2)。

19种真菌重点病原体的简要描述
Brief description of the 19 fungal priority pathogens
19种真菌重点病原体的简要描述
Brief description of the 19 fungal priority pathogens
| 排序 | 病原体 | 死亡率 | 年发病率 | 全球分布情况 | 最近10年的流行趋势 | 住院治疗时间 | 并发症和后遗症 | 真菌耐药性 | 可预防性 | 诊断方法可获得性 | 循证基础的治疗方案 |
|---|---|---|---|---|---|---|---|---|---|---|---|
| 1 | 新隐球菌 | 41%~61%(尤其HIV感染患者) | 缺乏数据 | 全球分布 | 数据缺乏,但基本稳定 | 18~39 d(主要来源于HIV感染患者) | 急性肾损害和颅内压升高 | 缺乏数据,但对氟康唑的敏感性下降 | 无人际传播,无疫苗,可预防性中等。高危人群预防性治疗可显著降低隐球菌脑膜炎发生 | 诊断方法可获得性高,侧流免疫层析测定法快速、有效、便宜、方便 | 有HIV感染治疗指南,但HIV阴性患者治疗没有明确的共识。局部感染:氟康唑;全身播散:两性霉素B联合氟胞嘧啶。但很多国家不能获得抗真菌药 |
| 2 | 耳念珠菌 | 29%~53% | 缺乏数据 | 全球分布 | 增加,新冠流行期间耳念珠菌感染率增加 | 成人46~68 d;儿童70~140 d | 缺乏数据 | 对大多数抗真菌药天然耐药,氟康唑耐药率87%~100%,两性霉素耐药率8%~35%,棘白菌素耐药率0~8% | 可预防性中等,无疫苗。感染暴发的风险高,曾经发生严重的院内感染暴发。没有完善的预防措辞。耐热 | 常规检测方法可获得性中等,但检出率不高 | 可获得性和可负担性很低。通常使用棘白菌素,但很多国家不能获得有效的抗真菌药 |
| 3 | 烟曲霉 | 47%~88%(耐唑类药物的患者) | 因地域而异 | 全球分布 | 耐唑类烟曲霉感染持续增加 | 21~532 d(数据有限) | 缺乏数据 | 唑类耐药性持续增多,农业中广泛适用唑类杀菌剂加剧烟曲霉耐药性 | 可预防性高,无疫苗,高危人群抗真菌预防治疗可避免曲霉菌感染 | 常规检测方法可获得性低 | 可获得性和可负担性低。唑类是主要的治疗方案,两性霉素有效,但中低发展国家很难获得该药 |
| 4 | 白色念珠菌 | 20%~50% | 相对于其他念珠菌,发病率下降 | 全球分布 | 基本稳定 | 2~4周,最长达2个月 | 缺乏数据 | 很少耐药,但非无菌部位的分离株耐药率增加 | 可预防性低,无疫苗。避免高危人群白色念珠菌定植 | 诊断方法可获得性高,但是有些感染诊断比较困难,腹部白色念珠菌感染血培养阳性率<15% | 可获得性和可负担性数据缺乏,棘白菌素治疗有效,后降级为唑类续贯治疗,但很多国家很难获得棘白菌素 |
| 5 | 光滑念珠菌属 | 30 d内死亡率20%~50% | 增加 | 全球分布 | 增加 | 与其他念珠菌类似,2~8周(数据有限) | 缺乏数据 | 耐药性增加 | 预防措施未完善 | 缺乏数据 | 可获得性和可负担性数据缺乏,有治疗指南,棘白菌素治疗有效,但耐药率上升 |
| 6 | 组织浆菌属 | HIV患者21%~53%,免疫抑制或实体器官移植9%~11%,儿童2.7% | 缺乏数据(拉丁美洲和非洲高发) | 全球分布 | 基本稳定 | 5~7 d,真菌性脑膜炎达1个月 | 缺乏数据 | 真菌耐药性中等 | 可预防性低,有出现感染暴发的可能性,无人际传播。HIV患者早诊断早治疗可以减少真菌感染 | 常规诊断方法可获得性中等 | 可获得性和可负担性低,健康患者无需治疗,重症病例,建议使用两性霉素B ,续贯伊曲康唑。轻症和慢性病例用伊曲康唑治疗 |
| 7 | 足分支菌 | 缺乏数据,但死亡率低 | 缺乏数据,总体发病率不高 | 地域差距,中低收入国家穷人发病率高,农民是高危人群,热带地区病例最多 | 基本稳定 | 缺乏数据 | 并发症多,严重影响日常生活,截肢率高达39% | 缺乏数据,不同菌种之间抗药性差异很大,但抗菌耐药性问题不大 | 卫生行为干预是目前最好的干预措施 | 缺乏数据 | 感染菌种微生物数据及抗真菌药物敏感性数据有限,没有治疗指南。需要长期抗真菌治疗,彻底治疗基本需要截肢 |
| 8 | 毛霉菌 | 成人23%~80%,儿童72.7% | 缺乏数据 | 全球分布 | 增加 | 数据有限,16~17 d | 缺乏数据 | 缺乏数据,但目对氟康唑、伏立康唑和棘白菌素具有天然耐药性 | 无人际传播,可预防性低,无疫苗 | 缺乏数据 | 数据缺乏,但通常对两性霉素B敏感 |
| 9 | 镰刀菌 | 30 d内死亡率43%~67% | 缺乏数据 | 全球分布,热带地区多见 | 增加 | 缺乏数据 | 可致失明(少见,<10%) | 对很多抗真菌药都天然耐药 | 可预防性低,没有疫苗 | 常规诊断方法可获得性中等 | 可获得性和可负担性低,耐药率高,对很多抗真菌药天然耐药,治疗困难 |
| 10 | 热带念珠菌 | 成人55%~60%,儿童26%~40% | 缺乏数据 | 全球分布 | 增加 | 缺乏数据 | 缺乏数据 | 对唑类耐药性波动0~20%,甚至有报道为40%~80% | 可预防性低,无疫苗,加强中心静脉导管护理可能降低感染率 | 缺乏数据,差异大 | 数据缺乏,通常使用棘白菌素,但很多国家无法获得 |
| 11 | 近平滑念珠菌 | 20%~45% | 缺乏数据 | 全球分布 | 增加 | 缺乏数据 | 缺乏数据 | 真菌耐药性中等,唑类耐药率超过10% | 可预防性低,无疫苗。感染通常与中心静脉导管相关,加强护理对于减少感染是很重要的 | 缺乏数据 | 对棘白菌素、氟胞嘧啶、两性霉素B耐药性低,通常使用棘白菌素,但许多国家无法获得 |
| 12 | 赛多孢子菌 | 42%~46% | 缺乏数据 | 全球分布 | 基本稳定 | 缺乏数据 | 缺乏数据 | 耐药率高 | 可预防性很低,无疫苗。缺乏预防措施 | 诊断方法可获得性中等 | 循证治疗的可获得性和可负担性很低。伏立康唑与其他抗真菌药物联合治疗,许多病例需要手术切除受感染的组织 |
| 13 | 多育节荚孢霉 | 成人50%~71%,免疫功能低下的儿童50% | 缺乏数据 | 全球分布 | 缺乏数据 | 缺乏数据 | 缺乏数据 | 耐药率高 | 可发生严重的院内感染,缺乏预防措施,无疫苗 | 诊断方法可获得性中等 | 循证治疗的可获得性和可负担性很低。通常用伏立康唑和特比萘芬治疗 |
| 14 | 球孢子菌 | 2%~13%,易感患者更高 | 缺乏数据 | 美洲 | 增加 | 3~7 d,合并脑膜炎者住院中位时间22.7 d | 缺乏数据 | 耐药率高 | 无人际传播,可预防性较低,无疫苗。建议在流行地区增加对球孢子菌病的筛查,特别是移植患者 | 常规诊断方法可获得性中等 | 循证治疗的可获得性和可负担性不同地区差异大。有治疗指南,可使用氟康唑、伊曲康唑或两性霉素B治疗 |
| 15 | 克柔假丝酵母 | 44%~67% | 缺乏数据 | 全球分布 | 稳定 | 缺乏数据,和其他念珠菌病相当 | 缺乏数据 | 真菌药性中等,对氟康唑天然耐药,但对其他唑类和棘白菌素耐药率低0~5% | 可发生严重的医院感染。可预防性低。无疫苗。对有感染风险的患者关键是预防定植和定期监测。加强手卫生 | 诊断方法可获得性中等 | 循证治疗的可获得性和可负担性很低。通常使用棘白菌素、唑类。但很多国家无法获得 |
| 16 | 格特隐球菌 | 10%~25% | 缺乏数据,总体年发病率低 | 全球分布,热带和亚热带地区常见 | 缺乏数据 | ICU住院时间约9 d。多数患者至少接受14 d的住院治疗 | 27%出现神经系统后遗症。9.4%出现IRIS | 真菌耐药性低。氟康唑MIC值较其他唑类高,对于两性霉素B和氟胞嘧啶的MIC较低 | 无人际传播,可预防性低,无疫苗 | 诊断方法的可获得性非常高,侧流免疫层析测定,快速、有效、便宜、方便 | 循证治疗的可获得性和可负担性很低。通常用两性霉素B联合氟胞嘧啶治疗(严重的肺部感染或中枢神经系统感染) |
| 17 | 马尔尼菲蓝状菌 | 12%~21%(成人HIV患者) | 缺乏数据 | 东南亚和中国部分地区 | 增加 | 约27 d | 呼吸衰竭,IRIS,消瘦综合征 | 真菌耐药性低 | 无人际传播,可预防性很低,无疫苗。对于有感染风险的患者的关键是预防定植和定期监测 | 常规诊断方法的可获得性中等 | 循证治疗的可获得性和可负担性较低。治疗指南明确,使用两性霉素B、伊曲康唑或伏立康唑治疗 |
| 18 | 耶氏肺孢子虫 | 0~100% | 缺乏数据 | 全球分布 | 稳定,HIV患者感染率下降 | 0~123 d(中位数6.6~30.0 d) | 呼吸衰竭,移植失败,肾衰竭 | 真菌耐药性未知 | 人与人之间传播。可预防性很高。无疫苗。药物预防是非常有效的 | 常规诊断方法的可获得性中等 | 循证治疗的可用性和可负担性很高。通常用复方磺胺甲 唑治疗 |
| 19 | 副球孢子菌 | 3%~23%(尤其HIV患者) | 缺乏数据 | 中南美洲 | 稳定 | 缺乏数据 | 肾上腺储备不足和淋巴水肿 | 真菌耐药性未知 | 无人际传播,可预防性很低。无疫苗。缺乏预防策略数据 | 常规诊断方法的可获得性中等 | 循证治疗的可获得性和可负担性非常低。治疗方案明确,通常用伊曲康唑、两性霉素B或复方磺胺甲 唑治疗 |
注:HIV:人类免疫缺陷病毒;MIC:最低抑菌浓度;IRIS:免疫重建炎症综合征;ICU:重症监护病房 HIV:human immunodeficiency virus;MIC:minimum inhibitory concentration;IRIS:immune reconstitution inflammatory syndrome;ICU:intensive care unit
因为真菌感染明确病原诊断非常困难,而且很多医疗机构并没有诊断的条件和能力,所以对当地真菌重点病原流行病学及耐药情况进行调查研究非常重要,对指导早期经验性抗真菌治疗具有重要意义。我国长期缺乏对侵袭性真菌感染的监测数据,北京协和医院徐英春教授一直从事病原微生物学研究,在他领导下全国真菌病监测网2019年开始运行,监测网数据显示临床以念珠菌为主的酵母样真菌和以曲霉为主的丝状真菌为最常见的病原菌。白色念珠菌是最常见的念珠菌,但非白色念珠菌的比例逐年升高,且非白色念珠菌对唑类的耐药率升高。血培养白色念珠菌对氟康唑、伏立康唑的敏感率为85%左右,而热带念珠菌的敏感率只有55%[21,22,23];但现有的数据主要针对成人,而儿童的数据更少,迫切需要开展儿童真菌感染的研究。尤其是通过全国多中心研究掌握侵袭性肺部真菌感染的发病规模、病原谱以及耐药情况等,提供基于医院的抗菌药物推荐方案作为所在医院临床抗真菌干预的策略,提高儿科临床诊疗能力。
所有作者均声明不存在利益冲突

唑治疗
唑治疗



















