
探讨基于CT血管成像(CTA)源影像的后循环急性卒中预后早期CT(CTA pc-ASPECT)评分对急性椎基底动脉闭塞(AVBO)患者行血管内治疗后临床结局的预测作用。
回顾性研究。纳入南阳市中心医院2018年1月—2020年1月35例术前经CTA影像确诊的AVBO患者,其中男25例、女10例,年龄34~84 (62.40±13.46)岁。患者均接受血管内治疗。采用改良脑梗死溶栓(mTICI)分级标准评定血管再通情况;观察靶血管远端栓塞、颅内出血等围手术期事件、血管内取栓相关并发症;依据治疗后3个月时改良Rankin量表(mRS)评分分值评定患者的早期临床预后。根据临床预后情况,分为预后良好组和预后不良组,并进行单因素分析。对预后良好组的CTA pc-ASPECT评分进行受试者操作特征(ROC)曲线分析来测定曲线下面积及最佳界值点。多因素logistic回归分析明确患者的早期临床结局的独立预测因素。
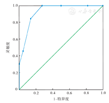
35例患者中,34例(97.1%)血管成功再通,6例术中发生靶血管远端栓塞,22例(62.9%)临床预后良好。单因素分析中预后良好及预后不良组基线NIHSS评分、CTA pc-ASPECT评分比较P值均<0.1,纳入多因素分析。对CTA pc-ASPECT评分进行ROC分析,结果提示曲线下面积是0.930(95%可信区间0.850~1.000),最佳界点值是7.5分(灵敏度72.7%,特异度100%)。多因素logistic回归分析显示,CTA pc-ASPECT评分≥8分为AVBO血管内治疗后3个月良好结局的独立预测因素(比值比23.850,95%可信区间2.005~283.704,P<0.05)。
CTA pc-ASPECT评分可独立预测AVBO患者血管内治疗早期临床预后。
版权归中华医学会所有。
未经授权,不得转载、摘编本刊文章,不得使用本刊的版式设计。
除非特别声明,本刊刊出的所有文章不代表中华医学会和本刊编委会的观点。
急性椎基底动脉闭塞(acute vertebrobasilar occlusion, AVBO)是缺血性脑卒中较为严重的亚型,具有很高的死亡率和致残率[1]。由于伦理规范的限制和疾病的低发病率等原因,在AVBO患者中进行随机对照临床试验非常困难;但已有研究表明,早期血管再通是此类患者预后良好的重要影响因素之一[2]。目前,应用机械取栓装置等对AVBO进行血管内治疗可达到较高的血管再通率[2,3,4],但术后患者短期良好预后率仍较低。多种因素可影响AVBO患者的治疗方法选择及临床预后,包括基线美国国立卫生研究院卒中量表(National Institute of Health stroke scale, NIHSS)评分、侧枝循环状态、血栓负荷等。因此,术前根据患者的临床状况仔细甄别、选择合适的患者进行血管内治疗显得尤为重要。
后循环急性卒中预后早期CT(posterior circulation acute stroke prognosis early CT, pc-ASPECT)评分是专门用于评估后循环脑组织早期缺血性改变的一种半定量评分量表。然而,与非增强CT(noncontrast computed tomography, NCCT)结合使用的ASPECT评分未显示出足够的敏感性,可能无法用作AVBO患者血管内治疗的筛查工具[5]。侯志文等[6]研究显示,基于CTA源影像的pc-ASPECT评分可预测AVBO患者的最终缺血范围,可能有助于预测AVBO患者接受血管内治疗后的临床结局,但该研究样本量较小,且研究方法较为简单。本研究回顾性分析本中心35例术前经CTA检查评估的AVBO患者血管内治疗临床预后的相关指标,探讨基于CTA源影像的pc-ASPECT评分对接受血管内治疗的AVBO患者临床结局的预测作用,为AVBO患者合理选择血管内治疗提供参考。
纳入标准:(1)术前行头颅CT平扫及CTA检查证实为AVBO;(2)年龄≥18岁;(3)发病至股动脉穿刺时间≤24 h;(4)经DSA证实存在椎动脉V4段以远的椎基底动脉闭塞导致基底动脉不显影。排除标准:(1)CT或MRI证实的颅内出血或蛛网膜下腔出血;(2)有活动性出血或出血倾向;(3)伴有严重心、肝、肾功能不全;(4)发病前改良Rankin量表(modified Rankin Scale, mRS)评分≥2分。
回顾性研究。纳入南阳市中心医院2018年1月—2020年1月35例术前经CTA评估为颅内大血管闭塞且接受血管内治疗的AVBO患者,其中男25例、女10例,年龄34~84 (62.40±13.46)岁;伴有高血压24例、糖尿病5例、心房颤动10例;吸烟史23例;术前静脉溶栓2例;入院时NIHSS评分12~38 (25.80±7.02)分。
本研究符合《赫尔辛基宣言》的要求,患者及家属签署知情同意书。
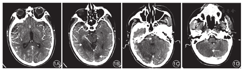
患者术前均进行CTA pc-ASPECT评分。由两名神经内科医师分别对患者的CTA影像资料进行盲法评分,意见不一致时经协商决定最后结果。该CTA pc-ASPECT评分中,总分为10分,左右两侧丘脑、小脑以及大脑后动脉供血区的每一早期缺血性改变分别减1分,中脑或桥脑任何区域的早期缺血性改变减2分。早期缺血性改变定义为CTA源影像上的低密度灶或灰白质模糊区。典型病例见图1。


在行血管内治疗前,对时间窗内符合静脉溶栓适应证的患者给予重组组织型纤溶酶原激活剂(0.9 mg/kg)静脉溶栓治疗以及诊断性血管造影,以确定椎基底动脉病变类型和侧支循环情况。在全身麻醉下,使用同轴或交换技术,将长鞘或导引导管引导至椎动脉颅外段病变近段平直处,将微导丝、微导管同轴进入。微导丝和微导管通过闭塞段后,结合微导管造影确认病变部位和病变远近端正常血管解剖结构。释放Solitaire可回收取栓支架跨越病变部位,静待3~5 min后回收支架系统。
如经3次机械取栓尝试后仍未实现有效的血管再通,考虑为难治性血管闭塞,或虽然血管成功再通但存在严重的血管狭窄导致血流明显受限,或存在血管闭塞倾向,则给予补救性治疗。补救性治疗措施主要包括机械碎栓、经皮球囊成形术、颅内支架置入、动脉内注射替罗非班(血小板糖蛋白Ⅱb/Ⅲa受体拮抗剂)等。
术中对非静脉溶栓患者给予首剂肝素3 000 U,此后为800 U/h(术前已静脉溶栓者不予肝素)。判断存在颅内动脉狭窄时,经静脉应用盐酸替罗非班。术后给予双重抗血小板聚集药物(阿司匹林100 mg+氯吡格雷75 mg)治疗3个月,随后根据患者对抗血小板药物敏感情况选择长期服用阿司匹林或氯吡格雷单抗治疗。密切监测患者生命体征和神经功能变化,分别于术后即刻、术后24 h、术后第7天及患者出现明显病情变化时复查头颅CT,排除颅内出血,决定是否常规双抗治疗。同时给予营养神经、脱水降颅压等脑梗死一般支持治疗。
采用改良脑梗死溶栓(modified thrombolysis in cerebral infarction, mTICI)分级标准评定血管再通情况,以mTICI 2b~3级为成功再通,mTICI 2a级及以下为再通失败;观察靶血管远端栓塞、颅内出血等围手术期事件、血管内取栓相关并发症;术后3个月时采用mRS评分评定患者的早期临床预后(0分代表无症状,0~3分为预后良好,6分代表死亡),分值越高,患者预后越差。根据预后情况分为预后良好组和预后不良组,对两组患者的临床因素进行单因素分析、多因素回归分析,明确术后3个月患者临床结局的独立预测因素。
应用SPSS 23.0软件对数据进行统计学分析。服从正态分布的计量资料以
±s表示,不服从正态分布时用M(P25, P75)表示。在单因素分析中,分类变量采用Fisher确切概率法,连续变量采用独立样本t检验或Mann-WhitneyU检验;使用ROC曲线来评估CTA pc-ASPECT评分AUC及最佳界点值,并计算最佳界点值的灵敏度、特异度;将单因素分析中治疗前P<0.1的变量、年龄、发病至股动脉穿刺时间纳入多因素回归分析模型中,使用logistic回归分析筛选临床结局的独立预测因素。以P<0.05为差异有统计学意义。
术中DSA显示,35例患者中,21例(60%)病因为动脉粥样硬化闭塞、14例(40%)为栓子栓塞(包括心源性栓塞及其他不明原因栓塞)。33例直接行血管内治疗,2例行静脉溶栓后桥接血管内治疗。术中发生靶血管远端栓塞并发症6例,未发生颅内出血等其他并发症。
术后达到mTICI 2b~3级血管再通34例,再通失败1例,血管再通率为97.1%。根据术后3个月时患者mRS评分评定,预后良好者22例(62.9%)、预后不良者13例(37.1%)。预后不良患者中死亡7例,其中6例术后神经功能未恢复,均于术后1个月内死于呼吸循环衰竭,1例术后神经功能恢复良好,数天后突发呼吸心跳骤停,考虑脑疝形成致呼吸循环衰竭死亡。
预后良好与预后不良患者的年龄、性别、危险因素、血管闭塞位置、病因、术前静脉溶栓、后交通动脉开放、血管再通、手术相关时间等指标比较P值均>0.1;基线NIHSS评分、CTA pc-ASPECT评分比较P值均<0.1,纳入多因素分析。见表1。

35例急性椎基底动脉闭塞患者血管内治疗后3个月临床结局的单因素分析
35例急性椎基底动脉闭塞患者血管内治疗后3个月临床结局的单因素分析
| 临床因素 | 预后良好 | 预后不良 | 统计值 | P值 | |
|---|---|---|---|---|---|
| 例数 | 22 | 13 | |||
| 男性(例) | 14 | 11 | 0.259a | ||
年龄(岁, ±s) | 59.95±12.30 | 66.54±14.79 | t=-1.419 | >0.05 | |
| 高血压(例) | 14 | 10 | 0.478a | ||
| 糖尿病(例) | 4 | 1 | 0.630a | ||
| 房颤(例) | 4 | 6 | 0.123a | ||
| 既往卒中(例) | 1 | 1 | 1.000a | ||
| 吸烟(例) | 15 | 8 | 0.709a | ||
基线NIHSS评分(分, ±s) | 23.91±6.32 | 29.00±7.23 | t=-2.184 | <0.05 | |
| 卒中病因分型(例) | 0.400a | ||||
| 大动脉粥样硬化 | 15 | 6 | |||
| 心源性栓塞 | 3 | 4 | |||
| 其他病因 | 4 | 3 | |||
CTA pc-ASPECT评分(分, ±s) | 8.23±1.41 | 5.38±1.12 | t=6.186 | <0.01 | |
| 动脉闭塞位置(例) | 0.908a | ||||
| BA近段 | 12 | 7 | |||
| BA中段 | 3 | 1 | |||
| BA远段 | 3 | 3 | |||
| 椎动脉V4段 | 4 | 2 | |||
| 静脉rt-PA(例) | 1 | 1 | 1.000a | ||
| 发病至穿刺时间[h,M(P25, P75)] | 8.00(5.75,9.25) | 7.00(5.50,8.50) | Z=-0.655 | >0.05 | |
| 穿刺至复流时间[min,M(P25, P75)] | 86.00(58.75,133.50) | 100.00(64.00,155.00) | Z=-0.803 | >0.05 | |
| 血管再通(例) | 22 | 12 | 0.371a | ||
| 后交通动脉开放(例) | 14 | 10 | 0.478a | ||
注:NIHSS为美国国立卫生研究院卒中量表;CTA pc-ASPECT为基于CTA源影像的后循环急性卒中预后早期CT评分;rt-PA为重组组织型纤溶酶原激活剂;a为Fisher确切概率法
术后3个月预后良好的22例患者CTA pc-ASPECT评分的ROC曲线分析:AUC为0.930,最佳界值点是7.5分,灵敏度为72.7% ,特异度为100%(图2)。以ROC曲线分析所得界值点为界值,将所有患者分为CTA pc-ASPECT评分<8分组和评分≥8分组。CTA pc-ASPECT评分≥8分的AVBO患者经血管内治疗后3个月时预后良好,<8分的患者预后不良,两组mRS评分分布见图3。




将年龄、基线NIHSS评分、发病至穿刺时间、CTA pc ASPECT评分≥8分等临床因素纳入多因素logistic回归分析,结果显示仅有pc ASPECT评分≥8分(比值比23.850,95%可信区间2.005~283.704,P<0.05)是AVBO患者血管内治疗后3个月良好预后的独立预测因素。见表2。

AVBO患者急诊血管内治疗后3个月预后良好的多因素logistic回归分析
AVBO患者急诊血管内治疗后3个月预后良好的多因素logistic回归分析
| 临床因素 | 偏回归系数 | 标准误 | Wald值 | P值 | 比值比(95%可信区间) |
|---|---|---|---|---|---|
| 年龄 | 0.059 | 0.047 | 1.580 | >0.05 | 1.061(0.968~1.163) |
| 基线NIHSS评分 | 0.176 | 0.094 | 3.492 | >0.05 | 1.193(0.991~1.435) |
| 发病至穿刺时间 | -0.071 | 0.184 | 0.150 | >0.05 | 0.931(0.649~1.336) |
| CTA pc-ASPECT评分≥8分 | 3.172 | 1.263 | 6.303 | <0.05 | 23.850(2.005~283.704) |
注:AVBO为急性椎基底动脉闭塞;NIHSS为美国国立卫生研究院卒中量表;CTA pc-ASPECT为基于CTA源影像的后循环急性卒中预后早期CT评分
与传统的基于NCCT的ASPECT评分相比,基于CTA源影像的ASPECT评分主要反映脑血容量的减少,其在脑缺血发生后早期即有明显降低,从而能较早体现早期缺血脑组织的低密度改变[7]。Park等[8]研究表明,在接受血管内治疗的前循环急性缺血性脑卒中患者中,使用CTA ASPECT评分预测其临床结局的可靠性优于使用NCCT ASPECT评分。关于CTA pc-ASPECT评分在AVBO患者临床结局预测中的应用,基底动脉国际合作研究(Basilar Artery International Cooperation Study)团队做出了很多贡献,其研究结果表明,基线CTA pc-ASPECT评分≥8分的患者更有可能获得良好功能结局[9];虽然其研究所纳入AVBO患者的治疗方式不一,但21例接受血管内治疗的亚组分析表明了相似结果[10]。近期Werner等[11]研究了CTA pc-ASPECT评分与AVBO患者血管内治疗后短期预后的关系,结果显示,预后良好组CTA pc-ASPECT评分≥8分的比例为100%,预后不良组中为50%,组间比较差异有统计学意义(P=0.022),提示较高的CTA pc-ASPECT评分可能与此类患者良好预后相关。但该研究所纳入的病例数较少,只有18例,仅纳入了发病至血管内治疗时间为7 h内的AVBO患者,且未进行多因素回归分析及ROC曲线分析,因此,尚不明确该评分是否能预测AVBO患者血管内治疗后的临床结局。另外,国内姜超等[12]研究显示,CTA pc-ASPECT评分对AVBO患者行Solitaire支架取栓术预后有较好预测价值,该研究同样存在上述问题,仅对19例患者进行了单因素分析。
本研究共纳入了35例术前经CTA影像评估栓筛选且最终接受血管内治疗的AVBO患者。CTA pc-ASPECT评分在预后良好组(8.23±1.41)分和预后不良组(5.38±1.12)分比较,差异有统计学意义(P<0.01),结果与上述研究相似,提示CTA pc-ASPECT评分与AVBO血管内治疗后3个月时患者临床结局相关。本研究进一步通过ROC曲线分析评价了该评分的预测效能,结果提示该评分的AUC值为0.930,最佳界值点为7.5,提示CTA pc-ASPECT评分≥8分的AVBO患者经血管内治疗3个月预后良好,<8分的患者预后不良。本研究结果表明,对于AVBO发病后行血管内治疗的患者,基线NIHSS评分和术前CTA pc-ASPECT评分与其短期临床结局相关;进一步行多因素logistic回归分析筛选临床预后的独立预测因素时,我们将年龄和发病至穿刺时间这两个临床公认的影响取栓患者预后的因素同时纳入分析,结果显示,CTA pc-ASPECT评分≥8分是AVBO患者血管内治疗后3个月时预后良好的独立预测因素。
关于后循环ASPECT评分,目前除了NCCT pc-ASPECT评分和CTA pc-ASPECT评分,尚有基于CT灌注成像、MR DWI及磁敏感DWI的pc-ASPECT评分见诸报道[6,13,14,15]。上述研究分别展示了不同影像来源的pc-ASPECT评分对AVBO患者预后的预测价值。然而就便捷性和普适性而言,笔者认为,CTA源影像是评估AVBO患者是否适合行血管内治疗最常用的筛选工具,尤其是对于不能进行多模态影像学评估的血管内治疗中心,行CTA检查可以在快速获得AVBO患者大血管病变信息的同时,额外掌握后循环缺血程度、侧支循环、血栓负荷等情况。
综上,CTA pc-ASPECT评分可独立预测AVBO患者血管内治疗早期临床预后。本研究尚存在以下不足。首先,本研究为回顾性单中心研究,样本量仍较小。其次,存在一定程度的病例选择偏倚:纳入患者多数为区域初级卒中中心转入,发病至入院时间较长,往往错过静脉溶栓时间窗,导致术前静脉溶栓率较低。未来仍需开展相关的多中心、大样本研究,以进一步验证本研究的结果。
所有作者均声明不存在利益冲突

±s)
±s)
±s)



















