
探讨内耳道底骨性结构及前庭神经、单孔神经骨管(神经管)的Micro-CT影像解剖学特征。
取10%甲醛溶液固定的成人尸头标本6具(颞骨12侧),其中男性4具、女性2具,具体年龄不详。对12侧颞骨均行Micro-CT扫描,再应用Mimics软件对内耳道底骨性结构及其中的神经管进行三维重建,之后进行影像解剖学观察,并分别测量前庭上神经、前庭下神经、单孔神经管相关解剖学参数。
经Micro-CT扫描及三维重建,内耳道底骨性结构及其内穿行的前庭神经和单孔神经管显示清晰。前庭上、下神经及单孔神经的解剖形态、位置及走行存在多种解剖变异以及多交叉分布现象。左右两侧前庭上神经管长度分别为(3.68±0.79)mm和(3.54±1.04)mm,起始处前后径分别为(2.03±0.76)mm和(1.83±0.68)mm、上下径分别为(1.75±0.35)mm和(1.72±0.43)mm,中点处的前后径分别为(0.89±0.19)mm和(1.13±0.29)mm、上下径分别为(1.58±0.26)mm和(1.69±0.58)mm;左右两侧前庭下神经管前后径分别为(0.44±0.07)mm和(0.50±0.29)mm,上下径分别为(0.53±0.11)mm和(0.76±0.38)mm。左右两侧单孔神经管直线长度分别为(3.97±0.68)mm和(3.85±0.69)mm,其内侧段长度分别为(2.54±0.70)mm和(2.26±0.82)mm、外侧段长度分别为(1.82±0.57)mm和(1.99±0.39)mm,内侧段直径分别为(0.67±0.10)mm和(0.66±0.09)mm、外侧段直径分别为(0.47±0.04)mm和(0.51±0.10)mm,内外段交角分别为128.82°±17.23°和127.51°±11.70°。以上各指标测量值侧别间比较,差异均无统计学意义(P值均>0.05)。
Micro-CT扫描及三维重建可清晰显示内耳道底骨性结构及前庭神经、单孔神经骨管等结构及其空间位置与走行;前庭神经和单孔神经骨管解剖形态及位置、走行均存在较大变异,但左右侧别间相关解剖学测量结果无差异。
版权归中华医学会所有。
未经授权,不得转载、摘编本刊文章,不得使用本刊的版式设计。
除非特别声明,本刊刊出的所有文章不代表中华医学会和本刊编委会的观点。
听神经瘤常起始于内耳道内,向外达到内耳道底,且内耳道外侧段是听神经肿瘤手术残留和术后复发最常见部位[1, 2]。充分暴露内耳道底,对于该部位的肿瘤全切除及保护蜗神经和面神经是非常必要的[3]。但是,由于实际手术操作中常无法做到完全直视整个内耳道底,对于邻近内耳道底部位肿瘤的切除,只能采取部分盲切的方式进行,同时也增加了对前庭耳蜗神经、面神经、单孔神经和迷路动脉损伤的风险[4, 5]。目前,虽然应用高分辨率CT(high resolution computed tomography,HRCT)扫描对内耳道底的形态学特点进行了描述[6],但是,HRCT成像的空间分辨率相对较低,对于一些较细小的解剖管道往往显示不清,甚至可能会与骨折线相混淆。微创外科的发展要求精准评估内耳道底及其内部各神经管道之间空间解剖位置关系,Micro-CT(亦称显微CT)作为当今先进的影像学技术之一,为其形态学的精细观察提供了极大的帮助[7, 8, 9, 10]。本研究应用Micro-CT扫描和三维重建技术,对位于内耳道底的骨性结构及其内的前庭神经和单孔神经的骨性管道(神经管)的解剖和变异情况进行了观察,并对相关数据进行了测量及统计分析,以期为相关研究提供资料。
纳入标准:外观完整的成人尸头标本,性别及具体年龄不限。排除标准:标本外观存在明显畸形、病变或手术史。
纳入10%甲醛溶液固定的成人尸头标本6例(12侧颞骨)由北京市耳鼻咽喉科研究所提供,男4例8侧、女2例4侧,具体年龄不详。所有标本晾至中耳乳突无明显液体后,行HRCT扫描(层厚1 mm、层间距1 mm),证实双侧颞骨结构均完整。取出颞骨,上界为弓状隆起最高点平面,下界为骨性外耳道下壁、岩部下缘,后界为乙状窦前壁(保留完整内耳、内耳道),前界为颞颌关节后壁至破裂口,外界为骨性外耳道口。保持内耳周围结构完整,特别是颞骨岩部完整,其余部位予以修理,至待检标本呈类长方体或近似四棱锥小块骨,其长径控制在8 cm以内(Micro-CT扫描条件所限)。
本研究符合《赫尔辛基宣言》的要求。
对取出的颞骨进行Micro-CT 扫描(德国Simens,Inveon)。扫描参数:管电压80 kV,管电流500 μA,射源大小30.6 mm×45.9 mm,曝光时间2 000 ms,接收器像素3 072×2 048,图像像素1 024×1 024,分辨率29.86 μm。利用工作站自带多平面重建技术进行二维图像重建,以垂直于外半规管为冠状位重建基线,以平行于外半规管为轴位重建基线。
将Micro-CT重建好的二维数据导入计算机,应用Mimics19.0软件对内耳道底骨质及其内部走行的神经骨管进行三维容积重建,并对重建图像进行后处理(包括包裹、去棱角、光滑处理等)[8, 9]。
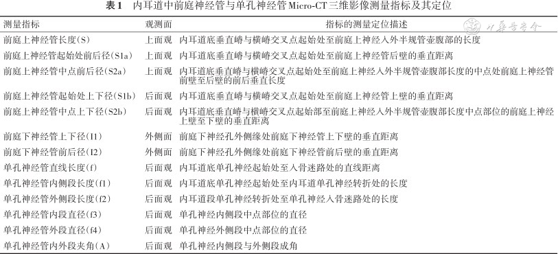
首先,对内耳道底骨性结构及相关神经管道的三维重建图像进行解剖形态学观察,包括内耳道底的神经管道解剖分区,骨性间隔走行特点,前庭上神经、前庭下神经、单孔神经等各神经管道走行特点,以及内耳道底内侧面横嵴孔。之后使用Mimics的3-D标尺功能进行前庭上神经、前庭下神经、单孔神经管相关解剖学参数测量。为降低测量误差,由3名经过培训的高年资主治医师分别测量各指标,每个指标重复测量2次,结果取3人2次测量的平均值。为与临床应用相结合,我们从内耳道外侧面、后面、上面,以及垂直于内耳道长轴的内耳道底面观,共4个面进行解剖学观察和相关参数测量。
测量观测平面及测量定位见表1及图1。具体测量项目如下。(1)前庭上神经管测量项目:前庭上神经长度S、前庭上神经起始处前后径S1a、前庭上神经中点前后径S2a、前庭上神经起始处上下径S1b、前庭上神经中点上下径S2b。(2)前庭下神经管测量项目:前庭下神经上下径I1、前庭下神经前后径I2。(3)单孔神经管测量项目:单孔神经直线长度f、单孔神经内侧段长度f1、单孔神经外侧段长度f2、单孔神经内段直径f3、单孔神经外段直径f4、单孔神经内外段夹角A。

内耳道中前庭神经管与单孔神经管Micro-CT三维影像测量指标及其定位
内耳道中前庭神经管与单孔神经管Micro-CT三维影像测量指标及其定位
| 测量指标 | 观测面 | 指标的测量定位描述 |
|---|---|---|
| 前庭上神经管长度(S) | 上面观 | 内耳道底垂直嵴与横嵴交叉点起始处至前庭上神经入外半规管壶腹部的长度 |
| 前庭上神经管起始处前后径(S1a) | 上面观 | 内耳道底垂直嵴与横嵴交叉点起始处至前庭上神经管后壁的垂直距离 |
| 前庭上神经管中点前后径(S2a) | 上面观 | 内耳道底垂直嵴与横嵴交叉点起始处至前庭上神经入外半规管壶腹部长度的中点处前庭上神经管前壁至后壁的前后垂直长度 |
| 前庭上神经管起始处上下径(S1b) | 后面观 | 内耳道底垂直嵴与横嵴交叉点起始处至前庭上神经管上壁的垂直距离 |
| 前庭上神经管中点上下径(S2b) | 后面观 | 内耳道底垂直嵴与横嵴交叉点起始部至前庭上神经入外半规管壶腹部长度中点部位的前庭上神经上壁至下壁的垂直距离 |
| 前庭下神经管上下径(I1) | 外侧面 | 前庭下神经孔外侧缘处前庭下神经管上下壁的垂直距离 |
| 前庭下神经管前后径(I2) | 外侧面 | 前庭下神经孔外侧缘处前庭下神经管前后壁的垂直距离 |
| 单孔神经管直线长度(f) | 后面观 | 内耳道底单孔神经起始处至入骨迷路处的直线距离 |
| 单孔神经管内侧段长度(f1) | 后面观 | 内耳道底单孔神经起始处至内耳道单孔神经转折处的长度 |
| 单孔神经管外侧段长度(f2) | 后面观 | 内耳道段单孔神经转折处至单孔神经入骨迷路处的长度 |
| 单孔神经管内段直径(f3) | 后面观 | 单孔神经内侧段中点部位的直径 |
| 单孔神经管外段直径(f4) | 后面观 | 单孔神经外侧段中点部位的直径 |
| 单孔神经管内外段夹角(A) | 后面观 | 单孔神经内侧段与外侧段成角 |


注:FN为面神经管;SVN为前庭上神经管;IVN为前庭下神经管;SFN为单孔神经管;CN为耳蜗神经管;VC为垂直嵴;TC为横嵴;CM为蜗轴;SP为螺旋板;LSSCN为外、上半规管神经管;UN为椭圆囊神经管;AN为壶腹神经管;S为前庭上神经管长度;S1a为前庭上神经管前后径;S2a为前庭上神经管中点前后径;S1b为前庭上神经管上下径;S2b为前庭上神经管中点上下径;f为单孔神经管(SFN)直线长度;f1为单孔神经管内侧段长度;f2为单孔神经管外侧段长度;f3为单孔神经管内段直径;f4为单孔神经管外段直径;A为单孔神经管内外段交角;I1为前庭下神经管上下径;I2为前庭下神经管前后径;箭示前庭下神经管裂孔外侧缘
应用SPSS 20.0统计学软件进行数据描述与分析。服从正态分布的计量资料以±s表示,左右两侧的比较采用配对样本t检验。采用ICC进行测量者间一致性检测,>0.75表示一致性强,0.50~0.75表示一致性一般,<0.50表示一致性弱。由于男女样本数不均衡,未做性别间对比分析。以P<0.05为差异有统计学意义。
水平走向的横嵴将内耳道底分为上、下两部分。上部包括前方的面神经管区和后方的前庭上区;下部包括前方的蜗区、后方的前庭下区及后下方的单孔区(图2)。前庭上区与面神经管区又被垂直嵴(Bill嵴)分隔开来。在本组6具12侧标本中,垂直嵴位于横嵴稍外侧者10侧(图2)、明显外移者2侧(图3);其中1侧垂直嵴可见骨性裂隙,考虑为垂直嵴孔(图2)。
前庭上神经在内耳道底骨质内分为椭圆囊支和外、上半规管支,外、上半规管壶腹神经和椭圆囊神经在起始部位于同一骨管内,随后椭圆囊神经支向下与前两者分离(图4),椭圆囊神经与外、上壶腹神经之间偶可见骨性间隔(图5)。有1例标本可见前庭上神经于内耳道底起始部发出一粗大分支呈弓形延伸至外、上壶腹处,并与壶腹神经融合(图6)。
前庭下神经管较前庭上神经短而细,存在更多的解剖变异,横嵴后下的内耳道底部可见数量不等、大小不一的神经孔,少者仅1~2个,多时呈现筛状(图5),其内有许多细小的神经穿支,分布至球囊。1例标本发现前庭下神经自前庭下区发出神经分支分布至前庭上区(图3)。
单孔神经管通常开口于内耳道底后下壁偏外侧,向后下外侧走行,在其中段处形成钝角转折。本研究标本中,单孔神经管起始部呈现双管道伴行有2侧,管道直径或一大一小,或大小相似,之后又合二为一(2/12,图2);其中1侧单孔神经远端为2个分支,主干分布于后壶腹部,副支分布于球囊(图5),其余9侧单孔神经均呈单管道走行(图7)。
在内耳道底的内侧面,所有研究标本中,8侧横嵴上可见到1个(偶有2个)呈圆形或椭圆形的小孔,余4侧未见到,且呈现双侧一致性(图2)。横嵴孔神经分为2支:前庭上神经吻合支和前庭下神经吻合支(图7)。
3名测量者各测量数据一致性检验结果示,ICC均>0.75,一致性强。
内耳道Micro-CT三维重建影像测量显示,前庭上神经管、前庭下神经管、单孔神经管各测量指标左右两侧比较,差异均无统计学意义(P值均>0.05),见表2、3。

6具12侧成人颞骨标本前庭神经管Micro-CT三维重建测量值侧别间的比较(mm, ±s)
6具12侧成人颞骨标本前庭神经管Micro-CT三维重建测量值侧别间的比较(mm, ±s)
| 测量项目 | 左侧 | 右侧 | t值 | P值 |
|---|---|---|---|---|
| 侧数 | 6 | 6 | ||
| S1a | 2.03±0.76 | 1.83±0.68 | 2.48 | 0.056 |
| S1b | 1.75±0.35 | 1.72±0.43 | 0.22 | 0.835 |
| S2a | 0.89±0.19 | 1.13±0.29 | -2.23 | 0.076 |
| S2b | 1.58±0.26 | 1.69±0.58 | -0.46 | 0.669 |
| S | 3.68±0.79 | 3.54±1.04 | 1.33 | 0.241 |
| I1 | 0.44±0.07 | 0.50±0.29 | -0.50 | 0.643 |
| I2 | 0.53±0.11 | 0.76±0.38 | -1.08 | 0.340 |
注:S为前庭上神经管长度;S1a为前庭上神经管前后径;S1b为前庭上神经管上下径;S2a为前庭上神经管中点前后径;S2b为前庭上神经管中点上下径;I1为前庭下神经管前后径;I2为前庭下神经管上下径

6具12侧成人颞骨标本单孔神经管Micro-CT三维重建测量值侧别间的比较(±s)
6具12侧成人颞骨标本单孔神经管Micro-CT三维重建测量值侧别间的比较(±s)
| 测量项目 | 左侧 | 右侧 | t值 | P值 |
|---|---|---|---|---|
| 侧数 | 6 | 6 | ||
| f(mm) | 3.97±0.68 | 3.85±0.69 | 2.22 | 0.091 |
| f1(mm) | 2.54±0.70 | 2.26±0.82 | 1.15 | 0.315 |
| f2(mm) | 1.82±0.57 | 1.99±0.39 | -0.68 | 0.535 |
| f3(mm) | 0.67±0.10 | 0.66±0.09 | 0.11 | 0.915 |
| f4(mm) | 0.47±0.04 | 0.51±0.10 | -0.97 | 0.388 |
| A(º) | 128.82±17.23 | 127.51±11.70 | 0.19 | 0.856 |
注:f为单孔神经管直线长度;f1为单孔神经管内侧段长度;f2为单孔神经管外侧段长度;f3为单孔神经管内侧段直径;f4为单孔神经管外侧段直径;A为单孔神经管内外段交角
内耳道肿瘤切除术、前庭神经切断术、面神经减压术和人工耳蜗植入术等均与内耳道紧密相关,术中准确辨认内耳道底骨质内神经结构至关重要。本研究应用Micro-CT扫描技术对内耳道底及其骨质内前庭上区及前庭下区的相关神经显微解剖进行了初步研究。
Fatterpekar等[6]应用层厚为1 mm的HRCT对内耳道底及内耳道骨质内神经管的结构形态进行了轴位扫描和冠状位重建的二维观察,但是由于HRCT分辨率较低(0.50~0.65 mm),对一些较细小的结构,如直径小于0.5 mm的横嵴孔[7]或裂隙[8, 9, 10],往往是无法显示清晰的,因此,基于HRCT扫描对内耳道底进行的形态学研究并非充分,由此而得出的结论也可能存在偏差。但是Micro CT分辨率极高,弥补了临床HRCT的不足,能够更清晰地显示临床HRCT难以显示的精细结构、获得更精准的解剖细节[7, 8, 9, 10]。
目前,Micro-CT扫描技术已应用于对耳蜗及人工耳蜗植入[11, 12, 13, 14],以及面神经骨管及其裂隙[15, 16]、前庭窗龛[8, 9]、镫骨[10,17]及环韧带[18]等细微结构的观察,但有关内耳道底及其骨性前庭神经管的研究资料却十分缺乏。有学者应用Micro-CT对内耳道底结构形态进行了初步探讨,内耳道底显微结构得以清晰显示[7,19];Kozerska和Skrzat[7]首先发现横嵴孔的存在,Schart-Morén等[19]对内耳道底各神经孔区进行测量。本研究采用Micro-CT扫描,清晰地显示了内耳道底及其骨质内前庭神经的显微解剖、变异情况,并对其进行初步的定量分析。同时,使得更多的显微结构数据以及解剖变异得以发现:前庭上神经在出内耳道底神经孔后可发出较为粗大弓形分支并最终分布于上、外侧半规管壶腹;单孔神经既可在起始部分为2支,也可在其终末端分为2支分布到后半规管壶腹和球囊;前庭下神经自前庭下区发出分布至前庭上区的神经分支;此外,横嵴孔也可出现在成人颞骨中,这些由横嵴孔延伸的细管最终与前庭上神经和/或前庭下神经吻合,管内是微细血管拟或神经尚需组织学证实。所有这些解剖变异,无疑都增加了术中安全暴露内耳道底的难度,同时也增加了对第Ⅷ脑神经的损伤风险,这也从侧面诠释了人类神经传导通路的复杂性[19]。
横嵴和垂直嵴是内耳道底面神经的重要解剖标志[19]。相对于横嵴,垂直嵴薄且有不同程度的外移,它是分隔面神经和前庭上神经骨性标志,垂直嵴孔可能提示神经吻合的存在。
单孔神经管可作为乙状窦后进路听神经瘤切除术、经耳蜗进路耳蜗前庭神经瘤切除术等神经外科手术的重要解剖标志[20, 21],但其位置及大小也存在明显变异[19]。在本研究中,我们发现单孔神经管细小,且内、外侧段成角多变(109.78°~156.19°),但通过Micro-CT扫描及后期的三维结构重建,单孔的位置、形态,单孔神经管的长度及内、外侧段的夹角均可清晰呈现,为相关研究提供了重要参考。
本研究的局限性:一是研究的样本数量有限,所得结论仍需要我们在今后的研究中继续加大样本量,来进一步证实;二是所采用的Micro-CT技术对研究对象的体积有严格限制,目前尚不能应用于临床检查。随着科学技术的进步,相信Micro-CT技术在不远的将来会在临床上发挥越来越重要的作用。
李秋焕, 解佼佼, 赵晓畅, 等. 内耳道底骨性结构、前庭神经与单孔神经骨管的Micro-CT影像解剖学实验研究[J]. 中华解剖与临床杂志, 2023, 28(3): 153-158. DOI: 10.3760/cma.j.cn101202-20220419-00114.
所有作者声明不存在利益冲突





















