
自2015年起,我国开展并实施了以改善人民群众看病就医感受为目标的"进一步改善医疗服务行动计划",为监测评估行动计划的实施效果、及时进行总结,国家卫生健康委员会委托北京协和医学院公共卫生学院牵头组织全国各省(自治区、市)专家团队执行统一的评估方案开展第三方评估。本研究基于2015—2017年三年间四川省内三方评估主要结果,以四川省被评估的某三级公立医院为对象,并选取省内同期同等性质的医院作为标杆,通过与全国、全省及标杆医院的横向比较和自身三年间的纵向比较呈现"双满意"医院的建设成效及相对薄弱点,提出相应的改进策略以促进三级公立医院高质量发展。
本刊刊出的文章除特别声明外,不代表主办单位和本刊编委会的观点。本刊如有印刷质量问题,请与本刊编辑部联系调换。
"坚持以人民为中心"是习近平新时代中国特色社会主义思想的价值旨向[1],也是新时代医院建设发展的根本指南。对于医院管理者,"人民"的范围既包括患者,也包括医院的职工。要落实健康中国战略[2],首先要改善群众的就医体验,让群众看病就医更加便捷、更加满意;其次,要提升职工的职业幸福感和成就感,凝聚人心,带动职工自发的由内而外的提升服务质量和效率,使技术更有温度。本研究通过对四川省《进一步改善医疗服务行动计划(2015—2017年)》[3](以下简称"第一阶段《行动计划》")第三方评估中满意度结果的分析,呈现"双满意"人文医院建设成效,为指引公立综合医院文化建设和服务持续改善提供参考依据。
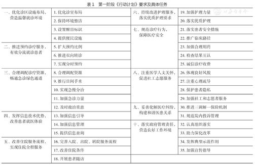
为改善人民群众看病就医体验,增加医疗服务获得感、和谐社会关系,2015年初,国家卫生计生委和国家中医药管理局印发了第一阶段《行动计划》。提出了十项35条重点任务,具体见表1。除第10项外,其余9项均要求各三级医院具体落实。每年必须落实的项目共计6项,包括第一、三、五、六、七、九项。三年内逐步落实的项目共计3项,包括第二、四、八项。

第一阶段《行动计划》要求及具体任务
第一阶段《行动计划》要求及具体任务
| 一、优化诊区设施布局,营造温馨就诊环境 | 1.优化诊室布局 | 六、持续改进护理服务,落实优质护理要求 | 19.加强护理力量 |
| 2.保持环境整洁 | 20.落实优质护理 | ||
| 3.设置醒目标识 | 七、规范诊疗行为,保障医疗安全 | 21.落实患者安全措施 | |
| 4.提供便民设施 | 22.推广临床路径 | ||
| 二、推进预约诊疗服务,有效分流就诊患者 | 5.扩大预约比例 | 23.加强合理用药 | |
| 6.推进双向转诊 | 24.检查结果互认 | ||
| 7.实现分时预约 | 25.诚信诊疗收费 | ||
| 三、合理调配诊疗资源,畅通急诊绿色通道 | 8.合理调配资源 | 八、注重医学人文关怀,促进社工志愿服务 | 26.体现良好风貌 |
| 9.推行日间手术 | 27.注重心理疏导 | ||
| 10.实现急慢分治 | 28.保护患者隐私 | ||
| 11.加强急诊力量 | 29.加强社工和志愿者服务 | ||
| 12.及时救治重患 | 九、妥善化解医疗纠纷,构建和谐医患关系 | 30.推进三调解一保险机制 | |
| 四、发挥信息技术优势,改善患者就医体验 | 13.加强信息引导 | 31.规范院内投诉管理 | |
| 14.加强信息管理 | 十、落实政府管理责任,营造良好工作环境 | 32.认真组织落实 | |
| 15.提供信息查询 | 33.助力深化改革 | ||
| 五、改善住院服务流程,实现住院全程服务 | 16.完善入院、出院、转院服务流程 | 34.发挥典型示范作用 | |
| 17.改善住院条件 | 35.加强宣传指导 | ||
| 18.开展患者随访 |
四川省内评估牵头单位为四川省医学科学院·四川省人民医院卫生政策与医院管理研究所,被评估对象为省内7家大型公立医院。第一阶段《行动计划》三方评估均在岁末年初进行,省级工作组每年按时按全国统一方案汇集各类评估数据,上报国家工作组。通过各医院自评、专家现场评审和调查员现场满意度调查的方式对各样本医院开展评估。
满意度调查部分,每年招募省内高校的近70名学生调查员分组对各样本医院的门诊、住院患者和医护人员,按统一抽样方法和样本量要求进行调查。其中,门诊患者满意度主要围绕就诊流程、体验、环境、医患关系及总体评价五方面进行;住院患者满意度则围绕流程管理、诊疗与护理服务、住院环境、医患关系及总体评价进行;医护满意度则从行动计划知晓与执行、职业操守、医患关系、执业环境、职业认同感与工作满意度以及健康状况六方面进行。调查工具为自制调查表,每一个满意度问题的选项借用Likert 5点量表对应于"非常满意,满意,一般,不满意,非常不满意"进行赋值"5,4,3,2,1",得分低于3分视为不得分,由此计算得分率。
从医院维度综合评审结果看,某院总体得分率从2015年的90.1%提升到2017年的95%,在省内样本医院间是提升速度最快的,但每年均低于省内标杆医院,其得分率水平维持在97%以上。某院三年间信息技术对患者的就医体验改善(第四项)、住院服务流程优化(第五项)以及和谐医患关系(第九项)一直保持满分。得分率提升最明显的两项是护理服务(第六项)由2015年的80%提升到2017年的96%,提升了20%;推进预约诊疗服务(第二项)由2015年的85.6%提升到2017年的100%,提升了16.8%。得分率下降的仅1项,即诊疗区环境(第一项)由2015的100%下降到2017年的95%,主要失分点为就诊区域卫生间卫生以及禁烟落实不佳。2017年各项要求得分率看,仅"合理调配诊疗资源,畅通急诊绿色通道"得分率低于90%,为86.7%,主要失分点为急诊临检项目出具报告时间、急诊衔接情况以及日间手术开展率,扣分均达到了40%。
三年间,虽然该院门诊患者满意度提升了2.63%,但慢于省内标杆医院的4.12%,且每年都低于全国同类医院和全省平均水平,见表2。

三年间某院门诊患者满意度得分率(%)及比较
三年间某院门诊患者满意度得分率(%)及比较
| 年份 | 某院 | 全国136家医院 | 地方综合医院 | 国家委属委管综合医院 | 四川省平均 | 省内标杆医院 |
|---|---|---|---|---|---|---|
| 2015年 | 80.0 | 86.4 | 85.7 | 88.6 | 82.7 | 89.8 |
| 2016年 | 79.2 | 86.0 | 85.9 | 88.9 | 84.0 | 91.3 |
| 2017年 | 82.1 | 87.6 | 86.8 | 89.4 | 87.5 | 93.5 |
以2017年结果比较其构成的各维度显示:①就诊流程中最不满意的是"等待检查的时间"(满意度得分率为66.6%),平均等待时间为54.6分钟,高于全省平均水平36.6分钟和省内标杆医院31.1分钟;②就诊体验满意度得分率仅"服务窗口(挂号、分诊、缴费、取药等)工作人员态度"和"医护人员详细讲解检查报告"两项低于80%;③就诊环境中最不满意的是"休息等候区有足够座椅"(满意度得分率为69.5%),其次是"卫生间清洁无异味"(满意度得分率为79.1%)。
三年间,某院住院患者满意度得分率提升了5.05%,从低于全国同类医院的平均水平改善到基本持平,且维持在93%以上;从绝对数看高于全省平均,但低于省内标杆医院,见表3。

三年间某院住院患者满意度得分率(%)及比较
三年间某院住院患者满意度得分率(%)及比较
| 年份 | 某院 | 全国136家医院 | 地方综合医院 | 国家委属委管综合医院 | 四川省平均 | 省内标杆医院 |
|---|---|---|---|---|---|---|
| 2015年 | 89.1 | 93.1 | 93.1 | 95.9 | 89.0 | 98.9 |
| 2016年 | 93.7 | 92.8 | 92.8 | 95.8 | 90.0 | 99.1 |
| 2017年 | 93.6 | 94.5 | 94.0 | 96.0 | 92.5 | 99.8 |
以2017年结果比较其构成的各维度显示:①住院流程管理中等待入院天数的满意度得分率相对较低,为88.3%,且低于全省平均水平(89.4%);②住院环境中"乘坐电梯的便捷性"得分率相对最低,为84.9%,但高于全省平均水平(82.2%);③诊疗与护理服务各条目得分率均在94%以上,表明患者对这一维度较为满意;④在住院体验中,某院61.8%(省内标杆医院为64.7%)的患者经历了疼痛,高于全国同类医院(42.9%)和全省平均水平(57.4%),但对于缓解疼痛的处置满意度得分率达到了95%以上。
因"对目前从事工作的总体满意情况"从2016年才开始调查了解,从2年满意度得分率看,虽然某院略有提高,但不容乐观,远低于全国、全省平均水平。另外,通过"我所从事的职业得到社会认同和尊重"让医护人员对个人职业的社会认同度进行评价,得分率也较低且不稳定,见表4。

三年间某院医护人员满意度得分率(%)及比较
三年间某院医护人员满意度得分率(%)及比较
| 年份 | 某院 | 全国136家医院 | 地方综合医院 | 国家委属委管综合医院 | 四川省平均 | 省内标杆医院 | |
|---|---|---|---|---|---|---|---|
| 工作满意 | 2015年 | - | - | - | - | - | - |
| 2016年 | 13.9 | 28.5 | 21.2 | 30.2 | 16.7 | 35.6 | |
| 2017年 | 16.0 | 43.4 | 39.5 | 50.3 | 36.8 | 70.1 | |
| 社会认同 | 2015年 | 20.5 | 38.7 | 36.5 | 44.1 | 33.1 | 52.7 |
| 2016年 | 25.0 | 39.3 | 38.3 | 45.0 | 33.5 | 56.3 | |
| 2017年 | 12.4 | 40.0 | 35.2 | 46.2 | 32.1 | 59.3 |
以某院2017年结果比较"工作满意度和社会认同"维度构成的各条目(共七项),得分率最低的三项为:"我赞同或鼓励自己的子女从事医务工作"(某院6.4%,全国平均18.3%,全省平均15.5%)、"现行医疗服务价格体现了医护人员价值"(某院8.9%,全国平均37.2%,全省平均24.1%)和"我可以很好的兼顾我的工作和家庭"(某院9.8%,全国平均27.7%,全省平均22.7%)。
三年间,无论医院层面总体得分率、患者满意度还是医护满意度均在不断提高。医务人员对"行动计划"的政策知晓率逐年提升:2015—2017年,全国由65.3%提高到90%,某院由59%提高到83.2%;并且涌现了一批创新优秀案例,说明第一阶段《行动计划》在一定程度上提升了医院的两个满意度[4,5]。
三年间某院门诊患者总体满意率维持在80%左右,略低于全国、全省平均水平;住院患者总体满意率维持在90%左右,略高于全省平均水平,与全国平均水平基本持平。门诊候诊和检查等待时间长是门诊患者不满意的主要原因[6];住院患者对医院膳食和乘坐电梯的便捷性提出更高的要求,而"医患交流不足""医患之间缺乏信任""患者期望太高""患者自身健康知识缺乏"等是导致住院医患关系紧张的主要原因。
就满意度各年得分率水平看,某院住院患者均高出门诊患者10个百分点左右,呈现出与全国同类各家医院相同的趋势,提示针对患者满意度,门诊有更大的改进空间。
某院医护工作满意度得分率总体水平不足20%,在评估的样本医院中处于较低水平,普遍反映出职业归属感不强。第一阶段《行动计划》开展以来,多数医务人员认为医院在预防和减少医患纠纷方面采取了有效措施,但对医患关系改善的评价仍不容乐观,对执业环境的改善仍然普遍不够满意。此外,医务人员实际收入与期望收入差距仍较大,期盼执业环境和待遇改善。
自报结果显示,全国近三年认为工作负荷过重的比例依次为50.6%、53.5%、52.4%,某院接近60%,且职称、学历越高工作负荷越重;连续三年认为自己身体状况良好的医务人员比例不断下降,2017年仅30%;认为自己心理状况良好的仅40%;医务人员日均睡眠时间为6.56小时,认为自己睡眠充足从28.2%下降到17.1%,工作负荷太大,长期缺乏休息让医务人员的健康状况不容乐观。
针对门诊候诊和检查等待时间长,可以细化分时段通知系统;增加非医疗服务项目提供,如引入书店、咖啡屋或增加信息、娱乐消费增值服务等。针对住院患者对医院膳食的要求,在增加专科膳食指导和延长膳食提供服务的基础上,将"互联网+"与医院营养膳食管理紧密结合[7],强化送餐人员培训,提升住院膳食管理的便捷性与标准化。
乘坐电梯的便捷性不仅需要医院完善探视制度,还需科学分析电梯运载效率,优化病人分流与运载方案。而患者反馈的"医患交流不足""医患之间缺乏信任"需有效传递给医护人员,在一线工作中强化人文关怀职业教育。另外,在发展临床业务工作的同时,需强化健康教育与健康促进,同时应当加强对医学科学局限性的宣传,增强社会沟通理解,引导患者合理预期以消除"患者期望太高""患者自身健康知识缺乏"等导致医患关系紧张的主要因素。
第一阶段《行动计划》以患者和医护人员感受改善为主,在感性认识基础上更需要理性的制度来固化,以保障医疗服务质量和管理,如预约诊疗制度、远程医疗制度、临床路径管理、医务社工制度、日间服务、优质护理服务、药学服务、急诊急救服务和后勤服务等;此外,医疗服务模式创新也可很好的提升医院的两个满意度,如多学科诊疗模式、智慧医院和人文服务等。这些内容也成为新一阶段三年《行动计划》(2018—2020年)的重点推进任务要求。
从满意度得分率评价结果可以看出,两个满意度中医护人员工作满意度是现阶段的重点与优先领域,患者满意度改善策略为门诊优先、住院次之。广大医务人员作为我国医疗服务和医药卫生体制改革的主力军,其健康状况值得关注,加强职业防护和从业人员的健康管理,给以运动与饮食处方从消除健康危险因素角度关爱每一位职工。其次,开展"职业解压""心理调节"等活动消除或降低心身疾患的发生。最后,畅通诉求渠道,合理的诉求应该得到及时关注和有效响应[8]。
满意度就其本质是期望与实际感知比较的结果,重点体现在医务人员对机构的忠诚度、凝聚力和工作态度等,借助美国心理学家弗雷德里克·赫兹伯格最早提出的"激励-保健"双因素理论,围绕影响人的行为需要因素全面施策。激励因素得到满足会使得职工非常满意,包括工作的挑战性、工作带来的愉悦与成就感、上下级的信任、业务发展和职务上的晋升等,是影响工作的内在因素,需要部门科室注重工作内容和岗位本身。而保健因素不能使职工满意但可预防职工不满、维持人员稳定,包括工资、福利、工作条件、管理制度、安全保障、人际关系等,需要指出经济性保健因素要适度,否则期望会不断提高,如水平过高,会影响激励因素作用的发挥。
























