
非结核分枝杆菌(NTM)可通过呼吸道、胃肠道及皮肤等途径侵入人体,肺部是最常见的发病部位之一。近年来,NTM肺病在我国呈快速增多趋势,成为威胁人们健康的重要公共卫生问题。影像学在NTM肺病的早期诊断中发挥着至关重要的作用。为了推动我国NTM肺病诊断与治疗工作规范、有效、安全地开展和推广,结合循证医学的方法学要求,多名感染与炎症,放射学、统计学专家共同参与制定NTM肺病的影像学诊断标准。该标准基于当前最新研究数据,综合临床实际情况,形成最终的影像学诊断推荐意见,以期为临床医师提供明确的诊断依据。
本刊刊出的文章除特别声明外,不代表主办单位和本刊编委会的观点。本刊如有印刷质量问题,请与本刊编辑部联系调换。
非结核分枝杆菌(non-tuberculous mycobacteria,NTM)既往被称为非典型分枝杆菌、环境分枝杆菌,是指分枝杆菌属中除结核分枝杆菌复合群,即结核分枝杆菌、非洲分枝杆菌、牛分枝杆菌、天书分枝杆菌及麻风分枝杆菌以外的分枝杆菌,常见类型包括:鸟-胞内分枝杆菌复合群(mycobacterium avium-intracellulare complex,MAC)、脓肿分枝杆菌(mycobacterium abscessus)、堪萨斯分枝杆菌(mycobacterium kansasii )、蟾蜍分枝杆菌(mycobacterium xenopi )、偶发分枝杆菌(mycobacterium fortuitum )、龟分枝杆菌(mycobacterium chelonae)等,多属机会性致病菌,可通过呼吸道、胃肠道及皮肤等途径侵入人体,并侵袭肺部、皮肤软组织、淋巴结、骨骼等多部位,肺部是最常见的发病部位之一[1,2]。NTM肺病的分布及患病率在不同国家、不同地区存在明显差异,既往报道中发达国家较多见,而发展中国家少见。我国历次结核病流行病学调查资料显示,NTM分离率从1990年的4.9%升至2010年的22.9%,患病率呈明显上升趋势[3,4,5,6]。NTM肺病诊断金标准是呼吸道分泌物培养出分枝杆菌或抗酸染色检出抗酸杆菌后,进行菌型鉴定明确为NTM感染;但在临床工作中诊断效能不高,容易误诊。NTM肺病病程较长,影像表现多样,正确认识其特征性表现,对明确诊断和改善预后至关重要。
2018年7月至2019年9月,首都医科大学附属北京佑安医院联合首都医科大学附属北京地坛医院等国内多家医院,通过广泛征求有关专家与学者的意见并反复讨论,综合文献报道和临床实际情况,对NTM肺病的影像检查方法、表现及诊断依据等进行归纳总结形成共识,以期在本病的影像诊断中发挥支撑作用。
CT平扫时,患者多采用仰卧位,身体置于床中间,两臂上举抱头。扫描方式:横断面连续扫描。扫描范围:自胸廓入口至肺下界膈面。扫描参数:管电压120 kV;管电流为自动毫安;层厚5.0 mm,层间距5.0 mm,螺距≤ 1。软组织窗和肺窗重建,重建层厚0.6~ 1.5 mm,层间距0.6~1.5 mm,软组织窗采用软组织算法或标准算法,肺窗采用肺或细节算法。软组织窗位30~ 50 HU,窗宽250~ 350 HU;肺窗窗位-500~-600 HU,窗宽1500~ 1700 HU;必要时骨窗重建,窗位300~ 600 HU,窗宽2000~ 3000 HU。CT增强扫描:对比剂用量成人采用80~ 100 ml非离子型含碘对比剂;儿童按体质量2 ml/kg计算。注射方式用压力注射器静脉团注或快速手推加压团注。注射流率为2.0~ 4.0 ml/s。注射对比剂后20 s开始扫描。其他扫描程序、参数与CT平扫相同。延迟扫描:根据需要可在注射含碘对比剂后60 s及90 s延迟扫描。
嘱患者立位后前位。腹式呼吸深吸气后屏气曝光摄影。X线中心线对应T6高度。摄影距离:180 cm,减小放大率。准直器:采用复式准直器,光野与照射野保持一致性。管电压:100~ 125 kV,常用120 kV。使用滤线栅。
NTM肺病临床表现为咳嗽、咳痰、咯血、发热、气促或呼吸困难、乏力、盗汗、胸痛、体重减轻等,无特异性,部分患者无症状,可于体检中发现肺内病变[1,2,3,4,5,6,7,8]。本病好发于老年人、免疫功能低下者,肺部已有结构性基础疾病患者多见,如慢性阻塞性肺疾病、支气管扩张症、囊性纤维化、尘肺病、既往结核治疗史、肺泡蛋白沉着症患者等;有吸烟史患者较多;可合并糖尿病、肝病、肾病患者;亦可见于恶性肿瘤患者、合并免疫缺陷或自身免疫疾病患者。
对穿刺或手术取得的标本进行病理检查,检出抗酸杆菌,可采用聚合酶链式反应、原位杂交或免疫组织化学进行菌型鉴定为NTM。
根据NTM肺病的影像征象主要分为以下类型[9,10,11,12,13,14,15,16,17,18,19,20,21,22,23,24,25,26,27,28,29,30,31,32,33,34,35,36,37,38,39,40,41,42,43,44,45,46,47,48,49,50,51,52]。
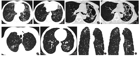
肺内病变以支气管扩张伴周围小叶中心结节为主(图1,图2),可合并空洞、斑片影、纤维条索灶及其他征象。支气管扩张及结节通常见于右肺中叶、左肺舌段,常累及3个或以上肺叶,也可无明显叶段倾向性;结节以小叶中心结节为主,对位于胸膜下;支气管扩张与小叶中心结节同时存在,多为小叶中心型柱状扩张,管壁增厚,扩张管腔内可有黏液栓,周围可伴斑片影,周围肺组织结构扭曲变形不明显。


肺内病变以空洞为主(图3,图4),可合并支气管扩张、小叶中心结节、斑片影、纤维条索灶及其他征象。空洞通常多位于双肺上叶,以肺尖为主、胸膜下肺外带较多;空洞壁薄或厚薄不均匀,以薄壁多见,内壁不规则但较为光滑;空洞周围支气管非牵拉性扩张较多,卫星灶较少。
以肺内斑片影及支气管播散灶为主(图5,图6,图7,图8),可合并空洞、支气管扩张等。特点如下:斑片影及支气管播散灶多叶段受累,以双肺上叶尖后段、下叶背段为主;可合并支气管扩张,斑片影内可有空洞形成。
(1)"热水浴"肺表现,为弥漫小叶中心性微结节和(或)磨玻璃影、肺内气体潴留,多是由于吸入被NTM污染的热水蒸汽引起的过敏性肺炎;(2)孤立结节型,较少见,肺内孤立性结节,无特异性表现;(3)合并获得性免疫缺陷综合征,肺内病灶具有明显播散性,斑片影、支气管播散灶、粟粒结节弥漫性分布较多,可合并纵隔和肺门淋巴结轻度肿大,胸腔积液少见。
同时符合上述诊断依据中典型病史、临床表现,胸部影像检查发现肺内有支气管扩张、结节、空洞、斑片影、纤维条索灶等病变;痰和(或)支气管肺泡灌洗液涂片染色检出抗酸杆菌,或对穿刺或手术标本进行病理检查,抗酸杆菌阳性,且接受正规抗结核治疗无效、多次痰检阳性的患者。
(1)肺内病变符合支气管扩张及结节为主型的典型特点,即肺内病变以支气管扩张伴周围小叶中心结节为主,可合并空洞、斑片影、纤维条索灶及其他,经抗细菌治疗无效;(2)肺内病变符合空洞为主型的典型特点,即肺内病变以空洞为主,可合并支气管扩张、小叶中心结节、斑片影、纤维条索灶及其他征象;或同时符合支气管扩张及结节和空洞为主的典型特点;(3)肺内病变符合实变为主的典型特点,即肺内病变以斑片影及支气管播散灶为主,可合并空洞、支气管扩张,且经抗细菌治疗无效;(4)痰和(或)支气管肺泡灌洗液中涂片染色检出抗酸杆菌,接受正规抗结核治疗无效而反复排菌,或未经抗结核治疗,肺内病变进展缓慢。
符合影像诊断NTM肺病患者,在确保标本无外源性污染的前提下,经实验室分离培养、菌型鉴定、高效液相色谱法以及分子生物学方法菌型鉴定证实为NTM感染。



NTM肺病与继发性肺结核和支气管扩张合并感染的影像表现鉴别
NTM肺病与继发性肺结核和支气管扩张合并感染的影像表现鉴别
| 影像表现 | NTM肺病 | 继发性肺结核 | 支气管扩张合并感染 |
|---|---|---|---|
| 常见征象 | 空洞、支气管扩张、小叶中心结节、浸润性实变 | 浸润性实变、气道播散灶、空洞、纤维条索、支气管扩张 | 支气管扩张、细支气管炎、小叶中心结节 |
| 空洞分布 | 双肺上叶为主,肺外周部分为主 | 双肺上叶尖后段、下叶背段为主 | — |
| 空洞形态特点 | 薄壁多见,可发展为厚壁空洞 | 厚壁多见 | — |
| 空洞周围肺野 | 浸润性病变少见、支气管播散灶少见 | 常在浸润性病变内形成空洞,或空洞周围伴较多支气管播散灶 | — |
| 支扩分布 | ≥ 3个肺叶,可以中叶及舌段为主,也可无叶段倾向性 | 以双肺上叶尖后段、下叶背段为主 | 受累肺叶较少,以中叶、舌段多见 |
| 支扩形态特点 | 柱状支扩为主,无周围肺结构扭曲 | 牵拉性支气管扩张为主,伴周围纤维条索、肺结构扭曲 | 柱状、囊状支扩可同时存在,无倾向性 |
| 浸润性病变特点 | 分布广泛,以双肺上叶为主,可合并空洞、支气管扩张 | 分布广泛,以双肺上叶尖后段、下叶背段为主,可合并空洞、纤维条索、支气管扩张 | 分布以扩张支气管周围、叶段性分布为主 |
| 胸膜肥厚 | 以肺内病变相邻部位胸膜增厚为主,基底部胸膜受累少见 | 胸膜可广泛受累 | 少见 |
| 胸腔积液 | 少见,几乎均合并胸膜增厚 | 常见 | 少见 |
| 纵隔、肺门淋巴结肿大 | 少见 | 常见 | 少见 |
| 肺内病变钙化 | 少见 | 常见 | 扩张支气管管壁可广泛钙化 |
注:—为无影像表现
(1)病灶多见于双肺上叶尖后段和(或)下叶背段,病变形态以浸润性实变、气道播散灶、空洞、纤维条索及支气管扩张多见[25,53];(2)空洞多为厚壁,且常于浸润性实变内形成空洞,或空洞周围伴有较多支气管播散灶[24,25,38,53];(3)支气管扩张以病变周围,即双肺上叶尖后段和(或)下叶背段为主,多为牵拉性支气管扩张,伴周围纤维条索、肺组织结构扭曲[25,38,53];(4)继发性肺结核浸润性实变分布广泛[25,38,53],胸膜受累广泛,胸腔积液常见,易合并纵隔、肺门淋巴结肿大;(5)肺内病灶钙化多见。
NTM肺病结节支气管扩张型需与支气管扩张合并感染鉴别。(1)支气管扩张合并感染表现为支气管扩张、细支气管炎及小叶中心结节[29,43,46,52]。(2)受累肺叶常较少,以中叶、舌段多见,柱状、囊状支气管扩张可同时存在,无明显倾向性,结节及浸润性病变分布以扩张支气管周围、叶段性分布为主[29,43,46,52]。(3)一般不合并胸膜肥厚、胸腔积液及纵隔、肺门淋巴结肿大。(4)经短期抗感染治疗后肺内病变可明显好转。
执笔人员(按照姓氏拼音顺序排列):陈步东(首都医科大学附属北京地坛医院);陈辉(首都医科大学附属北京地坛医院);杜艳妮(首都医科大学附属北京地坛医院);谢汝明(首都医科大学附属北京地坛医院);官宛华(广州市第八人民医院);闫铄(首都医科大学附属北京地坛医院)
专家组成员(按照姓氏拼音顺序排列):边杰(大连医科大学附属第二医院);陈步东(首都医科大学附属北京地坛医院);陈昊(南京中医药大学);陈卉(首都医科大学);崔光彬(空军军医大学唐都医院);方伟军(广州市胸科医院);冯艳玲(上海市公共卫生临床中心);贺伟(首都医科大学附属北京胸科医院);李宏军(首都医科大学附属北京佑安医院);李莉(首都医科大学附属北京佑安医院);李敏(江苏省苏州市第五人民医院);刘晋新(广州市第八人民医院);刘晶哲(清华大学第一附属医院);刘强(山东省医学影像学研究所);陆普选(深圳市慢性病防治中心);路希维(大连市结核病医院);吕岩(首都医科大学附属北京胸科医院);邱小伟(南京第二医院汤山分院);施裕新(上海市公共卫生临床中心);谢海柱(烟台毓璜顶医院);谢汝明(首都医科大学附属北京地坛医院);许建荣(上海交通大学附属仁济医院);殷小平(河北大学附属医院);张娜(成都市公共卫生临床医疗中心);周新华(首都医科大学附属北京胸科医院)
工作人员(按照姓氏拼音顺序排列):关春爽(首都医科大学附属北京地坛医院);孙君(首都医科大学附属北京佑安医院);王苏丹(首都医科大学附属北京佑安医院);张紫欣(首都医科大学附属北京地坛医院)
























