
为了实现超声对比剂高效、合理、安全、规范化输注,国内相关医护专家总结了国内外文献证据及临床经验,按照循证医学原则充分讨论后,制订了该共识,旨在为我国超声对比剂安全输注的规范化和标准化提供参考意见。共识介绍了超声对比剂的应用现状和安全性、相关法规与流程,造影前、中、后的规范化护理,并提出16条推荐意见。提出目前国内批准上市使用的超声对比剂安全性高,建议医护人员根据最新说明书或者专家共识进行配药和给药,并从造影室管理、风险预案、人员资质等方面予以规范。
本刊刊出的文章除特别声明外,不代表主办单位和本刊编委会的观点。本刊如有印刷质量问题,请与本刊编辑部联系调换。
随着医学影像学的发展,超声造影(contrast enhanced ultrasound,CEUS)在超声诊断及介入诊疗中的应用越来越广泛。如何安全有效地使用超声对比剂(ultrasound contrast agent,UCA),已成为国内外专家学者关注的重点。以美国放射学院(American College of Radiology,ACR)、欧洲泌尿生殖学会(European Society of Urogenital Radiology,ESUR)为首的学术机构,分别就包括UCA在内的影像对比剂的安全使用制订了一系列的指南和共识[1, 2]。然而,目前我国关于各种UCA应用有效性的研究报道较多,在UCA安全使用方面尚缺乏共识及规范。UCA的高效、合理、安全、规范化应用,需要超声科医护人员协同合作才能完成。因此,国内相关超声科医护专家在总结国内外文献证据及临床经验,按照循证医学原则充分讨论后,最终形成本造影规范化护理专家共识,旨在为实现我国UCA安全输注的规范化和标准化提供参考意见。本共识的证据等级和推荐分级见表1。

证据等级和推荐分级
证据等级和推荐分级
| 证据等级与推荐分级 | 描述 |
|---|---|
| 证据等级 | |
A级(高级) | 非常确信估计的效应值接近真实值 |
B级(中级) | 对效应估计值准确性信心中等,估计值可能接近真实值,但仍存在二者不同的可能性 |
C级(低或 极低级) | 对效应估计值的准确性信心有限,真实值可能与估计值大不相同;对效应估计值几乎没有信心,真实值很可能与估计值完全不相同,对效应值的任何估计都很不确定 |
| 推荐分级 | |
1级(强) | 明确利大于弊 |
2级(弱) | 可能利大于弊 |
注:证据等级和推荐分级由编写专家组投票决定,共32名专家投票,32票(100%)赞成
目前临床应用的UCA为微气泡,粒径通常为2~5 μm,经外周静脉或腔道注入后,能自由通过肺循环,到达靶器官或组织,但不能穿过血管内皮进入组织间隙。微气泡由磷脂或人血白蛋白为外壁,内充六氟化硫或全氟丙烷等惰性气体,气体最终随呼吸排出体外[3]。国内批准上市临床使用的UCA有:注射用六氟化硫微泡(商品名:声诺维SonoVue,意大利米兰,Bracco SpA)和注射用全氟丁烷微球(商品名:示卓安Sonazoid,美国,GE药业),全氟丙烷人血白蛋白微球(商品名:雪瑞欣,中国湖南,湖南康润药业有限公司;商品名:力达星,中国厦门,厦门力卓药业有限公司)。以上产品获批的适应证见表2。除此之外,随着临床需求的扩展和文献证据的积累,也出现了说明书规定范围之外的超适应证。

国内获批的超声对比剂及适应证
国内获批的超声对比剂及适应证
| 对比剂 | 获批适应证 |
|---|---|
| 注射用六氟化硫微泡 | 超声心动检查、大血管多普勒检查、小血管多普勒检查(可增强肝脏和乳腺病变血管形成的显像效果, 更准确地对病灶定性)、泌尿道超声检查(18岁以下儿童及婴幼儿患者) |
| 注射用全氟丁烷微球 | 肝脏局灶性病变血管相和Kupffer相的超声成像 |
| 全氟丙烷人血白蛋白微球 | 用于常规超声心动图显影不够清晰者,以增强左心室腔内膜边界的识别 |
UCA不通过肾脏排泄,肾功能不全患者可安全应用,注射前不需要进行血液生化指标评估。UCA不含碘,没有对甲状腺功能影响的证据[2];无电离辐射,可用于婴幼儿及儿童[4, 5]。UCA最常见的不良反应有头痛、恶心、胸痛和胸部不适,皮肤症状如瘙痒、荨麻疹,严重者可发生呼吸心跳骤停、过敏性休克及意识丧失等。根据多项研究报道,UCA的不良事件发生率极低,以国内应用较多的2种对比剂为例,将其公开发表的安全性数据列表(表3)。据报道,其中六氟化硫微泡的严重不良事件或不良反应的发生率均低于0.1‰[6, 7, 8];而全氟丁烷微球由于研究数据有限,其安全性尚有待进一步研究[9, 10, 11, 12]。根据韩国上市后调查结果显示,全氟丁烷微球不良事件的发生率为3.23%(99/3066),严重不良事件的发生率为0.03%(1/3066)[13]。

国内常用的2种超声对比剂不良反应情况
推荐意见1:以六氟化硫微泡为代表的UCA安全性高,肝肾功能不全或甲状腺功能异常者使用无禁忌证;证据等级A级,1级推荐。32名专家投票,32票(100%)赞成。
1.造影检查室的管理:造影检查室的环境规范、消毒物品与无菌物品的管理应遵守中华人民共和国卫生行业标准WS/T 510-2016《病区医院感染管理规范》[14]。设置UCA基数药品存放柜、按照说明书的要求储存、保管,做好温度、湿度监测及登记。实行动态管理,药品按照有效期时间先后摆放,基数药品应每日交班、核对。核对内容包括药品数量、批号、有效期、外观质量。配备易清洁消毒的治疗操作台或治疗车,用于配制UCA、静脉通道的建立,放置少量当班使用的药品或物品。治疗车上物品排放有序,配备快速手消毒剂,上层为清洁与无菌物品,下层放置使用后的物品,垃圾分类放置。
2.风险预案:造影检查室配备急救车,急救车用物包括常用物品及药品,所有用物保证质量、功能齐全,处于应急状态;做到定数量、定品种、定位放置、定专人管理、定期消毒灭菌、定期检查维修,做到班班交接登记签名。根据急救车使用频率选择是否实行封车管理。建议配备氧疗、负压吸引装置、血压计,保证抢救患者的基本需求,如有条件考虑配备心电监护仪和自动除颤仪。定期进行药物不良反应处理的学习、演练、考核。建议造影检查室张贴UCA不良反应处理流程图。
3. UCA的储存条件及管理[15]:UCA储存环境要干净整洁,卫生条件符合感控要求,避免对比剂受到污染;储存空间独立,通风干燥,温度保持在室温30 ℃以下;储存位置安全可靠,并确保没有无关人员触及。
须取得护士执业证书;执业证书执业地点为所在医院;执业证书在有效期内;劳动合同签署岗位(工种)为护理[16]。
推荐意见2:CEUS护理应从造影室管理、风险预案、人员资质等方面予以规范;证据等级A级,1级推荐。本推荐意见32名专家投票,32名(100%)赞成。
1. UCA使用流程:具体见图1。


推荐意见3:按照核对医嘱、评估受检人群、签署知情同意书、规范给药、密切观察有无不良反应的流程进行护理。证据等级C级,1级推荐。本推荐意见32名专家参与投票,32名(100%)赞成。
2. UCA超说明书用药管理流程:UCA超说明书用药是指药品使用的适应证、剂量、疗程、途径或人群等未在药品监督管理部门批准的药品说明书记载范围内的用法[17]。由于药品说明书的更新滞后于临床实践的发展,UCA超说明书用药普遍存在。2021年8月20日通过的《中华人民共和国医师法》首次将超说明书用药写入该法第二十九条,从此超说明书用药将有法律保障[18]。广东省药学会2010年3月印发《药品未注册用法专家共识》,提出了超说明书用药的五大原则[18]:在影响患者生活质量或危及生命的情况下,无合理的可替代药品;用药目的不是试验研究;有合理的医学实践证据;经医院药事管理与药物治疗学委员会及伦理委员会批准;保护患者的知情权。
与此同时,为了在满足医疗需求的前提下降低执业风险、保障医疗安全,特别是保障患者利益最大化,仍要在医院层面有所作为,对超说明书用药的行为进行规范备案。具体可参见广东省药学会2014年印发的《医疗机构超说明书用药管理专家共识》中的备案流程[19]。
推荐意见4:超说明书用药应遵照法规和共识的指导,在医院备案后施行。证据等级A级,1级推荐。本推荐意见32名专家参与投票,30名(93.75%)赞成、2名(6.25%)弃权。
CEUS检查前,护理人员应详细询问患者病史,排除禁忌证,对慎用人群密切观察,对患者及其家属进行风险告知,签署知情同意书(附件一),并做好风险预案和应急药品用品的准备,配合医师调整患者体位[7]。
1.评估受检人群:(1)询问过敏史:询问一般过敏史,如酒精、海鲜、药物过敏史等;同时根据不同种类的UCA,针对性询问过敏源。UCA使用前,无须进行相关过敏试验。(2)询问病史:包括心肺情况、疾病史、是否处于怀孕或哺乳期以及合并用药史。此外,还需要评估患者的神志和心理状态。(3)慎用人群及禁忌人群[20]评估(表4)。

超声对比剂慎用人群与禁忌人群
超声对比剂慎用人群与禁忌人群
| 慎用人群 | 禁忌人群 |
|---|---|
1.近期出现急性冠脉综合征或临床不稳定性缺血性心脏病;过去7 d内,静息状态下出现典型心绞痛或原有心脏症状明显加重;近期接受冠状动脉介入手术、心功能Ⅲ到Ⅳ级的心力衰竭;严重心律紊乱患者 2.慢性阻塞性肺气肿或使用呼吸机的患者 3.患不稳定神经系统疾病的患者 4.过敏体质;蛋类或蛋类制品过敏史的患者(该项只限于全氟丁烷微球) 5.妊娠及哺乳期妇女 | 1.对超声对比剂及其成分过敏者 2.伴有右向左分流的心脏病患者 3.重度肺动脉高压患者(肺动脉压>90 mmHg) 4.未得到控制的原发性高血压患者 5.成人呼吸窘迫综合征患者 6.对多巴酚丁胺使用有禁忌的心血管功能不稳定的患者,不应与多巴酚丁胺合并使用 |
推荐意见5:CEUS检查前无须做过敏试验。证据等级C级,1级推荐。本推荐意见32名专家参与投票,30名(93.75%)赞成、2名(6.25%)弃权。
推荐意见6:应严格遵守UCA的禁忌证和注意事项,并根据不同对比剂针对性问询对比剂相关过敏史。证据等级A级,1级推荐。本推荐意见32名专家参与投票,31名(96.88%)赞成、1名(3.12%)反对。
推荐意见7:UCA使用前不建议预防性用抗过敏药物,如有过敏体质,可预防性使用皮质类固醇类激素及抗组胺类药物。证据等级C级,2级推荐。本推荐意见32名专家参与投票,24名(75.00%)赞成、8名弃权(25.00%)。
2.护患沟通:护士应当在检查前向患者及监护人详细解释CEUS的目的、用法、注意事项,嘱咐患者在检查过程如有任何不适及时告知医护人员,并在谈话过程中对患者进行初步心理评估。每例患者进行CEUS检查前都应当签署包含上述谈话内容的知情同意书(附件一)。
推荐意见8:CEUS检查前应当对患者进行充分的告知,并签署知情同意书。证据等级A级,1级推荐。本推荐意见32名专家参与投票,32名(100%)赞成。
1.用药原则:(1)每瓶对比剂仅供一例患者检查使用,一次未用完或废弃材料必须按照相关规定丢弃;(2)UCA开瓶后推荐现配现用,配置好的UCA放置时间建议遵循说明书及院感规定执行;(3)严格执行无菌操作及三查七对制度。
2. UCA配制(由于六氟化硫微泡在国内使用最为广泛,以六氟化硫微泡UCA为例):在使用前向瓶内注入生理盐水注射液5.0 ml,用力摇药瓶20 s,直至冻干粉末完全溶解并得到乳白色混悬液体。如果混悬液是清亮透明的,或混悬液不均匀,或出现可见的固体冻干粉,则应丢弃该药品。抽取UCA前,应轻摇药瓶使微泡重新均匀分布后抽取至注射器立即注射,推注前须再次检查混悬液质量;除注射用生理盐水外,UCA不能与其他药品混合。
3.对比剂的规范给药方案:(1)经静脉。输注用具为20 G留置针或留置中心静脉导管、经外周静脉置入的中心静脉导管(peripherally nserted central catheter,PICC),同时做好管道的护理。穿刺血管应选择上肢粗、直、弹性好的血管,首选左上肢肘正中静脉、贵要静脉等,避开有硬结、瘢痕、炎症等处,避免在同一部位多次穿刺,注药前要回抽血,确定留置针位置,避免渗出;对乳房根治术和腋下淋巴结清扫术病史的患者应选健侧上肢进行穿刺。六氟化硫微泡UCA规范配制同上,心脏超声成像时参考用量为2.0 ml;血管多普勒成像时参考用量为2.4 ml。推注时用注射器准确抽取混合均匀的UCA使用量,连接静脉通路,以团注法迅速注入静脉内,然后立即推注5.0 ml生理盐水。在单次检查过程中,如果医师认为有必要,可以第二次注射推荐剂量。(2)经腔道六氟化硫微泡UCA规范给药。①子宫输卵管CEUS(hysterosalpingo-contrast sonography,HyCoSy):抽取2.0 ml已配制的六氟化硫微泡UCA混悬液,加入预加热至37 ℃的18.0 ml生理盐水注射液,配制成20.0 ml UCA稀释液[21, 22, 23]。医师启动造影模式后向宫腔内注入UCA稀释液,据患者宫腔内压力不同调整推注速度。持续向宫腔内注入UCA,若阻力大适当减慢推注速度,若阻力小适当加大推注速度。②排泄性尿路CEUS(contrast-enhanced voiding urosonography,CeVUS):六氟化硫微泡用于儿童患者的推荐剂量为1.0 ml。患者保持仰卧位,排空膀胱内尿液,然后用无菌生理盐水将膀胱充盈至预期总体积[(年龄+2)×30 ml]的1/3~1/2,团注0.5 ml已配制的六氟化硫微泡UCA混悬液,滴注生理盐水注射液至充盈量,夹闭导尿管[24, 25]。除了“团注法”,也可以使用“预稀释法”,将1.0 ml已配制的六氟化硫微泡UCA混悬液注入500.0 ml装的生理盐水袋,使用塑料瓶或袋装的生理盐水(不使用玻璃瓶装)。轻摇盐水袋,得到均匀的微泡混悬液。③胆道:UCA浓度以1/500~1/100较合适,即1~2滴配制好的对比剂加入10.0~50.0 ml生理盐水中[26, 27]。行胆道引流术时,取配制好的UCA稀释液20.0~40.0 ml,经T管或经皮经肝胆道置管引流管缓慢推注。行腹腔镜胆总管探查术时,胆总管插管后注入对比剂,同时夹闭胆总管远端后,即可扫查肝脏及肝外胆管[28]。(3)口服。检查前禁饮食8 h以上。患者取仰卧位或侧卧位,先行常规超声检查;其后抽取配制好的UCA混悬液1.2 ml加入500.0~600.0 ml温开水充分摇匀、冷却,嘱患者尽可能一次性、连续大口、快速饮用对比剂,但需注意应避免由此引起呛咳。如分次、小口、缓慢饮用对比剂,会致较多气体随对比剂进入胃腔,干扰CEUS[29, 30]。(4)六氟化硫微泡UCA经皮下规范给药。乳腺癌患者腋窝淋巴结皮下UCA注射方法:患者仰卧上肢外展,在乳晕或肿块周边3、6、9、12点处皮下分别注射0.2~0.5 ml UCA混悬液,轻轻局部按摩。配合医师记录淋巴结的形态、大小、数目、部位,并予体表标记。
推荐意见9:根据最新说明书或者专家共识进行配药和给药。证据等级B级,2级推荐。本推荐意见32名专家参与投票,29名(90.62%)赞成、3名弃权(9.38%)。
4. CEUS中病情观察:(1)对所有患者进行密切医学观察,及早发现可能的不良反应症状,若出现症状,应立即停止检查并及时处理。(2)高危患者(如心肺状况不稳定者、药物负荷联合增强超声心动图检查等)在检查过程中应进行心电图和血压监测。(3)对于需要留观和后续检查的患者,应给予清晰的标识,只需观察30 min的患者,建议将结束留观时间以标签形式标注在留置针上;需要二次注射的患者,建议暂不写拔除留置针时间,予以区分。
推荐意见10:按照患者后续检查流程予以清晰的标识。证据等级C级,2级推荐。本推荐意见32名专家参与投票,30名(93.75%)赞成、2名弃权(6.25%)。
应用对比剂后,应注意观察患者是否出现不良反应,如恶心、呕吐、荨麻疹、低血压等。观察时间:参考药物说明书,观察时间不低于30 min。如发现患者有任何不适,立即反馈医师,并积极协同处理。
推荐意见11:检查过程中及留观期间,对患者进行密切医学观察,出现不良反应症状后及时鉴别并进行处理。证据等级A级,1级推荐。本推荐意见32名专家投票,32名(100%)赞成。
在超声检查过程中,发现患者发生过敏反应,应评估患者过敏反应程度。
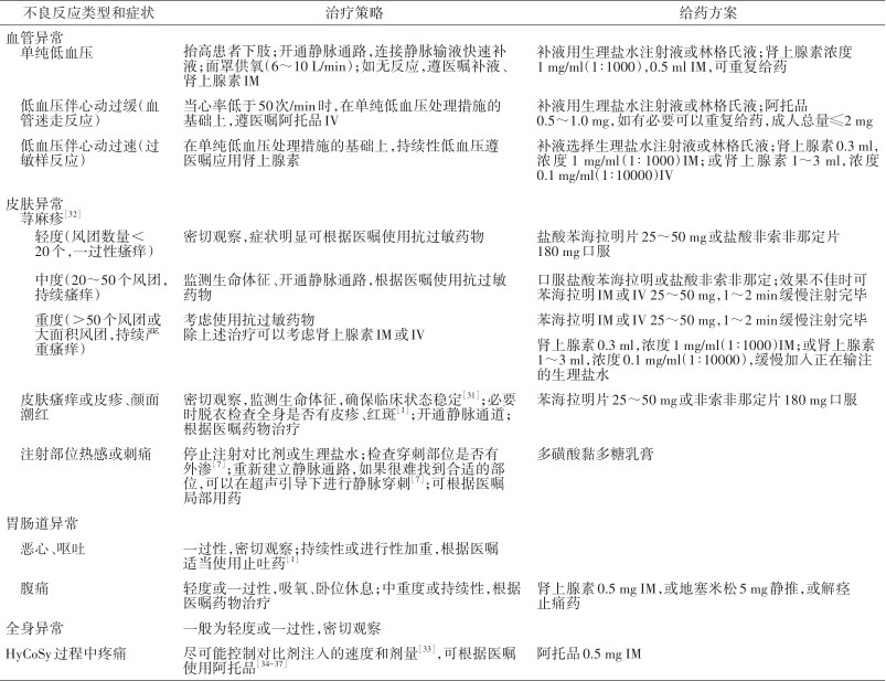
1.轻症:对于轻症患者,其症状和体征具有自限性且无进展依据,可继续留观或根据症状进行对症处理。一般不良反应、低血糖的处理方案[2,13,31],见表5。

常见一般不良反应类型及处理方案
常见一般不良反应类型及处理方案
| 不良反应类型和症状 | 治疗策略 | 给药方案 |
|---|---|---|
| 血管异常
单纯低血压 | 抬高患者下肢;开通静脉通路,连接静脉输液快速补液;面罩供氧(6~10 L/min);如无反应,遵医嘱补液、肾上腺素IM | 补液用生理盐水注射液或林格氏液;肾上腺素浓度1 mg/ml(1∶1000),0.5 ml IM,可重复给药 |
低血压伴心动过缓(血管迷走反应) | 当心率低于50次/min时,在单纯低血压处理措施的基础上,遵医嘱阿托品IV | 补液用生理盐水注射液或林格氏液;阿托品0.5~1.0 mg,如有必要可以重复给药,成人总量≤2 mg |
低血压伴心动过速(过敏样反应) | 在单纯低血压处理措施的基础上,持续性低血压遵医嘱应用肾上腺素 | 补液选择生理盐水注射液或林格氏液;肾上腺素0.3 ml,浓度1 mg/ml(1∶1000)IM;或肾上腺素1~3 ml,浓度0.1 mg/ml(1∶10000)IV |
| 皮肤异常
荨麻疹[32] | ||
轻度(风团数量<20个,一过性瘙痒) | 密切观察,症状明显可根据医嘱使用抗过敏药物 | 盐酸苯海拉明片25~50 mg或盐酸非索非那定片180 mg口服 |
中度(20~50个风团,持续瘙痒) | 监测生命体征、开通静脉通路,根据医嘱使用抗过敏药物 | 口服盐酸苯海拉明或盐酸非索非那定;效果不佳时可苯海拉明IM或IV 25~50 mg,1~2 min缓慢注射完毕 |
重度(>50个风团或大面积风团,持续严重瘙痒) | 考虑使用抗过敏药物 除上述治疗可以考虑肾上腺素IM或IV | 苯海拉明IM或IV 25~50 mg,1~2 min缓慢注射完毕 |
| 肾上腺素0.3 ml,浓度1 mg/ml(1∶1000)IM;或肾上腺素1~3 ml,浓度0.1 mg/ml(1∶10000),缓慢加入正在输注的生理盐水 | ||
皮肤瘙痒或皮疹、颜面潮红 | 密切观察,监测生命体征,确保临床状态稳定[31];必要时脱衣检查全身是否有皮疹、红斑[1];开通静脉通道;根据医嘱药物治疗 | 苯海拉明片25~50 mg或非索非那定片180 mg口服 |
注射部位热感或刺痛 | 停止注射对比剂或生理盐水;检查穿刺部位是否有外渗[7];重新建立静脉通路,如果很难找到合适的部位,可以在超声引导下进行静脉穿刺[7];可根据医嘱局部用药 | 多磺酸黏多糖乳膏 |
| 胃肠道异常 | ||
恶心、呕吐 | 一过性,密切观察;持续性或进行性加重,根据医嘱适当使用止吐药[1] | |
腹痛 | 轻度或一过性,吸氧、卧位休息;中重度或持续性,根据医嘱药物治疗 | 肾上腺素0.5 mg IM,或地塞米松5 mg静推,或解痉止痛药 |
| 全身异常 | 一般为轻度或一过性,密切观察 | |
| HyCoSy过程中疼痛 | 尽可能控制对比剂注入的速度和剂量[33],可根据医嘱使用阿托品[34, 35, 36, 37] | 阿托品0.5 mg IM |
注:IM,肌肉注射;IV,静脉注射;HyCoSy,子宫输卵管超声造影
推荐意见12:应鉴别过敏样反应与血管迷走反应,准确使用一线药物。证据等级A级,1级推荐。本推荐意见32名专家投票,32名(100%)赞成。
推荐意见13:地塞米松起效慢,达峰时间长(12~24 h),体内代谢后才能发挥功效,治疗过敏样反应时并非为首选药物。证据等级B级,1级推荐。本推荐意见32名专家投票,28名(87.5%)赞成、反对1名(3.1%)、弃权3名(9.4%)。
推荐意见14:HyCoSy检查时,建议尽可能控制对比剂注入的速度和剂量,可根据临床需要使用阿托品。证据等级C级,2级推荐。本推荐意见32名专家投票,24名(75.0%)赞成、反对1名(3.1%)、弃权7名(21.9%)。
2.严重过敏反应:患者若出现严重过敏反应,应及时进行相应医疗处置,必要时开展院内急救。根据《严重过敏反应急救指南》推荐意见[38],严重过敏反应可分为以下四级:
Ⅰ级:只有皮肤黏膜系统症状和胃肠系统症状,生命体征稳定。皮肤黏膜系统症状:皮疹、瘙痒或潮红、唇舌红肿和(或)麻木等;胃肠系统症状:腹痛、恶心、呕吐等。
Ⅱ级:出现明显呼吸系统症状或血压下降。呼吸系统症状:胸闷、气短、呼吸困难、喘鸣、支气管痉挛、发绀、呼气流量峰值下降、血氧不足等;血压下降:成人收缩压80~90 mmHg(1 mmHg=0.133 kPa)或比基础值下降30%~40%;婴幼儿与儿童:<1岁者,收缩压<70 mmHg;1~10岁者,收缩压<(70 mmHg+2×年龄);11~17岁者,收缩压<90 mmHg或比基础值下降30%~40%。
Ⅲ级:出现以下任一症状:神志不清、嗜睡、意识丧失、严重的支气管痉挛和(或)喉头水肿、发绀、重度血压下降(收缩压<80 mmHg或比基础值下降>40%)、大小便失禁等。
Ⅳ级:发生心跳和(或)呼吸骤停。
对于Ⅱ级及以上的严重过敏反应患者,首选肾上腺素药物,根据医嘱肌肉或静脉注射。对于Ⅱ、Ⅲ级反应,首选肌肉注射;对已发生或即将发生心跳和(或)呼吸骤停的Ⅳ级反应患者,应静脉注射。肌肉注射与静脉注射的浓度及用量见表5。发生过敏反应时,β-受体阻滞剂(包括滴眼制剂)可加重过敏反应,可使患者对治疗过敏反应的常规剂量肾上腺素失去反应[1]。
推荐意见15:对于Ⅱ级以上的严重过敏反应患者,肾上腺素是救治的一线药物。证据等级A级,1级推荐。本推荐意见32名专家投票,32名(100%)赞成。
3.急救流程:(1)发现患者发生严重不良反应,立即停止注射UCA。(2)评估患者呼吸、循环、神志、皮肤等情况。(3)立即同时进行以下三步,呼叫其他医务人员(如现场医师、上级医师、护士或护士长)共同进行急救,必要时紧急联系相关科室(如麻醉科、急诊科、院内急救小组等);确认环境安全;鉴别不良反应类型及严重程度。对于中重度不良反应患者,将患者就近转移至配备抢救设备及药物的治疗室,去枕平卧位并开放气道,经面罩高流量给氧(6~8 L/min);对于危及生命的患者应就地抢救,立即行心肺复苏术;建立双静脉通道,按需快速静脉输注生理盐水(成人最初5~10 ml/kg,儿童10 ml/kg),晶体液可作为首选,必要时加用胶体液,如白蛋白,补液顺序先晶体后胶体[39, 40]。(4)定时评估患者血压、心率、呼吸,条件允许时应持续监测患者生命体征。(5)严重不良反应患者经救治脱离危险后,住院患者根据情况护送回原病房或转入重症监护室;门诊患者应当在医院监护至少12 h。
4.急救分工:注射护士应立即停止注射对比剂,(1)对患者去枕平卧,开放气道,高流量氧气吸入;(2)建立双静脉通道;(3)遵医嘱紧急注射急救药品;(4)协助胸外按压与人工呼吸。检查医师:(1)不良反应鉴别;(2)评估环境安全,现场指挥抢救;(3)立即将患者抬进就近诊室或治疗室,心跳呼吸骤停患者就地抢救;(4)开放气道,保持呼吸道通畅,必要时实施心肺复苏术;(5)指导抢救用药。协助医师:(1)根据情况立即联系相关科室;(2)呼叫上级医师、护士或护士长等支援抢救;(3)固定面罩,保持呼吸道通畅,对呼吸骤停患者进行呼吸气囊辅助通气;(4)协助胸外按压。协助护士:(1)备急救药品设备;(2)药品使用前核对;(3)使用心电监护仪进行生命体征监测,观察并记录患者生命体征变化与已执行的医嘱。
5.不良反应上报流程:药品不良反应报告和监测,是指药品不良反应的发现、报告、评价和控制的过程。
严重药品不良反应,是指因使用药品引起以下损害情形之一的反应:(1)导致死亡;(2)危及生命;(3)致癌、致畸、致出生缺陷;(4)导致显著的或者永久的人体伤残或者器官功能的损伤;(5)导致住院或者住院时间延长;(6)导致其他重要医学事件,如不进行治疗可能出现上述情况的。
新的药品不良反应:是指药品说明书中未载明的不良反应。说明书中已有描述,但不良反应发生的性质、程度、后果或者频率与说明书描述不一致或者更严重的,按照新的药品不良反应处理。
医护人员在使用UCA过程中,一旦患者出现不适主诉或症状,应立即停止检查,妥善处理。对可能与用药有关的不良反应,应当通过国家药品不良反应监测信息网络报告,并联系药品生产企业。具体参见《药品不良反应报告和监测管理办法》[41]。报告内容应当真实、完整、准确,并填写《药品不良反应/事件报告表》(附件二)。其中新的或严重的药品不良反应,应于发现之日起15日内报告,死亡病例须及时报告,其他不良反应30日内报告。
推荐意见16:不良反应上报应按照国家相关法规规范执行。证据等级A级,1级推荐。本推荐意见32名专家投票,32名(100%)赞成。
本共识是根据已有指南、文献、及护理专家的经验制订,已在国际实践指南注册平台上注册,注册号PGRP-2022CN004。在临床实践中,本共识推荐意见及相关措施须在权衡患者的风险收益后采取,未来期待新的更高等级循证证据出现,以进一步提高CEUS检查的安全性与可靠性。
参加共识撰写及讨论的专家
组长:阳开秀(中国人民解放军总医院第一医学中心,超声科)
副组长(按姓氏拼音字母排序):姬永姣(中国人民解放军总医院第一医学中心,超声科)、刘纯霞(中山大学孙逸仙纪念医院,超声科)、潘慧丽(浙江大学医学院附属第二医院,超声科)、谭琳(陆军军医大学西南医院,超声科)、周洁宏(四川大学华西医院,超声科)
指导专家(按姓氏拼音字母排序):高远(中国人民解放军总医院第一医学中心,护理部)、何文(首都医科大学附属北京天坛医院,超声科)、罗渝昆(中国人民解放军总医院第一医学中心,超声科)、兰美娟(浙江大学医学院附属第二医院,护理部)、肖红菊(中国人民解放军总医院第一医学中心,护理部)
执笔专家(按姓氏拼音字母排序):成丽华(云南省肿瘤医院,超声科)、陈秀玲(中山大学附属第三医院,超声科)、董丹(中国医科大学附属盛京医院,超声科)、胡会英(北京大学深圳医院,超声科)、黄婉婷(天津市第三中心医院,超声科)、黄玉笑(中山大学附属第六医院,超声科)、孔莎(河南省人民医院,超声科)、雷阳阳(中山大学附属第一医院,超声科)、刘晓玲(重庆大学附属肿瘤医院,超声科)、孟令君(北京大学人民医院,超声科)、秦海英(空军军医大学第一附属医院,超声科)、阮金红(苏州大学附属第一医院,超声科)、瞿燕(新疆医科大学第一附属医院,超声科)、邵敬(首都医科大学附属北京世纪坛医院,超声科)、盛江明(中南大学湘雅二医院,超声科)、宋剑飞(中国民航总医院,超声科)、宋长琳(中山大学附属第八医院,超声科)、杨欣(四川省人民医院,超声科)、张隽(华中科技大学同济医学院附属同济医院,超声科)、郑帅(首都医科大学附属北京天坛医院,超声科)、周丹(上海交通大学医学院附属瑞金医院,超声科)、周健平(吉林大学中日联谊医院,超声科)、周欣(兰州大学第二医院,超声科)
所有作者均明确不存在利益冲突,所有内容由护理专家共同编写
患者姓名:××× 性别:×× 年龄:×× ID号:××
根据患者病情,需进行超声造影检查,该方法是对人体组织及病变血流灌注的检查方法之一,有助于占位性病变的发现、定位、定性及治疗疗效的判断及血管通畅性的评价等。检查之前需要注射超声对比剂,超声对比剂通常情况下是安全的,但少数患者由于特异体质或各种事先不能预知的原因,可能导致不良反应。请认真阅读以下内容。
一、使用超声对比剂禁忌证及需要慎用的情况
(一)禁忌证
1.对本品中任何成份过敏者禁用。
2.伴有右向左分流的心脏病患者、已知患有重度肺动脉高压患者(肺动脉压>90 mmHg)、未得到控制的原发性高血压患者和成人呼吸窘迫综合征患者禁用本品。
3.本品不应与多巴酚丁胺合并用于对多巴酚丁胺使用有禁忌的心血管功能不稳定的患者。
(二)需要慎重使用超声对比剂的情况
1.心肺状况不稳定的患者
2.使用呼吸机的患者和不稳定的神经系统疾病患者
3.过敏体质者
4.妊娠或哺乳期
如您存在上述情况,请务必告知超声科医务人员。
二、使用超声对比剂可能出现的不良反应,包括(但不限于)
(一)急性不良反应:注射对比剂1小时内出现的不良反应。包括
1.轻度不良反应:轻度荨麻疹、瘙痒、红斑、恶心/轻度呕吐、腹痛、全身发热、寒战、可自行缓解的血管迷走反应(低血压和心动过缓)等。这些不良反应通常可自行恢复,一般不需治疗。
2.中度不良反应:明显荨麻疹、轻度支气管痉挛、面部/喉头水肿、严重呕吐、血管迷走反应(低血压和心动过缓)等。
3.重度不良反应:低血压性休克、呼吸停止、心跳骤停、心律失常、惊厥等。此类不良反应须进行急救处理。
(二)迟发性不良反应:注射对比剂1小时至1周内出现的不良反应。如皮疹、恶心、呕吐、头痛、肌肉疼痛、发热等。
(三)现代医疗手段尚难预知以及产品说明书中列出的其他发生率极低的不良反应。如您有需要,可向医务人员索取产品说明书。
(四)由于个体差异,存在其他无法事先预料的医疗风险或难以防范的不良后果。
造影检查需要家属全程陪同。
严重不良反应多发生在注射对比剂后30分钟内,请您在注射对比剂后在超声室观察30分钟后再离开,期间出现上述不良反应,请及时告知医护人员,医护人员将采取相应措施进行治疗。如果您在院外出现不良反应,请迅速前往附近医院诊治。
过敏史(有 无)
患者及家属已详细阅读并充分理解以上内容,对此项检查存在的风险充分知晓,经慎重考虑,______(同意/不同意)做此项检查并承担相应不良后果。
患者签名 日期
家属签名(关系)日期
首次报告□ 跟踪报告□ 编码:___________________________________
报告类型:新的□ 严重□ 一般□ 报告单位类别:医疗机构□ 经营企业□ 生产企业□ 个人□ 其他□_________

| 患者姓名: | 性别:男□女□ | 出生日期:年 月 日 或年龄: | 民族: | 体重(kg): | 联系方式: | |||||||||
|---|---|---|---|---|---|---|---|---|---|---|---|---|---|---|
| 原患疾病: | 医院名称: 病历号/门诊号: | 既往药品不良反应/事件:有□无□ 不详□ 家族药品不良反应/事件:有□无□ 不详□ | ||||||||||||
| 相关重要信息:吸烟史□ 饮酒史□ 妊娠期□ 肝病史□ 肾病史□ 过敏史□ 其他□ | ||||||||||||||
| 药品 | 批准文号 | 商品名称 | 通用名称 (含剂型) | 生产厂家 | 生产批号 | 用法用量 (次剂量、途径、日次数) | 用药起止时间 | 用药原因 | ||||||
| 怀疑药品 | ||||||||||||||
| 并用药品 | ||||||||||||||
| 不良反应/事件名称: | 不良反应/事件发生时间:年 月 日 | |||||||||||||
不良反应/事件过程描述(包括症状、体征、临床检验等)及处理情况(可附页): | ||||||||||||||
不良反应/事件的结果:痊愈□ 好转□ 未好转□ 不详□ 有后遗症□ 表现: 死亡□ 直接死因: 死亡时间:年 月 日 | ||||||||||||||
停药或减量后,反应/事件是否消失或减轻?是□ 否□ 不明□ 未停药或未减量□ 再次使用可疑药品后是否再次出现同样反应/事件?是□ 否□ 不明□ 未再使用□ | ||||||||||||||
| 对原患疾病的影响:不明显□ 病程延长□ 病情加重□ 导致后遗症□ 导致死亡□ | ||||||||||||||
| 关联性评价 | 报告人评价:肯定□ 很可能□ 可能□ 可能无关□ 待评价□ 无法评价□ 签名: 报告单位评价:肯定□ 很可能□ 可能□ 可能无关□ 待评价□ 无法评价□ 签名: | |||||||||||||
| 报告人信息 | 联系电话: | 职业:医生□ 药师□ 护士□ 其他□ | ||||||||||||
| 电子邮箱: | 签名: | |||||||||||||
| 报告单位信息 | 单位名称: | 联系人: | 电话: | 报告日期:年 月 日 | ||||||||||
生产企业请 填写信息来源 | 医疗机构□ 经营企业□ 个人□ 文献报道□ 上市后研究□ 其他□ | |||||||||||||
| 备 注 | ||||||||||||||




















