
肥厚预适应(hypertrophic preconditioning, HP)是新近在小鼠模型上发现的一种抑制心肌肥厚的保护机制。但这一小鼠模型由于反复开胸缩窄/去缩窄主动脉,面临胸腔探查时间长、小鼠死亡率高等问题,制约了对HP进行在体水平的深入研究。我们拟对HP模型构建的关键环节进行改良,并使用超声生物显微镜无创评估心脏负荷程度,以确保模型的稳定高效建立。
将雄性C57BL/6J小鼠(10~14周龄)分为肥厚预适应传统操作组(C-HP组,N=40),肥厚预适应改良操作组(O-HP组,N=40,留置长线头埋于胸廓皮下,使用显微镊解开缩窄线结),主动脉缩窄组(TAC组,N=20)及假手术组(Sham组,N=20)。各组最后一次术后4周,存活小鼠行超声生物显微镜以及心脏病理切片评估心脏肥大程度。超声检测室壁厚度和心腔内径。超声检查后对小鼠行安乐死取心脏,测量心脏重量/体重比,行病理切片检测心肌细胞横截面积和纤维化程度。
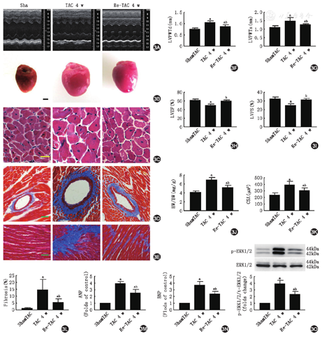
在去缩窄和再缩窄过程中,O-HP组较C-HP组明显缩短手术时间,降低围手术期(从实验开始到手术结束6h)死亡率。再缩窄术后4周,O-HP组小鼠存活率为67.5%(27/40),高于C-HP组小鼠的37.5%(15/40),差别有统计学意义(P=0.007)。超声生物显微镜无创性检测主动脉缩窄处血流发现,O-HP组与C-HP组的缩窄处血流峰值在缩窄-去缩窄-再缩窄等关键环节的变化趋势类似,对HP模型进行改良不影响心脏承受的压力负荷水平。与Sham组小鼠对比,主动脉缩窄4周组(TAC 4W组)小鼠心室壁增厚、心功能受损、心肌细胞横截面积增大,纤维化增加,差别有统计学意义(P均<0.05)。主动脉再缩窄4周组(Re-TAC 4W组)小鼠上述肥大反应明显减轻。此外,Re-TAC 4W组小鼠与TAC 4W组小鼠相比,心房利钠肽及B型利钠肽表达减少,细胞外信号调节激酶(ERK1/2)激活程度明显减轻。
我们成功构建优化并无创验证了一种心肌HP小鼠模型。该模型明显提高手术时效,降低小鼠死亡率,实现无创追踪心脏压力负荷状态,并初步揭示了ERK1/2可能是HP相关的重要信号因子,为心肌肥厚的早期干预和药物筛选研究提供了高效实用的动物模型。
版权归中华医学会所有。
未经授权,不得转载、摘编本刊文章,不得使用本刊的版式设计。
除非特别声明,本刊刊出的所有文章不代表中华医学会和本刊编委会的观点。
心血管病已成为危害人类健康的重大公共卫生问题。据报道,我国高血压患者已高达2.7亿[1]。高血压可以诱导心肌肥厚并最终造成心力衰竭,被认为是引起心力衰竭的主要病因[2,3]。因此,研究高血压引起心力衰竭的机制具有重要的意义。目前,压力超负荷触发心脏重构的分子机制有待阐明。在转化医学研究中,主动脉缩窄(transverse aortic constriction, TAC)小鼠模型已经常规性地作为压力超负荷心肌肥厚模型使用。而主动脉去缩窄术(De-TAC)则通过将缩窄主动脉的线头抽出,解除心脏的超负荷状态,可使肥大心脏结构和心功能基本恢复至缩窄前水平,因而常用于心脏肥大逆转期的研究[4]。近来发现,如果将缩窄主动脉后再解除缩窄作为一种预处理,当第二次行主动脉缩窄(Re-TAC)后,预处理过的小鼠较没有预处理的小鼠,心脏肥大程度明显减轻,心肌纤维化程度减轻。这一现象被命名为肥厚预适应(hypertrophic preconditioning, HP)[5]。
HP是一个全新的概念,提示致肥厚的预刺激反而可以唤醒体内的保护机制,产生一种类似"损伤记忆"的保护作用。高效稳定地构建这一模型,有助于探究HP的启动机制,进而发掘早期干预心力衰竭的新靶点。然而,如果采用传统的缩窄/去缩窄的做法,小鼠在第二次缩窄时会面临如下问题:(1)剪除缩窄线时由于缩窄线结与主动脉紧密缠绕,容易剪破主动脉,增加死亡率;(2)经过两次开胸后,胸腔内组织粘连明显,寻找缩窄线头困难,探查时间延长,进一步增加死亡率。
为解决上述问题,我们对HP小鼠模型构建的各个环节进行了反复摸索,总结出了一套模型改良和高频超声无创评价方法,明显减少了手术时间,降低了手术风险,确保模型的稳定建立,为今后使用该模型进行预适应的早期分子机制研究以及心肌肥厚的早期干预打下良好的基础。
小动物呼吸机(型号7025,德国Harvard Apparatus公司),显微剪(FST公司,15000-01),小动物高频超声仪(Vevo 770,加拿大VisualSonics公司),ABI PRISM7900系统(美国Applied Biosystems公司),LAS-3000荧光成像显影分析仪(日本FUJIFILM公司)。异氟烷(河北一品制药股份有限公司,批号021402),p-ERK1/2抗体和ERK1/2抗体均购于美国CST公司(批号分别为9101和9102)。
本实验使用雄性C57BL/6J小鼠(10~14周龄,22~28 g/只),购于中国科学院上海斯莱克实验动物中心[生产许可SCXK(沪)2017-0005],在复旦大学附属中山医院动物房饲养[使用许可SYXK(沪)2013-0039]。实验使用方案和动物伦理申请经复旦大学附属中山医院动物实验伦理委员会批准,动物使用过程符合1996年修订版美国国立卫生研究院实验动物管理和使用指南(National Institutes of Health Guide for the Care and Use of Laboratory Animals, revised 1996)。
随机分为肥厚预适应传统操作组(C-HP组,N=40),肥厚预适应改良操作组(O-HP组,N=40),TAC组(TAC组,N=20)及假手术组(Sham组,N=20)。
TAC组:根据我们和其他课题组之前报道[5,6],通过开胸缩窄小鼠主动脉,建立压力超负荷模型。Sham组:行类似TAC的术前准备和开胸手术处理,但不缩窄主动脉。C-HP组:TAC术后3天,行第二次开胸,探查胸腔并分离主动脉弓,找到缩窄线头并用维纳斯显微剪剪开线结(De-TAC),解除主动脉缩窄状态。De-TAC术后4天,行第三次开胸,探查胸腔并分离主动脉弓,使用27G针头对其进行第二次缩窄(Re-TAC)。O-HP组:行TAC术缩窄主动脉时,将缩窄线头两端各留3 cm左右不剪,埋于胸廓皮下。TAC术后3天,行第二次开胸,无需探查胸腔,循线头至打结处,双手各持显微镊(不用显微剪,避免剪破血管)将线结解开(De-TAC),原线头保留,再次埋于胸廓皮下,闭合切口缝合皮肤。De-TAC术后4天,行第三次开胸,将上次开胸时埋置好的线头勒住27G针头对主动脉弓进行第二次缩窄(Re-TAC)。抽离针头,将过长的线头剪掉,关胸缝合皮肤。为避免反复开胸带来的干扰,TAC组和Sham组小鼠在同样时间点也经历3次开胸手术,其中Sham组小鼠开胸后放置丝线不结扎,TAC小鼠在第三次开胸时才首次结扎主动脉弓(图1)。


TAC:主动脉缩窄,De-TAC:主动脉去缩窄,Re-TAC:再次主动脉缩窄;C-HP:肥厚预适应传统操作组;O-HP:肥厚预适应改良操作组
使用30 MHz探头小动物超声生物显微镜,设备自带加热板保持小鼠体温恒定。在1.5%异氟烷麻醉下,胸骨旁长轴切面,显示左心室最大切面[7,8]。切换成M型超声,测量左心室结构和收缩功能[8,9]。
小鼠超声心动图检查后行颈椎脱臼处死,取出心脏后放在滤纸上吸干并称重,计算心脏重量/体重比(heart weight/body weight, HW/BW)。在10 %福尔马林下固定,埋于石蜡,然后在心脏最膨大处的乳头肌沿水平方向短轴按照4 μm厚度的标准切片。切片行苏木精-伊红(hematoxylin-eosin, HE)染色观察左心大体形态和心肌细胞横截面积(cross sectional area, CSA),行Masson三色法观察纤维化程度,采用Masson染色区域的面积与心肌面积的百分比来表示。
q-PCR引物具体序列分别为:心房利钠肽(atrial natriuretic peptide, ANP)正向引物:5′-GCTTCCAGGCCATAT TGGAG-3′,反向引物:5′-GGGGGCATGACCTC ATCTT-3′;B型利钠肽(B type natriuretic peptide, BNP)正向引物:5′-GAGGTCACTCCTATCC TCTGG-3′,反向引物:5′-GCCATTTCCTCCGAC TTTTCTC-3′;β肌动蛋白(β-actin)正向引物:5′-GGCTGTATTCCCCTCCATCG-3′,反向引物:5′-CCAGTTGGTAACAATGCCATGT-3′,由上海生工公司合成。使用Trizol从新鲜冷冻的左心室心肌中提取总RNA。使用TaKaRa试剂盒SYBR® Premix Ex TaqTM (Tli RNaseH Plus),按照说明书配制反应体系,行逆转录PCR。使用ABI PRISM7900系统进行实时定量PCR检测。通过2-△△CT法计算CT值,测定目基因的相对表达量。
将蛋白裂解液RIPA(Radio Immunoprecipitation Assay)和蛋白酶抑制剂PIC(Protease Inhibitor Cocktail)按照100∶1提取左心室组织总蛋白,以10 %十二烷基磺酸钠-聚丙烯酰胺凝胶电泳(sodium dodecyl sulfate-polyacrylamide gel electrophoresis, SDS-PAGE),冰浴条件下稳流350 mA湿转2 h。将膜用10 %牛血清白蛋白(bovine serum albumin, BSA)封闭液室温封闭2 h。按1∶1000的比例将磷酸化的细胞外信号调节激酶(phosphorylated extracellular signal-regulated kinase, p-ERK1/2)抗体和细胞外信号调节激酶(extracellular signal-regulated kinase, ERK1/2)抗体稀释,4 ℃孵育过夜加入兔二抗(1∶5000)室温孵育1 h。加入ECL反应液,在LAS-300成像系统上曝光显影,保存图片,用Image J软件测定灰度值后作统计分析。
所有数据使用统计软件SPSS15.0进行统计分析,计量资料以均值±标准差表示,计数资料以例数表示,计量资料组间比较采用独立t检验或Mann-WhitneyU检验,计数资料组间比较采用卡方检验或Fisher确切概率法。以P<0.05为差异有统计学意义。数据统计图制作使用GraphPad Prism 5。
1.肥厚预适应小鼠手术模型的制作及改良过程详见图1。
2.改良后的肥厚预适应模型明显缩短手术时间,降低模型小鼠围手术期死亡率,提高生存率(表1):C-HP组与O-HP组在缩窄(第一次开胸)操作的时间上无明显差别。然而,对于去缩窄(第二次开胸)操作,O-HP组从剪开皮肤到解除缩窄线头所需的时间少于C-HP组(P<0.05)。O-HP组的时间优势在再缩窄(第三次开胸)中表现得更加明显:O-HP组从剪开皮肤到缩窄的所需时间少于C-HP组的一半(P<0.05)。

肥厚预适应改良操作组与传统操作组的手术及小鼠存活情况
肥厚预适应改良操作组与传统操作组的手术及小鼠存活情况
| 组别 | 初始小鼠数量(只) | 去缩窄(第二次开胸)前剩余小鼠数量(只) | 去缩窄从剪开皮肤到解除缩窄线头所需的时间(s) | 去缩窄围手术期(6 h)小鼠死亡数量(只) | 再缩窄(第三次开胸)前剩余小鼠数量(只) | 再缩窄从剪开皮肤到缩窄所需的时间(s) | 再缩窄围手术期(6 h)小鼠死亡数量(只) | 最后一次手术后4周小鼠生存数量(只) |
|---|---|---|---|---|---|---|---|---|
| C-HP | 40 | 39 | 207±22 | 7 | 30 | 403±50 | 11 | 15 |
| O-HP | 40 | 38 | 167±13a | 1 | 36 | 200±19a | 3 | 27 |
| TAC | 20 | / | / | / | / | / | / | 17 |
| Sham | 20 | / | / | / | / | / | / | 20 |
注:C-HP为肥厚预适应传统操作组,O-HP为肥厚预适应改良操作组,TAC为主动脉缩窄组;Sham为假手术组。与C-HP组比较,aP<0.05。
此外,C-HP组小鼠去缩窄术的围手术期(从实验开始到手术结束6 h)死亡率高于O-HP组小鼠(7/39比1/38,P=0.067),差别没有统计学意义;C-HP组小鼠再缩窄术的围手术期死亡率高于O-HP组小鼠(11/30比3/36,P=0.005),差别有统计学意义。其中,C-HP组小鼠多因手术操作不当死亡,如去缩窄手术中误剪断主动脉死亡(5只),再缩窄手术中分离主动脉困难出血过多死亡(8只)。
再缩窄术后4周时,C-HP组小鼠存活率为37.5%(15/40),O-HP组小鼠的存活率为67.5%(27/40),差别有统计学意义(P=0.007)。
3.肥厚预适应改良操作组与传统操作组具有类似的心脏压力超负荷程度(图2):O-HP组与C-HP组小鼠的主动脉缩窄处血流峰值在基础状态(第一次缩窄前)相似,在缩窄后明显升高且程度类似,在去缩窄后均明显下降到基础状态水平,在第二次缩窄后重新升高且程度类似,提示对HP模型进行改良不影响心脏承受的压力负荷水平。


4.改良的肥厚预适应手术模型显示左室肥厚程度明显减轻(图3):与Sham组小鼠相比,主动脉缩窄术后4周(TAC 4W组)小鼠心脏明显增大,心室壁明显增厚,HW/BW升高,左心室射血分数(left ventricular ejection fraction, LVEF)及左心室缩短分数(left ventricular fraction of shortenting, LVFS)降低。再缩窄术后4周(Re-TAC 4W组)小鼠心肌肥厚程度虽然仍高于Sham组小鼠,但是较TAC 4W组明显减轻,且LVEF及LVFS未见下降。TAC 4W组小鼠心肌细胞横截面积显著增大,血管周围纤维化和间质纤维化均明显增加,而Re-TAC 4W组小鼠横截面积较TAC 4W组明显减小,血管周围纤维化和间质纤维化程度减轻。此外,Re-TAC 4W组小鼠与TAC 4W组小鼠相比,心脏ANP、BNP表达减少,ERK1/2激活程度明显减轻。


Sham:假手术,TAC 4W:主动脉缩窄术后4周,Re-TAC 4W:主动脉再缩窄术后4周,LVPWTd:左心室舒张末期后壁厚度,LVPWTs:左心室收缩末期后壁厚度,LVEF:左心室射血分数,LVFS:左心室缩短分数,HW/BW:心脏重量/体重比,CSA:心肌细胞横截面积,ANP:心房利钠肽,BNP:B型利钠肽,ERK:细胞外信号调节激酶,p-ERK:磷酸化的细胞外信号调节激酶
在本实验中,我们率先对HP小鼠手术模型进行了改良,使得造模时间大为缩短,手术意外明显减少,小鼠死亡率明显下降。随后通过无创高频超声对TAC程度进行评估,证明了该改良的手术模型在缩窄-去缩窄-再缩窄环节均符合压力负荷的要求,并且在该模型上进一步验证了HP明显减轻压力超负荷导致的心脏重构,有望为今后对心肌肥厚的早期干预研究提供了高效实用的动物模型。
此前发表的文献中,构建的HP模型在缩窄/再缩窄环节为常规TAC手术操作,在去缩窄环节为剪开缩窄线结[5]。但在平时练习时我们发现,反复开胸会导致胸腔内组织粘连明显,延长探查时间;而且剪除缩窄线时由于缩窄线结与主动脉紧密相连,容易剪破主动脉,导致模型操作时间长、小鼠死亡率过高。在本实验中,C-HP组小鼠的围手术期死亡率超过O-HP的4倍,也提示亟待对传统的HP造模方法进行改良。因此,我们对传统手术方法进行了改良:在第一次缩窄时,通过将缩窄线头留3 cm不剪,埋于胸廓皮下,极大方便随后去缩窄和再缩窄的操作,减小了胸腔内探查的时间。同时,左手和右手各使用一把显微镊将结扎处缩窄线解开,则成功避免了剪破主动脉事件的发生,也进一步降低了小鼠死亡率。
我们以前曾报道使用超声生物显微镜可以在早期无创地预测TAC程度和心脏承受的压力超负荷水平[8,9]。压力差是血管内血液产生流动的驱动力。通过测量TAC处血流,根据伯努利方程(ΔP=4V2)[9,10],可推知TAC导致的左室压力超负荷程度。O-HP组在缩窄-去缩窄-再缩窄过程中,与C-HP组相比,血流缩窄处血流变化程度类似。在随后的心脏大体照片和心肌细胞照片中,也均证实O-HP组具有拮抗心肌肥厚的作用。由此可见,对该模型进行的改良,除了明显提高手术效率,还较好保留了其对心脏肥厚的保护作用。
近年在临床和转化医学研究都发现,适时将引起心脏肥大的压力超负荷去除,可逆转心肌重构的进程。例如,一项涉及37 700例入选对象的大型临床调查发现,心肌肥厚在原发性高血压患者中的发病率不到50%(36%~41%),而且相似程度的高血压会导致不同程度的心肌肥厚,提示一些患者中存在一定程度的肥厚预适应[11]。我们课题组此前曾报道,事先给予短暂低浓度的血管紧张素Ⅱ(AngⅡ)干预,可有效降低随后高浓度AngⅡ对心肌微血管内皮细胞的损害作用[12]。在机制上,值得注意的是,心肌肥厚逆转期与肥厚期相比,并非进行简单的反向运动,因为肥厚逆转期的基因表达谱与肥厚期的存在明显不同[13,14]。这提示在撤除压力超负荷后的肥厚逆转期,一些抗肥厚的特异性因素发挥着主导作用。我们和其他人此前曾报道ERK1/2在压力超负荷心脏被明显激活[6,15,16]。在本实验中,我们发现ERK1/2在Re-TAC小鼠心脏中的激活程度明显低于TAC组小鼠,提示ERK1/2很有可能参与HP诱导的心脏保护作用。巧合的是,我们以前证明在培养的心脏微血管内皮细胞中,基于短期AngⅡ预处理的保护作用可以被ERK抑制剂所消除[12]。但是,对于ERK1/2在HP中的调节机制,尚需要更多的功能丧失和功能获得性研究来证实。
总之,本实验成功构建并无创验证了一种改良的心肌HP小鼠模型。该模型明显提高了手术时效,大幅降低了小鼠死亡率,并可无创多次估测心脏压力负荷状态,有望为心肌肥厚的早期干预机制和药物筛选研究提供高效实用的动物模型。通过运用该模型,初步揭示了ERK1/2可能是HP相关的重要信号因子。
所有作者均声明不存在利益冲突





















