
盐摄入管理在心力衰竭(心衰)患者的管理中具有重要临床意义,但心衰合并不同临床状况时盐摄入管理需要区别对待。本文详细梳理了心衰患者合并低钠血症、高钠血症、血钠正常、使用利尿剂、利尿剂抵抗、慢性肾脏病等不同临床状况时盐摄入管理的建议,旨在为临床实践提供参考。
版权归中华医学会所有。
未经授权,不得转载、摘编本刊文章,不得使用本刊的版式设计。
除非特别声明,本刊刊出的所有文章不代表中华医学会和本刊编委会的观点。
虽然盐摄入管理在心力衰竭(心衰)患者的管理中具有重要临床意义,但是,不同心衰指南对心衰患者进行盐摄入管理的推荐意见不同[1, 2, 3, 4, 5],而且合并不同临床状况的心衰患者的盐摄入管理更需要区别对待。因此,本文就不同临床状况下心衰患者盐摄入的管理进行总结,旨在为临床实践提供参考。
既往有研究提示,低钠饮食对心衰患者有益。SODIUM-HF研究[6]表明,钠摄入量≤1.5g/d可以降低心衰患者的B型利钠肽(B-type natriuretic peptide,BNP)水平,改善生活质量,表现为堪萨斯城心肌病问卷(the Kansas City Cardiomyopathy Questionnaire,KCCQ)评分提高。Lennie等[7]研究发现,在纽约心脏协会(New York Heart Association,NYHA)心功能分级III~IV级的心衰患者中,钠输入量<3g/d的心血管事件发生率较低。
然而,也有一些研究认为限制钠摄入并不能改善患者的远期预后。Doukky等[8]研究表明,限制钠摄入量<2.5g/d可能会导致慢性心衰患者死亡或心衰住院风险显著增加。Machado等[9]研究发现,严格限钠1.6g/d、限液800mL/d并不能改善射血分数保留的心衰(heart failure with preserved ejection fraction,HFpEF)患者的临床症状或预后。
《2013美国心脏病学会基金会/美国心脏协会(American College of Cardiology Foundation,ACCF / American Heart Association,AHA)心力衰竭管理指南》[4]建议,AHA心衰分期A期和B期患者钠摄入量<1.5 g/d,C期和D期患者钠输入量<3 g/d。《2017加拿大心血管协会(Canadian Cardiovascular Society,CCS)心力衰竭管理指南》[2]未对患者进行临床分期,而是总体建议心衰患者限制钠输入量2~3 g/d。而《中国心力衰竭诊断和治疗指南2018》[1]建议,心衰急性发作伴容量负荷过重时,限制钠摄入量<2 g/d,轻度或稳定期患者不主张严格限制钠摄入。2021年发表的《心力衰竭患者的自我护理:欧洲心脏病学会心力衰竭协会(Heart Failure Association of the European Society of Cardiology,HAF-ESC)的实用管理建议》[5]则指出,目前尚无有力证据表明限盐对心衰患者有益,盐摄入量可参考世界卫生组织(World Health Organization,WHO)对普通人群的推荐(盐摄入量<5 g/d,相当于钠摄入量<2 g/d)。
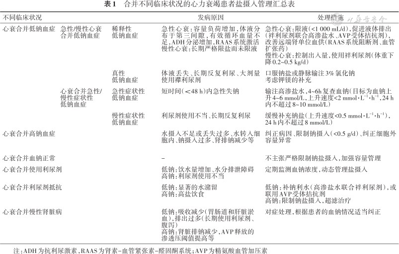
1.心力衰竭合并低钠血症:心衰合并低钠血症临床较为常见,其发生率7%~27%[10],且与不良预后独立相关,包括增加住院天数和出院60天内死亡率[11],增加心血管事件风险,增加院内病死率等[12, 13]等。临床发现低钠血症患者时,首先要评估血浆渗透压,判断是否存在真正的低钠血症,若渗透压正常(280~295 mmol/L),可能是高脂血症或高蛋白血症所致的假性低钠血症;若渗透压增高(>295 mmol/L)则可能是高血糖等引起的高渗性低钠血症。(1)急性或慢性心力衰竭合并低钠血症:急性或慢性心衰合并低渗性低钠血症(血清钠<135 mmol/L,血浆渗透压<280 mmol/L)根据病理生理的不同,可分为稀释性低钠血症(高容量低渗性低钠血症)和真性低钠血症(低容量低渗性低钠血症)[14, 15]。急性心衰患者由于容量负荷增加,体液过多分布于第三间隙,致使有效循环血量不足,抗利尿激素分泌增加,交感神经系统和肾素-血管紧张素-醛固酮系统(renin-angiotensin- aldosterone system,RAAS)系统激活造成水钠潴留,导致稀释性低钠血症。临床表现为高血容量(水肿、胸水、腹水)。此类患者不必急于补充钠盐,应对症处理急性心衰产生的水潴留症状,治疗可参考《中国心力衰竭患者离子管理专家共识》[16]采取限液(<1 000 mL/d),应用袢利尿剂联合高渗盐水、精氨酸血管加压素(arginine vasopressin,AVP)受体拮抗剂等,以及改善远端肾单位血供(如血管扩张药)等措施。慢性心衰患者由于长期严格限盐而未限液,也会出现稀释性低钠血症。治疗首先要控制入量,通过水的负平衡使血钠浓度上升,并酌情使用袢利尿剂使体重下降。真性低钠血症的发生与体液丢失、长期反复利尿、大剂量使用袢利尿剂等因素有关,临床表现为低血容量和低钠血症。治疗可口服钠盐或静脉输注3%氯化钠,血钠上升浓度应每天<5 mmol/L,血钠<125 mmol/L的重度真性低钠血症者每天可达10 mmol/L[16]。真性低钠血症常合并低钾血症及低镁血症,因此,在纠正低钠血症的过程中应考虑钾和镁的补充。(2)心力衰竭合并急性或慢性症状性低钠血症:心衰合并低钠血症的速度和程度决定了低钠血症的处理方式。心衰合并急性症状性低钠血症常发生于48 h内,水由血浆转移至脑细胞,引起脑水肿,导致各种明显的神经系统症状。此类患者发病较急,必须立即处理。治疗上可输注高渗盐水,4~6h复查血钠水平,目标为血钠水平上升4~6 mmol/L,上升速度<2 mmol·L-1·h-1,24 h内不超过8~10 mmol/L,再根据患者的临床症状和化验检查结果决定后续处理[16]。血钠纠正速度不宜过快,否则血浆渗透压迅速升高,可能出现渗透性脱髓鞘作用,造成脑桥部损害导致严重并发症。心衰合并慢性低钠血症,发病原因与利尿剂使用不当或长期反复利尿有关,由于发病时间较长,可以无症状或症状轻微,临床可表现为注意力不集中、易怒、性格改变、抑郁等症状。治疗关键在于去除诱因,纠正病因,不能将升高血钠作为唯一目标,需要综合考虑造成低钠血症的原因、血容量与低钠血症的关系及血钠浓度回升速度等,可以缓慢补充钠盐,一般要求血钠水平上升速度<0.5 mmol·L-1·h-1,24 h内不超过8 mmol/L为宜。
2.心力衰竭合并高钠血症:心衰合并高钠血症的发生率约为2.6%[17],其病因与水摄入不足、水丢失过多、水转入细胞内、钠摄入过多、肾排钠减少[18]有关,可通过测定尿钠浓度判断病因,若尿钠浓度<25 mmol/L,提示水丢失过多、容量不足;若尿钠浓度>100 mmol/L,则提示高渗钠溶液输入过多。治疗以纠正病因、限制钠摄入(<0.5 g/d)、纠正细胞外容量异常为主。低容量性高钠血症初始可补充等张盐水,后续补充低张晶体溶液;等容量性高钠血症可补充自由水,对因处理;高容量性高钠血症可使用噻嗪类利尿剂[16]。
3.心力衰竭合并血钠正常:此类患者盐摄入的管理可参考《中国心力衰竭诊断与治疗指南2018》[1]进行,一般不主张严格限制钠盐摄入。心衰伴血钠正常患者进行盐摄入管理的同时,需进行容量管理。盐摄入量增加5 g/d(相当于钠摄入量2 g/d),体重增加1.0~1.5 Kg[19]。可以参考《心力衰竭容量管理中国专家建议》[20]:对于急性心衰伴容量负荷过重(体重持续3天内增加2 kg以上)患者限液1 500 mL/d,限钠<2 g/d;对于慢性心衰患者限液1 500~2 000 mL/d,限钠<3 g/d。
4.心力衰竭合并使用利尿剂:利尿剂是心衰临床治疗的基石,也是导致心衰患者血钠异常的重要原因。(1)心衰患者如果长期使用噻嗪类利尿剂可导致饮水量增加[21]、水分排泄障碍[22],造成或加重低钠血症。但噻嗪类低钠血症的发生时间不确定,中位时间为19天[23, 24],故使用过程中需加强血钠监测,综合考虑患者的排钠水平和调节能力,根据血钠浓度调整盐摄入[25]。(2)袢利尿剂是治疗稀释性低钠血症的一线药物,但长期使用会激活RAAS系统,导致代偿性远端肾小管对钠的重吸收,造成高钠血症。(3)AVP受体拮抗剂只排水不排钠,代表药物托伐普坦能有效减轻液体潴留、改善肾功能及心功能,纠正低钠血症[26, 27],但使用不当会也导致高钠血症或肝功能损伤,对患者造成二次伤害。
总的来说,心衰患者长期使用利尿剂时,需要定期监测血钠浓度,一旦发现血钠异常,需要根据临床表现采取相应的治疗措施。对于需要调整利尿剂剂量的心衰患者,更要动态管理盐摄入[28]。
5.心力衰竭合并利尿剂抵抗:利尿剂抵抗是指机体对利尿剂不敏感,利尿作用减弱或消失,增加剂量也无法充分控制水钠潴留的临床现象。其在心衰患者中的发生率为20%~35%,且与总病死率、猝死等独立相关[29, 30, 31]。血钠异常与利尿剂抵抗互为因果,相互影响。一方面,低钠血症或高钠血症都会影响利尿剂反应性,导致利尿剂抵抗的发生。另一方面,利尿剂抵抗患者水潴留显著,可加重低钠血症;高盐饮食可导致大量钠在利尿后被重吸收,出现高钠血症。因此,需要监测血钠水平,出现低钠血症时可采取“补钠利水”的方法,使用高渗盐水联合大剂量袢利尿剂强化利水[32],或联用AVP受体拮抗剂;出现高钠血症时需要限制钠盐摄入,必要时进行超滤治疗以减少水钠潴留。
6.心力衰竭合并慢性肾脏病:心衰患者肾小球滤过率<60mL/min的比例在50%以上[33]。慢性肾脏病患者血清钠水平与死亡率呈U型相关,钠水平140 mmol/L时患者死亡率最低,而较高或较低的钠水平都与死亡率增加显著相关[34]。这些患者发生低钠血症的原因与钠吸收减少(胃肠道和肝脏淤血所致),钠排出过多(长期使用利尿剂、腹泻)有关;发生高钠血症原因与肾脏排钠减少,AVP释放的渗透压阈值提高有关。在治疗方面,目前尚无明确的指南共识提供参考或建议,可在常规治疗基础上对症处理,并根据患者的血钠情况适当纠正。
近十年在中国临床试验注册中心(http://www.chictr.org.cn)和美国临床试验中心(https://clinicaltrials.gov)注册的相关研究有30余项,研究对象包括急性失代偿性心衰、慢性心衰、HFpEF等,样本量在11例至1 000例不等;以低钠饮食(1.5~2 g/d)、正常钠饮食、输注高渗盐水等为干预措施;主要结局指标包括BNP水平、再住院率、心血管全因死亡率等。如前所述,已完成的临床研究对于心衰患者盐摄入管理的结论并不一致。
目前仍有一些针对不同类型心衰患者盐摄入管理的临床研究正在进行。OSPREY-AHF研究(注册号:NCT04334668)预计纳入250名患者,探索连续四天口服盐6g/d(相当于钠2.4g/d)对急性失代偿性心衰住院患者4天后体重及肌酐变化的影响。SODIUM-HF研究(注册号:NCT02012179)[35]预计纳入1000名患者,探索低钠饮食(1.5g/d)对NYHA心功能分级Ⅱ~Ⅲ级患者12个月后心血管事件的影响,这些研究或将为临床提供新的治疗依据。
心衰患者盐摄入的管理不能一概而论,需要根据不同的临床情况具体分析(表1)。进行盐摄入管理的同时应注意容量管理以及纠钠速度,纠正血钠异常的同时要积极处理原发疾病(急性心衰、慢性肾脏病等),避免治疗措施对患者造成二次伤害,加强血钠浓度监测,有针对性地做好心衰患者的盐摄入管理。

合并不同临床状况的心力衰竭患者盐摄入管理汇总表
合并不同临床状况的心力衰竭患者盐摄入管理汇总表
| 不同临床状况 | 发病原因 | 处理措施 | ||
|---|---|---|---|---|
| 心衰合并低钠血症 | 急性/慢性心衰合并低钠血症 | 稀释性 低钠血症 | 急性心衰:容量负荷增加,体液分布于第三间隙,有效循环血量不足,ADH分泌增加,RAAS系统激活 慢性心衰:长期严格限盐而未限液 | 急性心衰:限液(<1 000 mL/d),促进液体排出(袢利尿剂联合高渗盐水、AVP受体拮抗剂),改善远端肾单位血供(RAAS系统阻断剂、血管扩张药) 慢性心衰:控制出入量,使用袢利尿剂(体重下降0.2~0.5 kg/d) |
真性 低钠血症 | 体液丢失、长期反复利尿、大剂量使用襻利尿剂 | 口服钠盐或静脉输注3%氯化钠 考虑钾镁的补充 | ||
| 心衰合并急性/慢性症状性低钠血症 | 急性症状性 低钠血症 | 短时间(<48 h)内急性失钠 | 输注高渗盐水,4~6h复查血钠(目标为血钠上升4~6 mmol/L,上升速度<2 mmol·L-1·h-1,24 h内不超过8~10 mmol/L) | |
慢性症状性 低钠血症 | 利尿剂使用不当、长期反复利尿 | 缓慢补充钠盐(上升速度<0.5 mmol·L-1·h-1),24 h内不超过8 mmol/L) | ||
| 心衰合并高钠血症 | 水摄入不足或丢失过多、水转入细胞内、钠摄入过多、肾排钠减少等 | 纠正病因、限制钠摄入(<0.5 g/d)、纠正细胞外容量异常 | ||
| 心衰合并血钠正常 | - | 不主张严格限制钠盐摄入,加强容量管理 | ||
| 心衰合并使用利尿剂 | 低钠:饮水量增加、水分排泄障碍 高钠:利尿剂使用不当 | 定期监测血钠浓度,动态管理盐摄入 | ||
| 心衰合并利尿剂抵抗 | 低钠:显著的水潴留 高钠:高盐饮食 | 低钠:补钠利水(高渗盐水联合袢利尿剂),或联用AVP受体拮抗剂 高钠:限制钠盐摄入,超滤治疗 | ||
| 心衰合并慢性肾脏病 | 低钠:吸收减少(胃肠道和肝脏淤血),排出过多(长期使用利尿剂、腹泻) 高钠:肾脏排钠减少,AVP释放的渗透压阈值提高等 | 对症处理,根据患者的血钠情况适当纠正 | ||
注:ADH为抗利尿激素,RAAS为肾素-血管紧张素-醛固酮系统;AVP为精氨酸血管加压素
所有作者均声明不存在利益冲突





















