
构建人肠上皮细胞类器官三维培养体系。
采用含2 mmol/L乙二胺四乙酸的分离液分离肠镜活检标本或手术标本肠黏膜的隐窝,并用基质胶包埋隐窝后覆盖富含生长因子的培养液。光镜下观察记录类器官生长情况,并采用免疫组织荧光及核酸原位杂交分析检测肠上皮及类器官成熟细胞及干细胞标记物的表达情况。分别采用5-乙炔基-2’脱氧尿嘧啶核苷染色法和末端脱氧核苷酸转移酶介导的dUTP缺口末端标记测定法标记增殖或凋亡的细胞。
隐窝细胞包埋于基质胶内培养4 ~ 5 d可形成类器官结构,第8天消化重新包埋后可继续生长。核酸杂交法显示类器官富含Lgr5阳性细胞。撤去Wnt3a、R-Spodin、SB202190、Nicotinamide 5 d后类器官细胞可分化成Fabp1阳性细胞、Muc2阳性细胞、Chga阳性细胞、Lyz阳性细胞。类器官可见增殖细胞,细胞凋亡少见。
该培养体系可成功构建人肠上皮细胞类器官,可为研究肠道疾病肠上皮病理生理机制提供可靠的体外研究模型。
版权归中华医学会所有。
未经授权,不得转载、摘编本刊文章,不得使用本刊的版式设计。
除非特别声明,本刊刊出的所有文章不代表中华医学会和本刊编委会的观点。
炎症性肠病(inflammatory bowel disease,IBD)发病机制不清楚,肠上皮是IBD致病环节的重要枢纽,研究肠上皮及其与肠道微生态、免疫系统等之间的相互作用有助于揭示IBD的发病机制[1]。既往多采用各种肿瘤细胞系或经过基因突变改造的细胞株作为肠上皮研究的体外模型,但这些细胞系的基本生理功能与正常肠上皮差异很大,不是理想的研究模型。因此,构建原代肠上皮细胞的培养体系对IBD肠上皮功能研究非常重要。移植再生肠器官或肠上皮干细胞可以促进肠黏膜愈合,但既往的细胞培养方法使原代肠上皮细胞无法稳定传代,限制了再生医学在IBD治疗中的应用[2,3,4]。
2009年和2011年,荷兰Hans Clevers实验室先后成功构建了小鼠和人肠上皮细胞类器官培养体系[5,6]。该培养体系目前已被广泛应用于包括IBD等胃肠道疾病的研究中。我们根据文献报道的方法,成功构建了人源肠上皮细胞类器官三维培养体系的流程、方法,现报道如下。
乙二胺四乙酸(美国Sigma-Aldrich公司,批号:V900106),基质胶(美国Corning公司,批号:356231),0.25%胰酶(美国Gibco公司,批号:15050057),抗Fabp1抗体(美国Sigma-Aldrich公司,批号:HPA028275),抗Muc2、抗CD44抗体(美国Santa Cruz公司,批号:sc-515032、sc-52535),抗Lyz、抗Chga抗体(英国Abcam公司,批号:ab108508、ab15160),荧光二抗(美国Life Technology公司,批号:A-21206、A32787、A-21208),RNAscope核酸原位杂交试剂盒(美国ACD公司,批号:322300)。
人肠上皮类器官三维立体培养基成分:购于美国PeproTec公司的人重组表皮细胞生长因子(50 μg/L,批号:AF-100-15)、人重组Noggin(100 μg/L,批号:120-10C)、人重组R-Spodin(0.5 g/L,批号:120-38)和小鼠重组Wnt3a(100 μg/L,批号:315-20);购于美国Sigma-Aldrich公司的人Gastrin 1(10 nmol/L,批号:G9145)、A-83-01(500 nmol/L,批号:SML0788)和Nicotinamide(10 mmol/L,批号:N0636);购于美国Selleck公司的SB202190(30 mmol/L,批号:S1077)和Y-27632(10 μmol/L,批号:S1049);购于美国Gibco公司的Advanced DMEM/F12(批号:12634-010)、N2(1×,批号:17502-048)、B27(1×,批号:17504-044)、Penicillin/Streptomycin(1×,批号:15070063)、GlutaMAX(1×,批号:35050061)和HEPES(10 mmol/L,批号:15630080)。
所有有关人肠道标本的实验过程均在中山大学附属第一医院伦理委员会的监督指导下完成,符合医学伦理学要求(伦理批号:伦审[2018]103号)。人肠道标本的获取已获得患者的知情同意。
肠道手术或肠镜活检取得的正常肠组织标本保存于4 ℃的Dulbecco′s磷酸盐缓冲液(DPBS)中运输,用4 ℃含青霉素和链霉素的DPBS反复冲洗标本至洗涤液澄清。固定好标本后,用镊子轻刮标本黏膜面去除黏液,用冷无菌DPBS冲洗3次后放于分离液(含2 mmol/L乙二胺四乙酸的DPBS)中,4 ℃摇床孵育30 min。用DPBS冲洗后,固定好标本,用镊子轻刮标本黏膜面分离肠上皮组织,同时镜下观察分离情况,弃去肠绒毛富集部分,留取隐窝富集部分,用100 μmol/L的细胞滤网过滤细胞悬液,100 g离心5 min。用DPBS清洗细胞沉淀2 ~ 3次,150 g离心5 min。细胞沉淀加入基质胶,吹打均匀后垂直种于12孔(100 μl/孔)或24孔板(50 μl/孔)中,最后加入培养基,放于37 ℃细胞培养箱培养,隔天换液1次。
弃去培养基,加入4 ℃的DPBS,将基质胶吹打成碎片,转移至15 ml离心管。100 ×g离心5 min,弃去上清,加入0.25%胰酶后吹打均匀,37 ℃水浴5 min。用1ml枪头反复吹打,把类器官吹打成碎片,加入含10%FBS的培养基。150 g离心5 min,用基质胶重悬细胞沉淀后,垂直种于24孔板(50 μl/孔),最后加入培养基,放于37 ℃细胞培养箱培养,隔天换液1次。
组织或细胞用10%甲醛固定过夜后,70%、90%、96%、100%梯度酒精脱水,2次二甲苯透明,加入适量石蜡液体混匀凝固。连续切成0.5 μm切片,附于载玻片上。将切片2次二甲苯脱蜡,梯度酒精水化,0.01 mol/L柠檬酸盐缓冲液(pH 6.0)高压修复5 min,若行免疫组织荧光分析法则需将切片浸泡到3%过氧化氢液中封闭内源性过氧化酶10 min,非免疫血清孵育10 min,一抗4 ℃孵育过夜,荧光二抗室温孵育30 min,Dapi染核后滴加封片剂,荧光显微镜下观察;若行免疫组织化学分析法则将荧光二抗改为辣根过氧化物酶标记的二抗,室温孵育30 min,DAB底物显色,苏木素染核,梯度脱水,2次二甲苯透明,最后中性树胶封片。
按照RNAscope核酸原位杂交试剂盒说明书进行,烤片1 h后,脱蜡、靶标修复、双氧水处理,滴加人Lgr5探针,40 ℃杂交炉内孵育2 h,然后分别再滴加AMP1、AMP2、AMP3、AMP4、AMP5、AMP6,孵育相应时间,然后DAB显色,最后脱水、透明、中性树胶封片。
把含5 mmol/L EdU的培养基加入类器官中,37度孵育1 h,然后用3.7%甲醛室温固定15 min后,加入5%Triton-X破膜,用PBS清洗后加入"Click-iT"reaction cocktail(InvitrogenTM),室温孵育30 min,然后再用Hoechst 33342(InvitrogenTM)染核。用Zeiss LSM780共聚焦显微镜拍摄并进行三维图像重建。
用4%多聚甲醛固定类器官15 min后,加入5%Triton-X破膜,用PBS清洗后加入Click-iT®TdT反应缓冲液(InvitrogenTM)37 ℃孵育1 h,弃去上清后加入TUNEL reaction cocktail(InvitrogenTM),37 ℃孵育0.5 h。然后再用Hoechst 33342(InvitrogenTM)染核。用Zeiss LSM780共聚焦显微镜拍摄并进行三维图像重建。
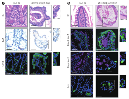
人肠黏膜组织经过一系列处理后可分离隐窝细胞,见图1。隐窝细胞包埋于基质胶内培养,次日可形成单层细胞球结构,连续培养4 ~ 5 d,细胞球不断增大并开始萌生出类似隐窝样结构,此过程称为"萌芽(budding)"。此后,细胞球保持一定的生长速率,并萌发出更多类隐窝结构,细胞球形成复杂立体结构是生长良好的表现。第8天时,类器官体积增大,见图2A。第8天后连续5 d诱导其分化,见图2B。第8天采用胰酶消化类器官并重新包埋于基质胶中,次日传代后的细胞碎片可重新形成细胞球,并不断地增大,见图2C。




在人肠上皮类器官三维培养体系中,类器官主要的细胞类型为表达CD44阳性和Lgr5阳性的细胞群,即肠上皮干细胞,见图3A。当撤去Wnt3a、R-Spodin、SB202190、Nicotinamide时,肠上皮干细胞开始分化,第5天可分化成Fabp1阳性细胞(吸收细胞)、Muc2阳性细胞(杯状细胞)、Chga阳性细胞(神经内分泌细胞)、Lyz阳性细胞(潘氏细胞),见图3B。光镜下观察,在分化阶段,类器官体积不断地膨胀,并出现类似杯状细胞样的分泌泡,见图2B黑箭头所示。


在人肠上皮类器官三维培养体系中,类器官部分细胞呈EdU染色阳性,见图4。当诱导其分化到第5天时,类器官EdU染色阳性细胞基本消失。在该培养体系和诱导分化阶段中,类器官的Tunel阳性细胞少见。在体的肠上皮Ki67阳性增殖细胞主要集中于隐窝,cleaved caspase 3阳性凋亡细胞少见。


本文基于荷兰Hans Clevers实验室的培养方法,在国内首次报道了人肠上皮细胞类器官三维培养体系的构建流程和方法。该方法效率高和可操作性强,目前我们已成功构建了近50株人原代肠上皮细胞,部分原代肠上皮细胞已被连续传代3次以上,仍保持稳定的增殖速率。
2009年,荷兰Hans Clevers实验室首次构建了小鼠肠上皮细胞类器官培养体系,实现了真正意义上的原代肠上皮细胞培养[5]。在此基础上,2011年该实验室成功构建人源肠上皮细胞来源的类器官培养体系[6]。在该培养体系中,分离的肠上皮隐窝或肠上皮细胞可在基质胶中进行三维培养,生长并形成隐窝样结构,因此被形象地简称为"类器官"(organoid)或"微小肠"(mini-gut)。后续研究发现类器官在基因甲基化及表达等方面与在体情况高度吻合,是肠上皮功能研究可靠的体外模型[7]。自此,该培养体系被广泛地应用于包括IBD等胃肠道疾病方面的研究中,包括发病机制探讨、药物筛选、器官再生和肠干细胞移植等。鉴于类器官培养法划时代意义,被"Nature Methods"评为2017年生命科学领域年度技术[8]。
在体的肠上皮干细胞位于隐窝底部,表达Lgr5、CD44等干细胞标记物。在正常生理状态下,肠上皮干细胞自我更新,每4 ~ 5天肠上皮更新1次,并可定向分化为具有不同生理功能的成熟细胞类型,包括吸收细胞、杯状细胞、神经内分泌细胞、潘氏细胞等,是肠道发挥消化、吸收、防御等生理功能的主要承担者[9,10]。肠上皮干细胞的增殖和分化由干细胞微环境调控,比如整合素、层粘连蛋白、胶原蛋白等细胞外基质为细胞提供必要的支撑[11,12],Wnt信号通路维持着干性和增殖能力[13],Notch信号通路调节细胞分化[14],BMP信号通路抑制Wnt信号通路,促进细胞分化和凋亡[15]。人肠上皮类器官三维培养体系原理是模拟肠上皮干细胞微环境,比如基质胶起着细胞外基质的作用,添加Noggin抑制BMP信号通路,R-spodin和Wnt3a激活Wnt信号通路,A8301抑制Alk4/5/7,SB202190抑制p38-MAPK等。在该培养体系中,原代肠上皮细胞可生长并形成单层细胞球的立体结构,而且可萌发类似隐窝的结构;其次在组织细胞学水平上看,类器官的主要细胞类型为肠上皮干细胞。当撤去Wnt3a、R-Spodin、SB202190、Nicotinamide时,肠上皮干细胞开始分化成各种成熟细胞类型,包括吸收细胞、杯状细胞、神经内分泌细胞、潘氏细胞等。在该培养体系中,类器官处于增殖状态,而分化后的类器官停止增殖,而在体肠上皮干细胞区域处于增殖状态,肠绒毛分化成熟的细胞则失去增殖能力,二者在增殖方面是相吻合的。未特殊干预下,分化前和分化后的类器官凋亡少见,这也与在体正常肠上皮相一致。在形态及功能水平看,该培养体系培养的肠上皮细胞与在体肠上皮细胞高度一致。
肠上皮类器官已经成为研究肠上皮正常生理及病理的重要体外模型,逐渐取代既往常用的各类细胞系。人源肠上皮类器官维持着在体主要的甲基化特征和基因表达谱,保持着部位特异性,即回肠来源的肠上皮类器官与在体回肠肠上皮在基因甲基化和基因表达方面基本吻合,即使移植到结肠部位仍能保留着原位的部位信息[7]。其次,Dotti等[16]学者证实溃疡性结肠炎患者来源的结肠肠上皮类器官保留着疾病相关的基因表达,这提示类器官具有疾病特异性。有研究分析236个样本,提示IBD肠上皮具有与疾病相关的基因甲基化谱和基因表达谱,而且这与疾病的临床预后和疾病分类相关[17]。总之,IBD患者来源的肠上皮类器官既可解决个体差异,又能可靠地反映在体信息,是理想的肠上皮研究模型,已广泛应用于IBD相关的肠上皮功能障碍、肠上皮与肠道微生态、免疫系统等之间的相互作用等研究领域中。
肠上皮类器官推动了再生医学及其在IBD中应用的发展。过去基于血清的培养基和贴壁培养法使原代肠上皮细胞在体外生长1周左右,但基本无法稳定地传代培养[4]。肠组织块或活检黏膜标本在体外整体培养只能维持1 ~ 2 d[18]。原代肠上皮细胞培养方法的缺陷很大程度上限制了再生医学在IBD治疗中的应用。肠上皮类器官解决了肠器官再生域肠上皮细胞体外扩增不足的瓶颈问题。借助类器官培养技术和人工三维框架材料,不少学者构建了具有一定生理功能的"人工肠"模型,在小鼠移植试验中取得成功,这为解决IBD短肠综合征带来新的希望[19,20]。此外,日本学者尝试通过移植肠上皮干细胞来促进肠黏膜屏障修复,先后实现了鼠类同种异体肠上皮干细胞移植[21]、人鼠异种肠上皮干细胞移植[22],而人人同种异体肠上皮移植在未来可能实现。再生医学领域处于初步探索阶段,但是否为IBD治疗带来新的治疗方式仍需要进一步研究。
尽管肠上皮类器官具有优越性,不足之处有待进一步解决。目前仍然无法完全排除肠上皮类器官在体外扩增过程中出现基因突变、基因异常表达的可能性[23];体外肠上皮类器官呈未分化状态,需要改变培养环境诱导其分化,而在体肠上皮沿隐窝-肠绒毛轴分布,二者的空间分布具有差异。但总的来说,肠上皮类器官培养体系具有很好的发展前景,可广泛应用于IBD发病机制、器官再生和肠干细胞移植等方面的研究。
所有作者均声明不存在利益冲突





















