
累及肠道的血管疾病包括累及肠道的血管炎和非炎症性血管病。血管疾病常需要与炎症性肠病相鉴别。本文归纳和总结了临床常见的血管炎和血管病的病理学特点,以期为慢性缺血性肠病和炎症性肠病提供鉴别诊断思路。
版权归中华医学会所有。
未经授权,不得转载、摘编本刊文章,不得使用本刊的版式设计。
除非特别声明,本刊刊出的所有文章不代表中华医学会和本刊编委会的观点。
累及肠道的血管疾病包括血管炎及非炎症性血管病。血管炎组织学以炎性细胞浸润并破坏血管壁为特点。肠道血管炎可为系统性血管炎的一部分,也可为血管炎的唯一表现。肠道血管病仅会出现血管结构的改变而无明显炎性细胞浸润。
无论是血管炎还是血管病,当受累血管位于肠道时,都可因血管损坏或血供回流障碍导致肠出血或肠缺血性表现。慢性缺血性肠病与炎症性肠病无论是临床表现还是组织学表现都有很大程度的重叠,常需要进行鉴别诊断。本文将对常见的血管炎和血管病的病理学特点进行阐述。
血管炎是指血管壁炎细胞浸润伴血管损伤。血管炎一般为多系统性、多器官性疾病,需要结合临床病史、血浆免疫球蛋白检测、免疫复合物状态等综合分析判断。血管炎累及肠道比较少见,主要是引起急性或慢性肠缺血性表现。在此作者结合2012版Chapel Hill分类系统[1],总结相对常见的累及肠道的原发性血管炎的临床病理学特点。
结节性多动脉炎是一种累及中等大小血管(偶尔为小血管)的坏死性血管炎,以40~50岁男性较为多见,病变主要累及皮肤、肾脏、神经和胃肠道[2]。高达50%的患者累及腹腔动脉或肠系膜动脉,出现消化道症状,如急性腹痛、消化道或腹腔出血等[3]。组织学表现为动脉全层纤维素性坏死,血管壁炎性细胞浸润以中膜为中心;病变早期以中性粒细胞浸润为主,后期以组织细胞、淋巴细胞为主;可伴假性血管瘤形成;病变常呈节段性,可累及邻近静脉;受累肠壁表现为急性缺血、溃疡和穿孔[3]。
又称黏膜皮肤淋巴结综合征(mucocutaneous lymph node syndrome,MCLS),是一种以全身动脉炎为主要病变的急性发热出疹性疾病,高发年龄为5岁以下儿童,常累及冠状动脉,引起严重的心脏并发症,仅约2.3%病例累及胃肠道。组织学表现为动脉内皮的变性、坏死、脱落,伴血管壁水肿及有混合性炎性细胞浸润。胃肠道病变常可见黏膜下层小动脉炎、血栓及黏膜下层出血,肠黏膜改变轻微或呈急性缺血性改变[4]。
主要包括肉芽肿性多血管炎(granulomatosis with polyangiitis,GPA)、嗜酸性肉芽肿性多血管炎(eosinophilicgranulomatosis with polyangiitis,EGPA)和显微镜下多血管炎(microscopic polyangiitis,MPA)。
GPA又称韦格纳肉芽肿(Wegener granulomatosis,WG),是一种肉芽肿性坏死性血管炎,主要累及小动脉和小静脉,少见大血管受累。一般为多器官、多系统受累,常见呼吸道、肾脏病变,偶见肠系膜血管受累并发胃肠道病变。约90%病例ANCA阳性。组织学表现为中小血管的坏死性血管炎,伴大片地图状坏死,肉芽肿形成,肠黏膜缺血、溃疡甚至穿孔。
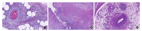
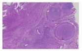
EGPA又称Churg-Strauss综合征,较为罕见,是一种富于嗜酸性粒细胞的坏死性肉芽肿性炎,常累及呼吸道,表现为哮喘和嗜酸性粒细胞增多症,约40%患者可累及消化道。主要累及小血管和毛细血管,偶尔也会累及中等动脉和静脉。典型的组织学表现是以血管为中心的大量嗜酸性粒细胞浸润(图1),血管周围形成肉芽肿,可伴血管中膜肉芽肿性纤维素样坏死[3]。肠壁结构可正常,可伴急性缺血、溃疡和穿孔[5]。


MPA是主要累及毛细血管、小动脉和小静脉的血管炎,典型病例多有皮肤、肺和肾脏受损的临床表现,很少累及胃肠道。组织学表现为小血管炎伴大量嗜酸性粒细胞、中性粒细胞浸润和纤维素渗出,小血管炎可为节段性。不伴肉芽肿、外周血嗜酸性粒细胞增多症和哮喘,也不伴有免疫复合物沉积[3]。
可累及肠道的免疫复合物性血管炎包括IgA血管炎(IgA vasculitis,IgAV)和冷球蛋白血症性血管炎(cryoglobulinemia-vasculitis,CV)两种。因后者罕见报道,所能参考的资料有限,故本文暂不做讨论。
IgA血管炎又称过敏性紫癜(Henoch-Schönlein purpura),是一种累及细小动脉及毛细血管的自限性过敏性血管炎,其发病机制与免疫接种、食物过敏、感染和药物等有关[1]。常见于儿童,表现为皮肤紫癜、关节炎、肾损伤[6]。50%~85%病例有消化道症状,包括腹痛、便血等[2]。IgA血管炎可累及消化道的任一节段,但以十二指肠降部最多见。组织学表现为中小血管的白细胞破碎性血管炎,红细胞外溢或灶性出血,免疫荧光可显示血管壁IgA和C3的沉积[3]。
白塞病(Behcet′s disease,BD)最新归类于变异性血管炎,以淋巴细胞浸润血管全层为特征,常表现为复发性口腔溃疡、外生殖器溃疡、眼葡萄膜炎三联征。肠白塞病多见于回盲部,内镜多呈边界清楚的圆形深大溃疡。
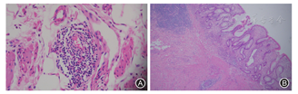
组织学表现为淋巴细胞性血管炎改变,常位于黏膜下或浆膜下层,动脉或静脉壁及其周围以淋巴细胞浸润为主;肠壁常见深溃疡形成,溃疡周围纤维组织增生伴炎性细胞浸润(图2A);慢性期可见孤立静脉血管全部或部分闭锁[7](图2B);溃疡旁黏膜可表现为慢性肠炎,小肠绒毛变短变平、隐窝分支、幽门腺化生等表现,偶可见急性缺血改变。肠白塞病常需与克罗恩病(Crohn′s disease,CD)进行鉴别,肠壁炎症反应及纤维化改变一般局限于溃疡周边,距离溃疡较远处,肠壁结构正常,一般无肉芽肿形成。
系统性红斑狼疮(systemic lupus erythematosus,SLE)是一种累及多器官的结缔组织病,多发于青年女性,约50%的病例有消化系统受累[8],可累及从口腔黏膜至直肠的任何一段消化道。35%表现为急性腹痛的SLE患者和53%的活动性SLE患者可见胃肠道血管炎[9]。肠镜活检显示小至中等动脉或静脉壁中性粒细胞、淋巴细胞、浆细胞、组织细胞等混合性炎性细胞浸润,也可见纤维素样坏死和透明血栓形成,黏膜缺血或溃疡、穿孔[10]。纤维蛋白可沉积在血管壁,邻近黏膜上皮基底膜可通过免疫荧光显示IgG、IgA、IgM和C3的沉积[11]。
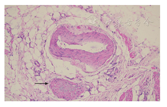
单一器官性血管炎(single-organ vasculitis,SOV)指累及单一器官的任何大小动脉或静脉的血管炎,且无系统性血管炎的临床或组织学证据。肠道是SOV的常见器官[12]。而累及肠道最常见的SOV是小肠结肠淋巴细胞性静脉炎(enterocolic lymphocytic phlebitis,ELP),它是一种局限于胃肠道的、以肠系膜静脉炎为特征的缺血性肠病,多发生于中老年患者,回肠和升结肠多见,一般不累及动脉,也不会有系统性血管炎的表现。最常见的临床表现是急性腹痛,也可表现为腹部肿块[13]。外科切除后一般不会复发[14]。组织学表现为淋巴细胞为主的炎性细胞浸润静脉壁,并在血管周围呈袖套状浸润,多累及小于2 mm的小静脉壁(图3A),也可以出现肉芽肿性和坏死性静脉炎[15]。缺血区域附近的肠系膜静脉周围淋巴细胞可呈新月形浸润[16]。受累肠段黏膜则呈慢性肠炎或缺血性改变(图3B)。


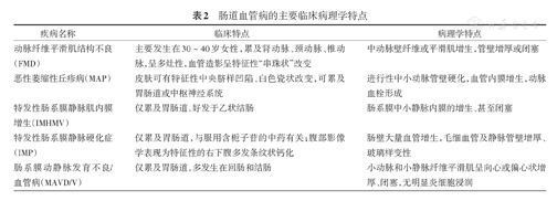
累及肠道的血管炎的主要临床特点及病理学特点总结见表1。

累及肠道血管炎的主要临床特点及病理学特点
累及肠道血管炎的主要临床特点及病理学特点
| 疾病名称 | 临床特点 | 病理学特点 |
|---|---|---|
| 结节性多动脉炎(PAN) | 40 ~ 50岁男性多见,可累及皮肤、肾脏、神经和胃肠道 | 中动脉全层纤维素性坏死性血管炎,病变常呈节段性,可累及邻近静脉 |
| 黏膜皮肤淋巴结综合征(MCLS)/川崎病 | 多发于5岁以下儿童,急性发热出疹性疾病,有心脏并发症 | 中动脉内皮的变性、坏死、脱落,伴血管壁水肿及有混合性炎性细胞浸润 |
| 肉芽肿性多血管炎(GPA) | 多器官、多系统受累,以肺部表现较突出,90% ANCA+ | 肉芽肿性小血管和毛细血管炎 |
| 嗜酸性肉芽肿性多血管炎(EGPA)/Churg-Strauss综合征 | 呼吸系统受累为主,表现为哮喘和嗜酸性粒细胞增多,90% ANCA+ | 富于嗜酸性粒细胞的肉芽肿性小血管和毛细血管炎 |
| 显微镜下多血管炎(MPA) | 多累及皮肤、肺和肾脏,40% ANCA+ | 小血管炎伴大量嗜酸性粒细胞、中性粒细胞浸润和纤维素渗出 |
| IgA血管炎(IgAV) | 多发于儿童,上呼吸道感染后的自限性疾病,常累及皮肤、肾小球、胃肠道,50% ~ 80%有消化道症状 | 中小血管的白细胞破碎性血管炎,血管壁IgA和C3沉积 |
| 白塞病(BD) | 以复发性口腔溃疡、外生殖器溃疡、眼葡萄膜炎三联征为特点。肠白塞病多见于回盲部 | 以淋巴细胞性静脉炎为主的血管炎 |
| 系统性红斑狼疮(SLE) | 多发于青年女性,累及多器官的结缔组织病,血清学多种自身免疫性抗体阳性 | 小至中等动脉或静脉混合性炎性细胞浸润、纤维素样坏死和血栓形成及IgG、IgA、IgM和C3沉积 |
| 小肠结肠淋巴细胞性静脉炎(ELP) | 中老年人,局限于胃肠道的血管炎 | 淋巴细胞为主的炎性细胞浸润小静脉壁,血管周围呈袖套状浸润 |
肠道血管病指非炎症性原发性血管病变,包括引起肠道出血和缺血的多种血管病。引起肠道出血的血管病包括夹层动脉瘤、动静脉畸形、杜氏病(Dieulafoy lesion)、遗传性出血性毛细血管扩张(hereditary hemorrhagic telangiectasia,HHT)、节段性动脉介质溶解(segmental arterial mediolysis,SAM)等,主要引起急性出血或大出血。引起肠道缺血的血管病以动脉粥样硬化、血栓最常见,常有心血管疾病病史。这些病变通过临床表现和病史易与炎症性肠病鉴别。而一些非炎性、非动脉粥样硬化性、非血栓性血管病,虽然发病率不高,但临床表现与组织学表现均与CD相似,需要引起临床医生和病理医生的注意。这类血管病根据受累血管类型大致分为动脉病、静脉病和同时累及动脉和静脉的血管病3种。
FMD是一种非炎性、非动脉粥样硬化性血管病,节段性分布,累及中等动脉,表现为血管狭窄、血管瘤或血管夹层[17]。主要发生在30~40岁女性[18],常累及肾动脉、颈内动脉、脑动脉和椎动脉[19]。可通过血管造影或高分辨率CT单独诊断[20]。仅少数病例累及腹腔动脉和肠系膜动脉,称为肠系膜FMD[17]。
组织学特点为增生的纤维组织取代动脉壁的正常结构,使管壁狭窄、增粗,从而导致急性或慢性肠壁缺血。基于主要病变所在的层次将FMD组织学分类为:(1)内膜纤维增生型:少见,以局灶偏心性或向心性内膜下纤维组织增生为特点;(2)中膜纤维增生型:最常见(占70%),中膜平滑肌被不同程度增生的纤维组织取代(图4);血管造影表现为血管壁增厚的狭窄区和血管平滑肌缺失的扩张区相间分布形成经典的"串珠状"改变;(3)中膜旁纤维增生型:次常见,中膜和外膜间的弹力纤维环周状沉积;(4)中膜增生:少见,相对正常的动脉中膜平滑肌的明显增生伴有轻微结构破坏;(5)外膜纤维增生:胶原纤维环绕动脉外膜,并延伸至动脉旁纤维脂肪组织[21,22]。


肠系膜FMD的病变血管多为肠系膜上动脉和腹腔动脉近端,肠壁小动脉一般不受累,故手术切除标本取材应注意在浆膜下层及肠系膜处充分取材,才能观察到具有诊断价值的病变血管。FMD可累及多节段血管,也表现为多节段性肠道溃疡或肠壁增厚,临床表现与CD相似,常需要进行鉴别。若存在显著而广泛的血管病变,分布与肠壁病变相一致,没有肉芽肿形成,则倾向于FMD。而内镜活检一般无法取到病变血管,活检标本很难与CD鉴别。
IMHMV是一种罕见的以肠系膜静脉非炎性肌内膜增生为特点的血管病变。一般发生于中青年男性,好发于乙状结肠[26],也可累其他肠段。其病因尚不明确,可能与机械性损伤有关[27]。IMHMV的临床表现和内镜表现与CD相似,依靠手术切除标本鉴别。组织学特征为肠系膜中小静脉内膜的增生、甚至闭塞,而没有静脉周围炎和伴行动脉的累及(图5)。肠黏膜可见慢性肠缺血[28]。外科切除病变肠管后一般不会复发。


IMP是一种以结肠静脉弥漫性钙化和闭塞为特点的缺血性肠病,大多发生在亚裔人,其发病与服用含栀子苷的中草药(如栀子花果)有明确的相关性[29]。临床表现主要为肠梗阻,主要累及右半结肠。腹部平片和CT具有重要的诊断价值,腹部平片的经典表现为右下腹多发条纹状钙化,腹部CT表现为结肠壁增厚和受累肠系膜静脉分支的钙化,而CT小肠造影(CTE)有助于精准定位病变血管[30]。肠镜表现为暗紫色水肿僵硬黏膜,也可见糜烂、溃疡和管腔狭窄。组织学表现为肠壁大量血管增生,毛细血管及静脉管壁增厚、玻璃样变性,伴钙化(图6)。严重者肠壁固有肌层显著增厚、广泛玻璃样变性,黏膜可见缺血改变[30]。停用中药是首选治疗手段,严重者需切除病变肠管。


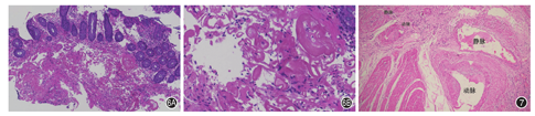
肠系膜动静脉发育不良/血管病(mesenteric arteriovenousdysplasia/vasculopathy,MAVD/V)是新提出来的一种非炎性、非动脉粥样硬化性血管病,可同时累及肠系膜动脉和静脉,主要见于中老年女性,多发生在回肠和结肠,可单发或多发。慢性腹痛是最常见的症状。不同于肠系膜FMD累及肠系膜上动脉和腹腔动脉这样中等大小血管,MAVD/V累及紧邻肠壁的更小管径的肠系膜血管,故常规的影像学手段不能检查到血管异常。主要组织学特点包括:(1)平滑肌呈向心或偏心状围绕动脉和静脉中膜,且至少为2个病灶;(2)不同程度的内膜和中膜增生和外膜纤维化;(3)缺乏炎症反应和血栓(图7)。其余组织表现可类似于慢性肠炎或缺血性肠病[31]。外科手术切除可治愈。
肠道血管病的主要临床病理学特点总结见表2。

肠道血管病的主要临床病理学特点
肠道血管病的主要临床病理学特点
| 疾病名称 | 临床特点 | 病理学特点 |
|---|---|---|
| 动脉纤维平滑肌结构不良(FMD) | 主要发生在30 ~ 40岁女性,累及肾动脉、颈动脉、椎动脉,呈多灶性,血管造影呈特征性"串珠状"改变 | 中动脉壁纤维或平滑肌增生,管壁增厚或闭塞 |
| 恶性萎缩性丘疹病(MAP) | 皮肤可有特征性中央脐样凹陷、白色瓷状改变,可累及胃肠道或中枢神经系统 | 进行性中小动脉管壁硬化,血管内膜增生,动脉血栓形成 |
| 特发性肠系膜静脉肌内膜增生(IMHMV) | 仅累及胃肠道,好发于乙状结肠 | 肠系膜中小静脉内膜的增生、甚至闭塞 |
| 特发性肠系膜静脉硬化症(IMP) | 仅累及胃肠道,与服用含栀子苷的中药有关;腹部影像学表现为特征性的右下腹多发条纹状钙化 | 肠壁大量血管增生,毛细血管及静脉管壁增厚、玻璃样变性 |
| 肠系膜动静脉发育不良/血管病(MAVD/V) | 仅累及胃肠道,多发生在回肠和结肠 | 小动脉和小静脉纤维平滑肌呈向心或偏心状增厚、闭塞,无明显炎细胞浸润 |
肠道血管炎及血管病多表现为肠道溃疡,常常需要与CD进行鉴别。血管炎多为系统性病变,结合临床系统性表现及血清学改变可提供诊断线索。肠道血管病多无系统性表现,仅表现为局灶性或多节段性肠道病变,临床及内镜表现容易与CD混淆,明确诊断依赖影像学及手术切除标本。
血管炎或血管病导致急性缺血时,肠黏膜表现为急性缺血改变,隐窝不同程度枯萎,表面上皮脱落,黏膜固有层炎性细胞少,严重的缺血引起肠壁溃疡或穿孔,一般不易与CD混淆。
慢性缺血时,肠壁可表现为溃疡、慢性肠炎、肠壁炎性细胞浸润、纤维化等表现,与CD非常相似,细致的组织学观察和分析对鉴别诊断非常重要。主要鉴别点:(1)血管炎/病的受累肠段相对单一,而CD多为多节段性病变;(2)血管炎/病引起的慢性肠炎、透壁性炎、纤维化等病变多局限于溃疡旁,远离溃疡肠壁改变明显减轻消失;而CD肠壁炎症性肠病在远离溃疡处仍然存在;(3)血管炎/病在溃疡旁黏膜可出现小肠绒毛变短变平、隐窝分支、幽门腺化生等慢性肠炎改变,但固有层炎性细胞浸润程度一般较轻,而CD黏膜层炎性细胞浸润则较重;(4)除了GPA、EGPA和ELP 3种血管炎,其他血管炎/病不会出现上皮样肉芽肿;(5)累及肠道的血管炎和血管病均会出现具有诊断价值的血管病变;而CD可能会出现血管炎和血管闭塞,但病变血管数量较少且常位于溃疡、壁内脓肿附近。另外需要注意的一种疾病是隐源性多灶溃疡狭窄性肠炎(cryptogenic multifocal ulcerating stenosingenteritis,CMUSE),虽然目前对于其是否属于血管变性疾病没有定论,但仔细观察部分病例亦能发现存在血管改变,而且呈多肠道节段累及。
肠道血管疾病中具有诊断价值的病变血管多位于肠壁较深处,需注意在黏膜下层和浆膜下层观察寻找血管病变,故手术切除标本取材时,肠壁脂肪组织及肠系膜组织的取材对明确诊断具有至关重要的作用。此外,应注意并非血管壁有炎性细胞浸润就一定是血管炎。血管炎必须满足两个要素:炎性细胞浸润血管壁和管壁结构破坏。
综上所述,累及肠道的血管炎和血管病虽然少见,但与CD在临床表现和组织学上有诸多重叠,在实际病理诊断工作中要注意充分结合临床表现、实验室检查和影像学资料综合分析,手术切除标本应注意脂肪血管组织的取材及观察,以明确诊断。
所有作者均声明无利益冲突





















