
利用专业期刊文献和典型国家的国家医疗服务改进及患者评价体系专业网站信息,对典型国家住院患者调查方法和结果进行系统梳理和分析,并与我国2015年全国住院患者调查进行比较。发现5个全国性的住院患者调查测量方法相似,但样本来源、数量和调查时间、组织形式不同。指出我国住院患者满意度并不低于其他国家。我国医院在非医疗服务方面与部分典型国家同样需要加强。为更准确地获得广大患者的真实感受和体验,我国住院患者调查需要在组织方式、抽样分层、样本量上做相应调整。
版权归中华医学会所有。
未经授权,不得转载、摘编本刊文章,不得使用本刊的版式设计。
除非特别声明,本刊刊出的所有文章不代表中华医学会和本刊编委会的观点。
强调尊重生命价值、人格尊严和个人隐私,使患者在就医过程中感到方便、舒适和满意,已成为当今医疗实践的重要环节[1]。自美国首次尝试运用患者满意度评价医疗服务质量以来,患者满意度已成为各国评价医疗质量的重要指标,并用于引导患者就医,引导医疗机构改善医疗服务。一些发达国家还对患者满意度测评进行了立法保护,甚至将其作为医院运营的条件[2,3,4]。现就我国2015全国改善医疗服务第三方评估中的住院患者满意度调查与2013第五次国家卫生服务调查(2013 5th National Health Service Survey, 5th NHSS)和典型国家住院患者满意度调查,从组织实施、调查方法、调查对象、调查时间、调查结果等有共性、可比较的若干方面进行比较,以期完善我国住院患者调查方法,获取科学、真实、可供参考的数据。
从20世纪60、70年代开始,美国就开始关注医疗质量研究[5,6,7,8]。美国国家卫生保健与质量管理局(Agency for Healthcare Research and Quality,AHRQ)自1997年开始,对商业医疗保险和"国家老年和低收入者医疗保险"覆盖的人群,在全国范围内建立了美国医疗管理最常用的患者评价系统[9]。2002年,AHRQ与美国医疗保险与医疗救助中心(CMS)联合建立了消费者保健计划评估调查系统。2008年,医院调查部分(Hospital Consumer Assessment of Healthcare Providers and Systems Survey,HCAHPS)正式在全国投入使用,全美国所有医院都参加年度满意度测评。HCAHPS标准化的方法和程序所取得的调查结果,为公众选择就医提供了重要参考。调查结果向公众公开,促使医院不断改进服务。政府及商业保险将HCAHPS满意度排名作为拨付资金和签约医院的主要依据之一[10,11]。
20世纪90年代中期,英国国家卫生服务(National Health Service,NHS)质量下降,受到公众的质疑。医疗服务质量评价引起了英国政府的关注[12]。从2002年开始,NHS医疗服务质量委员会(Care Quality Commission,CQC)对全英格兰接受急诊、精神卫生、妇幼保健或全科医生服务的患者开展满意度调查,并将结果反馈给相应机构,帮助改善医疗服务。CQC还以政府购买服务的方式,公开招标第三方机构提供具体调查服务。全英格兰住院患者的满意度调查目前已经开展了14次(2002, 2004-2016),2015年和2016年的调查还在进行或总结中[13]。
患者满意度调查也受到我国卫生管理部门的高度重视。自1993年开始,我国每5年开展一次国家卫生服务调查。该调查通过入户调查的方式,了解居民卫生服务需要、需求和利用,以及患者就医满意度等信息,反映卫生改革发展成就及问题,为科学制定卫生事业发展规划、评价医改实施效果提供依据。2013 5th NHSS分析了城乡居民对过去1年接受过的医疗卫生服务提供过程及结果的满意度。此外,卫生部颁布的《三级甲等综合医院评审标准实施细则》(最新版)中,也把患者对服务满意度的评价结果作为三级甲等医院评审的重要指标之一。
我国医药卫生体制改革实施以来,百姓"看病难"问题仍有存在。2015年1月,国家在全国范围内启动了为期3年的《改善医疗服务行动计划》[16](以下简称"行动计划" ),拟用3年时间,进一步提升医疗服务水平,切实改善人民群众看病就医感受,助力深化医药卫生体制改革。"行动计划"实施1年后,北京协和医学院(PUMC)受国家卫生和计划生育委员会委托,对2015年的落实情况做了全面评估。而在医院现场开展的住院患者调查(2015 PUMC)是评估的重要内容之一。
如表1所示,除2013 5th NHSS调查是居民入户调查,无法对患者接受医疗服务的医院进行医院类别分层外[17],所有调查均采用分层随机抽样的方法确定地区、样本医院和抽取患者样本。但我国2个国家调查的样本量(各2万人左右)都不及英国(6万人)[18]和日本(5万人)[19]。英国调查是在全英格兰NHS医院接受治疗的1 530万名患者中开展的,由于应答率不高,最终回收6万份有效问卷。美国的有效样本量则远远超过所有国家(310万人)[20]。

中外5个全国性住院患者调查方法比较
中外5个全国性住院患者调查方法比较
| 项目 | 中国2015 PUMC调查 | 中国2013 5thNHSS调查[17] | 美国2015 HCAHPS调查[20] | 英国2014 NHS调查[18] | 日本2014 MHLW调查[19] |
|---|---|---|---|---|---|
| 满意度测量 | Likert 5级量表,"十分满意""满意""一般""不满意""十分不满意",满意率为选择"十分满意"和"满意"的患者比例 | "好"、"中"、"差"三级评价体系,满意率为选择"好"的患者比例 | 总体满意程度分10个等级(1~10分),满意率为选择打9分及以上的患者比例 | 总体满意程度分10个等级(1~10分),满意率为选择打7分及以上的患者比例 | Likert 5级量表,"十分满意""满意""一般""不满意""十分不满意",满意率为选择"十分满意"和"满意"的患者比例 |
| 问卷 | 7个维度21个问题(包括总体满意度) | 28个具体问题(包括20项患者基本信息和总体满意度) | 11个维度25个问题 | 11个维度78个问题(包括患者基本信息) | 7个具体问题(包括总体满意度) |
| 样本来源 | 调查期间随机访问的出院患者,包括儿科(父母等亲属代答), 84.8%为本院收治患者 | 调查前1年内住过院的成人居民 | 随机抽取的调查期间出院48小时至6周间的成人患者 | 调查期间最靠近月末出院的成年患者,61%从急诊转来,12%择期住院或从等待住院名单上排队住院 | 调查期间住院的成年患者,分层随机抽样 |
| 样本数量 | 136家三级医院,有效样本约20 000人,每家医院约150人 | 有效样本24 740人 | 4 167家各级医院,有效样本超过310万人,每家医院最少300名患者 | 135家NHS医院集团医院,有效样本约60 000人,每家医院集团850人 | 488家各级综合医院,有效样本53 298人 |
| 调查时间 | 2016年1月18-30日 | 2013年9月 | 2014年4月至2015年3月,医院必须在全年每个月间都开展调查 | 2014年6-10月 | 2014年10月21-23日 |
| 调查方式 | 第三方评估,移动工具,微信公众号,现场调查 | 入户调查 | 第三方评估,邮件、电话、互动式语音应答等方式 | 第三方评估,传统纸质问卷,回顾性调查 | 政府行为,现场调查 |
中国虽然是人口大国,医院数量也远远超过其他典型国家,但我国2015 PUMC调查的样本量还不及美国2015 HCAHPS调查样本量的1%。首先是因为美国调查纳入了全美所有医院,并在全年度开展调查,有充分时间追踪患者,避免了因短时间内开展调查样本量不足的问题,更避免了因时间短造成的潜在选择性偏倚问题。英国NHS调查也在4个月内开展,全英格兰13万名患者都参与调查,同样保证了样本量足够大。其次是因为2015 PUMC调查是在我国传统新年来临前2周内开展的,中国患者有春节前无特殊情况避免到医院就医的传统习俗,患者数量相比其他时间段少很多,不利于扩大调查样本量。另外,集中在冬季调查也会带来一些疾病病种的差异,有样本偏倚的风险。2015 PUMC调查包括了儿科患者,也允许患者家属代答题。这样的方式一方面可以帮助了解到儿科就医的特殊性问题,也能扩大了解病情较重患者的就医问题(代答),但也会因代答给准确统计样本人口、社会和地理特征分布造成问题,给满意度影响因素分析带来干扰。
后续调查应将调查时间尽量分散在全年更长一段时间内(如3个月)开展,调查还应尽量避免临近大型传统节假日,避免时间过短造成的样本量不足和样本偏倚问题。另外,后续调查可专门对ICU和产科、儿科等特殊科室患者做专项调查,避免代答对样本人口、社会和地理特征分布造成影响。
2015 PUMC调查针对"行动计划"的重点改善领域,从流程管理、住院环境、护理服务、诊疗行为、医患关系5个维度了解患者感受。2013 5th NHSS调查则从患者对住院环境、医务人员诊疗服务和医患关系的满意程度、住院整体满意度、最不满意的服务内容等几方面了解居民对医疗服务的满意程度。美国调查关注患者在住院期间的体验,涵盖与医生、护士的沟通,医院员工的响应性,疼痛管理、药物信息、出院信息,医院环境的安静和清洁程度,对医院的整体满意程度以及是否愿意向他人推荐这家医院等方面的信息。英国调查则从住院全流程管理的角度,在入院、急诊、等候、病房、医生、护士、诊疗、手术、出院和整体感受的每一个环节均设置了问题,且针对不同问题的性质设置不同权重。日本调查问卷除了询问总体满意度外,特别关注患者对诊疗和护理内容、与医生沟通、医生以外的医院工作人员的回应、隐私保护、病房浴室和厕所卫生、食物等的满意程度。
所有调查都采用满意率(选择"满意"的比例)测量满意度,但各国对满意率的定义略有不同。2015 PUMC调查与2014 MHLW调查均采用Likert 5级量表,以选择"非常满意"和"满意" (正向选择)的比例测量满意度;2015 HCAHPS调查和2014 NHS调查均采用将总体满意度分10个等级(1~10分),以选择9分及以上(英国为7分及以上)的比例测量满意度;2013 5th NHSS采用的方法与其他调查均不一样,以选择"好"的比例测量满意度。
尽管几个调查的方法有区别,满意度测量方法有细微差异,但选取较为接近的满意度测量尺度(最高一级应答的比例)做比较发现,2015 PUMC调查总体满意度(有73.2%"非常满意")除了低于英国调查,均与其他调查结果相仿,说明我国住院患者满意度并不比其他国家差。但有一个很关键的影响因素是,2015 PUMC调查选取的样本医院均为全国技术水平顶尖的医院。而根据本调查关于患者就医最关注的问题,如果不考虑其他因素,我国患者对技术水平高的医院满意度应高于其他医院。2015 PUMC调查未像日本和美国那样将各级医院都纳入调查,会高估满意度。另一个因素是,相比美国、英国和日本均允许患者在院外有充分时间思考作答的传统调查方式,2015 PUMC调查是利用移动设备在医院内询问患者,并现场在线答题,患者较难有充分思考的时间,可能会在匆忙间仓促给出未经深思熟虑的答案。另外,患者在院内答题还可能有顾虑,不能给出个人真实感受,满意度也因此可能被高估。
因此,后续调查应从各地顶尖的三级医院扩大到二级医院,从中心城市扩大到中小城市甚至是县级医院,以充分反映我国医院改进医疗服务的整体水平。从调查组织方式上,尽管采用新兴信息化手段可以帮助提高数据提取和录入效率,减少过程差错。但从另一角度考虑,这样的现场在线调查方式可能会给被调查者,尤其是老龄人群带来思想压力,不利于真实地反映个人感受。应针对不同人群采用不同答题方式(回寄纸质问卷、电话、在线等),给被调查者充分的思考空间和时间,有助于获得更为真实和准确的信息。
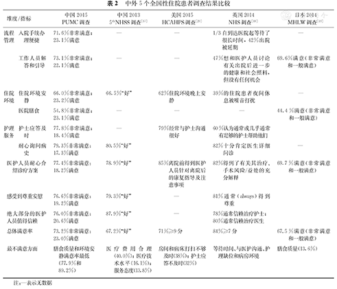
中外5个调查得出的住院患者总体满意度结果见表2。采用"非常满意"比例做横向比较,2015 PUMC调查结果(73.2%)除了低于2014 NHS调查结果(84%, 10分满分打7分)外,比其他3个调查结果都高。2015 PUMC调查患者体验和感受最差的服务领域,与日本、美国和英国在"膳食"和"住院环境安静"上有重叠。说明我国医院与其他国家医院一样,在改进医疗服务的同时,均应对非医疗服务给予充分的重视。美国和英国患者还在护士应答和人文关怀方面有较高的不满意率,同样反映出非医疗服务的问题。英国调查问卷特别针对其卫生体系长期存在的等待时间问题做了很细致的设计,可充分了解等待问题的深度和广度。

中外5个全国性住院患者调查结果比较
中外5个全国性住院患者调查结果比较
| 维度/指标 | 中国2015 PUMC调查 | 中国2013 5thNHSS调查[17] | 美国2015 HCAHPS调查[20] | 英国2014 NHS调查[18] | 日本2014 MHLW调查[19] | |
|---|---|---|---|---|---|---|
| 流程管理 | 入院手续办理便捷 | 71.6%非常满意;23.1%满意 | - | - | 1/3自到达医院起等待了很长时间,42%出院被延期 | - |
| 工作人员解答和引导 | 73.1%非常满意;22.1%满意 | - | - | 47%想和医护人员讨论有关出院后进一步的健康和社会照料,但没有任何机会 | 69.6%满意(非常满意和一般满意) | |
| 住院环境 | 住院环境安静 | 66.0%非常满意;23.2%满意 | 66.5%"好" | 62%住院环境晚上安静 | 39%的住院患者夜间休息被噪音打扰 | - |
| 医院膳食 | 54.8%非常满意;23.1%满意 | - | - | - | 44.4%满意(非常满意和一般满意) | |
| 护理服务 | 护士应答及时 | 77.8%非常满意;18.4%满意 | - | 79%经常与护士沟通很好 | 60%认为通常或几乎通常有足够的护士帮助他们 | |
| 耐心询问病史 | 79.3%非常满意;17.3%满意 | 80.5%"好" | 82%十分肯定医生详细问诊 | - | ||
| 医护人员耐心介绍诊疗方案 | 77.4%非常满意;18.2%满意 | 78.9%"好" | 85%离院前得到医护人员针对离院后的康复指导及注意事项 | 82%得到了有关其治疗、手术风险/益处的充分解释 | 69.7%满意(非常满意和一般满意) | |
| 感受到尊重安慰 | 76.6%非常满意;19.2%满意 | 79.3%"好" | - | 81%通常(always)得到尊重 | ||
| 绝大部分的医护人员值得信赖 | 76.0%非常满意;20.6%满意 | 87.9%"好" | - | 78%通常信赖治疗护士;80%通常信赖治疗医生 | ||
| 总体满意率 | 73.2%非常满意;23.0%满意 | 67.2%"好" | 71%≥9分 | 84%≥7分 | 67.5%满意(非常满意和一般满意) | |
| 最不满意方面 | 膳食质量和环境安静满意率最低(77.9%和89.2%) | 医疗费用合理(40.0%);医疗技术水平(16.1%);服务态度(13.8%) | 房间和病床打扫不够及时(38%);护士应答不及时(32%) | 等待时间、与医护沟通、护理缺位和病房环境 | 膳食质量(13.6%) | |
注:-表示无数据
我国后续调查问卷调整时,可有针对性地加强对患者不满意的非医疗服务的问题设计,并针对医改进程中存在的与医疗服务有关的问题,以更为开放的态度接受患者的意见。





















