
基于社会视角,对湖北省武汉市开展新型冠状病毒肺炎(以下简称新冠肺炎)疫情医疗服务成本估算,为我国未来可能发生的突发公共卫生事件的应对提供决策依据和建议。
通过政策文件检索与文献复习、访谈调查与专家咨询等方法调查并确定估算模型及其取值,估算2019年12月27日至2020年4月26日的武汉市新冠肺炎医疗服务成本。
经估算,武汉市新冠肺炎疫情医疗服务总成本为8 152 670 867元,其中医保支付医疗费用部分721 800 387元(8.85%),非医保支付医疗费用部分434 813 725元(5.34%),其他医疗服务相关措施投入6 996 056 755元(85.81%)。
武汉市新冠肺炎疫情医疗服务总成本投入巨大,结合成本估算结果可为政府提供疫情医疗投入的基础信息、决策依据及相关建议。
版权归中华医学会所有。
未经授权,不得转载、摘编本刊文章,不得使用本刊的版式设计。
除非特别声明,本刊刊出的所有文章不代表中华医学会和本刊编委会的观点。
2019年12月,湖北省武汉市发现新型冠状病毒肺炎(以下简称新冠肺炎)病例,而后疫情在全国范围内迅速暴发[1]。我国采取了全面、严格、彻底的疫情防控措施,用3个月左右的时间取得了武汉保卫战、湖北保卫战的决定性成果与全国疫情防控阻击战的重大战略成果[2]。疫情期间,为了使疫情重点地区的新冠肺炎患者得以"应收尽收,应治尽治",我国采取了加强病毒核算检测量、增设定点医院和方舱医院、调配医务人员和医疗物资集中援助武汉等各类医疗服务相关措施。2020年4月26日武汉市在院新冠肺炎患者的人数全部清零[3,4,5]。本研究从社会视角估算疫情重点地区湖北省武汉市开展新冠肺炎疫情医疗服务成本,为我国应对未来可能发生的突发公共卫生事件决策提供参考。
本研究基于社会研究视角,针对疫情重点地区武汉市,结合疫情期间武汉市为确诊患者提供的"发热门诊-住院治疗-治愈出院-康养隔离"全链条医疗服务,通过政策文件检索与文献复习、访谈调查和专家咨询等方法搭建并确认成本估算模型及其参数值,以估算武汉市疫情期间医疗服务与支持医疗服务所需的各类额外配套措施的投入总成本。
检索时间范围为2019年12月至2020年5月。在中国知网、万方、PubMed等数据库中使用"新冠肺炎""成本""武汉""医疗"等关键词进行检索。在国家与地方政府部门官网、新闻媒体网站等渠道中广泛搜集政策文件、政府通告、媒体报道和行业研究等公开资料,梳理武汉市新冠肺炎医疗服务及其配套措施和成本数据。
2020年5月,对1名来自武汉市当地医疗机构的工作人员和1名驰援武汉医疗队成员采用半结构化提纲开展线上访谈调查,围绕医护人员、医疗救治、医疗设备和医院改建等方面了解成本信息及现场情况,为构建成本估算模型和设计专家咨询问卷提供基础。
结合前期文献检索和访谈调查的结果建立初步的成本估算模型后,组织11名专家参与线上专家咨询会,发放专家咨询问卷确认并调整各成本项目和指标取值。参与专家均来自武汉市高校、医疗机构与援汉医疗队等。
成本估算时间范围为2019年12月27日(武汉市江汉区疾控中心正式收到不明原因肺炎病例的报告[6])至2020年4月26日(武汉市全部在院新冠肺炎患者人数清零)。
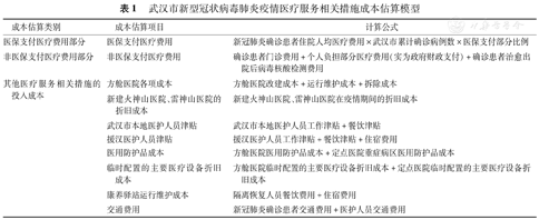
受限于成本数据的可获得性,本研究的武汉市新冠肺炎疫情医疗服务成本估算模型主要包含以下成本类别:①医保支付医疗费用:由医保支付的疫情期间武汉市新冠肺炎确诊患者各类医疗服务所产生的费用;②非医保支付医疗费用:由各类财政支付的疫情期间武汉市确诊患者各类医疗服务费用(医保不予支付部分);③其他医疗服务相关措施的投入成本:为保障疫情期间为武汉市新冠肺炎确诊患者提供充分的医疗服务,全社会需额外投入的其他相关配套措施成本。成本估算模型的各成本项目及其计算方式详见表1。

武汉市新型冠状病毒肺炎疫情医疗服务相关措施成本估算模型
武汉市新型冠状病毒肺炎疫情医疗服务相关措施成本估算模型
| 成本估算类别 | 成本估算项目 | 计算公式 |
|---|---|---|
| 医保支付医疗费用部分 | 医保支付医疗费用 | 新冠肺炎确诊患者住院人均医疗费用×武汉市累计确诊病例数×医保支付部分比例 |
| 非医保支付医疗费用部分 | 非医保支付医疗费用 | 确诊患者门诊费用+个人负担部分医疗费用(实为政府财政支付)+确诊患者治愈出院后病毒核酸检测费用 |
| 其他医疗服务相关措施的投入成本 | 方舱医院各项成本 | 方舱医院改建成本+运行维护成本+拆除成本 |
| 新建火神山医院、雷神山医院的折旧成本 | 新建火神山医院、雷神山医院在疫情期间的折旧成本 | |
| 武汉市本地医护人员津贴 | 武汉市本地医护人员工作津贴+餐饮津贴 | |
| 援汉医护人员津贴 | 援汉医护人员工作津贴+餐饮津贴+住宿费用 | |
| 医用防护品成本 | 方舱医院医用防护品成本+定点医院重症病区医用防护品成本 | |
| 临时配置的主要医疗设备折旧成本 | 方舱医院临时配置的主要医疗设备折旧成本+定点医院临时配置的主要医疗设备折旧成本 | |
| 康养驿站运行维护成本 | 隔离恢复人员餐饮费用+住宿费用 | |
| 交通费用 | 新冠肺炎确诊患者交通费用+医护人员交通费用 |
使用Excel 2016软件汇总整理与本研究相关的成本数据信息,建立武汉市新冠肺炎医疗服务的成本数据库,应用SPSS 22.0软件进行描述性统计分析。
本研究结合公开资料、线上访谈调查及专家咨询的结果调查确定了成本估算模型及相应的指标参数值,并利用其进行医疗服务的成本估算,最终得到武汉市医疗服务及其相关措施成本合计为8 152 670 867元,详见表2。

武汉市新型冠状病毒肺炎疫情医疗服务成本估算结果
武汉市新型冠状病毒肺炎疫情医疗服务成本估算结果
| 成本估算类别 | 成本估算项目 | 成本估算值(元) | 占比(%) |
|---|---|---|---|
| 医保支付医疗费用部分 | 医保支付医疗费用 | 721 800 387 | 8.85 |
| 非医保支付医疗费用部分 | 确诊患者门诊费用 | 40 266 400 | 0.50 |
| 个人负担部分医疗费用(实为政府财政支付) | 360 359 114 | 4.42 | |
| 确诊患者治愈出院后病毒核酸检测费用 | 34 188 211 | 0.42 | |
| 其他医疗服务相关措施的投入成本部分 | 方舱医院各项成本 | 133 464 125 | 1.64 |
| 新建医院折旧成本 | 10 862 605 | 0.13 | |
| 武汉市本地医护人员津贴 | 2 585 198 827 | 31.71 | |
| 援汉医护人员津贴 | 2 663 639 550 | 32.67 | |
| 医用防护品成本 | 1 103 173 507 | 13.53 | |
| 临时配置的主要医疗设备折旧成本 | 93 539 470 | 1.15 | |
| 康养驿站运维成本 | 259 268 191 | 3.18 | |
| 交通费用 | 146 910 480 | 1.80 | |
| 合计 | 8 152 670 867 | 100.00 |
国家医疗保障局(以下简称医保局)统计的全国新冠肺炎确诊患者人均医疗费用截至2020年4月6日已经达到2.15万元,医保对新冠肺炎确诊患者医疗费用的支付比例为66.70%[7]。武汉市累计确诊病例50 333例[8]。以国家医保局统计的人均医疗费用作为依据估算,疫情期间针对武汉市确诊患者的医保支付医疗费用为721 800 387元,占总成本的8.85%。
非医保支付医疗费用部分包括:确诊患者门诊费用、个人负担部分医疗费用(实为政府财政支付)、确诊患者治愈出院后病毒核酸检测费用这3项成本。结果显示:疫情期间武汉市确诊患者医疗费用的非医保支付434 813 725元,上述3项成本在总成本的占比分别为0.50%、4.42%和0.42%。
其他医疗服务相关措施的投入成本类别主要包括:方舱医院各项成本、新建医院折旧成本、武汉市本地医护人员津贴、援汉医护人员津贴、医用防护品成本、临时配置的主要医疗设备折旧成本、康养驿站运维成本及交通费用等成本项目。
根据成本估算模型得出,其他医疗服务相关措施的投入总成本为6 996 056 755元。其中,援汉医护人员津贴和武汉市本地医护人员津贴在总成本中的比例最高,依次为32.67%和31.71%,远高于其他项目成本。截至2020年3月1日,援汉医务人员数量达38 478名,模型以此估算出援汉医护人员工作津贴、餐饮津贴与住宿费用,而武汉市本地医护人员津贴仅计算工作补助与餐饮补贴[9]。其次为医用防护品成本,占总成本的13.53%。因数据的可获得性,模型主要考虑方舱医院和定点医院重症病区防护品成本,结合方舱医院床位数量、《重型新型冠状病毒感染肺炎诊疗与管理共识》中重症病区的每床位医护比标准等数据以及访谈调查结果进行估算[10]。而新建医院折旧成本最低,在总成本中的占比仅为0.13%,成本估算值为10 862 605元,其折旧成本较低的原因或在于按直线折旧法仅计提2.5个月。
此外,综合成本估算结果和模型,可得到部分成本项目的单位成本(表3)。其中,武汉市每治愈一名确诊患者的医疗服务总成本为17.55万元,而方舱医院累计收治总人数1.20万人[11]。结合成本估算模型中方舱医院的各项成本与方舱医院临时配置医疗设备折旧成本,得到武汉市方舱医院总成本为1.49亿元,方舱医院每收治1名确诊患者的平均总成本为1.24万元。疫情期间火神山医院共收治3 059例[12]、雷神山医院共收治2 011例[13]。根据新建医院的折旧成本、火神山和雷神山医院收治人数总和计算得到每收治1名确诊患者新建医院平均建设折旧成本为2 142.53元。武汉市本地医护人员疫情期间人均津贴与援汉医护人员疫情期间人均津贴(不含住宿费用)分别为3.50万元和4.16万元。每隔离完成1名治愈患者康养驿站相关的平均成本(含核酸检测费用)较低,为6 315.78元。

武汉市新型冠状病毒肺炎疫情医疗服务部分成本项目估算结果分析
武汉市新型冠状病毒肺炎疫情医疗服务部分成本项目估算结果分析
| 单位位成本项目 | 单位成本估值(万元) | 单位成本计算公式 |
|---|---|---|
| 武汉市每治愈一名确诊患者的医疗服务总成本 | 17.55 | 武汉市新冠肺炎疫情医疗服务总成本÷武汉市累计新冠肺炎确诊治愈例数 |
| 每收治1名确诊患者方舱医院建设、运维和设备配置的平均总成本 | 1.24 | (方舱改建成本+方舱运行维护成本+方舱拆除成本+方舱医用防护品成本+方舱医院临时配置医疗设备折旧成本)÷方舱医院收治总人数 |
| 每收治1名确诊患者新建医院的平均建设折旧成本 | 0.21 | 新建医院折旧成本÷火神山、雷神山医院收治总人数 |
| 武汉市本地医护人员疫情期间人均津贴 | 3.50 | 武汉市本地医护人员各项津贴总和÷武汉市本地医护人员数 |
| 援汉医护人员疫情期间人均津贴 | 4.16 | 援汉医护人员各项津贴总和(不含住宿费用)÷援汉医护人员总数 |
| 每隔离完成1名治愈患者康养驿站相关的平均成本(含核酸检测费用) | 0.63 | (康养驿站运行维护成本+确诊患者治愈出院病毒核酸检测费用)÷武汉市累计新冠肺炎确诊治愈例数 |
成本估算结果显示:医保支付医疗费用在总成本中仅占8.85%,而医保支付医疗费用部分与非医保支付医疗费用部分成本加总得到武汉市新冠肺炎疫情医疗服务投入为11.57亿元,占比仍不到15%,而其他医疗服务相关措施的投入成本部分在总成本中占比最高,达85.81%。这样的成本构成提示:疫情期间由医疗服务所产生的费用可能并非最大的投入,而为了保证提供充分的医疗服务所须采取的额外配套措施成本将会对社会造成更高的经济负担。该类别成本包含的项目众多是导致数额巨大的可能原因。
由于武汉市实际的成本数据难以获取,以国家医保局统计的全国新冠肺炎确诊住院患者人均结算医疗费来估算武汉市确诊患者的人均费用可能存在偏差;同时,疫情期间武汉市医疗机构为新冠肺炎患者提供了非常规的医疗护理服务,远超正常标准,但此类成本无法在医保结算的人均费用中得以体现,因而武汉市实际的医疗服务部分成本或将比估算值更高。
在总成本中,援汉医护人员津贴成本和武汉市本地医护人员津贴成本的占比显著高于其他成本项目,分别占到了32.67%和31.71%。疫情期间,我国集中全国优质的医疗人力资源集中援助武汉。而医护人员津贴在疫情医疗服务相关成本中占比较高可能与政府对一线医护人员的高度重视有关;同时也从侧面显示出武汉市本地医护人员在疫情初期连续工作时间长,在成本估算模型中的工作时长远超正常情境。
医用防护品成本占总成本的比例为13.53%。在访谈调查中有专家表示:疫情期间武汉市医疗机构的医用防护品使用量高、投入较大,因而估算结果与实际情况相符。但疫情期间存在因医院应急管理经验不足或医务人员对防护流程不熟悉而导致的防护过度问题,这也是医用防护品成本较高的可能原因之一[14]。由于缺乏实际数据,在成本估算模型中的医用防护品成本项目仅考虑了方舱医院和定点医院重症病区的防护品成本,可能致使该部分成本估值低于实际情况。
武汉市方舱医院各项成本估算值仅为1.33亿元,其中包含方舱医院的建设、运行维护和拆除成本,加上方舱医院的医用防护品成本以及临时配置的医疗设备折旧成本后,武汉市方舱医院最终总成本仅为1.49亿元。依据模型中武汉市方舱医院开放总床位14 482张的估算数据,得到方舱医院每开放1张床位的平均总成本仅为9 215.86元,其中不包含工作人员津贴等成本。而武汉市16家方舱医院在1个月左右的时间共收治1.20万余名新冠肺炎确诊患者,即根据患者危重程度分级集中收治大量轻症患者,体现出方舱医院在疫情期间发挥的独特作用及其投入资源的利用高效性。虽然部分成本数据较难获取未纳入模型,可能导致该部分成本相较于实际偏低,但就目前已有的结果可以认为:方舱医院是面临如新冠肺炎疫情的突发公共卫生事件时可推广的一种高效应对措施[15]。
通过专家咨询得到火神山、雷神山医院的使用期限假设为9.11年,其折旧成本按此假设进行直线法折旧计提2.5个月得出,建筑的成本投入系根据中央财政支持医院建设的5亿元进行估算,因而该部分成本相对较低。最终得到新建医院折旧成本仅占总成本中的0.13%,处于较低水平。
受限于数据的可获得性,定点医院临时配置主要医疗设备仅考虑体外膜肺氧合和呼吸机,虽然这两类医疗设备配置单价相对较高,在短时间需求量很大,但由于估算模型中设备折旧时长仅为2个月,得出主要医疗设备的折旧成本为9 258.98万元,在总成本中占比仅1.34%。该结果在一定程度上提示:根据不同地区和医疗机构的实际情况,可以选择适度增加此类重症医学医疗设备数量作为应急储备,但配置前仍需科学评估。
武汉市新冠肺炎疫情医疗服务相关总成本中医用防护品成本所需投入很高。N95口罩、医用防护服及护目镜等防护品在疫情期间对医护人员起到了重要的保护作用,但由于短时间内社会对口罩等防护品的需要激增,我国在疫情初期无法保障充分供应,存在突出的供需矛盾[16]。这一短板提示:医用防护品是我国应对此类突发公共卫生事件须提前储备的应急医疗战略物资,建议进一步加强突发公共卫生事件应急医疗物资储备,并健全应急医疗物资储备保障制度[17]。而应急医疗物资储备,不仅包含医疗物资实物的储备,也包含医疗物资生产能力的储备,需优化相关产业布局[18]。在此基础上需关注医用防护品等物资的合理使用,加强医务人员的使用流程管理以促进有效防护,减少非必要的成本浪费[19]。
疫情期间,我国在武汉市迅速建造火神山、雷神山医院。经访谈调查得知:疫情初期适逢春节假期,新建定点医院所需的人力、设计和建材成本相比平常有所提升,导致在短期内建造费用支出非常高昂。而新建医院折旧估算成本相对较低,是由于采取长使用期限和短折旧时间的计算方式所致。若在短期内将新建定点医院拆除,即医院的实际使用期限大幅缩短,将会导致极其高昂的实际折旧成本。因此,建议可将新建定点医院改建为传染病定点防治储备医院,可降低该部分的投入实际成本,并增强武汉市传染病防控救治能力。
我国政府部门以及社会各界在应对新冠肺炎疫情期间投入的医疗服务成本数额巨大,体现了我国为全力救治新冠肺炎患者、保护人民健康与战胜疫情的坚定决心。尽管在疫情期间全社会的医疗服务成本投入较高,但在一定程度上为我国社会经济的恢复发展提供了基础条件与健康保障,加快经济复苏,使得我国成为2020年全球唯一社会经济保持正增长的国家,外界对我国未来的经济预期也因此提升[20]。而针对疫情期间医疗服务与干预措施的成本估算可以提供各类成本投入、成本构成以及成本-效果等基本信息,结合对医疗投入和复工复产效应的投入-产出效益分析,将有助于总结我国在疫情防控背景下推进社会经济发展的经验与不足,为应对未来类似突发公共卫生事件时如何更合理、更有针对性地采取措施和投入成本管理提供科学的决策依据。但目前我国此类研究较为缺乏,政府部门需加强对疫情期间防控干预和医疗服务相关成本分析的重视程度。
新冠肺炎疫情期间,武汉市医疗服务及其配套投入的实际成本数据难以获取,在估算模型搭建中本研究使用的一手资料和数据相对较少,因而搭建的成本估算模型有待进一步补充与完善。
所有作者均声明不存在利益冲突





















