
版权归中华医学会所有。
未经授权,不得转载、摘编本刊文章,不得使用本刊的版式设计。
除非特别声明,本刊刊出的所有文章不代表中华医学会和本刊编委会的观点。
结直肠癌(colorectal cancer, CRC)是起源于结直肠黏膜上皮的恶性肿瘤,是临床最为常见的恶性肿瘤之一。我国每年结直肠癌新发病例超过25万,死亡病例约14万,新发和死亡病例均占全世界同期结直肠癌病例的20%[1]。因此,降低我国结肠癌的发病率和死亡率是刻不容缓的重大临床科学问题。
结直肠癌的转归及预后与病变的分期紧密相关。局部进展期结直肠癌5年癌症相关生存率为70%,而发生远处转移的晚期结直肠癌患者5年生存率仅12%[2];且患者生活质量低。然而,大部分早期结直肠癌可获得良好预后,5年生存率超过90%[2],部分可行内镜微创治疗获得根治。但是目前我国结直肠癌的早期诊断率较低,明显低于欧美国家。因此,逐步普及结直肠癌筛查和推广内镜下早诊早治是提高我国结直肠癌早期诊断率、降低结直肠癌相关死亡率的有效途径。
为规范我国结直肠癌诊疗方案,我国卫生部先后颁布了《结直肠癌诊疗规范(2010年版)》[3]和《结直肠癌诊疗质量控制指标(试行)》[4],中华医学会消化内镜学分会肠道学组[5]和中华医学会消化病学分会[6]也相继发布了相关指南。但目前我国尚缺乏侧重于结直肠癌内镜早期诊治且兼顾筛查等方面内容的综合性共识意见。因此由中华医学会消化内镜学分会和中国抗癌协会肿瘤内镜专业委员会组织我国的消化、内镜、外科、肿瘤、病理等多学科专家、并邀请澳大利亚谭达恩教授及新加坡霍光明教授共同制定本指南意见。
根据1975年日本结直肠癌研讨会上的讨论意见,目前我国普遍将局限于结直肠黏膜层及黏膜下层的癌定义为早期结直肠癌,其中局限于黏膜层的为黏膜内癌,浸润至黏膜下层但未侵犯固有肌层者为黏膜下癌。而2000年版的WHO肿瘤分类则规定结肠或直肠发生的上皮恶性肿瘤,只有穿透黏膜肌层、浸润到黏膜下层时才被认为是恶性的。鉴于我国实际情况,推荐使用WHO推荐术语[6],但也可暂时沿用原位癌、黏膜内癌等术语。
低级别上皮内瘤变(low-grade intraepithelial neoplasia, LGIN)相当于原来的轻、中度异型增生,高级别上皮内瘤变(high-grade intraepithelial neoplasia, HGIN)则包括重度异型增生、原位癌、原位癌可疑浸润及黏膜内癌。
指与结肠癌发生密切相关的病理变化,包括结直肠腺瘤、腺瘤病和炎症性肠病相关异型增生等[5],新近命名的传统锯齿状腺瘤(traditional serrated adenoma, TSA)和广基锯齿状腺瘤/息肉(sessile serrated adenoma/polyps, SSA/P)等锯齿状病变也属于癌前病变的范畴[7]。
可分为管状腺瘤、管状绒毛状腺瘤及绒毛状腺瘤,以绒毛状腺瘤癌变率最高,管状腺瘤最低。大多数结肠癌经由腺瘤-腺癌途径形成。
指满足以下1条或多条标准的腺瘤:①直径>10 mm;②含有绒毛成分;③有重度异型增生或高级别上皮内瘤变。
指直径≥10 mm,沿肠壁侧向扩展而非垂直生长的一类表浅性结直肠病变。依据其表面形态可分为颗粒型(颗粒均一型和结节混合型)和非颗粒型(扁平隆起型和假凹陷型)[10]。LST并非组织学分类,其病理可能为腺瘤或锯齿状病变等,有黏膜下浸润风险。
病灶在内镜下被整块切除并获得单块标本。
内镜下切除的标本固定后每隔2 mm垂直切片,若标本侧切缘有肿瘤细胞浸润为水平切缘阳性,若基底切缘有肿瘤细胞浸润则称为垂直切缘阳性。
整块切除标本的水平和垂直切缘均为阴性称为完全切除。
切除标本水平和垂直切缘均为阴性且无淋巴结转移风险。
结肠镜表现:(1)原内镜切除部位存在肿瘤病灶;(2)伴有黏膜聚集的肿瘤病灶;(3)不伴黏膜聚集但紧邻部位有明确内镜切除术后瘢痕的肿瘤病灶[11]。早期局部复发/残留指内镜治疗6个月后第1次随访结肠镜发现上述病灶;晚期局部复发则定义为至少1次阴性随访结肠镜后发现上述病变[11]。
也称为结肠镜后结直肠癌(post-colonoscopy colorectal cancer, PCCRC),定义为筛查或监测检查未发现,而在推荐的下一次检查日期之前发生的结直肠癌[12]。
据《中国肿瘤登记年报》显示,结直肠癌是我国肿瘤登记地区2009年第二常见的消化道肿瘤,仅次于胃癌,发病率为29.44/10万,同期死亡率为14.23/10万,占恶性肿瘤死亡率的第5位[13]。我国结直肠癌分布地区差异明显,沿海地区(东部地区)比内陆(西北地区)高发,江苏、浙江、上海、福建和东北及华北的部分地区发病率上升较快,长江中下游地区的结直肠癌发病率和死亡率最高。男性发病率和死亡率为女性的1.2~1.3倍,且增长趋势更为显著;年龄标化后城市人口的发病率和死亡率均比农村人口高出65%以上,增幅约为农村的2倍以上。近20年来我国的结直肠癌发病率呈持续上升趋势,结肠癌发病率增高明显,直肠癌基本稳定;死亡率从40岁开始持续快速上升,85岁组时达到峰值且未见下降。第三次死因调查显示,我国结直肠癌死亡率与第二次死因调查相比上升了40.0%,与第一次死因调查相比上升了77.9%[14]。目前,我国结直肠癌发病数和死亡数占世界同期的18%~20%[1]。
来自中国香港地区、启东、上海、天津的数据显示,大肠癌的平均5年年龄标化相对生存率为44%(36%~63%)[15];我国一项大规模研究对超过1万例确诊为结直肠癌的患者进行随访,发现年龄标化5年相对生存率达47.2%,其中城市患者的5年生存率已超过50%,但农村患者仍不足40%[16],远低于欧美发达国家及日本。
结直肠癌的具体病因尚不明确,但对其发病的危险因素已有较多研究。目前认为结直肠癌是由环境、饮食、生活方式与基因等若干因素协同作用的结果[17]。
年龄是结直肠癌明确的危险因素,结直肠癌发病率随年龄增长而增加。我国结直肠癌的发病率和死亡率从40岁开始呈现快速增长的趋势,发病率在80岁以上年龄组达到高峰(197.4/10万人)[18]。男性结直肠癌患病风险高于女性。
结直肠癌是一种有明显遗传倾向的恶性肿瘤。荟萃分析显示,有1名以上一级亲属患有结直肠癌时,该个体患结直肠癌的总体风险比为2.24,当家族中有2名以上亲属患有结直肠癌时,总体风险比将增至3.97;50岁成年人如有1名以上一级亲属患结直肠癌,其患结直肠癌的风险由1.8%升至3.4%,如有2名以上一级亲属患结直肠癌,该风险升至6.9%[19]。中国台湾地区的一项研究发现,结直肠癌患者的直系亲属患结直肠腺瘤风险为对照组的2.33倍,高危腺瘤的风险为对照组的4.5倍,且发生腺瘤年龄提前,因此建议结直肠癌患者的直系亲属提前至40岁行结肠镜筛查[20]。来自中国香港地区的研究表明,结直肠癌患者的无症状兄弟姐妹发生结直肠癌、结直肠进展期腺瘤的风险均显著增加[21]。
炎症性肠病(inflammatory bowel disease,IBD)是结直肠癌明确的危险因素。曾有研究认为约20%的IBD患者可在发病10年内发生结直肠癌,IBD患者发生结直肠癌的风险是健康人群的2~4倍[22]。但最近的荟萃分析结果表明,溃疡性结肠炎(ulcerative colitis,UC)患者平均随访14年后汇总标准化发病比为2.4(95%CI:2.1~2.7)[23]。我国一项多中心研究表明,病程10、20、30年的UC患者发生结直肠癌的累积风险分别为1.2%、3.6%和14.4%[24]。
(1)饮食:已有多项研究证明以摄入大量肉类、脂肪、糖和甜品为特点的西式膳食模式可增加结直肠癌发病风险[25]。高纤维饮食是结直肠癌的保护因素[26]。但膳食模式与结直肠癌的相关性还受性别、遗传等因素影响。(2)吸烟:吸烟人群结直肠癌发病风险是不吸烟人群的1.27倍,结直肠癌风险随日吸烟量、烟龄和累计吸烟量的增加而增高,烟龄>50年的人群发病风险比不吸烟人群增加38%。结直肠癌发病风险可随戒烟时间的延长和戒烟年龄的提前而降低[27]。(3)超重或肥胖:大量研究显示超重或肥胖影响结直肠腺瘤的发生及癌变过程。体质指数(body mass index,BMI)每增加5个单位,结直肠腺瘤的风险增加19%(RR=1.19);腺瘤发病风险独立于种族、地理分布、研究设计、性别等混杂因素[28]。
与非糖尿病患者相比,2型糖尿病患者结直肠癌发生率增加27%,结直肠癌死亡率也明显增加20%[29]。
结直肠癌的报警症状包括:消化道出血(黑便、血便等)、消瘦、腹泻、腹部肿块、排便习惯改变等。报警症状对结直肠癌的预测作用一直存在较多争议。国内大规模单中心研究对超过1万例因下消化道症状就诊患者的结肠镜资料进行分析后发现,除腹部肿块外,其余报警症状对结直肠癌的预测作用极为有限[30],但是有腹部肿块的患者绝大多数为晚期结直肠癌,因此在我国,有无报警症状并不能作为是否行结肠镜检查的决定因素。考虑我国结肠镜检查费用较为低廉,普及率高的现状,对有下消化道症状的患者建议行结肠镜检查排除肿瘤、炎症等器质性病变。
根据危险因素对不同人群进行个体化风险分层可以筛选出高危受检者,具有重要临床意义。高危因素问卷是一项经济可行的筛查方法,可通过病史、症状、家族史等识别出高危人群,已在我国部分地区使用[31,32,33]。我国一项研究发现年龄、性别、吸烟史、糖尿病以及绿色蔬菜、腌制食品、油炸食品和白肉的摄入是结直肠癌的独立预测因素[34]。2014年亚太结直肠癌筛查共识指出,年龄、男性、有结直肠癌家族史、吸烟和肥胖是亚太地区结直肠癌和进展期腺瘤的危险因素,亚太风险评分可作为进展期结直肠肿瘤高危人群的筛选工具[35],适用于亚太无症状人群的结直肠癌筛查[36]。后续研究提示基于我国无症状人群年龄、性别、吸烟、结直肠癌家族史、BMI和自诉糖尿病的评分系统可预测结直肠肿瘤的风险(包括腺瘤、进展期腺瘤和结直肠癌),有助于筛查方案的选择[37]。根据该方案,并结合我国的实际情况,可参考表1对患者进行风险评分:推荐高危患者(3~6分)进行结肠镜检查,低危患者(0~2分)可考虑粪隐血筛查或(和)血清标志物筛查(如septin9 DNA甲基化检测等)。
结直肠癌可分为腺癌、腺鳞癌、梭形细胞癌、鳞状细胞癌、未分化癌,其中腺癌又包括筛状粉刺型腺癌、髓样癌、微乳头癌、黏液腺癌、锯齿状腺癌、印戒细胞癌6个变型。非特殊类型腺癌依据腺样结构形成的比例,分为3个级别(高、中、低分化或1、2、3级)或2个级别(低级别、高级别)[38]。
早期结直肠癌根据其浸润的层次可分为黏膜内癌和黏膜下癌。黏膜下癌根据其浸润深度可分为SM1(癌组织浸润黏膜下层上1/3)、SM2(癌组织浸润黏膜下层中1/3)和SM3(癌组织浸润黏膜下层下1/3)。对于黏膜切除标本,SM1指癌组织浸润黏膜下层的深度<1 000 μm[39]。
我国人口众多,直接采用结肠镜检查进行人群普查需消耗大量的人力、物力,且结肠镜是侵入性检查,有一定的并发症风险,因此,只有先对平均风险人群进行初筛,然后再针对高危人群进行结肠镜精查,才是可能行之有效的方法。
多数亚洲国家设定50岁为结直肠癌筛查的起始年龄,我国50岁以上人群结直肠癌发生率显著上升,因此建议以50岁作为筛查的起始年龄。对于75岁以上人群是否进行筛查尚有争议,结合我国实际,暂不推荐对75岁以上人群进行筛查。由于40%~50%的结直肠癌患者无报警症状[30],因此不建议根据有无报警症状而纳入或排除筛查对象。根据我国的国情和结直肠癌的流行病学情况,符合第1条和2~3条中任一条者均应列为结直肠癌高危人群,建议作为筛查对象:(1)年龄50~75岁,男女不限;(2)粪便潜血试验阳性;(3)既往患有结直肠腺瘤性息肉;UC、克罗恩病(Crohn′s disease, CD)等癌前疾病。
遗传性非息肉病性结直肠癌(hereditary nonpolyposis colorectal cancer, HNPCC),又称Lynch综合征,符合其诊断标准和家族中有HNPCC患者的人群应接受定期筛查,确证有MLH1或MSH2基因突变的,可从20~25岁或比家族中最小发病年龄(若最小发病年龄<25岁)早2~5年开始,每1~2年行结肠镜检查,35岁以后应每年检查[41]。而仅有MSH6[42]或PMS2[43]基因突变者结直肠癌发病年龄相对稍晚,可于25~30岁开始每2~3年行结肠镜检查,40~50岁后则应每1~2年检查。致病性突变基因未明确的家族可依据免疫组织化学染色及微卫星不稳定(microsatelite instability,MSI)检测结果决定基因检测及筛查方案[44],非突变基因携带者按平均风险人群参与筛查,尚无法进行基因检测的家系原则上可参照突变阳性的家系进行规律监测以防漏诊。
APC基因相关性息肉病包括经典的家族性腺瘤性息肉病(familial adenomatous polyposis, FAP)、轻表型FAP(attenutated FAP,AFAP)、Gardner综合征和Turcot综合征等,应尽早行基因检测确诊,无症状家系成员也推荐接受检测。对确诊的APC基因相关性息肉病患者、无症状致病性APC基因突变携带者以及未做分子遗传学检测的家族成员应进行监测:从10~12岁开始,每1~2年1次乙状结肠镜或结肠镜检查;一旦发现腺瘤,则每年1次结肠镜检查,直至计划进行结肠切除术。AFAP推荐进行全结肠镜检查,筛查开始年龄可稍推后(18~20岁)。确诊结直肠息肉病时或在25~30岁时(以时间较早者为准),应开始筛查结肠外病变,包括上消化道内镜(十二指肠腺瘤)、甲状腺癌和硬性纤维瘤等。
MUTYH相关息肉病(MUTYH-associated polyposis,MAP),是一种高外显率的常染色体隐性遗传病,其临床表现类似AFAP,平均发病年龄在55岁左右。处理原则与AFAP相似,患者应从18~20岁开始,每2年1次全结肠镜检查,并持续终生。
黑色素斑-胃肠多发息肉综合征(Peutz-Jeghers syndrome, PJS)的结肠镜筛查自18岁开始,每2~3年1次。幼年性息肉病(juvenile polyposis, JPS)15岁以前开始结肠镜检查,如发现息肉则每年1次结肠镜检查,如未发现息肉则每2~3年1次。两者均需定期进行上消化道内镜检查,同时不能忽视对小肠的监测,可行小肠镜或影像学检查。
FOBT是结直肠癌无创筛查的重要手段,目前常用方法为愈创木脂法和免疫化学法。
价格低廉、检查便捷,人群筛查参与率相对较高,研究证实其能降低结直肠癌的死亡率[45]。但gFOBT检出结直肠癌及其癌前病变的敏感性较低[46],故无法显著降低结直肠癌的发病率。此外,其检查结果易受食物、药物等多种因素影响,假阳性率相对较高[47]。
与gFOBT相比,iFOBT有更高的敏感性和特异性且更为实用,检查结果亦不受食物或药物的影响。iFOBT检测自动化的特点使其更适用于人群普查。
即在gFOBT阳性的基础上加做iFOBT,如仍为阳性则行结肠镜检查[48],我国大规模人群验证试验发现该方案具有较高的敏感性和特异性,可节约费用、降低结肠镜检查的工作量和患者的风险。
寻找外周血结直肠癌特异性分子标志物对于提高受检者筛查依从性有重要意义。septin9基因甲基化是结直肠癌早期发生发展过程中的特异性分子标志物,血浆septin9 DNA甲基化检测已经过国内外多中心临床试验验证,第一代检测方法已在部分西方国家应用。第二代检测方法在技术方面有所改善,检出结直肠癌敏感度高于一代技术(79.3%~95.6%),特异度为84.8%~99%[49]。最近,我国一项大规模临床试验发现其诊断结直肠癌的敏感度和特异度分别为74.8%和87.4%,均高于同期进行的iFOBT检测[50]。目前septin9 DNA甲基化检测已获得国家食品药品监督管理总局(CFDA)的批准(敏感度为74.8%,特异度为97.5%),可用于结直肠癌早期诊断的临床检测。
虚拟结肠镜检查(virtual colonoscopy)[51]、结肠胶囊内镜(colon capsule endoscopy,CCE)[52]等依赖先进设备的无创筛查方法国外报道较多,但由于费用等问题,在我国推广还有相当难度,患者因故无法接受其他结肠癌相关检查时可考虑。以多靶点粪便DNA检测(multitarget stool DNA testing)[53]为代表的粪便检测在我国尚需进一步验证。而基于microRNA或代谢组学等新兴的无创筛查方法尚处研究阶段。
乙状结肠镜筛查可显著降低平均风险人群结直肠癌的发病率与死亡率[54,55]。但由于乙状结肠镜自身的局限性,其对近端结直肠癌发病率无明显降低作用[56]。37.9%的结肠腺瘤和42.4%的结肠癌位于近端结肠,提示单纯乙状结肠镜检查会遗漏大量结肠病变[57]。对需要进行下消化道内镜检查的患者,建议行全结肠镜检查。
结肠镜下病理活检是目前诊断结直肠癌的金标准,根据患者年龄、FOBT检查结果、结直肠癌家族史等危险因素筛选出结直肠癌高风险人群,继而进行有目的的结肠镜筛查是较为可行的诊断策略(图1)。


结肠镜诊断的准确性和治疗的安全性很大程度上取决于肠道准备的质量。本指南推荐服用2~3 L聚乙二醇电解质等渗溶液(PEG),采用分次给药的方式进行肠道准备。PEG的口感对于患者的依从性尤其重要。近年来,国内研发了PEG的新剂型,有不含硫酸钠的聚乙二醇(SF-PEG),由于钾含量下降,以及完全去除硫酸钠而改善了PEG的气味及口味,患者耐受性及安全性更好,适用人群更广泛。理想的清洁肠道时间不应超过24 h,内镜诊疗最好于口服清洁剂结束后4 h内进行(麻醉结肠镜检查建议在6 h后进行),对于不能获得充分肠道清洁的患者,可以清洁灌肠、内镜下泵灌洗或者第2天再次进行加强的肠道准备。
建议患者在结肠镜检查前1天开始低纤维饮食,但对于饮食限制的时间不建议超过结肠镜检查前24 h。
在结肠镜检查前给予解痉药,有条件的单位可在肠道准备时给予祛泡剂口服。
应向患者做好解释工作,消除患者的恐惧感,进镜前先进行肛门指诊以了解肛门及下段直肠的情况。进镜时患者取左侧卧位,头部略向前倾,双腿屈曲。检查过程中根据情况可适当变动体位。
内镜直视下从直肠开始循腔进镜直到回盲部,必要时可进入回肠末段进行观察。退镜时依次从回盲部、升结肠、横结肠、降结肠、乙状结肠、直肠退出。退镜时依次全面观察,尤其是皱襞后及转折处,注意观察结肠黏膜的色泽、光滑度、血供情况等,必要时可反转镜身观察升结肠、直肠末段及肛门部,退镜时间应不少于6 min[60],如发现可疑病变则需确定病变的具体部位和范围,并详细在内镜报告中记录。检查过程中,如有黏液和气泡影响内镜视野可应用清水或祛泡剂及时冲洗。
为确保完整观察结肠和直肠,建议留图如下:回盲瓣1张;阑尾隐窝1张;盲肠、升结肠、肝曲、横结肠、脾曲、降结肠、乙状结肠、直肠应至少留1~2张。如发现异常,需额外留图。同时,需保证每张图片的清晰度。
隆起型早期结肠癌或癌前病变在普通白光内镜下较易识别,但扁平型病变不易被发现,检查时应仔细观察黏膜的细微变化(如局部色泽改变、局部呈结节状粗糙不平、轻微隆起或凹陷、毛细血管网中断或消失、黏膜质脆、易自发出血,肠壁僵硬、蠕动差或消失等)。
放大结肠镜可将病灶放大100~150倍,能观察结直肠黏膜腺管开口,即隐窝的形态,可在不做黏膜活检的条件下判断病灶的组织学类型,对鉴别肿瘤性和非肿瘤性病变具有重要意义,并可对肿瘤的黏膜下侵犯程度进行较为准确的判断,为病变能否进行内镜下治疗提供依据。放大内镜下,大肠黏膜表面腺管开口的类型主要依据Kudo的腺管开口分型(图2)。
通过在局部喷洒染色剂将病变范围及黏膜表面形态显示出来,然后再用放大内镜对结肠腺管开口的形态进行观察,可提高大肠癌早期诊断的准确性。常用染料包括靛胭脂、美蓝、甲酚紫。
窄带成像技术(narrow band imaging, NBI)、智能分光染色技术(Fuji intelligentchromoendoscopy,FICE)以及I-Scan等电子染色系统可通过对不同波长光的切换突出显示黏膜表面结构或微血管形态,清晰观察病变的边界和范围,获得与色素内镜类似的视觉效果。
研究提示与普通高清白光结肠镜比较,应用3种电子染色系统进行筛查并不能提高腺瘤性息肉的检出率[62],但是,利用电子染色结合放大内镜对黏膜腺管开口及黏膜表面微血管网进行观察,可对早期大肠癌及其癌前病变的病理性质做出实时、准确的判断,为治疗方案的制定提供参考。电子染色系统鉴别大肠息肉瘤性病变与非瘤性病变的敏感度约90%,特异度在85%左右[63]。其中以NBI应用最为广泛,目前最常用的NBI分型是Sano分型,最新的"NBI国际结直肠内镜分型" (narrow-band imaging international colorectal endoscopic classification,NICE分型)不依赖放大内镜即可完成,较为简单实用,但其准确性尚需进一步验证。FICE、I-Scan的成像原理与NBI不同,其确切的临床应用价值有待进一步扩大研究验证。
CLE可将细微黏膜结构放大1 000倍,达到"光学活检"的目的,一般用于可疑病灶后的精细观察。目前CLE对早期结肠癌或者癌前病变的诊断价值的研究结论并不一致,CLE还无法完全取代传统的组织病理学检查,尚不支持CLE在临床实践中常规使用[64,65]。
可通过将活体组织的自发荧光转化为图像加以分析和诊断,主要根据不同色调区分肿瘤病变和正常黏膜。但其对设备要求比较高,而且早期的临床研究结论差异较大,目前并未在临床推广应用。
采用激光光源,弥补了白色光源难以发现黏膜表面细微结构的不足,提高了病变部位的可辨识度。BLI对结肠肿瘤浸润深度诊断的准确性与NBI相似[66]。在我国,相关临床研究有待进一步开展。
早期结肠癌或者癌前病变的内镜下检查应以普通白光结肠镜检查为基础,在退镜的过程中,全面细致地观察结肠的各个部分,发现黏膜颜色、血管、形态等可疑改变时,根据设备状况和个人经验,综合使用染色内镜、放大内镜、CLE、荧光内镜等特殊技术以进一步了解结肠病变的大小、范围、浸润深度等详细信息。
如普通白光结肠镜和染色内镜等特殊内镜技术观察后未发现可疑病灶,无需活检。对可疑病变是否进行活检,需要根据病变的性质和大小综合确定。可按照以下标准进行:对于较小的隆起型病变,可先取1~2块标本,也可不行活检而尽早完整切除病变后送检。对于较大的隆起型病变,建议取标本2~4块。对于平坦型的病变,单一部位活检不能反映病变的全貌,多块活检则可能导致黏膜层与黏膜下层纤维化,增加后续内镜下切除难度,建议不进行活检而尽早整块切除病变后送检[68]。若具备NBI等高级内镜检查手段、在充分征求患者的意见并在获得患者知情同意的前提下,可进行诊断性内镜黏膜下剥离术(endoscopic submucosal dissection, ESD)。对于病理标本的具体处理过程请详见我国相关共识意见[69]。
随着结肠镜技术的发展和对结肠镜认识的深入,结肠镜质量控制逐渐受到关注,高质量的结肠镜是筛查项目成功的关键[35]。目前较为公认高质量结肠镜检查的标准如下。
多数研究表明,肠道准备一般和较好时结肠镜的腺瘤检出率相当[70];而肠道准备不充分的情况下腺瘤检出率显著降低,漏诊率显著上升[71]。在肠镜报告中须描述肠道准备情况。目前已有多种肠道准备评分量表,波士顿量表在主动冲洗和吸引肠道之后进行,当评分≥5分时,息肉检出率可达40%,而<5分时,息肉检出率降至24%[72],具有稳定性较高、不同肠段的评分与该肠段息肉检出率相关且方便学习推广等优点。此外Ottawa评分及Aronchick评分已完成临床验证,也可作为肠道准备的评分标准。
完成全结肠检查对预防结直肠癌具有重要意义,Baxter等[73]的研究表明,盲肠插镜率高于95%的结肠镜医师其患者间期癌的发病率显著低于盲肠插镜率低于80%的结肠镜医师对应的患者。
与平均退镜时间<6 min的结肠镜医师相比,退镜时间>6 min者瘤变检出率显著提高(28.3% 比11.8%);中位退镜时间为9 min的内镜医师其腺瘤、锯齿状息肉的检出率最高[74]。鉴于我国的情况,推荐退镜时间应至少保证6 min[75,76]。
术前准确判断肿瘤浸润深度、范围及有无淋巴结侵犯是选择合理的治疗方式的关键。关于肿瘤浸润范围的评估主要借助染色内镜和电子染色内镜来判断[83],对深度的判断则主要依靠病变大体形态、放大染色观察病变腺管开口分型、NBI分型等,超声内镜也可提供有用的信息,但目前缺乏统一的标准,受操作者水平的影响较大,准确的评估仍依靠术后标本的病理诊断。其中临床常用的基本评估方法包括以下几项。
0-Ⅱa或0-Ⅱb病变及颗粒均一型LST发生黏膜下或更深层次浸润风险较低(<2%),而0-Ⅱc病变及非颗粒型及结节混合型LST黏膜下浸润风险则相对更高(超过36%)。0-Ⅱc病变越大,黏膜下浸润癌风险越高,超过1 cm病变的黏膜下浸润风险超过70%[67]。结节混合型LST中,≥10 mm的结节易发生黏膜下浸润,最大的结节处浸润最深[84];非颗粒型LST中有约30%表现为多灶性黏膜下浸润,特别是在凹陷处更为明显。
日本工藤分型与病理诊断的高度相关已得到公认[85],而Ⅴ型腺管开口的细分对判断浸润深度有很大帮助,可分为ⅤI型(轻度不规则ⅤI型、重度不规则ⅤI型)和ⅤN型,目前认为轻度不规则ⅤI癌浸润深度<1 000 μm,而重度不规则ⅤI型和ⅤN型癌浸润深度>1 000 μm[86]。
近年来推行的NICE分型,试图不使用放大技术,在NBI高清肠镜观察下综合评判病变的颜色、微血管结构和表面分型,较为简单易用。NICE 1型和2型能实时有效地区分增生性息肉和腺瘤[87],NICE 3型则能识别浸润超过1 000 μm的黏膜下癌[88],但其准确性还存有争议,尚待在我国人群中进一步验证。
包括EUS、小探头EUS(mini-probe EUS,mEUS)、直肠腔内超声(endorectal ultrasound,ERUS)。mEUS有利于发现适合内镜切除的T1病变[89,90];而判断N分期宜选用12 MHz的mEUS[91]。ERUS则可以精确地评估中低位直肠肿瘤的浸润深度(T分期),准确性优于CT和MRI[92],判断N分期的准确性则欠佳,难以区分炎性和转移的淋巴结[93]。
CT检查主要用于判断结直肠癌有无远处转移(准确度为95%),对T分期(准确度为67%)和N分期(准确度为69%)的诊断作用有限[94]。推荐行增强CT,如有禁忌可行增强MRI检查。
PET在判断有无局部或远处转移方面并不显著优于CT或MRI,而且检查费用较高,故不推荐常规应用PET-CT对早期结直肠癌淋巴结侵犯进行评估[96]。
所有结直肠肿瘤怀疑癌变均应在白光及染色内镜下仔细观察,有条件可行放大内镜和电子染色内镜以判断可能的浸润深度,预测淋巴结转移的风险。对0-Ⅱc型病变、非颗粒型及结节混合型LST建议常规使用染色放大或电子染色内镜(NBI)评估黏膜下及深度浸润癌风险。除内镜下精细观察病灶以外,考虑到成本效益,本共识推荐早期结肠癌术前评估使用增强CT,有条件可选用mEUS;而早期直肠癌的术前评估则推荐使用ERUS和增强MRI。不推荐PET-CT作为常规评估方法。
与传统外科手术相比,内镜下切除具有创伤小、并发症少、恢复快、费用低等优点,且疗效相当,5年生存率均可达到约90%[97,98,99]。原则上,没有淋巴结转移或淋巴结转移风险极低、使用内镜技术可以完整切除、残留和复发风险低的病变均适合进行内镜下切除(图4)。


早期结直肠癌常用的内镜切除技术主要包括常规内镜下息肉切除术、内镜下黏膜切除术(endoscopic mucosal resection, EMR)、ESD等。
高频电圈套法息肉切除术是切除>5 mm的隆起型病变的常用方法,但对于>1 cm的广基病变有一定的不完全切除率,如怀疑伴绒毛成分、广基锯齿状腺瘤或息肉癌变,应考虑EMR[100]。热活检钳钳除术存在病变残留率高、对标本的组织结构有破坏、在右半结肠使用时迟发性出血和穿孔风险高等缺点,不推荐作为一线治疗方案[101]。冷圈套、冷活检钳技术也可用于较小息肉的安全摘除,但尚缺乏在早期结直肠癌中应用的证据,一般不用作切除可疑恶性的病变。
EMR指内镜下将黏膜病灶整块或分块切除,用于胃肠道表浅肿瘤诊断和治疗的方法。
EMR大致分为两种基本类型:非吸引法(黏膜下注射-切除法)和吸引法(透明帽法和套扎法)。其中,黏膜下注射-切除技术最常见,而透明帽或套扎技术使用较少,因其切除病变大小有限并有全层切除的风险,切除结肠病变尤应慎重。内镜下分片黏膜切除术(endoscopic piecemeal mucosal resection, EPMR)用于传统EMR不能一次完整切除的较大病灶,将病灶分几部分多次切除,适用于>2 cm的巨大平坦病变。分片切除的组织标本体外拼接困难,影响精确的病理学评估,局部残留/复发风险高,分片较多者应密切随访[102]。操作详见图5。


ESD治疗早期结直肠癌的整块切除率和完全切除率更高,局部复发率更低。
ESD是在EMR基础上发展起来的新技术,对不同部位、大小、浸润深度的病变,在进行黏膜下注射后使用特殊电刀,如IT刀、Dual刀、Hook刀等[111],逐渐分离黏膜层与固有肌层之间的组织,将病变黏膜及黏膜下层完整剥离的方法。
①黏膜下注射,使病灶明显抬举;②部分或环周切开黏膜;③黏膜下剥离,使黏膜与固有肌层完全分离开,一次完整切除病灶;④创面处理:包括创面血管处理与边缘检查;⑤标本处理及送检。因黏膜下注射前后大多数结直肠肿瘤边缘均清晰可见,可省略标记步骤。操作详见图6。


结直肠ESD相对上消化道ESD有自身鲜明的特点,结肠肠壁菲薄、部分肠段相对游离、肠腔操作空间小等解剖因素决定其操作难度。困难ESD定义为操作时间长(一般超过120[112]或150 min[113])、出现穿孔、无法整块切除[113]等的ESD操作。增加ESD难度的因素包括:游离肠段[113,114]、病变累及≥2个皱襞、巨大肿瘤(如≥4 cm[112]或≥5 cm[113])、有瘢痕的病变或局部复发的病变[113](严重纤维化)等。
ESD治疗早期结直肠肿瘤的整块切除率在亚洲为88.0%~98.3%,完全切除率89.0%~92.0%[97,115,116],而欧洲中心整块切除率为67.1%~78.6%,完全切除率为62.4%~74.0%[117,118]。在日本,结直肠ESD目前主要治疗肿瘤最大径在2~5 cm之间的结直肠腺瘤和早期结直肠癌病例。国内结直肠ESD的发展极不均衡,只有少数大中心能常规开展,整块切除率为85.5%~98.3%,治愈性切除率为83.3%~97.6%。研究报道,结直肠ESD与腹腔镜辅助外科手术疗效相当,而并发症风险更小[119],相对于常规内镜切除和EMR,完整切除的优势非常明显[120]。
内镜下其他治疗方法包括氩离子凝固术(argon plasma coagulation, APC)、光动力治疗(photodynamic therapy, PDT)、激光疗法、微波治疗等,它们只能去除肿瘤,不能明确病理学诊断,也无法肯定肿瘤是否获得根治,因此,不建议作为早期结直肠癌的首选治疗,可作为无法耐受手术或内镜切除患者的治疗选择,治疗后需密切随访。
内镜下切除治疗主要用于淋巴结转移风险低且可能完整切除的结直肠癌病变。目前国内尚无统一规范的内镜切除适应证,多以参考日本结直肠癌指南为主。
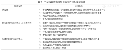
高频电圈套息肉切除术和EMR在我国已广泛开展,而结直肠ESD尚不如日、韩两国普及,但较欧美国家已具备了较好的发展基础,随着越来越多的医院掌握上消化道ESD技术,结直肠ESD也必将逐步发展和普及。本共识推荐的早期结直肠癌及癌前病变内镜切除适应证和禁忌证见表3,表4。

早期结直肠癌及癌前病变内镜切除适应证
早期结直肠癌及癌前病变内镜切除适应证
| 术式 | 适应证 | |
|---|---|---|
| 高频电圈套法息肉切除术 | 5 mm以上的隆起型病变(Ⅰ型) | |
| 内镜下黏膜切除术(EMR) | (1)5~20 mm的平坦病变 | |
| (2)>10 mm的广基病变(Is)怀疑为绒毛状腺瘤或广基锯齿状腺瘤/息肉(SSA/P) | ||
| (3)可疑高级别上皮内瘤变或黏膜下轻度浸润癌的病变≤20 mm,预计EMR能完整切除 | ||
| 内镜下分片黏膜切除术(EPMR) | (1)20~30 mm的侧向发育肿瘤(LST)-颗粒型可选用EPMR,如为结节混合型应首先切除最大的结节(如≥10 mm)并整块送检 | |
| (2)尚未掌握ESD技术的医院,>30 mm的LST也可选用EPMR,但应关注高残留复发风险并密切随访 | ||
| 内镜黏膜下剥离术(ESD) | (1)符合内镜切除标准但直径>20 mm EMR难以整块切除的病变 | |
| ①LST-非颗粒型>20 mm,特别是假凹陷型 | ||
| ②LST-颗粒型>30 mm | ||
| ③腺管开口分型呈ⅤI特征的病变 | ||
| ④黏膜下轻度浸润癌 | ||
| ⑤大的凹陷型肿瘤 | ||
| ⑥大的隆起型病变怀疑癌变 | ||
| (2)伴有黏膜下纤维化的黏膜病变 | ||
| (3)慢性炎症(如溃疡性结肠炎)伴发的单发局部肿瘤 | ||
| (4)内镜切除后局部残留的早期癌 | ||

早期结直肠癌及癌前病变内镜切除禁忌证
早期结直肠癌及癌前病变内镜切除禁忌证
| 禁忌分类 | 适用条件 |
|---|---|
| 禁忌证 | (1)术前判断发生黏膜下深度浸润、固有肌层侵犯、淋巴结转移甚至远处转移 |
| (2)美国麻醉医师协会(ASA)分级Ⅲ级及以上经评估无法耐受内镜手术 | |
| (3)无法行肠道准备(如肠梗阻等) | |
| (4)有其他肠镜检查禁忌证 | |
| 慎行内镜切除的情况,应权衡利弊 | (1)肠腔环周病变、累及多个皱襞等评估技术难度大、穿孔风险高的病变 |
| (2)家族性大肠息肉病,遗传性非息肉病性大肠癌(HNPCC) | |
| (3)同时伴发大肠另一部位进展期癌,预计外科手术可一次性切除 | |
| (4)伴其他器官恶性肿瘤,预期寿命短 | |
| (5)肿瘤位置不利于内镜治疗者 | |
| 应择期内镜切除的情况 | (1)伴血液病、凝血功能障碍及服用抗凝剂的患者,凝血功能尚未纠正 |
| (2)肠道急性炎症活动期,如活动性溃疡性结肠炎 | |
| (3)高热、衰弱、严重腹痛、低血压者 | |
| (4)肠道准备不良、患者不配合 |
评估患者全身状况,排除麻醉及内镜治疗禁忌证。向患者及家属详细讲述内镜切除治疗的相关事项,签署知情同意书。所有患者行心电监护,特殊情况可应用丙泊酚静脉麻醉。患者术前必须行凝血功能检查,如异常应予以纠正后再行治疗。对服用抗凝药患者,酌情停药5~7 d,必要时请相关学科协助处理[121]。术前应充分肠道准备[58,122]。预计ESD操作时间长者,如有条件术中可使用CO2气泵。
术后第1天禁食;密切观察血压、脉搏、呼吸等生命体征的变化,进行必要的实验室检查,如临床表现及相关检查无异常,术后第2天进食流质或软食。
对于术前评估切除范围大、操作时间长、肠道准备差、穿孔风险高者,可以考虑预防性使用抗生素。参考卫生部抗菌素使用原则,应选用第二代或三代头孢菌素,可加用硝基咪唑类药物。术后用药总时间一般不超过72 h,但可酌情延长。评估认为出血风险较大者,可酌情使用止血药物。
术后对整块切除的标本进行冲洗和展平,黏膜面朝上固定于平板上,观察、测量并记录新鲜标本的大小、形状、黏膜病变的肉眼所见(大小、形状、颜色、硬度等),区分口侧断端和肛侧断端,拍照后将标本黏膜面朝下全部浸没于固定液中并送检。病理申请单中应向病理医师提供详细的临床病史、推测的浸润深度、临床诊断及关注点。病理学取材、制片染色及规范化的病理学报告参见《中国消化内镜活组织检查与病理学检查规范专家共识(草案)》[69]。
当垂直切缘阳性时,需追加外科手术;如存在以下征象,建议行肠切除+淋巴结清扫术:黏膜下浸润深度≥1 000 μm,淋巴管血管浸润阳性;低分化腺癌,印戒细胞癌或黏液癌,浸润最深部位有高级别肿瘤芽(2或3级)[123,124],带蒂息肉如有蒂浸润。日本2项大规模多中心研究对行内镜切除的黏膜下浸润大肠癌患者进行长期随访,发现垂直切缘阴性、中或高分化腺癌、无淋巴血管侵犯及黏膜下浸润深度<1 000 μm的患者(低危组)在内镜切除术后追加与不追加外科手术者远期预后相当,而高危组特别是高危直肠癌患者推荐追加外科手术[98,99](图7)。


早期结直肠癌及癌前病变内镜下切除虽然属于微创手术,但仍存在一定的并发症发生率,以ESD更为常见;主要包括出血、穿孔、电凝综合征等(表5)。

各国EMR、ESD疗效和并发症发生情况
各国EMR、ESD疗效和并发症发生情况
| 研究者 | 年份 | 例数 | 国家及地区 | 治疗方式 | 整块切除率(%) | 完全切除率(%) | 穿孔率(%) | 出血率(%) | 复发率(%) |
|---|---|---|---|---|---|---|---|---|---|
| Yoshida等[125] | 2013 | 624 | 日本 | EMR | 93.3 | 78.3 | 0 | 1.1 | / |
| 刘思德等[126] | 2007 | 602 | 中国大陆地区 | EMR | / | 97.7 | 0 | 3.7 | 0 |
| Hurlstone等[127] | 2004 | 599 | 英国 | EMR | / | 96.0 | 0.2 | 2.0 | / |
| Moss等[128] | 2011 | 479 | 澳大利亚 | EMR | / | 89.2 | 1.3 | 2.9 | 20.4a |
| Buchner等[129] | 2012 | 315 | 美国 | EMR | 53.5 | 91.0 | 0 | 10.8 | 27.0a |
| Park等[104] | 2011 | 236 | 韩国 | EMR | 85.2 | 68.6 | 1.3 | 8.0 | 0.8 |
| Saito等[115] | 2010 | 1 111 | 日本 | ESD | 88.0 | 89.0 | 4.9 | 1.5 | / |
| Lee等[97] | 2013 | 1 000 | 韩国 | ESD | 97.5 | 91.2 | 5.3 | 0.4 | 0.4 |
| 徐美东等[116] | 2012 | 174 | 中国大陆地区 | ESD | 98.3 | 92.0 | 2.9 | 3.4 | 0.6 |
| Tseng等[130] | 2013 | 92 | 中国台湾地区 | ESD | 90.2 | 89.1 | 12.0 | 0.0 | / |
| Farhat等[131] | 2011 | 85 | 法国 | ESD | 67.1 | 62.4 | 27.1 | 9.4 | / |
| Hurlstone等[132] | 2007 | 42 | 英国 | ESD | 78.6 | 74.0 | 2.4 | 11.9 | 19.0 |
注:EMR:内镜下黏膜切除术(部分为EPMR:内镜下分片黏膜切除术);ESD:内镜黏膜下剥离术;/:无此数据;a复发/残留率
术中出血指术中需要止血治疗(如电凝或止血夹止血)的局部创面出血;术后出血指术后2周内需急诊留观、住院或干预处理(再次肠镜、血管造影栓塞或外科手术)的出血,多发生在术后48 h内[133]。
国外文献报道,EMR术中出血率为1.8%~18%[127,134],术后出血率为0.2%~7.2%[106,127,129],ESD术后出血率为0~3.6%[135,136]。研究发现EMR术中出血与病变较大、0-Ⅱa+Is型病变、病变含绒毛成分及操作者经验不足有关;病变位于右半结肠、近期服用阿司匹林、使用无微处理器控制的电切模式和出现术中出血者也容易发生术后出血[105,106]。直肠病变是ESD迟发出血的独立危险因素[137]。国内EMR术中出血率为1.0%~3.1%[109,126],术后出血率为0.6%~3.0%[109,110],ESD的术中出血率为0~15.6%[138,139],术后出血率为1.4%~12.5%[140,141]。金黑鹰等[142]报道病变>20 mm是EMR术后发生并发症的独立危险因素。张轶群等[143]报道659例下消化道ESD,发生迟发性出血10例,多位于低位直肠。
术中穿孔多能即刻发现,而操作结束后腹部平片发现膈下游离气体、CT发现腹腔游离气体或查体见明显广泛腹膜刺激征等,应考虑为术后穿孔。
国外文献报道EMR穿孔率<1.5%[104,128],ESD穿孔率为0.8%~20.4%[146,147],国内文献报道ESD穿孔率为2.9%~14.5%[116,138,139,141,148,149]。复杂EMR和ESD是穿孔的高危因素,其他还包括使用热活检钳、操作医师经验不足等。LST病变、肿瘤较大和病变纤维化是ESD穿孔的危险因素,而黏膜下注射透明质酸则为保护因素[97,146]。操作过程中注意抽吸肠道内的气体,可能有利于预防穿孔发生。
穿孔早期发现后如肠道准备良好、无肠内容物漏入腹腔应立即内镜下夹闭,如创面可有效夹闭且无弥漫性腹膜炎者[150],可望保守治疗成功。早期内镜修复和使用CO2气体可减少外科手术率。内镜下使用金属夹早期夹闭10 mm以内的穿孔成功率超过90%[151],国外研究证实OTSC(over-the-scope clip)系统可安全有效处理更大的穿孔[152],但需进一步临床评估。临床怀疑穿孔者在影像学确证前即可立即开始经验性治疗,怀疑和确诊穿孔的患者须密切监护生命体征,补液、静脉应用广谱抗生素。外科手术的适应证是内镜修补困难或失败,持续肠内容物漏出所致腹膜炎,一般穿孔超过4 h而未行内镜下夹闭处理的患者建议外科手术治疗。
国外文献报道,常规EMR局部复发率为0.8%~7.2%[103,104,134,156],EMR或EPMR切除较大结直肠病变后局部复发率较高,困难病例的局部残留/复发率甚至高达20.4%~27%[128,129],荟萃分析发现EMR切除结直肠无蒂病变的中位局部复发率达15%,分片切除复发率高达20%,而整块切除后复发率仅3%,分片切除是复发的唯一独立危险因素[11,102]。结直肠ESD的局部复发率仅为0~2.0%[97,157,158],与EMR相比,ESD局部复发的OR值为0.09[159]。国内文献报道EMR复发率为0~3.2%[110,142],ESD的局部复发率为0~4.9%[116,138,140]。
切除病变后应仔细检查创面,有条件建议使用染色或NBI观察,发现可见残留时有条件尽量使用圈套器切除,研究提示使用APC凝除复发风险高,可控性差[160]。
国内较为公认的是治愈性切除后6和12个月各复查1次结肠镜,此后每年复查1次结肠镜,并行肿瘤标志物和相关影像学检查。一般认为分片切除的病例,按评估复发风险不同在3~6个月内行首次复查为宜[161]。
根据国内外相关共识意见,并结合我国的实际情况,结肠息肉/腺瘤切除术后的随访间隔可参考表6。

结肠息肉/腺瘤切除术后的随访间隔
结肠息肉/腺瘤切除术后的随访间隔
| 初次结肠镜检查结果 | 结肠镜随访间隔(年) | |
|---|---|---|
| 无息肉 | 3~5 | |
| 直肠、乙状结肠增生性小息肉(<10 mm) | 2~3 | |
| 1~2个<10 mm的管状腺瘤 | 1~3 | |
| 3~10个管状腺瘤 | 1~2 | |
| >10个腺瘤 | 1 | |
| ≥1个>10 mm的管状腺瘤 | 1~2 | |
| ≥1个绒毛状腺瘤 | 1~2 | |
| 腺瘤伴高级别上皮内瘤变 | 1~2 | |
| 锯齿状病变 | ||
| <10 mm、无上皮内瘤变的无蒂锯齿状息肉 | 2~3 | |
| ≥10 mm或伴有上皮内瘤变的无蒂锯齿状息肉或传统的锯齿状腺瘤 | 1~2 | |
| 锯齿状息肉病综合征 | 1 | |
注:初次结肠镜为肠道准备良好、到达回盲部、保证足够退镜时间的高质量结肠镜检查,并完整切除所有病变。若初次结肠镜检查质量较低,可适当缩短随访间隔。锯齿状息肉病综合征:按照WHO2010标准,定义为:符合以下1条标准:(1)乙状结肠近端的结肠中发现≥5个锯齿状病变,且2个或2个以上>10 mm;(2)有锯齿状息肉病家族史的受检者在乙状结肠近端的结肠发现任何锯齿状病变;(3)>20个锯齿状病变,且分布于整个结肠
参与本共识意见制定的专家(按姓氏拼音排序):柏愚(第二军医大学附属长海医院消化内科)、包郁(四川省肿瘤医院内镜科)、蔡全才(第二军医大学附属长海医院消化内科)、陈星(山西省人民医院消化内科)、杜奕奇(第二军医大学附属长海医院消化内科)、戈之铮(上海仁济医院消化内科)、郭强(云南省第一人民医院消化内科)、郝建宇(首都医科大学附属北京朝阳医院消化内科)、韩树堂(江苏省中医院消化病诊疗暨内镜中心)、何利平(福建省立医院消化内科)、Kwong Ming Fock (霍光明,新加坡樟宜综合医院消化内科)、姜泊(北京清华长庚医院消化内科)、姜慧卿(河北医科大学第二医院消化内科)、金木兰(首都医科大学附属北京朝阳医院病理科)、李建生(郑州大学第一附属医院消化内科)、李延青(山东大学齐鲁医院消化内科)、李兆申(第二军医大学附属长海医院消化内科)、李汛(兰州大学第一医院普外二科)、厉有名(浙江大学附属第一医院消化内科)、廖专(第二军医大学附属长海医院消化内科)、刘吉勇(山东省立医院消化内科)、刘思德(广州南方医科大学南方医院消化内科)、吕宁(中国医学科学院肿瘤医院病理科)、吕农华(南昌医科大学第一附属医院消化内科)、马颖才(青海省人民医院消化内科)、彭贵勇(重庆西南医院消化科)、任旭(黑龙江省医院消化内科)、盛剑秋(北京军区总医院消化内科)、施宏(福建省肿瘤医院内镜科)、施瑞华(江苏省人民医院消化科)、苏秉忠(内蒙古医科大学附属医院消化内科)、William Tam(谭达恩,澳大利亚Lyell McEwin医院消化内科)、唐涌进(《中华消化内镜杂志》编辑部)、唐秀芬(黑龙江省医院消化病院)、王邦茂(天津医科大学总医院消化内科)、王贵齐(中国医学科学院肿瘤医院内镜科)、王实(浙江省肿瘤医院内镜中心)、吴齐(北京大学肿瘤医院内镜中心)、夏玉亭(沈阳军区总医院消化内科)、项平(上海华东医院消化内科)、徐国良(中山大学附属肿瘤医院内镜科)、徐红(吉林大学第一医院胃肠内科)、杨爱民(北京协和医院消化内科)、于恩达(第二军医大学附属长海医院肛肠外科)、于红刚(武汉大学人民医院消化内科)、于皆平(武汉大学人民医院消化内科)、袁媛(中国医科大学附属第一医院肿瘤研究所)、张子其(解放军总医院消化内镜中心)、郑建明(第二军医大学附属长海医院病理科)、智发朝(广州南方医科大学南方医院消化内科)
主要执笔者:柏愚(第二军医大学附属长海医院消化内科)、杨帆(第二军医大学附属长海医院消化内科)、马丹(第二军医大学附属长海医院消化内科)、邹文斌(第二军医大学附属长海医院消化内科)
























