
探讨外周血细胞检验诊断报告在临床中的应用价值。
选择2016年4月至2017年3月之间北京大学第一医院、燕达陆道培医院和北京和睦家医院的外周血细胞检验诊断报告共557份,针对初次就诊和复查病例分别根据其不同形态学特征进行分类汇总。
初次就诊发现血细胞计数或白细胞分类异常的标本有201份,根据不同情况总结为贫血、贫血伴白细胞和(或)血小板减少、白细胞数量或分类计数异常和血小板数量异常共四大类,每种情况再根据不同形态学特征进行细分,比较特异或典型的形态改变提出初步诊断或进一步检查的意见,不典型或形态未见明显异常的客观描述形态特征。在22例复查病例中,包括急性和慢性白血病、骨髓增生异常综合征、浆细胞骨髓瘤、传染性单核细胞增多症等多种良性和恶性疾病,根据血细胞计数和形态学特点可观察疗效、判断疾病进展,并提出下一步检查意见。
外周血细胞检验诊断报告可为临床提供更加准确和完善的信息,为疾病初步诊断、鉴别诊断、治疗监测、评估进展等提供重要参考依据。
版权归中华医学会所有。
未经授权,不得转载、摘编本刊文章,不得使用本刊的版式设计。
除非特别声明,本刊刊出的所有文章不代表中华医学会和本刊编委会的观点。
在2016及2017年,《中华医学杂志》连续发表了由中国医师协会检验医师分会组织全国著名专家牵头形成的一系列关于检验诊断报告模式的专家共识及述评,其中包括了《造血与淋巴组织肿瘤检验诊断报告模式专家共识》,为临床实验室开展该项试验提供了重要的参考。本期发表的这篇文章以此"专家共识"为依据,从检验科日常工作中最常用和检查数量最多的外周血细胞常规试验(包括全血细胞计数及形态学检查)着手,探讨外血细胞检验诊断报告在临床中的应用价值。在文章中,作者按"检验诊断/结论"分为贫血、出现原始细胞、异常淋巴细胞、反应性淋巴细胞等异常类型,归纳、分析和总结了各种病例的初步诊断及进一步检查的思路,值得同行借鉴。文章的研究结果提示,外周血细胞检验诊断报告与传统的数据报告相比较,可为临床医生提供有针对性的初步诊断或结论,并提出进一步检查的建议,节约出诊时间;同时可减少患者不必要的实验室检查,节省就诊费用,有助于在最短的时间内明确诊断或获得进一步检查的建议。由此可见,如果医院检验科除了传统的数据报告外,增加、增多检验诊断报告,必将极大提升检验医学的知识服务内涵和检验诊断水平。
外周血细胞常规检验的一般工作流程是先使用血细胞分析仪进行筛查,触发复检规则的标本进行人工显微镜检查[1,2],在报告单中包括血细胞计数(仪器测定)和显微镜白细胞分类(人工镜检)两部分内容。这种传统的报告方式只包含检测数据信息,临床医生需要花费较大精力逐一浏览寻找异常结果;而且,这种报告对于血细胞的形态学异常如白血病细胞形态异常、中性粒细胞中毒性改变等需要用文字描述的内容无法体现出来,导致报告内容仅有检测数据、没有血细胞形态异常证据、血细胞病理变化信息离散,限制了其在临床诊断、治疗和监测中的应用价值。为了更好地发挥检验报告在临床中的作用,促进检验诊断报告的规范化和标准化,中国医师协会检验医师分会和造血与淋巴组织肿瘤检验医学专家委员会组织专家在参考、借鉴国内外诊断性报告[3,4]的基础上,结合我国实际情况,于2016年发布了《造血与淋巴组织肿瘤检验诊断报告模式专家共识》[5],其中对于外周血细胞检验诊断报告的模式提供了重要参考依据,即在原有仪器计数结果的基础上,参考形态学相关指南对异常形态特点进行描述,然后由检验医师对上述信息进行综合分析并结合临床提出诊断意见/结论。这种将数据、形态和文字相结合的方式能够全面反映出血细胞数量和质量的改变,结果更加客观完整;其总结性的描述也可以帮助临床医生梳理思路,节省大量阅读检测数据的时间,相比传统检测报告方式,对临床有更快捷、实用的检验诊断价值,这将是外周血细胞检验逐步从检测数据向检验诊断发展的飞跃。本研究旨在探讨外周血细胞检验诊断报告在临床应用中的价值,评估其在疾病诊断和治疗监测等方面的重要作用。
选择2016年4月至2017年3月间北京大学第一医院、燕达陆道培医院、北京和睦家医院进行外周血细胞形态学检查的血液标本共557份,来自临床各个科室如血液科、皮科、肾脏内科、急诊科、老年科、儿科等。
美国贝克曼-库尔特公司生产的DxH 800全自动血细胞分析仪、推染片仪及原装配套试剂和质控物。日本奥林巴斯公司生产的OLYMPUS BX41生物显微镜。
采用真空采血方式自肘前静脉采血,使用含乙二胺四乙酸二钾盐(EDTA-K2)抗凝剂的真空采血管。所有标本均使用DxH 800全自动血细胞分析仪及推染片仪完成全血细胞计数(CBC)及血涂片的制备和染色。在保证血涂片质量合格的情况下,分类计数200个白细胞,同时观察红细胞、白细胞和血小板的形态及分布有无异常,参考国内和国外权威著作和指南完成形态学检查及检验诊断报告[6,7,8,9]。外周血细胞检验诊断报告内容分为3个部分[5]:(1)检测结果:血细胞分析仪测定结果和显微镜白细胞分类计数结果;(2)细胞形态学特征:形态图片及文字描述;(3)诊断意见/结论:根据前面计数结果和形态特征进行归纳、分析与综合,提出初步诊断(结论)或进一步检查的建议。
对557份标本中发现全血细胞计数或白细胞分类异常的结果进行分类汇总,根据各自血细胞形态学特点提出不同诊断思路和意见,为初步诊断或进一步检查提供参考。针对已经明确诊断的病例,根据其形态学特征判断治疗效果和疾病进展情况,提出下一步检查或监测的建议。
初次就诊发现血细胞计数或白细胞分类异常病例201例,根据不同异常结果进行汇总,总结为贫血、贫血伴白细胞和(或)血小板减少、白细胞数量或分类计数异常和血小板数量异常共四大类,每种情况再根据不同形态学特征进行细分,提出初步诊断或进一步检查的意见。

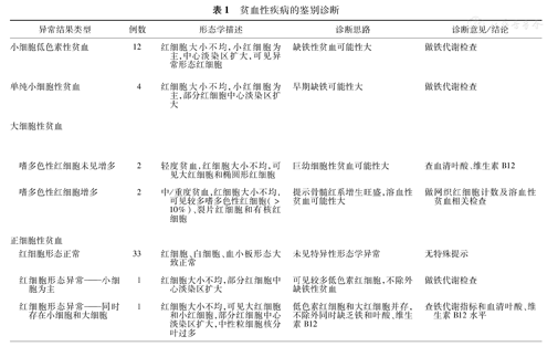
贫血性疾病的鉴别诊断
贫血性疾病的鉴别诊断
| 异常结果类型 | 例数 | 形态学描述 | 诊断思路 | 诊断意见/结论 | |
|---|---|---|---|---|---|
| 小细胞低色素性贫血 | 12 | 红细胞大小不均,小红细胞为主,中心淡染区扩大,可见异常形态红细胞 | 缺铁性贫血可能性大 | 做铁代谢检查 | |
| 单纯小细胞性贫血 | 4 | 红细胞大小不均,小红细胞为主,部分红细胞中心淡染区扩大 | 早期缺铁可能性大 | 做铁代谢检查 | |
| 大细胞性贫血 | |||||
| 嗜多色性红细胞未见增多 | 2 | 轻度贫血,红细胞大小不均,可见大红细胞和椭圆形红细胞 | 巨幼细胞性贫血可能性大 | 查血清叶酸、维生素B12 | |
| 嗜多色性红细胞增多 | 2 | 中/重度贫血,红细胞大小不均,可见较多嗜多色性红细胞(>10%)、裂片红细胞和有核红细胞 | 提示骨髓红系增生旺盛,溶血性贫血可能性大 | 做网织红细胞计数及溶血性贫血相关检查 | |
| 正细胞性贫血 | |||||
| 红细胞形态正常 | 33 | 红细胞、白细胞、血小板形态大致正常 | 未见特异性形态学异常 | 无特殊提示 | |
| 红细胞形态异常——小细胞为主 | 1 | 红细胞大小不均,部分红细胞中心淡染区扩大 | 可见较多低色素红细胞,不除外缺铁性贫血 | 做铁代谢检查 | |
| 红细胞形态异常——同时存在小细胞和大细胞 | 1 | 红细胞大小不均,可见大红细胞和小红细胞,部分红细胞中心淡染区扩大,中性粒细胞核分叶过多 | 低色素红细胞和大红细胞并存,不除外同时缺乏铁和叶酸、维生素B12 | 查铁代谢指标和血清叶酸、维生素B12水平 | |
根据红细胞参数将贫血分为4类,但这种方法并不能全面准确反映出红细胞形态异常(如单纯小细胞性贫血、大细胞性贫血),且有时与真实情况不符(如正细胞性贫血),必须结合红细胞形态进行鉴别诊断,而传统检测报告方式无法体现。

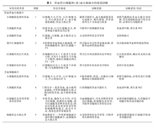
贫血伴白细胞和(或)血小板减少的鉴别诊断
贫血伴白细胞和(或)血小板减少的鉴别诊断
| 异常结果类型 | 例数 | 形态学描述 | 诊断思路 | 诊断意见/结论 | |
|---|---|---|---|---|---|
| 贫血伴血小板减少 | |||||
| 小细胞低色素性贫血 | 1 | 红细胞大小不均、小红细胞为主、中心淡染区扩大,血小板重度减低,形态大致正常 | 缺铁可能性大,血小板减低需从生成减少、破坏增加、异常消耗等几个方面进行检查 | 查铁代谢指标及血小板自身抗体,结合基础疾病进行综合分析,必要时行骨髓检查 | |
| 大细胞性贫血 | 2 | 轻度贫血,以大红细胞为主,粒系和血小板形态均正常 | 不除外巨幼细胞性贫血 | 查血清叶酸、维生素B12 | |
| 正细胞性贫血 | 4 | 红细胞、白细胞、血小板形态大致正常 | 未见特异性形态学异常 | 无特殊提示 | |
| 裂片红细胞增多 | 2 | 不同程度贫血和血小板减低,中性粒细胞增多,裂片红细胞>1% | 结合临床有急性肾衰竭表现,需除外血栓性微血管病 | 结合临床除外血栓性微血管病 | |
| 红细胞内见巴贝西虫 | 1 | 红细胞内可见1个或多个环形小体,可见4个虫体呈马耳他十字排列,感染红细胞比例占1%~2% | 符合巴贝西虫感染形态学特征 | 巴贝西虫感染,确认有无疫区接触史 | |
| 红细胞内见疟原虫 | 1 | 红细胞内可见1个或多个环状体,可见腊肠样配子体 | 符合恶性疟原虫形态学特征 | 恶性疟原虫感染 | |
| 全血细胞减少 | |||||
| 小细胞低色素性贫血 | 2 | 红细胞大小不均、小红细胞为主、中心淡染区扩大 | 不除外缺铁,需进一步确认白细胞和血小板减低原因 | 查铁代谢指标,必要时进行骨髓检查 | |
| 大细胞性贫血 | 4 | 2例为中~重度贫血,血小板明显减低,中性粒细胞核右移;2例为轻度贫血,血小板轻度减低 | 巨幼细胞性贫血可能性大 | 查血清叶酸、维生素B12 | |
| 红细胞形态异常伴粒系发育异常 | 2 | 中度贫血,胞体大小不均,可见大红细胞、泪滴形红细胞、裂片红细胞等多种异常形态;同时可见粒系发育异常如中性粒细胞颗粒缺乏、核分叶不良、核染色质异常凝集等 | 全血细胞减少,可见多种异常形态红细胞,粒细胞发育异常,不除外骨髓增生异常综合征 | 必要时做骨髓检查,行骨髓涂片细胞学检查或骨髓活检 | |
| 细胞形态大致正常 | 5 | 贫血程度不一,中性粒细胞减少或伴淋巴细胞减少,血细胞形态大致正常 | 未见特异性形态学异常,不除外再生障碍性贫血 | 必要时做骨髓涂片细胞学检查及骨髓活检 | |
包括贫血伴血小板减少和全血细胞减少两大类,其病因较为复杂,需要结合血细胞形态进行鉴别。

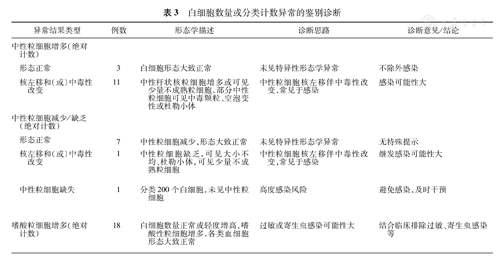
白细胞数量或分类计数异常的鉴别诊断
白细胞数量或分类计数异常的鉴别诊断
| 异常结果类型 | 例数 | 形态学描述 | 诊断思路 | 诊断意见/结论 | |
|---|---|---|---|---|---|
| 中性粒细胞增多(绝对计数) | |||||
| 形态正常 | 3 | 白细胞形态大致正常 | 未见特异性形态学异常 | 不除外感染 | |
| 核左移和(或)中毒性改变 | 11 | 中性杆状核粒细胞增多或可见少量不成熟粒细胞,部分中性粒细胞可见中毒颗粒、空泡变性或杜勒小体 | 中性粒细胞核左移伴中毒性改变,常见于感染 | 感染可能性大 | |
| 中性粒细胞减少/缺乏(绝对计数) | |||||
| 形态正常 | 7 | 中性粒细胞减少,形态大致正常 | 未见特异性形态学异常 | 无特殊提示 | |
| 核左移和(或)中毒性改变 | 1 | 中性粒细胞缺乏,可见大小不均、杜勒小体,可见少量不成熟粒细胞 | 中性粒细胞核左移伴中毒性改变,常见于感染 | 继发感染可能性大 | |
| 中性粒细胞缺失 | 1 | 分类200个白细胞,未见中性粒细胞 | 高度感染风险 | 避免感染,及时干预 | |
| 嗜酸粒细胞增多(绝对计数) | 18 | 白细胞数量正常或轻度增高,嗜酸性粒细胞增多,各类血细胞形态大致正常 | 过敏或寄生虫感染可能性大 | 结合临床排除过敏、寄生虫感染等 | |
| 成熟淋巴细胞数量增多(绝对计数)或形态异常 | |||||
| 成熟淋巴细胞数量增多且形态正常 | 7 | 淋巴细胞形态大致正常 | 未见特异性形态学异常 | 无特殊提示 | |
| 反应性淋巴细胞增多(>5%) | 3 | 反应性淋巴细胞胞体较大,呈圆形或不规则,胞质量较丰富,嗜碱性增强 | 病毒感染可能性大 | 查病毒感染相关指标 | |
| 可疑毛细胞 | 2 | 淋巴细胞数量增多,部分细胞边缘可见纤毛样突起,细胞核较粗糙,未见核仁 | 毛细胞白血病可能性大 | 做外周血淋巴细胞免疫表型分析 | |
| 可疑慢性淋巴细胞白血病细胞 | 6 | 淋巴细胞数量显著增多,胞体较小,细胞核染色质较致密、呈不规则聚集,易见篮状细胞 | 慢性淋巴细胞白血病可能性大 | 做外周血淋巴细胞免疫表型分析 | |
| 可疑Sézary细胞 | 9 | 淋巴细胞数量多正常,部分细胞核型不规则,呈脑回样或佛手样,有时可见深浅不等的切迹 | 符合Sézary细胞形态特点 | 做外周血淋巴细胞免疫表型分析和皮肤活检 | |
| 可疑滤泡淋巴瘤细胞 | 1 | 淋巴细胞数量增多,胞体较大呈圆形,细胞核中央可见明显深切迹,有时将胞核平均一分为二,染色质较细致,部分可见核仁 | 符合滤泡淋巴瘤形态特点 | 做外周血淋巴细胞免疫表型分析 | |
| 其他形态异常 | 3 | 淋巴细胞核型扭曲折叠,可见深切迹或淋巴细胞胞体大,核染色质致密,可见大而明显的核仁 | 异常淋巴细胞形态不典型,需依据免疫表型分析明确类型 | 做外周血淋巴细胞免疫表型分析 | |
| 抗凝剂导致淋巴细胞形态异常 | 2 | 静脉血淋巴细胞核型不规则,有时呈花瓣状,末梢血淋巴细胞形态正常 | 考虑为抗凝剂影响淋巴细胞形态 | 报告为正常形态,无特殊提示 | |
| 原始细胞>20% | |||||
| 急性髓系白血病——Auer小体 | 3 | 原始细胞胞质内可见Auer小体,2例可见柴捆细胞 | 异常原始细胞大量增生,符合急性白血病诊断标准。胞质可见Auer小体,判断为髓系白血病 | 做骨髓细胞学检查、免疫表型分析及遗传学检查 | |
| 急性髓系白血病——"杯口样"核 | 1 | 原始细胞可见明显核内陷,占细胞核区1/4以上,称为"杯口样"核 | 伴NPM1突变的急性髓系白血病可能性大 | 做骨髓细胞学检查、免疫表型分析及遗传学检查(NPM1突变) | |
| 性质不明白血病 | 2 | 白细胞增多或减低,可见大量异常原始细胞 | 异常原始细胞大量增生,符合急性白血病诊断标准,原始细胞形态特征不典型,需依赖免疫表型明确分型 | 建议进一步做骨髓细胞学检查、免疫表型分析及遗传学检查 | |
| 原始细胞<20% | |||||
| 白细胞显著增高伴大量不成熟粒细胞,单核细胞比例正常 | 4 | 不同程度贫血,白细胞显著增高,可见大量中幼粒细胞和晚幼粒细胞,不成熟粒细胞可见核质发育不平行,嗜碱性粒细胞增多,单核细胞比例<10% | 慢性髓细胞白血病可能性大,应做骨髓检查以明确诊断 | 做骨髓细胞学检查及遗传学检查 | |
| 白细胞明显增高伴大量不成熟粒细胞,单核细胞比例增高 | 2 | 不同程度贫血,白细胞显著增高,可见大量不成熟粒细胞,粒细胞可见分叶不良,嗜碱性粒细胞轻度增多,单核细胞比例>10%,部分单核细胞胞质中可见粗大颗粒或大量空泡 | 慢性粒单细胞白血病可能性大 | 做骨髓细胞学检查及遗传学检查 | |
| 大量不成熟粒细胞和有核红细胞、泪滴形红细胞 | 3 | 中~重度贫血,白细胞和血小板数量不定,原始细胞占1%~2%,可见大量中幼粒细胞和晚幼粒细胞,可见较多泪滴形红细胞、嗜碱性点彩红细胞和有核红细胞 | 符合骨髓纤维化血象特点,应通过骨髓穿刺或活检以明确 | 做骨髓细胞学检查及遗传学检查,必要时做骨髓活检 | |
| 血细胞减少伴粒系发育异常 | 3 | 全血细胞减少或贫血伴血小板减少,可见粒系发育异常(中性粒细胞颗粒缺乏、核分叶不良、核染色质异常凝集等),原始细胞占1%~10%,有的细胞内可见Auer小体 | 不除外骨髓增生异常综合征(难治性贫血伴原始细胞增多) | 做骨髓细胞学检查、遗传学检查及骨髓活检 | |
| 淋巴细胞增多,粒细胞缺乏 | 1 | 白细胞轻度增高,成熟淋巴细胞超过90%,原始细胞占4%,偶见中性粒细胞和单核细胞,贫血伴血小板减低 | 不能除外急性白血病,需要做骨髓检查 | 做骨髓细胞学检查、免疫表型分析及遗传学检查 | |
包括中性粒细胞增多、中性粒细胞减少/缺乏、嗜酸粒细胞增多、成熟淋巴细胞增多/形态异常和原始细胞增多,重点讨论成熟淋巴细胞异常和原始细胞增多的鉴别诊断,对初步判断疾病性质和进一步检查提供依据。

血小板数量异常的鉴别诊断
血小板数量异常的鉴别诊断
| 异常结果类型 | 例数 | 形态学描述 | 诊断思路 | 诊断意见/结论 | |
|---|---|---|---|---|---|
| 血小板数量减少 | |||||
| 形态大致正常 | 17 | 白细胞、红细胞和血小板形态均未见异常 | 未见特异性形态学异常 | 无特殊提示 | |
| 伴粒系发育异常 | 1 | 可见中性粒细胞发育异常如核分叶过多、核分叶不良、核染色质异常凝集及胞质颗粒缺乏 | 不除外骨髓增生异常综合征 | 做骨髓细胞学检查、遗传学检查,必要时做骨髓活检 | |
| 血小板数量增多 | 13 | 白细胞、红细胞和血小板形态均未见异常 | 未见特异性形态学异常 | 如血小板持续增高,建议做骨髓细胞学检查 | |
根据血小板形态特征并结合其他血细胞形态异常进行鉴别。
共22例,包括多种良性及恶性血液系统疾病,根据细胞计数和形态学特征判断疗效及疾病进展情况(表5)。

疾病的疗效判断及监测进展
疾病的疗效判断及监测进展
| 疾病类型 | 例数 | 形态学描述 | 分析思路 | 诊断意见/结论 | |
|---|---|---|---|---|---|
| 粒细胞缺乏症 | 1 | 白细胞数量增高,可见大量不成熟粒细胞和少量杆状核粒细胞 | 符合升白治疗后血象改变 | 治疗有效,动态监测 | |
| 传染性单核细胞增多症 | 2 | 白细胞和淋巴细胞数量减低,反应性淋巴细胞比例进行性减低 | 治疗有效,血象逐渐恢复正常 | 治疗显效 | |
| 急性白血病 | |||||
| 发现原始细胞 | 2 | 白细胞数量正常,原始细胞占1%~2%,轻度贫血,血小板数量正常/减低 | 外周血出现原始细胞,不除外复发 | 做骨髓细胞学检查 | |
| 未见原始细胞 | 2 | 白细胞数量正常,轻度贫血,可见少量不成熟粒细胞 | 外周血无复发改变 | 描述形态学特征 | |
| 骨髓增生异常综合征 | |||||
| 无动态变化 | 1 | 血细胞数量无显著变化,粒系病态造血同前 | 疾病无明显进展 | 描述形态学特征 | |
| 原始细胞比例增高 | 1 | 粒系病态造血同前,原始细胞比例明显增高(<20%),部分原始细胞出现Auer小体,贫血加重,血小板进行性减低 | 考虑疾病进展,不除外向急性髓系白血病转化 | 做骨髓细胞学检查明确疾病是否进展 | |
| 慢性髓细胞白血病 | |||||
| 白细胞数量正常 | 2 | 白细胞数量正常,未见原始细胞和不成熟粒细胞 | 疾病无明显进展 | 描述形态学特征 | |
| 白细胞增高 | 1 | 红细胞和血小板数量正常,白细胞数量轻度增高,以成熟中性粒细胞增多为主,原始细胞占1%,可见少量不成熟粒细胞,嗜碱性粒细胞占2% | 中性粒细胞增多,未见加速期血液学改变 | 描述形态学特征 | |
| 慢性淋巴细胞白血病 | |||||
| 淋巴细胞数量正常 | 2 | 白细胞和淋巴细胞数量正常,未见或可见少量幼稚淋巴细胞 | 治疗后血象改变,无明显进展 | 描述形态学特征 | |
| 淋巴细胞数量增高 | 1 | 白细胞明显增多,以淋巴细胞增多为主,较前无明显变化,淋巴细胞形态同前,未见幼稚淋巴细胞 | 未治疗血象改变,较前无明显进展 | 描述形态学特征 | |
| 浆细胞骨髓瘤 | |||||
| 未见浆细胞 | 6 | 轻~中度贫血,红细胞形态正常或可见缗钱状排列 | 疾病无明显进展 | 描述形态学特征 | |
| 可见浆细胞 | 1 | 中度贫血,红细胞呈缗钱状排列,可见少量浆细胞(<5%) | 符合浆细胞骨髓瘤血象改变,浆细胞比例未见明显升高 | 描述形态学特征 | |
传统检测报告与检验诊断报告方式的对比结果见表6。

两种外周血细胞检验报告方式的对比
两种外周血细胞检验报告方式的对比
| 结果 | 检验报告中包含的信息 | 临床医生的诊断思路 | 诊断效率 | |||
|---|---|---|---|---|---|---|
| 传统检测报告 | 检验诊断报告 | 传统检测报告 | 检验诊断报告 | 传统检测报告 | 检验诊断报告 | |
| 大细胞性贫血(初诊) | 根据MCV、MCH和MCHC判断为大细胞性贫血,根据RDW判断红细胞是否均一 | 反映红细胞真实形态,根据嗜多色性红细胞数量初步判断红系增生情况(如嗜多色性红细胞明显增高首先考虑溶血性贫血),同时结合其他血细胞形态,如中性粒细胞核分叶过多可疑巨幼细胞性贫血,粒系发育异常可疑MDS等,在诊断意见中给出初步诊断及进一步检查的意见 | 首先阅读数据判断贫血类型,再思考可能存在的病因,结合临床和发病率情况进行逐一排查 | 直接阅读诊断意见(节约时间),然后结合临床情况有针对性地选择实验室检查 | 医生需要花费大量时间阅读数据和思考病因,并进行逐一排除,患者可能需要多次就诊才能最终确定病因 | 典型形态特点(如巨幼细胞性贫血)直接确诊或明确下一步检查,可节约医疗费用并减少患者的就诊次数,在最短的时间内明确诊断 |
| 正细胞性贫血 | 根据RDW判断红细胞是否均一 | 真实反映红细胞形态是否正常,对于同时存在小红细胞和大红细胞的情况,提示临床可能存在"双相贫血",并进行相关实验室检查 | 医生一般会首先考虑红细胞形态正常的贫血,可能增加患者的就诊次数 | 结合诊断意见和临床表现选择进一步检查 | 导致正细胞性贫血的病因众多,需要逐一排查 | 结合红细胞形态特点(如双相贫血)有助于鉴别诊断,提高效率 |
| 中性粒细胞增多 | 报告中性杆状核粒细胞和中性分叶核粒细胞比例 | 结合中性粒细胞形态判断是否存在中毒性改变(中毒颗粒、空泡变性等),提供感染证据 | 可能的原因较多,首选考虑感染,同时要多方面思考 | 如果出现中性粒细胞中毒性改变,感染可能性很大 | 需要结合其他实验室检查 | 典型形态基本可明确感染 |
| 淋巴细胞增多 | 可初步鉴别形态正常淋巴细胞、反应性淋巴细胞和异常淋巴细胞 | 根据淋巴细胞形态特征提出下一步检查的意见,对于异常淋巴细胞进行描述,一些具有典型特征的细胞(如毛细胞、滤泡淋巴瘤细胞等)可提出初步诊断意见 | 根据淋巴细胞的类型鉴别良性(病毒感染)或恶性(克隆性)疾病,一般恶性疾病会考虑做骨髓检查 | 根据异常淋巴细胞形态决定下一步检查,有些疾病(如成熟淋巴细胞肿瘤)可直接用外周血做免疫表型分析 | 骨髓检查耗时较长,患者痛苦 | 外周血标本直接做免疫分型,不需再另外采集标本,方便易行,可实现早期诊断 |
| 原始细胞增多 | 可计数原始细胞和其他白细胞的比例 | 描述原始细胞形态,典型特征(如Auer小体等)有助于判断急性白血病类型;当原始细胞比例<20%时,结合其他细胞形态(如粒系发育异常等)特征初步鉴别诊断,提供进一步检查的意见 | 当原始细胞>20%诊断急性白血病(不明类型),原始细胞<20%诊断不明,需要行骨髓检查以明确 | 根据诊断意见决定进一步检查,如可疑急性早幼粒细胞白血病时查PML-RARA融合基因,见到"杯口样"核查NPM1突变,可疑CML查BCR-ABL融合基因,可疑骨髓纤维化查JAK2基因突变等 | 骨髓穿刺时需要同时检测较多试验 | 可以在做骨穿时有针对性地选择实验,节约医疗资源和患者费用 |
注:MCV:平均红细胞体积;MCH:平均红细胞血红蛋白含量;MCHC:平均红细胞血红蛋白浓度;RDW:红细胞体积分布宽度;CML:慢性髓细胞白血病
贫血是临床非常常见的症状之一,其病因复杂需要鉴别,通过血细胞计数中红细胞参数可对贫血进行初步形态学分类,但是这种方法有时并不可靠,如对于平均红细胞体积(MCV)、平均红细胞血红蛋白含量(MCH)和平均红细胞血红蛋白浓度(MCHC)都正常的正细胞正色素性贫血,有时也可以发现红细胞形态异常;对于某些红细胞形状的异常如泪滴形红细胞、靶形红细胞、棘形红细胞等并不会引起以上红细胞参数的异常。所以,对于贫血的初步诊断和鉴别诊断而言,只有血细胞分析仪的参数是不够的,必须结合红细胞的形态特征综合分析。在本研究的贫血性疾病中,我们首先根据血细胞分析参数分为4种,再根据不同红细胞形态特征进行区分,可以得到不同的结论。如在大细胞性贫血中,根据嗜多色性红细胞是否增加分成两组,分别考虑巨幼细胞性贫血和溶血性贫血可能性大,提示临床做不同的实验室检查。在正细胞性贫血中,也发现了2例红细胞形态异常,可以给临床提供进一步检查的意见。根据对这些贫血病例的追踪,也印证了通过形态进行鉴别诊断的可行性。在12例小细胞低色素性贫血的患者中,有8例做了铁代谢检查,其中6例有铁蛋白减低伴或不伴血清铁减低和转铁蛋白饱和度增加,提示为缺铁性贫血;1例铁蛋白正常,经免疫固定电泳等检查确诊为多发性骨髓瘤;1例铁蛋白正常,血清铁降低,患者诊断为宫颈癌,铁蛋白没有减低与基础疾病有关,仍考虑为缺铁性贫血,所以对于小细胞低色素性贫血应首先检查铁代谢指标。在4例大细胞性贫血中,2例嗜多色性红细胞明显增高并可见较多有核红细胞、嗜碱性点彩红细胞的患者临床都诊断为溶血性贫血,与我们的判断相符;另外2例嗜多色性红细胞未见增高,其中1例检测了血清叶酸和维生素B12水平,诊断为巨幼细胞性贫血。虽然在一些教材中将溶血性贫血归类为正细胞性贫血,但笔者认为溶血时网织红细胞明显增高,会导致MCV增高,故可以表现为大细胞性,所以对于大细胞性贫血应首选观察嗜多色性红细胞是否增高。正细胞性贫血的病因较为复杂,很多情况下红细胞形态大致正常,需要结合临床基础疾病进行判断,但是如果发现异常形态可以提示进一步检查的方向(表1)。
在贫血伴血小板减低的病例中(表2),可根据贫血的性质结合血细胞形态进行鉴别诊断。值得一提的是,当患者临床出现急性肾衰竭时,需重点观察裂片红细胞的比例。本研究中发现2例临床有肾损害表现且裂片红细胞>1%,均需要除外血栓性微血管病。1例巴贝西虫感染的患者是老年男性,来自美国波士顿(巴贝西虫流行疫区),因"发热、乏力4 h"就诊,血象表现为贫血伴血小板重度减低。1例恶性疟感染患者曾在尼日利亚工作3个月,回国后出现发热、头痛等症状,外周血也表现为贫血伴血小板减少。在全血细胞减少的病例中,有4例大细胞性贫血,2例可见粒细胞核分叶过多,2例白细胞和血小板形态正常,首选考虑巨幼细胞性贫血;2例除了出现大量异常形态红细胞,同时存在多种粒系发育异常,需要考虑骨髓增生异常综合征的可能。
在白细胞数量或分类计数异常的病例中(表3),笔者认为最需要关注的是成熟淋巴细胞增多或形态异常以及原始细胞增多这两种情况。淋巴细胞形态多变,且容易受血涂片推片质量、抗凝剂等因素影响[10,11],故保证制片质量非常重要,必要时需采集末梢血排除抗凝剂影响形态。当发现淋巴细胞形态异常时,分为反应性淋巴细胞和异常淋巴细胞两类,前者与病毒感染相关,后者怀疑为恶性或克隆性疾病,如毛细胞、Sézary细胞、淋巴瘤细胞、幼淋巴细胞等在初诊时均可报告为"异常淋巴细胞",提示进一步做外周血淋巴细胞免疫表型分析[8]。在上述疾病中,淋巴细胞数量可显著增高(如慢性小淋巴细胞白血病/淋巴瘤、T/B幼淋巴细胞白血病等),也可大致正常(如Sézary综合征)。本研究中发现9例可疑Sézary细胞,经免疫表型分析均支持诊断,而这些病例中异常淋巴细胞的比例均≤10%,提示我们在分类计数时需格外细心以免漏诊。本研究发现了2例较为典型的毛细胞、1例滤泡淋巴瘤细胞和6例可疑慢性淋巴细胞白血病,经免疫表型等检查后确认符合形态学判断。在3例不典型淋巴细胞形态异常中,经免疫表型确认1例为套细胞淋巴瘤、1例为成熟T细胞淋巴瘤、另1例患者放弃治疗未做进一步检查。本研究发现临床中以淋巴细胞数量增多而就诊的患者日益增多,所以首先判断淋巴细胞形态是否正常显得尤为重要。如果能够通过形态区分反应性淋巴细胞和异常淋巴细胞,可以指导临床朝不同的方向考虑疾病;当异常淋巴细胞的形态较为典型时,也可提示临床首先考虑相关疾病并通过免疫表型及其他检查进行确认。当外周血出现原始细胞时,应计数原始细胞比例并描述形态特征。如异常原始细胞比例>20%且符合白血病性形态学特点,可初步诊断为急性白血病,再通过骨髓细胞学检查、免疫表型分析及细胞或分子遗传学检查确诊及分型。当原始细胞具有典型形态学特征(例如Auer小体、"杯口样"核等),即可初步诊断急性髓系白血病。当原始细胞比例<20%,也不能除外急性白血病,还需进一步结合其他检查综合判断。本研究中包括了慢性髓细胞白血病(CML)、慢性粒单细胞白血病、骨髓纤维化和骨髓增生异常综合征(MDS)这几种比较典型的形态学异常,除此之外,幼年型粒单细胞白血病、慢性嗜酸性粒细胞白血病等疾病在外周血中也可出现少量原始细胞。在4例可疑CML中,其中1例可见粒细胞明显发育异常改变(核分叶不良),经遗传学检查诊断为"不典型慢性髓细胞白血病伴BCR-ABL1阴性"。因为骨髓增生异常/骨髓增殖性肿瘤(MDS/MPN)多有细胞发育异常的改变,可与骨髓增殖性肿瘤(MPN)鉴别。1例以成熟淋巴细胞为主,原始细胞只占4%的患者,经骨髓检查诊断为B急性淋巴细胞白血病。所以对于初诊患者,只要外周血出现原始细胞,不论比例高低均应做骨髓细胞学等检查,以明确诊断。
当外周血只有血小板数量异常时(表4),多数情况下没有发现血细胞形态异常,本研究中只有1例出现了粒细胞发育异常的表现,提示做骨髓检查。由于引起血小板数量减低或增高的原因较多,当没有特异的形态学异常时,需要结合临床以及其他实验室检查进行鉴别诊断。
对于临床已经明确诊断的疾病(表5),通过外周血细胞形态学改变可以判断疗效和监测疾病进展,如急性白血病有无复发、MDS有无进展、慢性淋巴细胞白血病有无幼淋白血病转化、慢性髓细胞白血病是否急变、浆细胞骨髓瘤是否转化浆细胞白血病等。
综上所述,外周血细胞检验诊断报告改变了过去只简单报告检测数据的模式,将全血细胞计数和形态学异常进行整合分析,必要时结合临床资料得到的具体文字信息,对于首诊患者的初步诊断和鉴别诊断以及复查患者的疗效观察和判断进展都具有重要的临床价值。这种报告模式是检验医学与临床医学相结合的更好体现,是一次里程碑式的飞跃,也必然是未来检验医学发展的方向。





















