
降低腹水的误诊漏诊率,提高恶性腹膜间皮瘤诊断率。
回顾性分析2008年5月至2018年5月中南大学湘雅医院误诊为结核性腹膜炎的恶性腹膜间皮瘤患者的临床资料特点。
6例患者均为男性,发病年龄42~70(52±10)岁;均无石棉接触史;以腹痛、腹胀为主诉就诊,病程1个月余至2年余;所有患者腹水性质均为渗出液,腺苷脱氨酶(ADA)均大于正常值,且在45 U/L以下;腹水乳酸脱氢酶(LDH)值>200 U/L(83.3%);1例腹水细胞学检查考虑间皮瘤;6例患者中2例行腹腔镜下活检,4例行B超引导下活检,病理学检查均为恶性间皮瘤;免疫组织化学阳性标志物MC最敏感(100%),其次是CR(67%),CK-Pan(67%),Ki-67(67%),EMA(67%);6例患者中2例患者行手术减瘤、腹腔热灌注及术后全身化疗。
(1)中老年男性患者出现不明原因腹水应考虑恶性腹膜间皮瘤,尽早腹腔镜或剖腹探查以明确诊断;(2)腹水中ADA及LDH水平对于鉴别结核性腹膜炎和腹膜恶性间皮瘤有意义;(3)免疫组织化学阳性标志物MC可能成为恶性间皮瘤潜在的特异性标志物;(4)采取手术减瘤、化疗等综合治疗提高患者的生存期。
版权归中华医学会所有。
未经授权,不得转载、摘编本刊文章,不得使用本刊的版式设计。
除非特别声明,本刊刊出的所有文章不代表中华医学会和本刊编委会的观点。
恶性腹膜间皮瘤(MPM)是一种来源于腹膜间皮细胞的恶性肿瘤,近年来,其发病率呈现增长趋势,但因其无特殊临床表现,无特异性实验室指标,漏诊误诊率仍高。恶性腹膜间皮瘤与结核性腹膜炎临床表现、影像学检查无特异性,腹水病理细胞学检查阳性率极低,常因结核相关血清学特异性指标导致临床上常被误诊,从而延误病情的诊治。本研究对6例恶性腹膜间皮瘤患者临床特点进行分析,提高临床恶性腹膜间皮瘤诊断率,减少误诊漏诊。
收集2008年5月至2018年5月中南大学湘雅医院误诊为结核性腹膜炎的6例恶性腹膜间皮瘤患者,所有患者获取病理诊断前临床考虑结核性腹膜炎,并行经验性四联抗结核治疗无效,最终腹膜活检病理确诊为恶性腹膜间皮瘤。所有患者行肺部CT、腹部CT、腹部彩超、胃肠镜检查,除腹膜间皮瘤外,无其他部位原发肿瘤。
(1)患者临床表现、腹水性质、血清学、影像学检查。(2)免疫组织化学病理特点、治疗方案及转归。
6例患者均为男性,年龄为42~70(52±9.57)岁;均无石棉接触史,1例有阑尾炎史;个人史、家族史无特殊;6例患者病理确诊前均考虑结核性腹膜炎,异烟肼片(山西云鹏制药有限公司国药准字H14020769)、乙胺丁醇片(杭州民生药业有限公司国药准字H33021602)、利福平胶囊(成都通德药业国药准字H51021244)、吡嗪酰胺(苏州弘森药业国药准字H32024490)抗结核治疗(表1)。

6例恶性腹膜间皮瘤患者一般资料
6例恶性腹膜间皮瘤患者一般资料
| 病例 | 性别 | 年龄 | 临床表现 | 病程 | 既往 | 腹部肿块 | 四联抗结核时间 | 确诊方式 | 病理诊断 | 治疗方案 | 生存期 |
|---|---|---|---|---|---|---|---|---|---|---|---|
| 1 | 男 | 51 | 腹痛腹胀 | 2年 | 阑尾炎 | 有 | 4个月13天 | B超引导下腹膜活检 | 间皮瘤 | 放弃治疗 | 确诊后放弃 |
| 2 | 男 | 70 | 腹痛腹胀 | 7个月 | 无 | 无 | 1个月3天 | 腹腔镜腹膜活检 | 间皮瘤 | 减瘤术,腹腔热灌注,顺铂a+培美曲塞二钠b(8次),奥沙利铂c+培美曲塞二钠(14次),顺铂+吉西他滨d(5次) | 5年5个月 |
| 3 | 男 | 42 | 腹胀 | 1月余 | 无 | 无 | 5天 | B超引导下腹膜活检 | 间皮瘤 | 顺铂+培美曲塞二纳(2次) | 确诊后治疗6个月放弃 |
| 4 | 男 | 48 | 腹胀 | 2月余 | 无 | 无 | 5天 | B超引导下腹膜活检 | 间皮瘤 | 减瘤术,腹腔热灌注,培美曲塞二钠+顺铂(6次) | 确诊后8个月仍健在 |
| 5 | 男 | 53 | 腹胀 | 1月余 | 无 | 无 | 1个月7天 | 腹腔镜腹膜活检 | 间皮瘤 | 腹腔热灌注(培美曲塞二纳) | 确诊后治疗1个月放弃 |
| 6 | 男 | 48 | 腹胀 | 3个月 | 无 | 无 | 5天 | B超引导下腹膜活检 | 间皮瘤 | 腹腔热灌注,培美曲塞二钠+顺铂(4次) | 确诊后5个月仍健在 |
注:a:顺铂(齐鲁制药有限公司,国药准字H37021357);b:培美曲塞二钠(齐鲁制药有限公司,国药准字H20060672);c:奥沙利铂(江苏恒瑞医药股份有限公司 国药准字H20000337);d:吉西他滨(江苏豪森药业股份有限公司 国药准字H20030105)
6例患者腺苷脱氨酶(ADA)水平均大于正常值,但在45 U/L以下;乳酸脱氢酶(LDH)值>200 U/L(5/6,83.3%);1例腹水细胞学检查考虑间皮瘤(表2)。

6例恶性腹膜间皮瘤患者腹水资料
6例恶性腹膜间皮瘤患者腹水资料
| 病例 | ADA(U/L) | LDH(U/L) | CA125(U/L) | 总蛋白(g/L) | 颜色 | 比重 | 李凡它 | 细胞总数 | 白细胞 | 单核细胞 | 腹水病理学检查 |
|---|---|---|---|---|---|---|---|---|---|---|---|
| 1 | 13.1 | 463.5 | 153.8 | - | 微混 | 1.034 | 阳性 | 4+ | 2+ | 40% | 见异型细胞 |
| 2 | 14.1 | 145.9 | 2 373 | 40.4 | 黄浑浊 | 1.032 | 阳性 | 320 | 120 | 80% | 轻度核异质细胞 |
| 3 | 13.2 | 1 120 | - | 34.5 | 红浑浊 | 1.025 | 阳性 | 14 000 | 480 | 90% | 未见肿瘤细胞 |
| 4 | 30.3 | 769 | 4 319.7 | 47.9 | 黄色微混 | 1.026 | 阳性 | 1 960 | 1 020 | 10% | 未见肿瘤细胞 |
| 5 | 11.4 | 922 | 489.2 | 38.6 | 淡黄色浑浊 | 1.025 | 阳性 | 3 200 | 600 | 80% | 未见肿瘤细胞 |
| 6 | 44.7 | 268 | 226.8 | 60 | 淡黄色浑浊 | 1.032 | 阳性 | 750 | 690 | 40% | 核异质细胞团,间皮瘤可能 |
注:ADA:腺苷脱氨酶;LDH:乳酸脱氢酶;-指未测
4例血红蛋白降低,红细胞沉降率(ESR)均升高,4例CA125升高(表3)。

6例患者相关血清学指标
6例患者相关血清学指标
| 病例 | 白细胞(×109/L) | 血红蛋白(g/L) | 血小板(×109/L) | 白蛋白(g/L) | CA125(U/ml) | ESR(mm/h) | CRP(mg/L) | TSPOT | 结核抗体 |
|---|---|---|---|---|---|---|---|---|---|
| 正常值 | 3.5~9.5 | 130~175 | 125~350 | 40~55 | 0~35 | 0~21 | 0~8 | ||
| 1 | - | - | 327 | - | - | - | - | 阴性 | 阴性 |
| 2 | 3.51 | 112 | 161 | 30.4 | 618.76 | 46 | 3.71 | 阳性 | 阳性 |
| 3 | 6.5 | 120 | 377 | 32.4 | - | 67 | 27.8 | 阳性 | 阳性 |
| 4 | 11.8 | 119 | 352 | 30.4 | 1840.11 | 57 | 62.8 | 阴性 | 阴性 |
| 5 | 7.7 | 128 | 296 | 27.7 | 118.72 | 47 | 36.9 | 阴性 | 阴性 |
| 6 | 3.8 | 147 | 167 | 44.8 | 52.6 | 66 | 10.2 | 阴性 | 阴性 |
注:ESR:红细胞沉降率;CRP:C-反应蛋白;-指未测
所有患者均行腹部B超、CT及肺部CT检查,同时行胃肠镜检查。结果见表4。

6例患者影像学及其他检查
6例患者影像学及其他检查
| 腹部B超 | 腹部CT | 肺部CT | 胃肠镜 | PPD试验 | |
|---|---|---|---|---|---|
| 1 | 中量腹水; | 腹膜不均匀增厚; | 无异常 | 无异常 | 强阳性 |
| 右下腹实质非均质性肿块; | 右下髂窝内肠管占位性病变; | ||||
| 胆囊炎。 | 腹水盆腔积液。 | ||||
| 2 | 中量腹水; | 无异常 | 感染可能,结核不排 | 无异常 | 阴性 |
| 胆囊炎。 | |||||
| 3 | 大量腹水; | 大网膜及部分腹膜斑块状增厚; | 无异常 | 无异常 | 阳性 |
| 肝血管瘤。 | 盆腔左侧份结节及肿块灶; | ||||
| 大量腹水:结核性腹膜炎? | |||||
| 4 | 中量腹水; | 腹膜广泛不规则增厚,大网膜广泛性饼样增厚; | 无异常 | 无异常 | 阴性 |
| 大网膜不规则增厚。 | 腹水 | ||||
| 5 | 中量腹水。 | 无异常 | 无异常 | 无异常 | 阴性 |
| 腹膜增厚。 | |||||
| 6 | 大量腹水; | 大网膜呈弥漫结节样、饼样增厚; | 无异常 | 无异常 | 阴性 |
| 胆囊炎。 | 大量腹水 |
注:PPD:结核菌素试验

6例患者活检组织免疫组织化学标志物检测
6例患者活检组织免疫组织化学标志物检测
| 指标 | 患者1 | 患者2 | 患者3 | 患者4 | 患者5 | 患者6 | 阳/阴性率(%) |
|---|---|---|---|---|---|---|---|
| MC | ++ | ++ | ++ | + | + | + | 100 |
| CR | ++ | ++ | + | + | 67 | ||
| CKPan | ++ | + | + | +++ | 67 | ||
| CK7 | ++ | + | + | ++ | 67 | ||
| Ki67 | + | + | + | + | 67 | ||
| EMA | + | + | + | + | 67 | ||
| CK5/6 | + | +++ | + | 50 | |||
| Calretinin | ++ | + | + | 50 | |||
| D240 | + | + | 33 | ||||
| Vimentin | + | +++ | 33 | ||||
| WT1 | + | 17 | |||||
| CK20 | - | - | - | - | - | 83 | |
| CDX2 | - | - | - | - | - | 83 | |
| Villin | - | - | - | - | - | 83 | |
| PSA | - | - | - | 50 | |||
| TTF1 | - | - | - | 50 | |||
| SATB2 | - | - | 33 |
注:cytokeratin细胞角蛋白;Vimentin:波形纤维蛋白,PSA:前列腺特异抗原


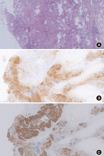
注:A:苏木精-伊红染色;B:MC阳性免疫组织化学染色×40;C:CK5/6阳性 免疫组织化学染色×40
MPM是来源于腹膜间皮细胞的原发性腹膜肿瘤,各国之间流行病学数据差异很大。MPM与石棉接触的因果关系已被广泛接受,我国目前尚无大数据统计。本组6例男性患者发病中位年龄为42~70(52±9.57)岁,均无石棉接触史。
恶性腹膜间皮瘤经常被急性炎症过程掩盖,如阑尾炎,胆囊炎等,仅在手术中发现并确诊。国内外均有病例报道以阑尾炎或胆囊炎起病漏诊的恶腹膜间皮瘤[1]。Kerrigan等[2]研究中4例表现为局部急性炎症性病变患者进行随访,所有患者都出现了明显的恶性腹膜间皮瘤。本组6例患者均以腹痛或合并腹胀起病,起病时间大多在1至7个月左右,1例有阑尾炎手术史,3例患者B超示胆囊炎声象。
腹水中ADA、LDH含量与引起腹水的病因可能存在联系。Sevinc等[3]报道,在恶性腹水患者中,腹水LDH值有较高的敏感性,但诊断特异性较低,腹水低LDH值并不一定排除恶性肿瘤[3]。腹水LDH水平与恶性腹膜间皮瘤间具体关系少有研究,腹水LDH水平临界值对恶性肿瘤判断需要进一步研究。腹水ADA对结核性腹膜炎早期诊断较敏感且特异[4]。有研究报道,结核性腹膜炎和腹膜癌病患者的腹水ADA水平分别为(66.8±32.1)U/L和(13.9±9.0 U/L)(P<0.01)[5]。本研究6例患者腹水ADA水平均在45 U/L以下,提示腹水ADA水平可能区别结核性腹膜炎和腹膜恶性间皮瘤有价值。结核性腹膜炎患者PPD试验和T-SPOT通常阳性,ESR和CRP升高,结核抗体可阳性,临床上时常因此些指标异常,而考虑结核性腹膜炎,从而误诊。本组6例误诊为结核性腹膜炎的患者中,ESR及CRP高于正常值,PPD试验阳性者有2例,T-SPOT阳性者2例,结核抗体阳性者2例。
胸膜间皮瘤通过胸部CT检查能为其临床诊断和预后评估提供客观依据[6]。有学者将结核性腹膜炎和恶性腹膜间皮瘤患者各种CT征象进行分析,结核性腹膜炎患者的壁层腹膜大都是均匀增厚的,而恶性腹膜间皮瘤患者的壁层腹膜大都是表现出结节性增厚[7]。对于中老年结核性腹膜炎患者CT却表现为程度不同的腹水、腹膜不规则增厚、大网膜密度增高、可形成"饼状腹"[8]。本研究中CT检查4例可见大网膜及腹膜不规则增厚,饼样增厚,4例可见腹水,其中1例可见盆腔结节及肿块灶,提示结核性腹膜炎与恶性腹膜间皮瘤CT表现无特异性。恶性腹膜间皮瘤及结核性腹膜炎均见腹水,超声检查是腹腔积液首选的基本检查方法,可发现增厚的腹膜,并在超声下活检,本组患者经超声检查均有中至大量腹水,2例见大网膜增厚。腹部彩超对两者鉴别缺乏特异性。
通常腹腔穿刺行腹水细胞学检查阳性率低。我们所纳入6例患者中,仅1例患者通过腹水细胞学考虑有间皮瘤可能。在临床中,腹水细胞学可作为恶性间皮瘤的初始诊断方式。超声引导下腹膜穿刺活检,视野较小,容易出血,我们研究中1例经超声引导下腹膜穿刺活检术后大出血。剖腹探查术及腹腔镜下组织活检是最为有效的确诊手段。腹腔镜探查由于其创伤较小,在不明原因腹水的鉴别诊断中安全可行。
免疫组织化学可有效提高恶性腹膜间皮瘤的确诊率,可有效鉴别结核性腹膜炎,且部分免疫标志物起提示预后作用。有学者通过20例MPM患者检测腹水中波形纤维蛋白(Vimentin)、CK5/6、细胞角蛋白(Calretinin)、WT-1、CK7、CK20、癌胚抗原(CEA)等的表达,结果发现对MPM特异性最高的抗体是Calretinin、CK5/6[9]。一项对腹膜间皮瘤的244例患者的活检组织行免疫组织化学标记发现,最为敏感顺序的腹膜间皮瘤阳性免疫组织化学标志物为Calretinin(100%),WT1(94%),CK5/6(89%)[10]。这基本我们研究病例相符,由于我们纳入病例数较少,因此在阳性率存在差异。MC抗体是近几年才被广泛应用的抗体,相关研究较少,MC抗体在所有病例中均有表达,可能成为恶性间皮瘤潜在的特异性标志物。
MPM的恶性程度高,进展快,预后差,如不干预,中位生存期在1年左右[11]。近年来新的治疗策略如细胞减灭术(CRS)与高温腹腔内化疗(HIPEC)[12],目前被认为是MPM的标准一线治疗,促使中位生存期延长了29.5~92个月[13]。腹膜间皮瘤如不适合进行根治性手术,应考虑予以保守性化疗,有研究报道培美曲塞单独用或与顺铂的联用,延长中位生存时间[14]。本研究中2例患者行手术减瘤、腹腔热灌注及术后予以培美曲塞联合顺铂全身化疗,其中1例生存期达5年5个月,另外1例确诊后8个月仍健在。
弥漫型恶性腹膜间皮瘤与结核性腹膜炎临床上难以鉴别,具有单器官炎症史或以单器官起病的中老年男性,不明原因腹水应考虑恶性腹膜间皮瘤可能,尽早腹腔镜检查以尽早明确诊断,采取手术减瘤、培美曲塞联合顺铂全身化疗等综合治疗提高患者的生存期。LDH、ADA水平高低对诊断具有重要作用。免疫组织化学阳性标志物MC可能成为恶性间皮瘤潜在的特异性标志物。但本研究数量有限,需进一步完善大样本研究,同时找出更具有特异性的免疫标志物以指导诊断及治疗。
所有作者均声明不存在利益冲突





















