
急性心脑血管事件具有明确、稳定的疾病定义,国际疾病分类编码是开展事件登记的重要依据。疾病和相关健康问题的国际统计分类第十一次修订本(ICD-11)的发布为登记的规范化和标准化提供了重要契机。本文从急性心脑血管事件定义着手,系统阐释了第9~11版ICD编码的演变情况,比较了临床诊断与疾病定义和ICD编码的异同,并围绕漏报、错报和重报问题,对事件登记的设计进行了有益的探讨。
版权归中华医学会所有。
未经授权,不得转载、摘编本刊文章,不得使用本刊的版式设计。
除非特别声明,本刊刊出的所有文章不代表中华医学会和本刊编委会的观点。
心脑血管疾病是全球非传染性疾病监测框架中最为重要的疾病之一,原国家卫生计生委已将急性心肌梗死(AMI)、心脏性猝死(sudden cardiac death, SCD)和脑卒中等3种急性心脑血管事件列为部分地区常规登记项目。监测目标疾病的定义与常规临床诊断往往存在一定差异,人们很早就意识到标准化是解锁人类健康数据的关键。起源于17世纪中叶(1853年第一届国际统计学大会Willian Farr和Marc d'Espine首次提出国际疾病分类)的疾病和相关健康问题的国际统计分类(ICD)是健康统计的基础。2018年,世界卫生组织(WHO)发布了ICD第十一次修订本(ICD-11),根据国家卫生健康委的统一部署,自2019年3月起,ICD-11将在我国卫生健康系统全面推广使用,ICD-11的应用将为临床疾病诊断、公共卫生监测以及卫生健康信息化建设带来极其深远的影响。辨析监测目标疾病定义、临床诊断与ICD编码的关系是未来利用多维健康数据构筑医防结合疾病监测大数据平台的核心工作,对推动急性心脑血管事件登记的规范化和标准化具有重大意义。
AMI全球统一定义为,血清心肌损伤标志物(主要是肌钙蛋白)升高(至少超过99%参考值上限),并至少伴有以下1项临床指标:(1)缺血症状;(2)新发生的缺血性心电图改变;(3)心电图病理性Q波;(4)影像学显示新的心肌活性丧失或新发局部室壁运动异常;(5)冠状动脉造影或尸检证实冠状动脉内存在血栓[1]。考虑到院前死亡造成的临床资料缺失,参考WHO多国心血管病发病率、死亡率及决定因素趋势的研究(MONICA)标准将AMI进一步分为诊断明确的心肌梗死(包括致死性和非致死性)以及可能或信息不充分的致死性心肌梗死(起病28 d内死亡者定义为致死性急性心肌梗死[2])。因此,AMI事件登记应涵盖以上2个来源。SCD事件定义为,排除心脏以外其他死因后,有人目击患者在症状出现后1 h内死亡,或无人目击症状和死亡的发生,但有死者24 h内存活的证据[3,4]。脑卒中事件定义为,快速发展的局灶或全脑功能障碍持续24 h以上或起病24 h内死亡,且无明显的非血管原因[5,6],"全脑"功能障碍仅适用于蛛网膜下出血且无局灶性神经功能缺损的患者[7]。若睡眠中起病,应以最后表现正常时间作为起病时间[8]。根据WHO-MONICA标准,起病28 d内死亡者为致死性脑卒中事件;非致死性脑卒中事件以发病28 d为期,自发病起28 d后,如再次急性发作,则计为又一新发事件[5]。根据上述定义,急性心脑血管事件所涉及死因一般为直接死因,应与死因登记中的根本死因相区别。
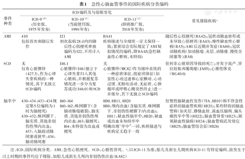
为了获得长期可比的流行病学资料,目标疾病定义具有长期稳定的特点。急性心脑血管事件登记的本质是根据疾病定义作出群体特征甄别和个体临床诊断,属于人群为基础的疾病登记[9]。WHO发布的ICD编码是流行病学和临床研究的重要参考,表1分别列出急性心脑血管事件在不同版本ICD的编码情况。

急性心脑血管事件的国际疾病分类编码
急性心脑血管事件的国际疾病分类编码
| 事件种类 | ICD编码及与前版变化 | 常见排除疾病a | ||
|---|---|---|---|---|
| ICD-9[10](历史版,1975年发布) | ICD-10[11](当前使用版,1990年布) | ICD-11[12](即将推广版,2018年发布) | ||
| AMI | 410包括首次和随后发作 | I21初次起病28 d内的随后性心肌梗死单独编码为I22,不再计入AMI | BA41疾病描述与全球统一定义保持一致;紧密结合实际规定了AMI疑似情况的编码,即BA4Z(急性缺血性心脏病,未特指) | 随后性心肌梗死(BA42);冠状动脉血栓形成未导致心肌梗死(BA43);慢性缺血性心脏病(BA5);AMI后近期并发症(BA60);冠状动脉疾病(如动脉瘤、夹层、动脉瘘、慢性全闭塞等)(BA8) |
| SCD | 无仅有心脏骤停(427.5),作为心律失常疾病的一种情况,其下无独立SCD编码 | I46.1心脏骤停(I46)独立于心律失常归入其他心脏病,并根据复苏情况进一步分为复苏成功(I46.0)和SCD | 无心脏骤停(MC82)作为循环系统的一种症状体征,按症状体征(如室性心动过速和心室颤动、心动过缓、无脉电活动、无症状、心肺循环或呼吸心跳突然终止)进一步细分,其下无独立SCD编码 | 任何非心脏原因导致的死亡;并发于流产、异位妊娠和葡萄胎(JA05);心源性休克(MG40.0) |
| 脑卒中 | 430~434 (433~434规定第5位编码为1时为脑梗死)430~432:蛛网膜下、脑实质、其他非创伤性颅内出血;433:入脑前动脉闭塞或狭窄;434:脑动脉闭塞 | I60~I64 I60~I62:蛛网膜下(含脑动脉瘤破裂)、脑实质、其他非创伤性颅内出血;I63:脑梗死;I64:未特指为出血或梗死 | 8B0, 8B11, 8B20 8B0:颅内出血(含脑实质、蛛网膜下、非创伤性硬膜下/内出血);8B11:缺血性脑卒中;8B20:缺血或出血未知的卒中明确出现"卒中"一词,疾病描述与疾病定义趋于一致 | 短暂性脑缺血性发作(TIA,8B10)和不伴急性症状的脑血管疾病(8B21);某些特指的脑血管病(如夹层、静脉血栓、高血压脑病、偏头痛性卒中等)(8B22);脑血管异常(8B23);缺氧缺血性脑病(8B24);脑血管病迟发效应(8B25);脑血管综合征(8B26) |
注:ICD:国际疾病分类。AMI:急性心肌梗死。SCD:心脏性猝死。a:以ICD-11为准;胎儿及新生儿期疾病ICD-11有特定编码,故发生于以上时期的事件均应予排除,如胎儿或新生儿颅内非创伤性出血(KA82)
院内AMI(无论患者是否死亡)临床诊断与ICD编码是一致的,尽管诊断标准已更新,但基本相当于WHO- MONICA中"明确的"AMI,明确属于急性心脑血管事件。在第9~11版ICD中均有AMI惟一编码,但其分类规则愈发贴近事件定义。院外(包括就诊途中)心脏性死亡的甄别是登记工作难点,其目的是识别致死性AMI和SCD。由于多数死亡患者临床资料不够完善且心脏性死亡多见于冠心病,很多队列研究都将研究结局事件笼统地定义为急性冠心病事件,这些死亡一般包括急性心肌梗死、冠心病猝死和慢性冠心病死亡。其中,院外致死性AMI可根据缺血症状及其他可获得的临床资料判定,冠心病猝死的判定则更为间接,由于登记病种被限定在AMI和SCD,故慢性冠心病死亡不在急性心脑血管事件的筛选范围。
SCD临床上多称为心源性猝死,是由于心脏原因引起的短时间内无法预测的自然死亡,患者既往无可能致死的临床疾病,所谓"短时间"通常指≤1 h[13]。SCD是心脏骤停的结局,极少存活。SCD多数发生在院外,约50%系心脏不良状况首次发作[14],有时也作为AMI并发症出现。结构性心脏病(冠状动脉、心肌、瓣膜等结构异常)和原发性心脏电生理异常均可导致SCD。由于从先兆症状出现至死亡的时间极为短暂,约40%的患者发病时没有目击者[15],患者鲜有接受辅助检查的机会(如心电图、血清心肌损伤标志物)。ICD将SCD归入心脏骤停,而非AMI所属的缺血性心脏病;心脏性猝死在ICD-10中具有惟一编码I46.1,心脏骤停在ICD-9和ICD-10中为疾病编码,在ICD-11中被变更为症状编码,其上级分类为"循环系统症状、体征或临床所见(不可归类在他处者)";SCD病因多元及其症状体征属性造成其疾病来源的多样性,只能依据SCD事件定义对病例进行筛选,但编码时,凡病因明确者,应归入相应类别的疾病编码(如冠心病猝死属于冠心病)。ICD-11症状编码MH12(原因未知的其他猝死)、MH13(无人在场的死亡)、MH14(其他原因不明确和未特指原因的死亡)可能与SCD事件定义存在一定交叉,其所描述的临床情况应围绕SCD事件定义中的要素(症状出现至死亡的时间间隔、有无目击者、发现死亡前24 h内存活证据、是否存在心脏以外其他可能致死的疾病)进行分析。理论上,同一事件可能同时符合AMI和SCD定义,既往一般规定符合SCD并具备AMI的诊断依据者归为AMI,但使用ICD-11后,由于心脏骤停仅被作为一种症状体征(不再是疾病),故宜依据各自定义分别记录。
脑卒中事件是由临床症状驱动且具有明确时间定义的临床状况,影像学仅作为症状基础上的辅助证据,不起"是"或"否"的决定作用,但可作为脑卒中分型的主要依据。脑卒中的急性症状主要包括:(1)一侧肢体无力或麻木;(2)一侧面部麻木或口角歪斜;(3)话语不清或语言理解困难;(4)双眼向一侧凝视,单眼或双眼视力丧失或模糊;(5)眩晕伴呕吐;(6)既往少见的严重头痛或呕吐;(7)意识障碍或抽搐[16]。对于不易分型的脑卒中,ICD-11规定了专门编码8B20,描述为"局灶性脑损伤急性症状持续24 h以上或24 h内死亡,但未经辅助检查分型",一般见于3种情况:(1)发病后迅速死亡,无接受影像学检查机会或无影像学资料,根据症状和体征亦无法判断该事件为出血性还是缺血性;(2)出血和缺血共存,无法根据二者的时序或因果关系判断何为主要情况;(3)可逆性脑卒中,即可逆性缺血性神经功能损害,无出血或梗死,症状体征超过24 h但一般3周内可恢复。急性脑梗死事件应特别与TIA相区别,其要点是:(1)传统上将TIA定义为一过性、局灶性神经系统功能障碍,发作24 h内可完全缓解,不满足脑卒中事件定义;(2)随着影像技术的进步,神经功能缺损症状持续时间超过1 h的"TIA患者",神经影像学多可发现对应的脑部梗死灶,故这类患者临床诊断实为脑梗死(小卒中)[17]。此外,其他系统疾病(如肿瘤、血液病等)或药物可能是脑卒中事件的病因(排除脑外伤),但脑卒中事件一旦发生即可成为该医疗事件发生过程中的主要情况,即导致患者需要治疗或调查的主要原因,故此时脑卒中应作为ICD编码的首选。
院内出血性卒中临床诊断与ICD编码一致性较好,基本相当于出血性脑卒中事件;而单独应用脑梗死的临床诊断和ICD-10编码均无法有效区分缺血性脑卒中事件,ICD-11则在根本上解决了这一问题,其与ICD-10的主要区别在于:(1)脑血管病由循环系统归入神经系统;(2)不伴急性症状的脑血管病单独编码(8B21);(3)明确使用了发病24 h的时间界限;(4)名词"缺血性脑卒中(8B11)"即指急性脑梗死事件,神经系统症状持续24 h以上以及神经影像学的责任病灶均可作为急性梗死证据;(5)有别于ICD-10以发病后1年为切点规定的脑血管病后遗症,ICD-11定义脑血管病迟发效应(8B25)的发病后时间切点为1个月,并特别强调将其作为急性脑卒中事件的排除编码。临床上常用的缺血性脑卒中TOAST分型与ICD-10编码很难对应,在ICD-11中,大动脉粥样硬化性(8B11.0,8B11.1)、栓塞性(如常见的心源性栓塞,8B11.20)、小动脉闭塞性(8B11.3)、伴分水岭梗死的全脑低灌注(8B11.40)、血液高凝状态(8B11.42)、夹层(8B11.44)等病因特异性缺血性脑卒中均有相应编码。ICD-11在脑卒中方面的改进,本质上并未改变脑卒中的基本定义,其编码方法更加贴近临床实际,极大提升了脑卒中公共卫生监测的可操作性。
急性心脑血管事件登记准确性直接取决于漏报、错报和重报的严重程度,不同病种临床诊断、ICD编码对急性心脑血管事件登记准确性的影响差别很大,直接影响事件发生率和构成比。
漏报定义为符合急性心脑血管事件定义但未予登记的事件,包括但不限于:(1)发病死亡线索收集不全面、不系统,如仅开展医院为基础的事件登记;(2)当利用医院信息管理系统(HIS)导出发病死亡线索时,没有充分考虑到临床诊断与事件定义的差异以及ICD错分的可能,导致系统性遗漏某一方面的线索,例如,临床习惯性书写为"脑血栓形成"和"脑栓塞"的脑梗死病例,错误地按照"脑血栓形成"或"脑栓塞"进行疾病分类并编码;(3)同理,在利用死者信息时,死因登记存在错分可能。
错报定义为非急性心脑血管事件按急性心脑血管事件进行登记,或不同类型的急性心脑血管事件出现错分。前者多见于:(1)无急性神经系统症状的脑梗死患者按照急性脑梗死事件进行报告,或无急性梗死证据的TIA患者按照急性脑梗死事件进行报告,实践中仅凭影像学梗死证据而无神经功能缺损症状者极为常见(如腔隙性脑梗死);(2)将根本死因等同于直接死因,根本死因为冠心病或脑卒中者没有根据事件定义进行细分(如有无心肌缺血症状或神经功能缺损症状),导致慢性冠心病死亡或非直接死于脑卒中者被作为急性事件进行报告。后者多见于:(1)由ICD编码错误导致的误分;(2)院外死亡的SCD被报告为AMI或脑卒中;(3)当影像学证据不充分时,出血性卒中和缺血性卒中在报告时相互混淆。研究已表明院内报告的AMI事件真实性较高[18,19]。但对脑卒中而言,错报更直接地表现为多报,即大量非急性梗死事件被当作急性事件进行报告,原因包括脑梗死误诊的医疗风险远低于AMI和脑出血(无症状脑梗死在中国老年人群患病率高达28%[20]、脑梗死结局相对更好),医保政策制约医生诊疗行为,TIA/脑血栓形成等脑血管病治疗原则与脑梗死相似导致医生习惯性将其归入"脑梗死";在ICD-10时代,这类非事件的"脑梗死"诊断多数情况下并不违反诊断原则及后续ICD编码原则。
重报定义为相同患者同一事件的多次报告或距前次事件发生时间28 d内再次或多次发生心脑血管病变而被报告。前者多发生于患者就医或转诊过程中多个报告主体对单次相同事件的多次报告。后者则源于疾病本身(如再次出血、再次梗死等),脑卒中(尤以缺血性脑卒中为甚)常见再次发作的情况。需要强调,28 d界定的对象是脑卒中,而不是脑卒中亚型。脑卒中ICD-11编码尽管尚无28 d的发病时间节点规定,但在脑血管病迟发效应(8B25)中规定了距发病1个月的时间节点,在实际工作中,相同患者在前次事件发生后1个月(近似28 d)内如再次出现满足脑卒中定义的临床情况,则该临床情况不再计为新的事件。
急性心脑血管事件登记由发病死亡线索收集和明确诊断2个阶段组成。为做到尽量不遗漏真正需要登记的事件,应多渠道广泛收集心脑血管疾病发病死亡线索,且可以容忍较多数量的"假阳性"线索的出现[19],这些途径可能包括:基层医生(乡村医生、家庭医生等)提供的初步线索、HIS、死因登记系统、医疗保险系统、基本公共卫生服务系统、专项调查或科学研究项目等。需要指出的是,按照临床诊断和ICD编码提取的相关疾病记录仅仅是初筛出来的发病死亡线索,必须经过公共卫生医生和临床医生的甄别与诊断才能成为登记事件。急性心脑血管事件登记应注重事件的完整性,对致死性和非致死性事件的区分一般需要发病28 d后才能做出。致死性急性心脑血管事件多发生在院外,因此,应特别注意收集和利用与事件定义有关的信息,并在缺乏院内临床诊断的情况下作出流行病学"诊断"。
疾病定义是科学性和实践性紧密结合的产物,以疾病分类统计为目的的ICD编码是开展疾病登记的重要工具。疾病登记是公共卫生监测的重要组成部分,明确目标疾病定义是一切公共卫生监测工作之本,公共卫生监测的一切工作必须围绕目标疾病定义开展;ICD的发展服从服务于疾病定义,并适应临床诊断方法的进步;根据定义甄别每起心脑血管事件、辨析相关疾病的临床诊断和ICD编码是心脑血管事件登记的核心内容,以此为基础设计工作流程亦是提升急性心脑血管事件登记质量的最基本措施。
所用作者均声明不存在利益冲突





















