
免疫规划40余年来,中国预防接种工作取得了较大进展,但仍面临筹资渠道单一、重点人群覆盖不到位等问题。本文概述了美、英、德、日四个主要发达国家的免疫规划概况及疫苗筹资来源,比较这些国家与中国疫苗筹资方式的差异,进而提出对中国免疫规划与疫苗筹资策略的如下建议:第一,拓宽疫苗筹资渠道,引导医疗保险参与非免疫规划疫苗支付;第二,关注贫困人口与弱势群体,提高接种服务的可及性和公平性;第三,逐步扩大免疫规划疫苗种类,尤其是国际上已普遍纳入免疫规划的疫苗。
版权归中华医学会所有。
未经授权,不得转载、摘编本刊文章,不得使用本刊的版式设计。
除非特别声明,本刊刊出的所有文章不代表中华医学会和本刊编委会的观点。
1974年5月,第27届世界卫生大会决定建立扩大免疫规划,各国均在公共卫生举措中纳入了免疫议程[1]。中国自1978年开始实施免疫规划工作,目前,免疫规划疫苗从4苗预防6病扩大到14苗预防15病,免疫规划服务体系不断健全,机构建设和人才培养不断强化,预防接种服务网络覆盖全国城乡[2]。但是,中国免疫工作仍面临筹资渠道单一、重点人群覆盖不到位的问题,阻碍接种率和服务质量的进一步提升[3]。
全球疫苗免疫联盟(GAVI)将疫苗筹资来源分为四类:国内公共资金(如政府卫生筹资、社会医疗保险)、国内私人资金(如私人医疗保险、个人/家庭自付)、外部公共资金(来自双边或多边国际援助机构)和外部私人资金[来自国际慈善机构和(或)企业][4]。GAVI指出,应结合公共卫生政策、免疫监管架构、宏观经济背景及与双边或多边捐助者的关系等,合理制定本国的疫苗筹资策略[4]。
当前,美国、英国、德国、日本是世界卫生筹资体系的主要代表。美国卫生筹资以私人医疗为主体,也存在较大比例的政府卫生筹资;英国卫生筹资以税收为主;德国卫生筹资的主体为社会医疗保险;日本的卫生筹资包括税收和社会医疗保险。本文概述了上述四个国家的免疫规划概况及疫苗筹资来源,比较其与中国疫苗筹资方式的差异,进而对中国免疫规划与疫苗筹资策略提出建议。
在美国,由免疫实施咨询委员会(ACIP)推荐不同人群应接种的疫苗种类,如表1所示。社会或私人医疗保险应当覆盖ACIP推荐的接种项目,而不同保险计划的支付政策略有不同[5]。

美国ACIP推荐接种疫苗
美国ACIP推荐接种疫苗
| 分类 | 疫苗种类及推荐接种人群 |
|---|---|
| 推荐 | ·乙肝疫苗、脊髓灰质炎疫苗、麻疹疫苗、风疹疫苗、腮腺炎疫苗、甲肝疫苗、脑膜炎球菌疫苗、水痘疫苗(儿童和部分成年人) |
| ·百日咳疫苗、白喉疫苗、破伤风疫苗(儿童,成年人可接种加强针) | |
| ·乙脑疫苗(仅限前往亚洲乙脑高发地区的人群) | |
| ·轮状病毒疫苗(2~6月龄儿童) | |
| ·Hib疫苗(儿童和极少数患有脾脏疾病、镰状细胞疾病、曾接受骨髓移植手术的成人) | |
| ·肺炎疫苗(2岁以下儿童,65岁以上老年人,2~64岁有特定健康状况人群,19~64岁吸烟的成人) | |
| ·霍乱疫苗(前往霍乱高发地区的18~65岁成人) | |
| ·HPV疫苗(9~26岁年轻人群,男女均可接种,部分45岁以下成年人也可接种) | |
| ·带状疱疹疫苗(50岁以上人群) | |
| ·黄热病疫苗(9月龄~59岁前往黄热病高发地区的人群和相关实验室工作人员) | |
| ·伤寒疫苗(接触伤寒的高风险人群) | |
| ·流感疫苗(全人群) | |
| ·狂犬病疫苗(高风险人群和被咬伤人群) | |
| 非推荐 | 其他疫苗,上述推荐疫苗中未覆盖的人群 |
注:ACIP为免疫实施咨询委员会;Hib为b型流感嗜血杆菌;HPV为人乳头瘤病毒
美国老年人保健计划(Medicare)和联邦医疗救助计划(Medicaid)均可为参保者支付推荐疫苗的接种费用,个人不需或只需支付很少的费用。美军卫生保健计划为美国现役军人及其家属接种推荐疫苗,可能需要自付部分费用。此外,大多数私人医疗保险可覆盖所有推荐疫苗,不收取任何费用。没有医疗保险或医疗保险自付部分难以负担的人群仍可通过特定渠道获得免费或低价的接种机会,例如,儿童疫苗计划(VFC)可为19岁以下美国儿童青少年免费接种推荐疫苗[6],当地卫生中心和州卫生部门也可为接种有困难的群体提供帮助。
在英国,由国家医疗服务体系(NHS)为不同人群推荐应接种的疫苗种类,如表2所示[7]。疫苗筹资的主要来源为政府税收,公民可免费接种NHS推荐的疫苗,费用由NHS支付[8]。对于非推荐的疫苗和未包括在推荐名单中的人群,疫苗接种费用需要自付或由私人医疗保险支付。

英国NHS推荐接种疫苗
英国NHS推荐接种疫苗
| 分类 | 疫苗种类及推荐接种人群 |
|---|---|
| 推荐 | ·乙肝疫苗(儿童和其他高风险人群) |
| ·卡介苗(患结核病风险较大的儿童和16~35岁成人,例如医务工作者) | |
| ·脊髓灰质炎疫苗、百日咳疫苗、白喉疫苗、破伤风疫苗、Hib疫苗、轮状病毒疫苗、脑膜炎球菌疫苗、麻腮风三联疫苗(儿童) | |
| ·肺炎疫苗(儿童,65岁以上老年人,患有严重心脏或肾脏疾病的人群) | |
| ·HPV疫苗(12~25岁年轻人群,男女均可接种) | |
| ·流感疫苗(2~9岁幼儿,孕妇,65岁以上老人,17岁以下患有长期疾病的未成年人,免疫力低下或有长期心脏病或呼吸系统疾病的人群) | |
| ·带状疱疹疫苗(70岁以上老年人) | |
| ·水痘疫苗(与极易患水痘者密切接触的人群) | |
| 非推荐 | 其他疫苗,上述推荐疫苗中未覆盖的人群 |
注:NHS为国家医疗服务体系;Hib为b型流感嗜血杆菌;HPV为人乳头瘤病毒
在德国,Robert Koch研究所(RKI)承担疾病防控工作,相当于德国的疾病预防控制中心,下设常规疫苗委员会(STIKO),专门就疫苗接种问题提出建议[9],其建议接种的疫苗如表3所示[10]。STIKO推荐的疫苗免费向所有德国公民开放,由公共医疗保险支付全部接种费用。公共医疗保险是德国疫苗筹资的主要渠道,其他非推荐的疫苗通过私人医疗保险报销或个人自付[9]。

德国STIKO推荐接种疫苗
德国STIKO推荐接种疫苗
| 分类 | 疫苗种类及推荐接种人群 |
|---|---|
| 推荐 | ·乙肝疫苗、脊髓灰质炎疫苗、百日咳疫苗、白喉疫苗、破伤风疫苗、麻疹疫苗、风疹疫苗、腮腺炎疫苗、脑膜炎球菌疫苗、Hib疫苗、肺炎链球菌疫苗、轮状病毒疫苗、水痘疫苗 |
| ·流感疫苗(60岁以上老年人和孕妇) | |
| ·HPV疫苗(9~17岁年轻女性) | |
| ·森林脑炎疫苗(森林脑炎高发地区长期处在户外环境的人群) | |
| 非推荐 | 其他疫苗,上述推荐疫苗中未覆盖的人群 |
注:STIKO为常规疫苗委员会;Hib为b型流感嗜血杆菌;HPV为人乳头瘤病毒
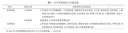
在日本,疫苗分为常规和自愿两类,如表4所示[11]。其中,常规疫苗针对A类和B类疾病,A类疾病免疫的目标是对传染病爆发或流行建立集体防御,B类疾病免疫的目标是防止个体感染疾病,公众对B类疫苗的接种不承担法定义务[12]。

日本常规疫苗与自愿疫苗
日本常规疫苗与自愿疫苗
| 分类 | 疾病分类 | 疫苗种类及相关信息 |
|---|---|---|
| 常规免疫 | A类疾病 | 乙肝疫苗(水平传播阻断)、百白破疫苗、脊髓灰质炎结合疫苗、卡介苗、麻疹疫苗、风疹疫苗、乙脑疫苗、Hib疫苗、13价肺炎球菌结合疫苗、水痘疫苗、HPV疫苗(2价和4价,不推荐接种,但包含在常规免疫中) |
| B类疾病 | 流感疫苗、23价肺炎球菌多糖疫苗 | |
| 自愿免疫 | - | 乙肝疫苗(母婴垂直传播阻断)、破伤风疫苗、腮腺炎疫苗、4价脑膜炎球菌结合疫苗、甲肝疫苗、轮状病毒疫苗、黄热病疫苗、狂犬病疫苗、成人白喉类毒素疫苗 |
注:Hib为b型流感嗜血杆菌;HPV为人乳头瘤病毒;-示无分类
对于常规疫苗,日本预防接种法规定由国税和地方税进行补贴,最终由日本的国民健康保险支付,居民可免费接种。对于自愿接种疫苗,居民需要自付费用,有些私人医疗保险可能覆盖部分费用,但额度非常有限,因为日本多数私人医疗保险主要补偿重大疾病,与人寿保险或长期护理保险更为相似[11,13]。
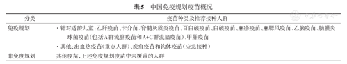
中国实行免疫规划制度,将疫苗分为免疫规划疫苗和非免疫规划疫苗,如表5所示[14]。免疫规划疫苗也称一类疫苗,公民应按照规定免费接种,资金来自国家和地方政府税收,目前中国免疫规划疫苗接种率以县为单位基本达到96%以上[15]。非免疫规划疫苗也称二类疫苗,由居民自愿自费接种,资金主要由个人自付。

中国免疫规划疫苗概况
中国免疫规划疫苗概况
| 分类 | 疫苗种类及推荐接种人群 |
|---|---|
| 免疫规划 | ·针对适龄儿童:乙肝疫苗、卡介苗、脊髓灰质炎疫苗、百白破疫苗、白破疫苗、麻疹疫苗、麻腮风疫苗、乙脑疫苗、脑膜炎球菌疫苗(包括A群流脑疫苗和A+C群流脑疫苗)、甲肝疫苗 |
| ·其他:出血热疫苗(重点人群)、炭疽疫苗和钩体疫苗(应急接种) | |
| 非免疫规划 | 其他疫苗,上述免疫规划疫苗中未覆盖的人群 |
表6比较了中国、美国、英国、德国、日本儿童免疫规划内疫苗情况。近年来,中国非免疫规划疫苗的接种率有较大增长,但与其他发达国家相比,接种率仍存在较大差距。以b型流感嗜血杆菌(Hib)疫苗和肺炎疫苗为例,世界卫生组织(WHO)报告的2018年全球Hib疫苗和肺炎疫苗三剂次接种率分别为72%和47%[16],而在中国,两种疫苗的一剂次接种率在2014年仅为46.72%和4.74%[17],三剂次接种率更低。

各国儿童免疫规划程序比较
各国儿童免疫规划程序比较
| 疫苗种类 | 中国 | 美国 | 英国 | 德国 | 日本 |
|---|---|---|---|---|---|
| 乙肝疫苗 | √ | √ | √ | √ | √ |
| 卡介苗 | √ | √ | √ | ||
| 脊髓灰质炎疫苗 | √ | √ | √ | √ | √ |
| 百白破疫苗 | √ | √ | √ | √ | √ |
| 麻疹疫苗 | √ | √ | √ | √ | √ |
| 风疹疫苗 | √ | √ | √ | √ | √ |
| 腮腺炎疫苗 | √ | √ | √ | √ | |
| 乙脑疫苗 | √ | √ | |||
| 脑膜炎球菌疫苗 | √ | √ | √ | √ | |
| 甲肝疫苗 | √ | √ | |||
| 轮状病毒疫苗 | √ | √ | √ | ||
| 水痘疫苗 | √ | √ | √ | ||
| Hib疫苗 | √ | √ | √ | √ | |
| 肺炎疫苗 | √ | √ | √ | √ | |
| HPV疫苗 | √ | √ | √ | √ | |
| 流感疫苗 | √ | √ | √ |
注:Hib为b型流感嗜血杆菌;HPV为人乳头瘤病毒。√表示属于儿童免疫规划内疫苗。因日本的腮腺炎疫苗并非常规疫苗,故将麻疹、风疹、腮腺炎疫苗拆开展示
通过比较美国、英国、德国、日本与中国的免疫规划概况和疫苗筹资策略,本文对中国当前的疫苗筹资机制提出如下建议。
中国的医疗保险制度尚处于单一的疾病保险阶段,但健康促进不仅包括治疗这一环节,还涉及预防、康复等重要的卫生干预措施。美国、德国、日本均将医疗保险作为疫苗筹资的主要渠道,英国的私人医疗保险也参与支付自费疫苗,由此看来,将接种疫苗的预防保健费用纳入医疗保险支付范围,实现由单一的疾病保险向健康保险过渡是国际大趋势。
当前,中国已在局部地区探索将非免疫规划疫苗纳入医疗保险的实践,该问题也引起了学者的关注。赵志广等[18]研究发现居民和医务人员对深圳市非免疫规划疫苗纳入社保支付范围持支持态度,且该举措具有较好的经济效益。吴琼等[3]也提出可将医疗保险发展为除政府税收和个人自付以外的第三大筹资渠道。笔者认为,在医疗保险向健康保险转变的趋势下,逐步引导医疗保险参与疫苗筹资,建立政府税收、医疗保险共付和个人自付良性互动、合理互补的疫苗筹资机制,有利于取得更好的成本效益,减小政府与个人自付负担,提高疫苗接种率。
2011年,卫生部指出之后免疫规划工作的重点之一是提高局部欠发达地区的接种率,尤其是西部贫困地区和流动人口较多的地区。2017年,国务院"十三五"卫生与健康规划也指出,需要建立公平有效可持续的卫生筹资体系,提高贫困人口的健康水平。因此,可探索将健康扶贫工程与免疫接种工作相结合,在保障贫困人口享有基本医疗卫生服务的同时,确保其享有应有的免疫接种服务,健全贫困人群和弱势群体的社会安全网。
在实际工作中,可对贫困人口实行政策倾斜,尤其是患大病和慢性病的农村贫困人口。美国针对贫困儿童与成人的做法为我们提供了宝贵的借鉴,根据美国的实践经验,中国可尝试为符合条件的贫困人口建立专门的预防接种计划或接种通道,确保贫困地区的疫苗供应及接种服务质量,逐步实现人人都可负担高水平的预防接种服务。
比较美国、英国、德国、日本与中国的免疫规划概况,可以发现,国际上诸多推荐免费接种的免疫规划疫苗,例如轮状病毒疫苗、水痘疫苗、Hib疫苗、肺炎疫苗、流感疫苗等,在中国尚属于非免疫规划疫苗,需要完全自付,这增加了居民的预防接种经济负担,也不利于疫苗覆盖率的提升。
在这种情况下,中国部分地区的地方政府结合当地财政情况,已采取措施逐步推进部分非免疫规划疫苗的接种,并取得了较好的效果。2019年颁布的《中华人民共和国疫苗管理法》也规定,地方政府可根据当地疾病防控需要,酌情增加免疫规划疫苗种类。以流感疫苗为例,北京市免费向在校中小学生和60岁及以上本地户籍老年人接种流感疫苗,深圳、河南新乡、浙江台州也可为本地户籍老人免费接种流感疫苗。更多的中央与地方财政投入,结合上文中提及的将部分非免疫规划疫苗纳入医疗保险支付,使非免疫规划疫苗由完全个人自付向部分个人自付甚至无需个人自付转变,可有效提升非免疫规划疫苗的覆盖率,提高全民健康水平。
所有作者均声明不存在利益冲突





















