
版权归中华医学会所有。
未经授权,不得转载、摘编本刊文章,不得使用本刊的版式设计。
除非特别声明,本刊刊出的所有文章不代表中华医学会和本刊编委会的观点。
糖尿病肾脏病(DKD)是糖尿病患者的常见慢性并发症之一,是指由糖尿病引起的慢性肾脏病(CKD),表现为尿蛋白水平升高(尿白蛋白肌酐比值≥30 mg/g)和(或)估算肾小球滤过率(eGFR)<60 ml·min-1·(1.73 m2)-1并持续超过3个月,同时排除其他病因CKD而作出的临床诊断。欧美国家大样本糖尿病队列研究报道20%~40%的糖尿病患者可发展为DKD[1,2]。我国缺乏全国代表性糖尿病队列,一些区域性研究报道的DKD患病率和欧美国家类似[3,4,5]。在全球范围内,DKD是CKD[包括终末期肾脏病(ESKD)]的首要病因,亦是糖尿病患者发生心血管疾病和早发死亡的重要危险因素[6,7]。
伴随着我国经济的快速发展和生活方式的转变,在既往的数十年间,糖尿病患者数量剧增[8],随之而来的是CKD病因谱改变。Zhang等[9]对2010至2015年我国三级医院3 530万例住院患者进行了CKD病因分析,结果发现,自2011年起,DKD所占比例开始超过慢性肾小球肾炎(0.71%比0.66%),且二者差距呈逐年扩大趋势[9]。我国成年一般人群的全国性调查数据分析结果(2009年)显示,DKD的患病率为1.23%[9],据估计,我国现有DKD患者0.24亿。此外,我国近20年的透析统计数据表明,ESKD病因中DKD的构成比例亦呈逐步攀升趋势[10]。如果不加以干预,在未来的5~10年内,DKD势必给我国医疗体系带来沉重的负担。除了疾病负担外,DKD给国家卫生体系带来的经济负担也是难以估量。据相关糖尿病登记报告结果显示,由DKD引起的我国每年新增尿毒症患者数目将达到99万人。每例尿毒症患者接受透析治疗每年花费约为10万元,如果这些新增的患者均接受透析治疗,未来5年内由DKD引起的新增尿毒症患者的医疗花费为1.48万亿元。即使考虑到尿毒症患者每年10%的病死率,由DKD引起的尿毒症患者的治疗费用也是惊人的数字。因此,需重新审视DKD在CKD防治中的重要性,开展早期诊断和干预,进而有效降低DKD带来的风险和负担。鉴于我国DKD防治尚缺乏规范化流程,北京大学医学部组织肾脏内科、内分泌科相关专家制定本共识,旨在推动我国DKD的预防、早期诊断、及时干预及延缓疾病发生发展,改善患者预后及提升生活质量。
证据来源:本共识依据2019年1月最新的系统文献复习及2019年6月前的其他证据制定。(1)英文:Embase、Medline、Cochrane Library、Ovid循证医学数据库。(2)中文:中国期刊全文数据库(CJFD)、中国生物医学文献数据库(CBM)、中国生物医学期刊文献数据库(CMCC)、万方数据资源系统、中文科技期刊全文数据库(VIP)、中国循证医学/Cochrane中心数据库(CEBM/CCD)。(3)手工检索:已出版的国内外关于糖尿病、DKD、CKD诊断与治疗指南。文献纳入标准:(1)涉及的研究对象为≥18岁的成人DKD患者;(2)关于DKD治疗相关的指南、随机对照临床试验(RCTs)、荟萃分析和综述。文献排除标准:透析和(或)肾移植的DKD患者。
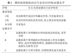
证据评价:专家组参考了改善全球肾脏病预后组织(KDIGO)等指南的推荐及证据分级标准,结合我国临床实践进行简化,将推荐等级分为3个等级,证据水平分为3个水平(表1),并按照DKD危险因素、诊断、治疗等分章节进行推荐,并给出相应的证据陈述。

糖尿病肾脏病诊治专家共识评级/证据水平
糖尿病肾脏病诊治专家共识评级/证据水平
| 评级 | 含义/支持证据的方法学性质 | |
|---|---|---|
| 推荐等级 | ||
| 1级 | 对诊断程序或治疗有确定疗效、可实施和安全 | |
| 2级 | 对治疗的有效性具有分歧,但主要是有效的证据 | |
| 未分级 | 专家观点 | |
| 证据水平 | ||
| A | 证据来源于多项随机对照试验或系统综述、荟萃分析 | |
| B | 证据来源于单项随机对照试验或大样本非随机研究,或多项观察性研究,或随机对照试验亚组,或事后分析等支持 | |
| C | 证据来源于小样本研究、回顾性研究或专家意见 | |
共识1. DKD的发生是基因、表观遗传学与复杂的行为和环境因素组成的社会体系相互作用的结果,主要可纠正的危险因素包括高血糖、高血压、脂代谢紊乱和肥胖(2B)。
既往研究发现,约1/3的1型糖尿病(T1D)和1/2的2型糖尿病(T2D)患者可发生DKD[11]。DKD的发病机制非常复杂,是基因、表观遗传学与复杂的行为和环境因素组成的社会体系相互作用的结果。代谢紊乱、肾脏血流动力学异常、肾素-血管紧张素-醛固酮系统(RAAS)激活、氧化应激、炎症等均参与了DKD发生、发展[11]。上述多种因素的综合作用引起肾小球足细胞和内皮细胞损伤,导致系膜基质增宽和肾小球基底膜增厚,动脉粥样硬化、肾小管萎缩和纤维化,出现临床上可检测到的蛋白尿和(或)肾小球滤过率(GFR)下降。肾小球高滤过在T1D更为常见[12],其病理生理学机制并不明确,可能的机制推测是通过钠-葡萄糖共转运蛋白2增加了近端肾小管对葡萄糖的重吸收,进而致密斑感应氯化钠浓度下降,导致球管反馈的减弱,入球小动脉扩张以增加肾小球灌注[13]。同时,血管紧张素Ⅱ的局部产生增加导致出球小动脉收缩,整体作用结果是肾小球高内压和高滤过[13]。和T1D相比,在T2D患者中,高血压、肥胖、动脉粥样硬化等代谢因素在DKD发生、发展中起到了更为突出的作用[14]。
回顾近10余年相关研究,高血糖、高血压、脂代谢紊乱和肥胖仍是DKD发生和发展的主要可纠正的危险因素。Pirart[15]在糖尿病前瞻性观察性研究中发现,高血糖的严重程度及持续时间与DKD的发生相关。之后,在T1D和T2D人群的多项RCTs进一步证实了这一结论[2,16]。即使血糖整体控制达标,血糖波动、发作性高血糖/低血糖亦与糖尿病患者的肾脏损伤相关[11]。高血压在T1D和T2D患者中都很常见。在T1D患者中,高血压的患病率与糖尿病病程密切相关,病程10年时为5%,20年时为33%,40年时升至70%[17]。和T1D不同,一项病例系列研究纳入了3 500余例新近诊断的T2D患者,39%的患者已经存在高血压[18]。多项研究结果发现,平均动脉压、血压变异性均与DKD发生相关[19,20]。一项大型荟萃分析纳入40个临床试验包含100 354例T2D患者,结果发现,收缩压≥140 mmHg(1 mmHg=0.133 kPa)的患者血压每降低10 mmHg,白蛋白尿发生风险下降17%(RR=0.83,95%CI:0.79~0.87)[21]。脂代谢紊乱是DKD发生的另一个重要危险因素。高三酰甘油(TG)、高低密度脂蛋白胆固醇(LDL-C)、低高密度脂蛋白胆固醇(HDL-C)与糖尿病患者的肾脏损伤独立相关[22]。近期一项研究发现,肾脏异位脂肪沉积与DKD患者的肾小管损伤相关[23]。有研究者尝试采用脂质组学方法分析脂质图谱和糖尿病人群慢性并发症的关系[24],迄今尚无实质性研究结果。
近年来,肥胖与DKD的相关性引起广泛关注。肥胖除了与上述危险因素相互影响外,还与胰岛素抵抗、肾脏内部血流动力学改变、交感神经激活、系统炎症、氧化应激及内皮损伤等相关。伴随着生活方式和饮食结构的改变,我国糖尿病和肥胖群体整体呈增加和年轻化趋势[25]。因此,对青少年群体的体重和血糖管理可作为DKD一级预防的有效策略。
DKD的家族聚集性提示基因多态性在DKD发展中起重要作用。但已有研究结果发现,遗传因素不能全面解释DKD的发病机制,表观遗传学及环境因素对DKD发生发展的影响已得到广泛关注[11,26]。部分T2D患者在血糖、血脂和血压控制良好的情况下,仍进展为DKD甚至进入ESKD[27,28]。DKD发生的其他可纠正的危险因素还包括社会经济水平低下、久坐的生活方式、吸烟、胰岛素抵抗、内皮损伤、慢性/复发性感染、高尿酸血症、口服避孕药和维生素D缺乏等[29,30,31,32]。此外,种族、年龄、早发糖尿病(起病年龄<40岁)、糖尿病病程、DKD家族史、宫内发育迟缓及母亲罹患妊娠期糖尿病等不可纠正因素亦与DKD发病风险增高相关[11]。
共识2.蛋白尿和(或)GFR下降是DKD发生、发展的重要预测因子(1B)。
白蛋白尿和eGFR下降是目前DKD诊断和预后评估的重要临床指标。美国糖尿病学会(ADA)2019年糖尿病管理指南建议T1D患者病程≥5年、所有T2D患者、糖尿病合并高血压患者每年至少进行一次尿白蛋白水平和eGFR评估[33]。观察性研究结果发现,21%~64%的糖尿病合并微量白蛋白尿(即尿白蛋白肌酐比30~299 mg/g)患者在随访期间出现微量白蛋白尿"缓解"(microalbuminuria regression)[34]。这一临床现象可能与血糖、血压的有效管理及RAAS抑制剂的早期应用相关[35]。与微量白蛋白尿相比,糖尿病患者一旦进入显性白蛋白尿(尿白蛋白肌酐比≥300 mg/g)后,肾功能进展及ESKD发生风险更高[36]。
近年来多项大样本糖尿病队列研究发现,单纯GFR下降在糖尿病人群中并不少见,尤其是在T2D近50%的患者GFR下降可不同时伴有白蛋白尿[37]。研究发现,早期肾功能下降(即在白蛋白尿出现之前,每年GFR下降速率>3.3%)和快速肾功能下降(每年GFR下降>5 ml/min)与DKD发生、发展相关[38]。来自美国Joslin糖尿病中心的一项研究纳入了161例T1D合并蛋白尿且基线肾功能正常的患者,并进行了长达5年的随访,研究结果发现,早期GFR下降预测ESKD的效能优于基线血压、糖化血红蛋白(HbA1c)和白蛋白尿[39]。在T2D患者中亦得到了一致的结论,早期GFR下降患者ESKD的10年累积发生率远高于无早期GFR降低者(41%比15%,P<0.001)[40]。
共识3.高血糖、高血压、脂代谢紊乱、不健康的饮食结构及生活方式是DKD进展的重要危险因素(2C)。
与DKD发生类似,血糖和血压在DKD进展中亦发挥重要作用。包括糖尿病和心血管行动(ADVANCE)、糖尿病控制与并发症研究(DCCT)等的多项RCTs结果表明,强化降糖治疗可显著减少白蛋白尿及降低肾功能进展风险[41]。多项前瞻性研究发现高血压与ESKD发生相关[42,43];除了血压值外,血压节律异常和变异度在DKD预后中的价值得到越来越多的关注[44,45]。纠正高脂血症可减少心血管及死亡风险,但关于他汀类降脂药物的肾脏保护作用并无统一结论。少数研究指出贝特类降脂药可减少白蛋白尿水平,但还需要更多的证据夯实[46]。此外,一些观察性研究提出与DKD进展相关的饮食及生活方式包括肥胖、久坐、缺乏锻炼、吸烟、高盐和高蛋白饮食(>1.3 g·kg-1·d-1)等[47]。糖尿病健康行动(LOOK-AHEAD)研究发现在强化饮食和生活方式干预后,尿白蛋白水平显著下降[48]。但生活方式干预对DKD患者肾脏硬终点(ESKD、血肌酐倍增、肾病相关死亡)的获益仍不明确。
综上所述,DKD的发生、发展并非单一危险因素,而是复杂的基因和表观遗传学体系与同样复杂的行为和环境因素组成的社会体系相互作用的结果。上述各项因素与DKD发生、发展的风险增高相关。但在实际医疗工作中,目前尚缺乏能有效预测DKD发生及进行DKD进展危险分层的临床指标。近年来研究结果提示,肾小管损伤标志物[如中性粒细胞明胶酶相关脂质运载蛋白(NGAL)和肾损伤分子1(KIM-1)]、血尿酸、终末期糖基化产物、炎性标志物和可溶性肿瘤坏死因子α(TNF-α)受体等与DKD的发生发展相关[11]。筛选与验证能预测DKD发生及快速进展相关的临床指标和(或)生物标志物对于DKD的管理至关重要。
共识4.临床诊断:在排除其他原因导致的CKD的前提下,T1D和T2D患者出现微量白蛋白尿(尿白蛋白肌酐比30~<300 mg/g)或大量白蛋白尿(尿白蛋白肌酐比≥300 mg/g)或eGFR下降[<60 ml·min-1·(1.73 m2)-1],若同时合并有糖尿病视网膜病变(DR),可以临床诊断DKD(1B)。
DKD是排除性的临床诊断,大部分是基于患者临床表现而作出的诊断。蛋白尿是DKD诊断的重要指征,但亦有局限性。在出现大量蛋白尿的糖尿病患者中,肾穿刺活检结果证实为存在糖尿病肾小球病变的比例为70%左右[49,50],在仅合并微量白蛋白尿的糖尿病患者中病理证实为存在糖尿病肾小球病变的比例低于大量蛋白尿患者[51],在T2D患者中只有40%的微量白蛋白尿患者出现典型DKD的病理表现[52]。因此,当糖尿病患者出现蛋白尿,特别是仅出现微量白蛋白尿时,需联合其他指标诊断DKD。虽然蛋白尿在DKD的诊断中具有重要地位,但越来越多的研究发现,糖尿病患者在尿白蛋白正常的情况下,eGFR即下降至60 ml·min-1·(1.73 m2)-1以下,肾穿刺病理检查亦发现典型的糖尿病肾小球病变[34,50]。因此,临床上应重视非蛋白尿型DKD的诊断[53]。目前没有关于DKD临床严重程度评估标准。KDIGO指南基于eGFR值和尿白蛋白水平的CKD分期体系可在DKD临床评估中作为参考:(1)按eGFR[ml·min-1·(1.73 m2)-1]分为G1(>90)、G2(60~89)、G3a(45~59)、G3b(30~44)、G4(15~29)、G5(<15)期;(2)按尿白蛋白肌酐比(mg/g)分为A1(<30)、A2(30~299)、A3(≥300)期。
DR与DKD具有相似的病理生理学基础。美国国家肾脏基金会的肾脏病预后的质量倡议(K/DOQI)汇总了11项通过DR预测T2D患者是否伴有DKD肾脏病理表现的研究发现,在微量白蛋白尿的糖尿病患者中,DR预测DKD的灵敏度高达100%,特异度为46%~62%;在大量白蛋白尿的糖尿病患者中,DR预测DKD的灵敏度为20%~84%,特异度为67%~100%[54]。随着研究的深入,结果提示DKD和DR的疾病进展一致性可能并非如我们预想,尤其是在T2D中,DKD患者发生DR的比例可能仅60%左右;在T1D中,既往的研究数据显示,DKD和DR的疾病进展一致性约在75%左右[55,56,57]。
共识5. DKD的肾活检适应证:尿沉渣显示活动性血尿、突发水肿和(或)大量蛋白尿、短期内肾功能迅速下降,尤其不伴视网膜病变时,需肾穿刺活检除外非DKD的肾脏损伤或者DKD同时合并非DKD的肾脏损伤(1B)。
经皮肾穿刺活检是DKD诊断的金标准,既往认为,对病程超过10年的T2D患者,无血尿等不典型表现,可临床诊断DKD,肾穿刺活检的必要性不大[58]。但随着对DKD认识的不断深入,肾穿刺活检的重要性逐渐凸显。我国一项T2D患者肾穿刺活检回顾性研究发现,约8%的DKD患者同时合并其他肾小球疾病,以IgA肾病最为常见[59]。另一项小样本回顾性研究纳入经肾穿刺活检明确诊断为DKD的患者,研究结果亦发现,临床诊断DKD的患者中合并原发性肾小球疾病的患者比例高达25%[60]。最近一项我国T2D患者肾活检回顾性研究发现,膜性肾病和肾小管间质肾病在年龄>60岁的DKD患者中较IgA肾病的比例更高[61]。因此建议,对可能出现非DKD或DKD同时合并其他CKD的糖尿病患者,积极行肾穿刺活检以明确病理诊断。
关于糖尿病肾小球病变的病理分期,推荐使用2010年肾脏病理学会(RPS)国际专家组制定的糖尿病肾小球病变病理分级标准[62]。该分级系统适用于T1D和T2D患者。RPS的DKD分级系统根据肾脏组织光镜、免疫荧光和电镜的改变,将糖尿病肾小球病变分为Ⅰ~Ⅳ型(表2);另外,对肾小管、间质与血管的损伤亦进行了定量评分(表3)[62]。应用这种分类方式,2013年我国一项回顾性研究共纳入Ⅰ型DKD患者63例,Ⅱa型95例,Ⅱb型32例,Ⅲ型168例,Ⅳ型56例,各型5年肾脏生存率分别为100%、90.2%、75.4%、39.0%、15.3%[63]。另一项针对188例明确诊断DKD患者的研究结果提示,肾小球病理分型可以作为肾功能预后的独立预测因素,而间质小管病变和动脉病变不能成为DKD患者肾功能预后的独立预测因素;处于5个分型的DKD患者肾脏的5年生存率分别为100%、84.6%、60.0%、47.5%、33.3%[64]。除了我国的研究,Oh等[65]在2012年对韩国DKD患者的回顾性研究显示,处于5个病理分期的DKD患者肾脏的5年生存率分别为100.0%(Ⅰ型和Ⅱa型)、75.0%(Ⅱb型)、66.7%(Ⅲ型)、38.1%(Ⅳ型)。综上,DKD病理分型标准对判断肾脏预后具有指导价值。

糖尿病肾小球病变的病理分型标准
糖尿病肾小球病变的病理分型标准
| 分型 | 描述 | 标准 |
|---|---|---|
| Ⅰ型 | 单纯肾小球基底膜增厚 | 光镜下显示无或轻度特异性改变;电镜提示肾小球基底膜增厚:女性>395 nm,男性>430 nm(年龄≥9岁);未出现Ⅱ、Ⅲ或Ⅳ型改变a |
| Ⅱa型 | 轻度系膜增宽 | 在Ⅰ型改变的基础上,>25%的肾小球有轻度系膜增宽,未出现Ⅲ、Ⅳ型改变 |
| Ⅱb型 | 重度系膜增宽 | 在Ⅰ型改变的基础上,>25%的肾小球有重度系膜增宽,未出现Ⅲ、Ⅳ型改变 |
| Ⅲ型 | 结节性硬化(K-W病变) | 在Ⅰ、Ⅱ型改变的基础上,肾小球系膜区出现结节性硬化,未出现Ⅳ型改变 |
| Ⅳ型 | 晚期糖尿病肾小球硬化 | 超过50%的肾小球出现球性硬化,同时存在Ⅰ~Ⅲ型病理改变 |
注:a肾小球基底膜厚度以电镜测量结果为准,其他测量方法亦可参考本数值

糖尿病肾脏病的间质病变和血管病变评分标准
糖尿病肾脏病的间质病变和血管病变评分标准
| 病变 | 判定标准 | 评分(分) | |
|---|---|---|---|
| 肾间质病变 | |||
| 间质纤维化和肾小管萎缩 | 无 | 0 | |
| <25% | 1 | ||
| 25%~50% | 2 | ||
| >50% | 3 | ||
| 肾间质炎症 | 无 | 0 | |
| 仅在IFTA的周围出现炎性细胞浸润 | 1 | ||
| 无IFTA的间质亦出现炎性细胞浸润 | 2 | ||
| 肾血管病变 | |||
| 肾小动脉透明变性 | 无 | 0 | |
| 1处小动脉透明变性 | 1 | ||
| 多处小动脉透明变性 | 2 | ||
| 肾大血管病变 | 有/无 | ||
| 肾动脉硬化(病变最重血管) | 无内膜增厚 | 0 | |
| 内膜增厚小于中膜厚度 | 1 | ||
| 内膜增厚大于中膜厚度 | 2 | ||
注:IFTA为肾间质纤维化和小管萎缩
本节主要阐述关于成人非透析依赖DKD患者的治疗原则,不包括透析和肾移植患者。治疗目的包括减少蛋白尿、延缓肾功能进展、降低心血管事件风险,以及提高生存率和生活质量。除了一般性的生活方式建议外,还针对血糖、血压和血脂管理提出建议。
共识6.应倡导对DKD患者进行包括危险因素控制(高血压、高血糖和脂代谢紊乱)、生活方式调整和患者宣传教育的综合管理模式(1B)。
影响DKD患者预后的因素是多方面的,因此越来越多的观点认为,DKD管理模式应是危险因素的全面防治及多学科管理模式(包括肾内科、内分泌科、心脑血管、眼科专科医师,营养师、临床药师以及护师等)。管理内容包括高血糖、高血压、脂代谢紊乱等危险因素的管理,合并症的防治,生活方式的调整(包括戒烟、运动、肥胖人群的减重及饮食结构调整等)。我国香港的一项大型纵向队列对13年间(2000至2012年)香港医院管理局辖下的16个糖尿病中心的338 908例T2D患者进行管理和评估,结果发现有效的综合管理可以降低T2D患者的肾脏事件和死亡风险[3]。需要强调DKD患者的自我管理非常重要,但由于躯体疾病及随之带来的心理影响,DKD患者的有效自我管理很难长期维持。已有证据表明,DKD患者不依从率高达33%~75%[66]。整体而言,我国DKD人群管理相关循证证据有限,绝大多数来自国外研究,适宜于我国DKD人群的最优管理模式尚在进一步摸索中。
共识7.推荐优化降糖治疗,非透析DKD患者不宜过分强化降糖,将HbA1c控制在7%~8%可能是合理的;同时,应注意个体化降糖治疗(2B)。
迄今为止,并无针对DKD患者的最佳血糖控制目标的RCTs。基于早期DCCT、英国前瞻性糖尿病研究(UKPDS)等大样本糖尿病人群的RCTs结果表明,对T1D和T2D患者强化血糖治疗达到接近正常血糖水平(HbA1c 7%左右)可显著延缓白蛋白尿的发生、发展及减少GFR下降的风险[41]。ADVANCE研究结果进一步证实了强化血糖控制可以减少白蛋白尿和ESKD的发生风险[41]。后续糖尿病干预及并发症流行病学研究(EDIC)对DCCT中95%的入组患者进行了长期随访发现,早期强化降糖治疗所带来的肾脏获益(包括白蛋白尿和GFR下降发生风险的减低)持续存在[67]。基于早期强化降糖治疗所带来的不随血糖水平变化而持久存在的并发症发生风险下降,学者们提出早期强化治疗可能存在"代谢记忆"效应[67]。但DCCT、UKPDS和ADVANCE研究一致发现,强化血糖控制并未带来心血管获益。国际透析预后与实践模式研究(DOPPS)是一项全球多中心前瞻性队列研究,该研究纳入了9 201例糖尿病血液透析患者进行随访并探讨基线HbA1c和死亡风险的相关性[68]。研究结果发现,在糖尿病透析人群中HbA1c与患者死亡率呈U型曲线关系,HbA1c在7%~8%时,患者的生存率最高[68]。在非透析糖尿病人群,包括ADVANCE(HbA1c 6.5%比7.3%)和控制糖尿病患者心血管疾病风险性行动(the Action to Control Cardiovascular Risk in Diabetes,ACCORD)(HbA1c 6.0%比7.0%~7.9%)研究亦发现,积极强化血糖控制的后果是严重低血糖发生率增加,反而增加患者死亡风险[16,69,70]。在糖尿病人群中,伴随GFR下降,患者低血糖发生率呈上升趋势。造成这一现象的原因是多方面的,包括降糖药物作用时间延长、慢性营养不良等。因此共识组认为,对DKD患者的HbA1c靶目标值可相对宽松,HbA1c 7%~8%对DKD患者可能适宜。另外在DKD患者中,随着GFR下降,红细胞寿命缩短及后续出现贫血,势必会影响HbA1c检测值的精度。因此,在DKD人群定期监测血糖谱是必要的。
需要提出的是,糖尿病人群的血糖管理需要个体化,包括年龄、CKD分期、低血糖发生风险、预期寿命及合并症等因素均会影响血糖控制靶目标的调整。对年轻且肾功能正常的DKD患者,在排除合并糖尿病其他慢性并发症及平衡低血糖风险的前提下,本共识组建议可以酌情考虑将HbA1c控制在7%以下。后续尚需开展针对DKD患者血糖靶目标的高质量临床试验。
共识8.胰高血糖素样肽1(GLP-1)受体激动剂、二肽基肽酶4(DPP-4)抑制剂、钠-葡萄糖协同转运蛋白2(SGLT2)抑制剂和内皮素受体拮抗剂等新型药物在延缓DKD进展方面具有前景(2B)。
近年来,包括GLP-1受体激动剂和DPP-4抑制剂为代表的降糖药物已普遍应用于糖尿病患者。GLP-1受体激动剂在糖尿病患者的临床试验中显示有延缓蛋白尿进展、降低进入ESKD风险的作用[71,72,73]。这些临床试验主要纳入合并心血管风险的糖尿病人群,而且肾脏事件均作为次要终点。DPP-4抑制剂在一些小样本临床试验中显示具有降低蛋白尿的作用,但研究随访时间短,且缺乏肾脏硬终点的评估[71]。未来需要更多严格设计的临床试验在糖尿病合并CKD人群中评估上述药物的获益和风险。在新型降糖药物中,近期SGLT2抑制剂受到更多关注。目前达格列净、卡格列净、恩格列净作为T2D的降糖药物已在欧美及中国上市。SGLT2抑制剂可减少近端肾小管对葡萄糖和钠的重吸收,缓解肾小球高灌注及高滤过,机制上提示此类药物具有独立于降糖之外的肾脏保护作用,包括减轻体重和降低血压等改善代谢紊乱[74]。主要副作用是低血压、泌尿系统和生殖系统感染风险。急性肾损伤(AKI)、会阴坏死性筋膜炎、酮症酸中毒、下肢截肢风险增加以及骨折等副作用在既往文献中也有报道[74]。前期多项RCTs均将肾脏事件作为次要终点。其中,恩格列净的心血管结局(EMPA-REG OUTCOME)研究纳入7 200例T2D合并心血管疾病(CVD)患者并随机分配接受恩格列净10 mg/d,25 mg/d口服或者安慰剂治疗。中位随访时间超过3.1年,结果显示,与安慰剂组比,恩格列净组肾脏事件新发或恶化[包括进展至显性白蛋白尿(即尿白蛋白肌酐比≥300 mg/g)、血肌酐倍增、开始肾脏替代治疗和肾脏原因死亡]的风险降低39%(HR=0.61,95%CI:0.53~0.70,P<0.001),肾脏事件复合终点(血肌酐倍增、肾脏替代治疗或肾脏原因死亡)的风险降低46%(HR=0.54,95%CI:0.40~0.75,P<0.001)[75]。卡格列净的心血管评估研究(CANVAS)与CANVAS肾脏终点研究(CANVAS-R)共纳入10 142例合并CVD或心血管高危风险T2D患者,随机接受卡格列净或安慰剂治疗[76]。在平均随访188.2周后,与安慰剂组比,卡格列净组进展至显性白蛋白尿的风险下降27%(HR=0.73,95%CI:0.67~0.79),肾脏事件复合终点(eGFR下降40%、需要肾脏替代治疗或肾脏原因死亡)风险下降40%(HR=0.60,95%CI:0.47~0.77)[76]。达格列净的心血管预后研究(DELLARE TIMI58)共纳入17 160例T2D合并CVD或者心血管高危风险患者,中位随访4.2年,结果显示,与安慰剂组相比,达格列净组肾脏事件复合终点(eGFR下降40%、ESKD、肾病相关死亡、心血管死亡)风险降低24%(HR=0.76,95%CI:0.67~0.87)[77]。需要强调的是,EMPA-REG OUTCOME、CANVAS、CANVAS-R、DELLARE TIMI58纳入人群大多合并明确CVD,SGLT2抑制剂在糖尿病合并CKD人群是否具有肾脏保护作用并不清楚。最近,《新英格兰医学杂志》公布了卡格列净和肾事件(CREDENCE)这一全球多中心随机、双盲、安慰剂对照研究的结果,该研究是首个在DKD患者评估SGLT2抑制剂的肾脏结局的RCTs[78]。该研究共纳入了4 401例T2D合并CKD患者,在标准治疗基础上,以1∶1比例随机接受卡格列净100 mg/d(n=2 202)或安慰剂(n=2 199)治疗,中位随访时间2.62年,研究结果发现,和安慰剂组相比,卡格列净组的肾脏相关复合终点(ESKD、血肌酐倍增和肾脏相关死亡)风险降低34%(HR=0.66,95%CI:0.53~0.81),CVD复合终点(心血管死亡、心肌梗死和脑卒中)的风险降低20%(HR=0.80,95%CI:0.67~0.95)[78]。目前尚在进行的RCTs还包括恩格列净肾脏结局(EMPA-KIDNEY)和达格列净肾脏探索计划(DAPA-CKD),这些研究均以DKD人群的肾脏终点为主要结局,其研究结果值得期待。
基于ADA 2018年糖尿病管理指南建议,不同类别的降糖药物在糖尿病合并肾功能下降患者的推荐剂量调整见表4[79]。胰岛素是DKD患者,尤其是CKD 3~5期患者最常选择的药物。但需注意的是,随着肾功能下降,肾脏对胰岛素的清除减少,胰岛素使用剂量可能下降。

糖尿病合并肾功能下降患者常用降糖药物的剂量推荐
糖尿病合并肾功能下降患者常用降糖药物的剂量推荐
| 降糖药物种类 | 药物名称 | 肾功能下降患者的剂量调整 |
|---|---|---|
| 双胍类 | 二甲双胍 | eGFR>45 ml·min-1·(1.73 m2)-1,无须调整剂量 |
| eGFR 30~45 ml·min-1·(1.73 m2)-1,根据情况可减量使用 | ||
| eGFR<30 ml·min-1·(1.73 m2)-1,禁用 | ||
| 磺脲类 | 格列吡嗪 | 小剂量起始,2.5 mg/d |
| 格列美脲 | 小剂量起始,1 mg/d | |
| 格列本脲 | 避免使用 | |
| α葡糖苷酶抑制剂 | 阿卡波糖 | eGFR<30 ml·min-1·(1.73 m2)-1,禁用 |
| 伏格列波糖 | eGFR<30 ml·min-1·(1.73 m2)-1,禁用 | |
| 格列奈类 | 瑞格列奈 | eGFR<30 ml·min-1·(1.73 m2)-1,起始剂量0.5 mg随餐服用 |
| 那格列奈 | eGFR<30 ml·min-1·(1.73 m2)-1,起始剂量60 mg随餐服用 | |
| 噻唑烷二酮类 | 吡格列酮 | 无需剂量调整 |
| 罗格列酮 | 无需剂量调整 | |
| 肠促胰岛素类似物 | 普兰林肽 | eGFR在20~50 ml·min-1·(1.73 m2)-1时无需剂量调整 |
| GLP-1受体激动剂 | 利拉鲁肽 | 中重度肾功能损害患者使用经验有限,不推荐使用 |
| 艾塞那肽 | eGFR<30 ml·min-1·(1.73 m2)-1,禁用 | |
| DPP-4抑制剂 | 西格列汀 | eGFR>50 ml·min-1·(1.73 m2)-1,100 mg/d |
| eGFR 30~50 ml·min-1·(1.73 m2)-1,50 mg/d | ||
| eGFR<30 ml·min-1·(1.73 m2)-1,25 mg/d | ||
| 沙格列汀 | eGFR>50 ml·min-1·(1.73 m2)-1,5 mg/d | |
| eGFR<50 ml·min-1·(1.73 m2)-1,2.5 mg/d | ||
| 维格列汀 | eGFR>50 ml·min-1·(1.73 m2)-1,100 mg/d | |
| eGFR<50 ml·min-1·(1.73 m2)-1,50 mg/d | ||
| 阿格列汀 | eGFR>60 ml·min-1·(1.73 m2)-1,25 mg/d | |
| eGFR 30~60 ml·min-1·(1.73 m2)-1,12.5 mg/d | ||
| eGFR<30 ml·min-1·(1.73 m2)-1,6.25 mg/d | ||
| 利格列汀 | 无需剂量调整 | |
| SGLT2抑制剂 | 卡格列净 | eGFR 45~59 ml·min-1·(1.73 m2)-1,100 mg/d |
| eGFR<45 ml·min-1·(1.73 m2)-1,避免使用 | ||
| 达格列净 | eGFR<60 ml·min-1·(1.73 m2)-1,不推荐使用 | |
| 恩格列净 | eGFR<45 ml·min-1·(1.73 m2)-1,避免使用 |
注:GLP-1为胰高糖素样肽1;DPP-4为二肽基肽酶4;SGLT2为钠-葡萄糖协同转运蛋白2;eGFR为估算肾小球滤过率
除了降糖药物外,内皮素受体拮抗剂、非甾体盐皮质激素受体拮抗剂(MRA)、磷酸二酯酶抑制剂、维生素D类似物在基础试验和(或)小样本临床试验中亦展示了潜在的肾脏获益[11,14]。新近公布的内皮素受体拮抗剂阿曲生坦Ⅲ期临床试验纳入2 648例T2D患者,在RAAS抑制剂的基础上分别接受阿曲生坦及安慰剂治疗[80]。中位随访时间2.2年,阿曲生坦组患者出现主要肾脏终点结局(包括血肌酐倍增、ESKD、维持性透析持续≥90 d、肾移植、肾衰竭导致的死亡)的比例为6%,显著低于安慰剂组患者的7.9%(HR=0.65,95%CI:0.49~0.88,P=0.004 7)[80]。未来需要更多高质量的临床试验评估这些药物在DKD防治领域的应用前景。
共识9.针对非透析DKD患者,建议血压控制在<140/90 mmHg(1C);对合并蛋白尿的非透析DKD患者,在权衡获益与风险后可考虑血压降至<130/80 mmHg(2B)。
基于KDIGO和2014美国高血压指南(JNC8),建议糖尿病患者血压控制在<140/90 mmHg。这一推荐是基于小样本的随机研究结果支持血压<140/90 mmHg可延缓GFR进展,降低CVD死亡风险[66]。对DKD患者,目前国内外相关指南推荐的血压达标值并不统一(表5),主要集中在<140/90 mmHg和<130/80 mmHg两个靶目标。中国肾性高血压管理指南2016[81]、中国2型糖尿病防治指南2017[82]、KDIGO CKD血压管理指南2012[83]、ADA糖尿病管理指南2019[33]认为,对糖尿病合并蛋白尿患者,血压<130/80 mmHg能带来更大的临床获益,而JNC8推荐血压靶目标为<140/90 mmHg[84]。但应当指出,上述目标值的推荐均缺少大样本RCTs证据支持,且研究纳入的受试者主要是非糖尿病的CKD人群。目前尚无RCTs探讨DKD人群血压和肾脏预后。

糖尿病肾脏病相关指南/共识推荐的血压管理达标值
糖尿病肾脏病相关指南/共识推荐的血压管理达标值
| 指南/共识 | 血压达标值 | 推荐等级/证据级别 | |
|---|---|---|---|
| KDIGO关于慢性肾脏病血压管理指南(2012年) | 合并糖尿病的非透析慢性肾脏病患者: | 1B | |
| 如无白蛋白尿,降压达标值为≤140/90 mmHg | 2D | ||
| 如合并蛋白尿,降压达标值为≤130/80 mmHg | |||
| 中国2型糖尿病防治指南(2017年) | 糖尿病合并高血压者血压控制目标为<130/80 mmHg | 无 | |
| 中华医学会糖尿病学分会微血管并发症学组糖尿病肾脏病防治共识(2014年) | 糖尿病肾脏病的血压控制目标为<130/80 mmHg | 无 | |
| 中国肾性高血压管理指南(2016年) | 合并糖尿病的慢性肾脏病患者降压达标值为≤140/90 mmHg,如耐受,可进一步控制在30 mg/d的糖尿病患者血压控制目标为<130/80 mmHg | 无 | |
| JNC 8(2014年) | 推荐成人慢性肾脏病患者血压达标值为<140/90 mmHg | E(专家意见) | |
| 推荐成人糖尿病患者血压达标值为<140/90 mmHg | E(专家意见) | ||
| ADA糖尿病管理指南(2019年) | 合并白蛋白尿的糖尿病肾脏病患者可以考虑更低的达标值(如<130/80 mmHg) | 无 | |
注:KDIGO为改善全球肾脏病预后组织;JNC 8为美国高血压指南;ADA为美国糖尿病协会;1 mmHg=0.133 kPa
尽管强化降压可能有更多心血管和生存获益,但同时增加了不良事件风险。厄贝沙坦干预DKD研究(IDNT)纳入1 513例T2D合并肾脏病患者,结果发现,如果将DKD患者的收缩压降至≤120 mmHg,心血管源性死亡、全因死亡以及充血性心力衰竭事件的发生风险将会显著升高[85]。收缩压干预试验(SPRINT)纳入9 361例年龄≥50岁,基线平均收缩压≥130 mmHg且至少合并一项心脏病危险因素(除脑卒中外的亚临床或临床心血管疾病、CKD、Framingham十年心血管风险评分≥15%或年龄>75岁)的非糖尿病的高血压患者,随机进入强化治疗(收缩压<120 mmHg)和标准治疗(收缩压<140 mmHg)[86]。研究结果发现,和标准治疗组相比,强化治疗组的主要终点(心肌梗死、急性冠脉综合征、脑卒中、心力衰竭、心血管死亡)和全因死亡的风险分别下降25%和27%[86]。因此该项研究在中位随访3.26年时被提前终止。尽管如此,研究结果也发现强化降压组AKI和低血压的发生率显著升高。和SPRINT研究不同,ACCORD研究纳入了4 733例糖尿病合并高心血管风险患者,结果表明标准治疗组(收缩压<140 mmHg)和强化降压组(收缩压<120 mmHg)的主要终点发生率(非致死性心肌梗死、非致死性脑卒中、心血管死亡、全因死亡)无显著差异[47]。
综上所述,本共识组认为对非透析DKD患者推荐血压<130/80 mmHg的目标值的证据并不一致,且可能带来更多安全性风险,因此在无新的证据出现前,仍将DKD血压达标值维持在<140/90 mmHg是合理的,同时需考虑个体化降压。对合并蛋白尿的DKD患者,在权衡获益与风险后可考虑降至130/80 mmHg,但应避免收缩压<120 mmHg,舒张压<60~70 mmHg[87,88]。
共识10.针对非透析DKD患者,RAAS抑制剂是一线推荐降压药物(1B),尤其是同时合并高血压、尿白蛋白肌酐比≥300 mg/g的糖尿病患者(1A);针对非透析DKD患者,不推荐RAAS系统多重阻断[包括联合使用血管紧张素转换酶抑制剂(ACEI)、血管紧张素受体阻断剂(ARB)或肾素抑制剂的任意两种药物](2B)。
糖尿病合并高血压,但无DKD的人群,RAAS抑制剂并未显示优于其他降压药物[89],且迄今尚无确切证据显示非高血压、非DKD的糖尿病患者使用RAAS抑制剂可以阻止DKD的发生[90,91]。因此,针对无高血压且无DKD的糖尿病人群/糖尿病单纯合并高血压人群,RAAS抑制剂目前并不作为一线药物推荐。但对DKD人群[包括白蛋白尿和(或)eGFR<60 ml·min-1·(1.73 m2)-1],尤其是合并显性白蛋白尿人群,多项临床试验证实RAAS抑制剂具有减轻蛋白尿、延缓肾功能进展及心血管获益。综上,共识组认为,DKD合并高血压患者起始降压首选ACEI或ARB是合理的。
近10年来多项RCTs报道了ACEI联合ARB或ACEI/ARB联合肾素抑制剂对CKD长期预后的影响,其中亦包含了DKD人群[41,92,93]。相比单一RAAS抑制剂治疗,双重RAAS阻断策略虽然能降低CKD患者的蛋白尿,但心肾硬终点均未显著获益。且RAAS双重阻断显著增加不良事件(如高血钾、急性肾损伤)的风险,导致多项临床试验提前终止[92,93]。因此共识组认为对DKD患者,不建议ACEI与ARB联用或ACEI/ARB联合肾素抑制剂治疗。即便是个体化使用,也需慎重评估患者的依从性、临床获益和风险,并定期密切监测血钾和肾功能。
尽管RAAS多重阻断未带来预期结果,RAAS抑制剂联合MRA在DKD人群是否有临床获益仍是目前关注的一个热点。早期荟萃分析显示,在CKD人群MRA联合RAAS抑制剂可进一步减少蛋白尿水平[94],这一结果亦在DKD人群中得到证实(包括非选择性MRA螺内酯和选择性MRA依普利酮)[95,96,97]。但联合用药带来的明显高钾血症风险限制了其临床应用。之后,针对新型的高选择性非甾体MRA(finerenone)陆续开展临床研究。在finerenone治疗慢性心力衰竭合并CKD患者的疗效和安全(ARTS)研究中,finerenone具有比螺内酯更好的降低尿蛋白作用,且高钾血症的发生风险更低[98]。finerenone治疗心力衰竭恶化合并CKD患者的疗效和安全(ARTS-HF)研究发现,finerenone组心血管事件发生率显著低于依普利酮组[99]。finerenone治疗DKD的疗效和安全(ARTS-DN)Ⅱ期临床试验纳入823例DKD患者,进一步探讨了在RAAS抑制剂的基础上联合使用finerenone的有效性,结果发现,和安慰剂组比,finerenone显示出剂量依赖性减低尿蛋白的作用,而高钾血症发生风险与安慰剂组比无明显差异[100]。上述研究均未纳入肾脏硬终点(ESKD、血肌酐倍增、肾脏相关死亡),目前,Ⅲ期临床研究正在开展,探讨finerenone在慢性心力衰竭、DKD患者中的安全性和疗效。
糖尿病患者是心血管疾病的高危人群,而DKD群体心血管事件和心血管死亡风险更高。除了血糖和血压外,其他导致高CVD风险的机制包括脂代谢紊乱、肥胖、系统炎症、氧化应激和内皮功能损伤等。
共识11.建议非透析依赖DKD患者酌情使用他汀类药物或他汀类药物联合依折麦布治疗(2C)。
针对非透析DKD人群的血脂研究有限,目前的证据推荐主要来源于非糖尿病CKD人群。多项针对非透析CKD人群的临床研究证实,他汀类药物/他汀类药物联合依折麦布治疗可降低CKD患者的CVD事件和CVD死亡风险[101],且他汀类药物不会影响CKD进展。因此,基于KDIGO指南推荐,本共识组建议非透析DKD患者使用他汀类药物或他汀类药物联合依折麦布治疗。需要指出的是,已有证据表明降脂药物在CKD的使用是为了减低CVD风险,而并未明确肾脏本身获益。另外,关于DKD人群的降脂靶目标,目前尚无高质量临床研究相关循证证据。基于中国成人血脂异常防治指南,DKD患者的LDL-C目标值为<100 mg/dl(2.6 mmol/L),对于有动脉粥样硬化性心脏病患者也可考虑降至<70 mg/dl(1.8 mmol/L)[54,102]。
共识12.建议糖尿病和DKD患者血尿酸控制在正常范围(2C)。
包括T1D和T2D的数项观察性研究均提出血尿酸升高与白蛋白尿及eGFR下降相关[103,104,105]。个别研究发现,血尿酸升高与DKD患者的肾功能进展相关[106]。迄今,仅有两项来自日本的小样本RCTs。其中一项研究纳入80例DKD患者并随机给予24周高剂量或低剂量降尿酸药物(topiroxostat,托匹司他)治疗,结果发现,高剂量组患者尿白蛋白水平显著下降,而低剂量组患者尿白蛋白水平与基线无明显差异[107]。另一项近期的临床试验结果发现降尿酸治疗可延缓肾功能进展,但对降低蛋白尿无获益[108]。本共识组建议糖尿病和DKD患者血尿酸控制在正常值参考范围内可能是适宜的。
共识13.对非透析依赖的DKD患者,饮食管理建议每日蛋白质摄入量为0.8 g/kg理想体重(2B)。
由于DKD患者可能合并存在代谢性酸中毒、骨矿物质代谢紊乱、贫血和维生素D缺乏等问题,因此,与单纯糖尿病患者比,DKD患者的最优蛋白质摄入量的确定更为复杂。小样本RCTs结果发现,限制蛋白摄入可延缓GFR下降,减低ESKD发生风险[109];而高蛋白摄入(蛋白提供的热量占总热量20%或每日蛋白质摄入>1.3 g/kg理想体重)可增加白蛋白量,增加肾功能进展和CVD风险[110]。尽管限制蛋白摄入可能带来肾脏长期预后改善,但每日<0.8 g/kg理想体重蛋白质摄入并未额外获益,且会增加患者营养不良的可能。KDIGO关于CKD评估与管理指南推荐,对CKD患者避免过高蛋白摄入(>1.3 g·kg-1·d-1),eGFR<30 ml·min-1·(1.73 m2)-1的CKD患者则应适当控制蛋白质摄入,即每日不超过0.8 g/kg理想体重[111]。而基于美国糖尿病协会推荐,避免高蛋白质摄入。因此,基于既往研究和指南的推荐,本共识组认为DKD患者每日蛋白质摄入量在0.8 g/kg理想体重合适。另外在疾病进展期间,DKD患者可能会出现贫血、高钾血症、高磷血症等更为复杂的临床合并情况,故建议DKD患者定期与营养师咨询,个体化地制定饮食谱。如肾功能正常的早期DKD、体质指数偏低或营养不良患者,共识组建议可适当增加蛋白尤其是优质蛋白的摄入,如每日0.8~1.0 g/kg理想体重。
基于ADA和KDIGO指南建议,糖尿病患者出现下述情况需考虑专科转诊:(1)蛋白尿和(或)肾功能下降原因未明;(2)合并症处理(贫血、继发性甲状旁腺功能亢进症、CKD矿物质和骨异常、难治性高血压、严重电解质紊乱);(3)eGFR<30 ml·min-1·(1.73 m2)-1(评估后续可能的肾脏替代治疗方式和准备工作);(4)不伴视网膜病变(特别是T1D)、短期内蛋白尿迅速增多或肾病综合征。以上建议是基于患者生活质量的改善、医疗成本的降低以及延缓进入ESKD。对糖尿病首次出现蛋白尿和(或)肾功能下降(如全科医师或非肾内科专科医师初次诊断的患者),共识组亦建议进行肾内科转诊评估。
来自中国人群的糖尿病和DKD的流行病学证据非常有限,很多临床诊治原则来自西方人群的研究结果。因此,亟需开展中国糖尿病和DKD群体的大样本队列研究和高质量RCTs来探讨我国DKD人群的自然病程、危险因素、干预及预后情况。基于本共识,经共识组专家讨论后提出了对改善DKD预后非常重要但尚未解答的问题,可作为今后研究的方向。
1.白蛋白尿和eGFR是DKD诊断和预后的重要临床指标,但两者在DKD诊断和预后评估方面均存在缺陷。除了白蛋白尿和eGFR外,需进一步开展研究来筛查和验证其他DKD早期生物标志物(群)用以分辨糖尿病易出现并发症的高危人群及预测不良预后。
2. DKD发生的遗传易感性需进一步深入探索。
3.除了传统危险因素外,需明确和DKD患者肾功能快速进展及其他不良预后发生相关的其他可校正因素(如环境、行为因素)。
4.针对DKD人群,尤其是CKD 4~5期患者的血糖控制靶目标及最优监测指标,DKD人群不同降糖药物对血糖的影响及低血糖风险。
5.联合降压治疗在DKD人群改善肾脏预后的安全性和有效性。
6.积极血压控制是否能够预防DKD发生?DKD特殊人群(尤其是老年、有心脑血管疾病病史等)的血压靶目标是多少?
7.针对DKD人群的长期血脂管理在改善CVD预后是否存在获益?针对不同CKD分期及不同心血管风险人群的血脂管理靶目标是多少?
8.一些新型药物在DKD人群具有应用前景,如内皮素受体拮抗剂、MRA等,但这些新型药物在DKD患者的安全性及能否改善DKD预后需大型临床研究验证。
9.早发糖尿病人群中,DKD发生、发展的流行病学特点,以及其在T1D和T2D人群是否存在区别?
10.不同类型糖尿病DKD发生发展的差异,饮食中蛋白质对DKD发生发展的影响。
11.不同CKD分期以及不同心血管风险的无症状高尿酸血症糖尿病人群,启动降尿酸药物治疗的血尿酸值是多少?
学术指导委员会(按姓氏汉语拼音排序):范秋灵(中国医科大学附属第一医院肾内科);纪立农(北京大学人民医院内分泌科);孔桂兰(北京大学医学信息中心);刘章锁(郑州大学第一附属医院肾内科);吕继成(北京大学第一医院肾内科);孙林(中南大学湘雅二医院肾内科);王伟铭(上海交通大学医学院附属瑞金医院肾内科);吴寿岭(开滦总医院心血管内科);姚晨(北京大学第一医院医学统计室);詹思延(北京大学公共卫生学院);赵明辉(北京大学第一医院肾内科);赵一鸣(北京大学第三医院临床流行病学研究中心);张俊清(北京大学第一医院内分泌科);张路霞(北京大学第一医院肾内科);周晓华(北京国际数学研究中心)
共识编撰专家组成员(按姓氏汉语拼音排序):陈旻(北京大学第一医院肾内科);洪天配(北京大学第三医院内分泌科);毛永辉(北京医院肾内科);王铠(北京民航总医院肾内科);王悦(北京大学第三医院肾内科);肖跃飞(北京航天中心医院肾内科);杨洁(北京积水潭医院肾内科);于峰(北京大学国际医院肾内科);左力(北京大学人民医院肾内科)
共识编撰组成员(按姓氏汉语拼音排序):毕书红(北京大学第三医院肾内科);常冬元(北京大学第一医院肾内科);丁嘉祥(北京大学国际医院肾内科);高碧霞(北京大学第一医院肾内科);王宓(北京大学人民医院肾内科);王松(北京大学第三医院肾内科);杨松涛(北京航天中心医院肾内科)
编写组所有成员均声明不存在利益冲突





















