
版权归中华医学会所有。
未经授权,不得转载、摘编本刊文章,不得使用本刊的版式设计。
除非特别声明,本刊刊出的所有文章不代表中华医学会和本刊编委会的观点。
乳腺癌是严重威胁女性健康的恶性肿瘤之一,世界卫生组织(WHO)将其列为一种慢性病[1,2]。乳腺癌治疗是一种个体化、综合性的治疗[3],因其治疗方式复杂及病程漫长,患者在带病及康复过程中会面临种种困难。因此,迫切需要一种适合我国国情的乳腺癌患者个体化全程管理模式,而个案管理模式(CMM)正好能满足此需求。目前个案管理在各个领域广泛应用,其中在临床领域中主要适用于一些病程较长、治疗复杂、医疗成本较高的临床病例,如慢性阻塞性肺疾病、腹膜透析、糖尿病、冠状动脉粥样硬化性心脏病(冠心病)、精神疾病、老年性痴呆、肿瘤等患者,多项研究表明个案管理在临床应用中取得良好的效果[4,5,6,7,8,9]。其中有研究表明,个案管理模式在乳腺癌患者中也取得一定的效果,包括提高患者治疗依从性、减轻症状困扰、改善生活质量等[10,11,12]。然而,乳腺癌个案管理模式在我国起步较晚,在国内仍处于初级发展阶段,存在个案管理模式构建缺乏系统化;个案管理工作流程缺乏标准化;个案管理师培养缺乏规范化;成效评价指标不完善等问题[13]。因此,中国医药教育协会于2019年3月成立了国内首个乳腺癌个案管理师分会,组织来自北京、长春、广州、长沙等地区具有个案管理照顾经验的医疗及护理专家,通过复习文献、参考既往相关疾病诊治专家共识,同时结合自身的实践经验,编写了中国乳腺癌个案管理模式专家共识,期望为国内乳腺癌个案管理师工作的进一步推进提供研究证据和经验。
乳腺癌个案管理是指通过乳腺癌个案管理师,依托多学科团队,充分有效地利用医疗成本及资源,在乳腺癌疾病诊疗及护理过程中采用评估、计划、评价、反馈及实施5个步骤,对患者进行动态的、持续的、个体化、全程化的专业指导与咨询,确保个案接受完整的治疗与照护[14,15]。
(1)具有护师及以上专业技术资格;(2)具备本科及以上学历[14];(3)从事乳腺肿瘤专科护理工作5年及以上(硕士学位者3年及以上)[8,16];(4)通过规范化肿瘤专科护士培训取得肿瘤专科护士资格[17,18];(5)通过个案管理师培训,并取得合格证书[15,16];(6)具有良好的沟通能力和责任心,有一定康复、心理、社会学知识,及具有一定的管理、科研、协调能力等[19,20]。
(1)个案管理理论课程[21]:①肿瘤个案管理概念;②肿瘤个案管理实践与策略;③肿瘤患者的心理社会层面及支持系统;④健康照护管理与资源整合;⑤健康照护制度;⑥个案管理职业概念与策略。(2)乳腺癌诊疗与护理课程[3,22]:①乳腺癌的诊断;②乳腺癌手术治疗;③乳腺癌的辅助治疗(化学治疗、放射治疗、内分泌治疗、靶向治疗、生物免疫治疗);④乳腺癌的护理难点(淋巴水肿、患肢功能障碍、各种并发症的护理)。(3)个案管理师相关能力知识培训:①教学能力;②科研能力;③管理能力;④医保政策解读。
(1)患者诊断期、治疗期、追踪期的管理:①监测个案治疗方式是否符合治疗规范,确保病历记录完整;②主动向患者及家属提供指导,协助个案完成既定疗程;③评估乳腺癌个案于各阶段身、心、社会需求,提供适时照护或连结院内资源;④乳腺癌患者诊断后未治疗、中断治疗、未按时治疗和复诊时进行电话追踪,依据既定追踪计划对患者进行定期随访、健康教育。(2)协助患者与诊疗团队的沟通:①与诊疗团队固定成员或相关科室联络、沟通、协调有关个案病情的讨论,视情况回复患者;②每周或需要时进行乳腺癌病例讨论会诊的联络、进行及会诊记录;③协助执行个案讨论会诊后决议事项,协助后续诊疗;④评估个案病情需要,与主治医师讨论后协助转介其他专科。(3)提供咨询及健康教育:①为患者及家属提供肿瘤疾病咨询及健康教育;②为临床护理工作团队提供专家意见及支持;③了解医疗保险制度,为患者和医院提供医疗保险权益咨询。(4)建立并维护乳腺癌个案管理师信息系统,个案管理平台的数据录入,分析和总结。(5)质量监控:①监督医生是否完成各阶段治疗计划书;②监督护士是否按照护理计划完成各项护理措施,并评价完成质量;③评价个案管理团队的工作质量,负责院内肿瘤个案管理工作的年度报告。(6)个案管理工作的改进:①发现并完善可改进的个案管理流程;②面对及妥善处理个案管理工作中的不足之处;③发展和改进个案管理评估及管理工具。(7)个案管理模式的推广与宣传:①负责个案管理师的培训教育并担任授课老师;②通过科学研究探讨个案管理成效,撰写论文,发表并推广研究成果。
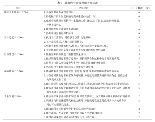
根据个案管理师岗位职责制定其考核标准,考核内容包括管理与领导能力、咨询能力、协调能力、教育能力、研究能力、变革能力7个方面[19,20]。乳腺癌个案管理师考核标准见(表1),考评时间为1次/2年,考核合格方可继续聘任。

乳腺癌个案管理师考核标准
乳腺癌个案管理师考核标准
| 项目 | 评价项目 | 分数项 | 得分 |
|---|---|---|---|
| 临床专业能力[32,33,34,35]30% | 1. 具备乳腺癌专业理论知识, | 6 | |
| 2. 协助医疗团队制定和按时完成患者的治疗计划, | 6 | ||
| 3. 依据个案管理步骤执行个案管理工作(评估、目标制定、制定护理计划、评估有效性), | 6 | ||
| 4. 能善用医疗资源解决患者问题, | 6 | ||
| 5. 协助本科室制定照护标准。 | 6 | ||
| 工作态度[32,33,34,35]20% | 1. 执行工作流程时,对待患者热情,沟通顺畅, | 5 | |
| 2. 工作态度端正,具有一定的责任心, | 5 | ||
| 3. 明确个案管理师的角色,依据工作目标完成个案管理工作, | 5 | ||
| 4. 主动协调科室团队成员解决患者及家属的医疗照护问题。 | 5 | ||
| 行政管理[32,33,34,35]20% | 1. 能制定并积极推进个案管理质量活动, | 5 | |
| 2. 能识别及处理患者诊疗过程中、照护团队合作过程中的常见突发状况, | 5 | ||
| 3. 协助主持团队会议或参与多学科会议并提出建设性意见, | 5 | ||
| 4. 熟练应用个案管理资料库及分析与处理资料。 | 5 | ||
| 沟通能力[32,33,34,35]20% | 1. 能清晰有条理地表达意见,和患者、家属、医疗护理团队作有效的沟通, | 5 | |
| 2. 与医疗团队及患者和家属沟通顺畅,并能适时担任沟通协调的角色,且能合作共同完成工作目标, | 5 | ||
| 3. 能主动提供医疗和护理团队工作成员,清楚、详细地介绍患者的治疗护理计划, | 5 | ||
| 4. 能沟通协调医疗护理团队资源,获得患者和家属与治疗计划有关的信息,以协助解决患者及家属医疗照护问题。 | 5 | ||
| 专业发展[32]10% | 1. 能主动发现患者的临床问题,提供给责任护士,给予需要的理论和操作技能指导, | 2 | |
| 2. 积极参与科室课题研究和论文撰写,并提供建设性意见或可具体实施的方案,同时可应用研究结果, | 2 | ||
| 3. 能协助科室进行低年资护士的临床教学和培训, | 2 | ||
| 4. 能主动学习专业文献,担任院内和院外的教育和培训, | 2 | ||
| 5. 申报科研课题(1项/2年)或撰写论文(1篇/2年)。 | 2 |
1.多学科团队应有个案管理师参与。个案管理师负责协调多学科团队达成共识,提高照护内容的完整性,并参与个案管理对象的多学科诊治,为整个治疗团队提供资料共享、协调等配合,使团队中每位专业人士的能力和资源得到有效和充分地使用,从而提高整个团队的工作效率[27,28]。
2.为了便于个案管理的工作,建议构建个案管理信息平台。通过平台对患者进行长期、动态、全面、多学科协作的随访和管理,个案管理师在该平台上对患者的就诊情况、疾病指标的变化、服药依从性、症状变化、心理社会状况进行追踪、随访、干预、记录,以针对性地提出预防策略,个体化地改善患者的生理、心理及社会状态,提高其整体生活质量。
3.乳腺癌个案管理收案标准:病理确诊为乳腺癌的患者。
4.乳腺癌个案管理结案标准:(1)早期乳腺癌结案标准:根据乳腺癌疾病的发生发展及治疗预后特点[29,30],建议结案标准为诊断5年后疾病无进展,即管案时间为从收案日期直至收案后5年。然而,由于国内医护人员人力资源有限[13],早期乳腺癌患者管案时间存在争议,有专家建议:若医院设立专科随访中心,则管案1年后可转介由医院专科随访中心进行后续管理;(2)晚期乳腺癌患者结案标准:病理诊断为Ⅳ期的乳腺癌患者管案至其生命终点;(3)失联1年以上者;(4)死亡。
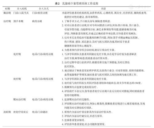
5.乳腺癌个案管理的工作流程:因工作流程与各医院具体实际情况密切相关,因此工作流程在不同医院和不同科室会存在差异。但根据乳腺癌患者的疾病发展及治疗特点,专家建议乳腺癌个案管理工作中对患者的介入时机应分为确诊期、治疗期、追踪期三个时期[23,24],每个时期的具体工作内容应结合该院实际情况而制定,每个时机均应遵循评估、计划、评价、反馈及实施5个步骤,内容包含实施照顾、健康教育、信息支持、情感支持、资源协调与转介。乳腺癌个案管理基本工作流程见(表2)。

乳腺癌个案管理具体工作流程
乳腺癌个案管理具体工作流程
| 时期 | 介入时机 | 介入方式 | 内容 |
|---|---|---|---|
| 确诊期 | 门诊/入院当天 | 门诊/病房访视 | 术前评估患者的疾病状况,如营养状况、心理状况、既往史、经济状况、辅助检查等,提供针对性的建议、指导和帮助。 |
| 治疗期 | 围手术期 | 病房访视 | 1. 了解手术方式,予以相关指导,解除患者顾虑。 |
| 2. 对术后患者进行访视,针对专科问题进行评估,例如:伤口疼痛、伤口愈合、引流导管功能、功能锻练目标、淋巴水肿预防等问题,能够准确及时地评估、判断患者的情况,并通过正确的指导和宣教,引导患者有效解决。 | |||
| 3. 应对术后各类临床可能遇到的棘手问题,例如:围手术期血糖血压控制、伤口积液、感染、延迟愈合,及时与医生团队沟通,同时给予患者健康教育指导和心理疏导。 | |||
| 4. 为患者预约多学科会诊时间,制定后续治疗方案。 | |||
| 化疗期 | 电话/门诊/病房访视 | 1. 与多学科团队及患者共同制定化疗方案,并在化学治疗前为患者解读治疗方案,解答疑惑,提高患者治疗依从性。 | |
| 2. 治疗过程中进行症状评价,根据结果实施干预措施,及时反馈给医疗团队。 | |||
| 3. 通过随访了解患者居家照护状况,包括伤口愈合、引流管拔除、肢体功能锻炼、血管通路维护等情况,做好患者与医疗团队之间的协调沟通反馈工作。 | |||
| 放疗期 | 电话/门诊/病房访视 | 1. 与多学科团队及患者共同制定放疗方案。 | |
| 2. 放疗前与放疗科医生共同评估患者肢体功能状态,肩关节外展达到150度。 | |||
| 3. 提醒预约并监督完成放射治疗。 | |||
| 4. 评估放疗不良反应,指导患者放疗后出现不良反应的应对措施,同时鼓励患者坚持功能锻炼。 | |||
| 靶向治疗期 | 电话/门诊/病房访视 | 1. 监督靶向治疗的完整性。 | |
| 2. 评估靶向治疗的副反应,例如心脏毒性,提醒患者定期进行心脏彩超检查,发现问题及时反馈给医疗团队。 | |||
| 追踪期 | 放化疗结束后 | 电话/门诊随访 | 1. 需要内分泌治疗者监督其内分泌治疗依从性。 |
| 2. 评估内分泌治疗副反应,并进行指导。 | |||
| 3. 监督患者复诊情况。 | |||
| 4. 评估指导患者家庭,社会功能恢复情况。 |
个案管理师编制及人力配置是否合理、个案师素质、团队照护合作性、角色职责、工作环境(工作软件及硬件设备)。
个案管理流程、照护可近性(患者能否找到个案管理师)、健康教育是否到位、转介流程是否通畅。
满意度(患者和团队2个方面)、非计划返院率、计划返院率、早期乳腺癌收案例数、结案例数、管案例数、留治率、存活回诊率、并发症发生率、各项治疗完成率、转他院治疗率、拒绝返诊率、转介率、病死率、追踪率、失联率、无持续追踪率、医疗费用、保乳率、切乳率、乳房整形重建率、假体植入率、患者身心功能、照护时数等。
执笔者:黄利虹(中国人民解放军总医院普通外科);张惠婷(中山大学肿瘤防治中心乳腺科)
顾问:王建东(中国人民解放军总医院普通外科)
范志民(吉林大学白求恩第一医院乳腺外科)
杨红建(中国科学院大学附属肿瘤医院,浙江省肿瘤医院乳腺外科)
参加编写及讨论专家组成员名单(按姓氏汉语拼音排序):方群英(中国科学院大学附属肿瘤医院,浙江省肿瘤医院乳腺外科);甘泉(中国人民解放军总医院肿瘤内科日间病区);郭丝锦(空军军医大学第一附属医院甲状腺乳腺血管外科);郭凌云(山西省肿瘤医院乳腺外科一病区);郭洪霞(中国人民解放军总医院肿瘤内科);黄利虹(中国人民解放军总医院普通外科);姜萍岚(中南大学湘雅医院乳腺科);李倩(中山大学孙逸仙纪念医院乳腺二区);李丽莉(中国医科大学附属第一医院乳腺外科二病区);梅志红(中国医学科学院肿瘤医院内科二区);彭爱荣(山东省淄博市中心医院乳甲外科);裘佳佳(上海复旦大学附属肿瘤医院护理部);王建新(河北医科大学第四医院,河北省肿瘤医院乳腺中心);王影新(北京大学第一医院普通外科);王萍(中国人民解放军总医院门诊诊区);杨春敏(广东省中医院大学城医院乳腺科);于新颖(北京大学肿瘤医院乳腺中心);尤渺宁(北京大学肿瘤医院乳腺内科);张惠婷(中山大学肿瘤防治中心乳腺科);张男(上海交通大学附属瑞金医院乳腺疾病诊治中心);张志茹(吉林大学白求恩第一医院乳腺外科);赵岚(中国人民解放军总医院肿瘤内科三病区);赵权萍(北京大学人民医院乳腺中心);朱艳(河南省肿瘤医院乳腺一病区)
所有编写组成员均声明不存在利益冲突




















