
分析γδ型肝脾T细胞淋巴瘤(HSTCL)的血细胞形态学特点。
本研究为回顾性研究,搜集2009至2014年河北燕达陆道培医院收治的4例γδ型HSTCL患者的临床资料,最初外院形态学均误诊为急性白血病(AL)或骨髓增生异常综合征(MDS)。对治疗后未缓解患者的骨髓涂片和血涂片进行形态学和细胞化学染色,并与本院的流式细胞术免疫分型、染色体、TCR基因重排检测结果进行比较。
4例患者骨髓涂片肿瘤细胞比例为7.6%~40.0%;仅有2例患者外周血涂片肿瘤细胞比例分别为9%和10%,γδ型HSTCL肿瘤细胞的瑞氏染色形态有很高相似度:细胞中等大小,胞浆较丰富;大部分细胞核仁1个,大而明显;形态似白血病性原始细胞,尤其是原始单核细胞;但是细胞核染色质呈粗颗粒状,比原始单核细胞致密;与原始粒细胞和原始淋巴细胞相比,HSTCL细胞较大,形状相对不规则,胞浆较丰富,核型不规则更加明显。细胞化学染色具有鉴别诊断意义:HSTCL肿瘤细胞的非特异性酯酶(NSE)染色阴性或者点状弱阳性,且不被氟化钠抑制;糖原(PAS)染色阴性或者呈粗颗粒状阳性,髓过氧化物酶(MPO)均阴性。
γδ型HSTCL细胞具有独特的成熟淋巴细胞肿瘤形态学特征。瑞氏染色质量和未做完整的细胞化学染色、缺乏此罕见疾病的形态学识别、部分病例伴随AL或MDS表现,极易误认为白血病性原始细胞,可能是导致HSTCLγδ型误诊的主要原因。
版权归中华医学会所有。
未经授权,不得转载、摘编本刊文章,不得使用本刊的版式设计。
除非特别声明,本刊刊出的所有文章不代表中华医学会和本刊编委会的观点。
肝脾T细胞淋巴瘤(hepatosplenic T-cell lymphoma, HSTCL)是一种罕见的成熟T淋巴细胞肿瘤,常见于年轻人,以γδ型为主[1,2]。从1990年被首次独立诊断以来,有些学者进行了报道[3,4,5,6,7,8,9],但重点均在临床和病理学研究,关于其血细胞形态学表现,尤其是细胞化学染色鲜有文献分析。γδ型HSTCL因为其特殊的骨髓形态学特点(细胞中等大小伴有明显核仁),很容易被误认为原始细胞,加上有些病例伴有轻度骨髓增生异常综合征(myelodysplastic syndrome,MDS)表现[5,7],使正确诊断更加困难。在未做主要细胞化学染色的情况下,如果缺乏对HSTCL此类罕见疾病的认识,极易造成误诊。本研究旨在分析细胞化学染色在此类疾病诊断与鉴别诊断中的作用,结合文献复习,有望提高对HSTCL的形态学诊断水平,减少误诊。
本研究经过医院伦理委员会批准[批准文号:道培伦审批(2020)第5号]。回顾性收集2009至2014年河北燕达陆道培医院收治的4例γδ型HSTCL患者的临床资料。4例患者均为年轻人,年龄17~26岁,男女比例为2∶2。均因发热、肝脾大于外院就诊。初诊时血常规检测白细胞升高1例,其余3例白细胞均正常。单纯贫血2例,贫血伴血小板减少2例。肝功能试验均有不同程度异常,表现为丙氨酸转氨酶(ALT)、天冬氨酸转氨酶(AST)、乳酸脱氢酶(LDH)升高。
细胞化学染色均仅做了髓过氧化物酶(myeloperioxdase,MPO),为阴性。瑞氏染色后血细胞形态学分别误诊为急性单核细胞白血病(acute monoblastic leukemia,AML-M5)2例,MDS伴有原始细胞增多(myelodysplastic syndrome with excess blasts,MDS-EB)1例,急性淋巴细胞白血病(acute lymphoblastic leukemia,ALL)1例。
取推片良好可见骨髓小粒的骨髓片,按照我室常规做瑞氏染色和细胞化学染色。低倍镜下判断取材、涂片是否满意,骨髓有核细胞增生程度,有无大细胞,如异常巨核细胞、转移癌细胞等,根据涂片长度,计数全片或2 cm×3 cm范围内巨核细胞数量。油镜下计数500个细胞,计算粒红比及各群细胞百分比。描述各群细胞形态,尤其是肿瘤细胞大小、细胞外形及细胞核形状、核染色质致密或疏松、有无核仁、核仁大小、胞浆着色、有无颗粒、颗粒大小及多少等。外周血涂片油镜下计数200个白细胞,观察有无肿瘤细胞,各群细胞百分比与形态。
取4~5张骨髓涂片,分别做MPO、特异性酯酶(specific esterase,CE)、非特异性酯酶(non specific esterase,NSE)+氟化钠(sodium fluoride,NaF)抑制(如果NSE阴性,不必做NaF抑制)、糖原(periodic acid-schiff,PAS)染色。计数100个疑似肿瘤细胞的化学染色阳性比例、强度以及阳性染色的性状,结合骨髓象的形态学特点,对肿瘤细胞或者异常细胞做出初步判断。
4例患者均进行了流式细胞免疫分型、染色体核型分析、T细胞受体(TCR)基因重排检测和EB病毒(Epstein-Barr virus,EBV)聚合酶链反应(polymerase chain reaction,PCR)检测。
4例患者的骨髓涂片瑞氏染色肿瘤细胞比例为7.6%~40.0%,形态学有很高的相似度:均为中等大小的肿瘤细胞,胞体呈圆形或者椭圆形,部分细胞呈不规则形,胞浆量略丰富,灰蓝色。细胞核圆形或者椭圆形,染色质呈粗颗粒状,较致密,部分细胞可见切迹,核仁0~4个,多为1个,部分核仁大而清晰(图1)。各阶段髓系细胞未见明显异常改变。


2例患者外周血涂片未见肿瘤细胞,2例患者肿瘤细胞比例分别为9%和10%。形态同骨髓涂片(图1)。
4例患者骨髓涂片MPO和CE染色均为阴性;NSE染色2例阴性,2例阳性(疑似肿瘤细胞阳性比例46%~70%),呈点状阳性,且不被NaF抑制。PAS染色3例阴性,1例阳性(疑似肿瘤细胞阳性比例50%),呈粗颗粒状阳性(图2)。


结合骨髓和外周血涂片形态学特征及多种细胞化学染色结果,初步诊断为成熟淋巴细胞肿瘤。
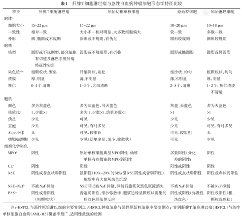
HSTCL与原始单核细胞有很多相似之处:(1)肿瘤细胞均中等大小,部分细胞偏大;(2)胞体呈圆形或者椭圆形,部分细胞呈不规则型;(3)有较丰富的浅嗜碱性胞浆;(4)细胞核圆形、椭圆形或不规则形;(5)可见明显核仁。与原始淋巴细胞相似之处:(1)染色质均比较致密;(2)核膜较厚。与原始粒细胞相似之处较少。
HSTCL与原始单核细胞不同之处:(1)HSTCL细胞大小相对一致;原始单核细胞大小不一相对明显,大多数细胞偏大。(2)HSTCL核浆比相对一致,胞浆量相对少,胞浆伪足形成不明显,胞浆空泡少;而原始单核细胞尤其幼稚单核细胞核浆比变化大,胞浆丰富更加明显,多数有伪足形成或者胞浆空泡,有的病例可以见到细长的Auer小体。(3)HSTCL的胞浆颜色相对单一;原始单核细胞胞浆从灰蓝至蓝色,不同细胞之间,同一细胞内部常有胞浆颜色的变化。(4)HSTCL的细胞核圆形、椭圆或者不规则形,部分细胞可见切迹,还有淋巴系统肿瘤特征性尖角,但是很少见到明显扭曲折叠;原始单核细胞的胞核相对规则,幼稚单核细胞的胞核明显不规则,扭曲折叠,大小和形状差别较大。(5)HSTCL核染色质粗颗粒状较致密;原始单核细胞核染色质纤细呈疏松网状结构。(6)HSTCL虽然也常有明显的核仁,但是没有原始单核细胞明显。
HSTCL与原始淋巴细胞不同之处主要在于原始淋巴细胞胞体较小,外形规则,胞浆少,胞浆天蓝色,核型规则,染色质均匀;HSTCL胞体大,外形不规则相对多见,胞浆较丰富,胞浆灰蓝色,核型常不规则,部分见切迹和尖角,染色质聚集。与原始粒细胞的不同之处较明显,胞体、胞核、胞浆均有诸多差异,详见表1和图2。

肝脾T细胞淋巴瘤与急性白血病肿瘤细胞形态学特征比较
肝脾T细胞淋巴瘤与急性白血病肿瘤细胞形态学特征比较
| 特征 | 肝脾T细胞淋巴瘤 | 原始幼稚单核细胞 | 原始粒细胞 | 原始淋巴细胞 | |
|---|---|---|---|---|---|
| 胞体a | |||||
| 细胞大小 | 15~22 μm | 15~22 μm | 10~20 μm | 10~18 μm | |
| 一致性 | 相对一致 | 大小不一相对明显,大多数细胞偏大 | 较一致 | 多数一致 | |
| 外形 | 圆、椭圆或不规则 | 圆形或不规则,有伪足 | 圆形较规则 | 圆形较规则 | |
| 胞核 | |||||
| 核型 | 圆形或不规则型,部分细胞有切迹及淋巴系统肿瘤特征性尖角 | 圆形或不规则形,有折叠 | 圆形或椭圆形 | 圆形或椭圆形 | |
| 染色质abc | 粗颗粒状,聚集 | 纤细网状,疏松 | 细沙状,均匀 | 粗颗粒状,均匀 | |
| 核膜 | 厚,明显 | 薄,不明显 | 薄,不明显 | 厚,明显 | |
| 核仁 | 0~4个,清晰 | 1~3个,大而清晰 | 2~5个,清晰 | 1~2个,核仁清或不清楚 | |
| 胞质 | |||||
| 颜色 | 多为灰蓝色 | 多为灰蓝色,可天蓝色 | 灰蓝、天蓝色 | 多为天蓝色 | |
| 核质比a | 1,少数>1 | 多为1,少数>1,幼单多数<1 | >1 | >1 | |
| 伪足 | 少见 | 可见 | 少见 | 少见 | |
| 空泡 | 少见 | 可见,有时多见 | 少见 | 可见,有时多见 | |
| Auer小体 | 无 | 可见,较细长 | 可见,较短粗 | 无 | |
| 嗜苯胺蓝颗粒 | 少见 | 少见(幼单多见,细小,弥散状) | 可见 | 少见 | |
| 细胞化学染色 | |||||
| MPOb | 阴性 | 原始单核细胞典型MPO阴性,幼稚单核有些散在的MPO弱阳性 | 多数阳性(分化差的阴性) | 阴性 | |
| CEb | 阴性 | 阴性 | 阳性或阴性 | 阴性 | |
| NSE | 阴性或者点状弱阳性 | 强阳性(10%~20%的M5a型NSE阴性或者弱阳性),胞质中有大量灰黑色沉淀 | 阴性或点状弱阳性 | 阴性或点状弱阳性 | |
| NSE+NaFc | 不被NaF抑制 | NSE可以被NaF抑制,抑制后胞浆灰黑色沉淀消失 | 不被NaF抑制 | 不被NaF抑制 | |
| PASbc | 阴性或者阳性(粗颗粒状) | 普遍弱阳性,细沙弥散样,胞浆边缘呈颗粒状密集的粉红色弱阳性反应 | 阴性或阳性(弥漫性淡红色) | 阴性或阳性(粗颗粒或珠状) | |
注:aHSTCL与恶性原始淋巴细胞主要鉴别点;bHSTCL肿瘤细胞与恶性原始粒细胞主要鉴别点;c鉴别肝脾T细胞淋巴瘤(HSTCL)与急性单核细胞白血病(AML-M5)覆盖率最广、适用性最强的检测
细胞化学染色对于鉴别HSTCL与AL意义重大。(1)MPO和CE染色:原始粒细胞阳性概率最高,CE为其特异性染色;AML-M5肿瘤细胞MPO阴性或者弱阳性(原始单核细胞典型MPO阴性,幼稚单核有些散在的MPO弱阳性),CE阴性;HSTCL和原始淋巴细胞MPO、CE均阴性。(2)NSE+NaF染色:NaF抑制为原始幼稚单核细胞特异性染色,AML-M5大多数病例NSE强阳性(10%~20%的M5a型NSE阴性或者弱阳性),胞质中有大量灰黑色沉淀,NSE可以被NaF抑制,抑制后胞浆灰黑色沉淀消失;HSTCL、原始粒细胞、原始淋巴细胞均NSE阴性或者点状弱阳性,且不被NaF抑制。(3)PAS染色:原始淋巴细胞的阳性比较强,呈特征性粗颗粒或者珠状;HSTCL的PAS染色阴性或者呈粗颗粒状阳性;AML-M5的PAS染色普遍弱阳性,胞浆边缘呈现颗粒状密集的粉红色弱阳性反应;原始粒细胞PAS阴性或者弥漫性淡红色。
4例患者均表达CD2、CD3、CD7、CD56、TCR γδ,不表达TCR αβ、CD5、CD4,2例表达CD8,2例CD8阴性。诊断为成熟T细胞淋巴瘤γδ型。
1例患者出现特征性i(7)(q10)和+8染色体异常,1例患者出现非特异性异常,2例患者正常核型。
均有TCR γ和(或)δ链克隆性重排。
均阴性(表2)。

4例γδ型肝脾T细胞淋巴瘤形态学和其他实验检测结果比较
4例γδ型肝脾T细胞淋巴瘤形态学和其他实验检测结果比较
| 例序 | 肿瘤细胞比例a | 瑞氏染色形态特点b | 化学染色 | 染色体核型 | TCR基因重排 | |||||
|---|---|---|---|---|---|---|---|---|---|---|
| BM | PB | MPO | CE | NSE | NaF抑制 | PAS | ||||
| 1 | 13.0% | 9.0% | 均为中等大小的肿瘤细胞,胞体呈圆形或者椭圆形,部分细胞呈不规则形,胞浆量略丰富, | - | - | +46%(呈点状),-54% | 不被抑制 | +50%(粗颗粒),-50% | 46,xy[30]/46,xy,-13, +mar[1] | TCR δ(+) |
| 2 | 40.0% | 10.0% | 灰蓝色。细胞核圆形或者椭圆形,染色质呈粗颗粒状较致密,部分细胞可见切迹, | - | - | +70%(呈点状),-30% | 不被抑制 | - | 46,xy[4] | TCR γ、δ(+) |
| 3 | 27.6% | 0 | 以及淋巴系统肿瘤特征性尖角。 | - | - | - | / | - | 46,xx[20] | TCR γ(+) |
| 4 | 7.6% | 0 | 核仁0~4个,多为1个,部分核仁大而清晰。各阶段髓系细胞未见明显异常改变 | - | - | - | / | - | 46,xx,i(7)(q10), +8[2]/46,xx[22] | TCR δ(+) |
注:BM为骨髓;PB为外周血;MPO为髓过氧化物酶;CE为特异性酯酶;NSE为非特异性酯酶;NaF为氟化钠;PAS为糖原;TCR为T细胞受体;a为治疗后我院初诊时骨髓涂片和血涂片结果;b瑞氏染色形态有很高相似度;免疫分型结果均为成熟T细胞淋巴瘤γδ型,EB病毒检测均为阴性;"-"示阴性检测结果;"/"示未做此项检测
4例患者外院分别按照AML-M5、MDS-EB、ALL接受1~2个疗程化疗,未缓解转来我院进一步诊治。我院根据血细胞形态学、流式细胞免疫分型、染色体核型、TCR基因重排检测,结合临床,确诊为γδ型HSTCL。1例患者放弃治疗。3例患者按照HSTCL化疗后,1例患者肿瘤负荷降低后行异基因造血干细胞移植,至今5年,完全缓解;其余2例患者治疗无效,放弃治疗。
HSTCL是一种罕见的成熟淋巴细胞肿瘤,可能因为形态学表现并不特异,所以文献中关于形态学描述相对简单[1,2,3,4,5,6,7],包括2017年WHO造血与淋巴组织肿瘤分类标准中[9],也只做了如下描述:组织病理学为一致性细胞,偶见多形性。核中等大小,浅色胞浆。核染色质松散凝集,核仁小不明显。骨髓中几乎都会有累及,主要是窦内分布,没有免疫组化或者流式的帮助很难识别。细胞学可见不典型的大细胞,或者原始细胞样改变,尤其是疾病进展期,极易造成误诊。
本研究报道的4例患者均有典型的流行病学和临床表现,初诊时外院骨髓片中即发现了肿瘤细胞,但是均被误认为髓系或者淋系原始细胞。治疗后在我院初诊骨髓涂片中见到比例不等的肿瘤细胞,2例患者的外周血涂片亦可见到9%~10%的肿瘤细胞。瑞氏染色形态有很高的相似度:肿瘤细胞中等大小,部分细胞胞体不规则,胞浆较丰富;胞核圆形轻度凹迹,部分细胞可见淋巴系统肿瘤特征性尖角,核染色质粗颗粒状,较致密,大量浅色嗜碱性胞浆,少见颗粒;大部分细胞核仁为1个,大而明显。
虽然文献报道和外院误诊的4例均提示本病极易误诊为AL,尤其是AML-M5,少数误诊为ALL或者MDS(可能因为原始细胞比例不够)。但是本研究发现HSTCL的形态学有很显著的特点,掌握这些特点做出正确诊断并不困难;其中覆盖率最高、适用性最强的鉴别点是核染色质特点的不同:HSTCL核染色质粗颗粒状较致密;AML-M5核染色质纤细呈疏松网状结构。其他鉴别点见表2,图2。需要注意的是,由于这些差异很微妙,必须在制片、染色良好的涂片中观察。
细胞化学染色对于形态学诊断至关重要,而且与一般形态学主观性强,需要多年经验相比,相对简单易学,覆盖率高,适用性强,特异性好;其中与AML-M5最高效的鉴别点是NSE+NaF、PAS染色:HSTCL的NSE大多数阴性,即便阳性也是点状阳性,并且不被NaF抑制;而原、幼单核细胞的NSE经常呈块状或者弥漫状阳性,并且被NaF抑制。HSTCL的PAS大多数阴性,即便阳性也是粗颗粒状阳性特点;原幼单核细胞呈细沙样弥漫性,胞浆边缘呈颗粒聚集状阳性。
如果出现Auer小体和MPO染色阳性,则鉴别诊断极为简单;但这两个特异性最好的鉴别点在AML-M5中覆盖率不高[10],因此对于HSTCL的鉴别诊断意义不大。
与恶性原始粒细胞和原始淋巴细胞的鉴别相对简单,详见图2和表2。
此外,文献中还报道过两种形态学改变[5,7]:(1)大多数HSTCL病例骨髓活检标本可以见到两群肿瘤细胞,除了上述容易造成误诊的类似原始细胞的肿瘤细胞,还可以见到一群小淋巴细胞。但是骨髓涂片中中等大小的细胞相对多,并且随着病情进展,类似原始细胞的肿瘤细胞比重增加;(2)可能是淋巴瘤肿瘤微环境改变造成的反应性异常,有的病例非淋巴细胞中存在轻度MDS样改变,这更给诊断增加了难度。可能因为病例数量较少、治疗后进展期标本以及小细胞不易识别等因素,本研究的4例患者中,骨髓象各阶段髓系细胞未见明显MDS样异常改变,也没有见到明显的异常小淋巴细胞。
本病临床和实验检查特点非常明显:好发于青年男性,常见发热、肝脾大、血细胞减少、肝功能异常、EB病毒多阴性;免疫分型属于成熟T细胞淋巴瘤,绝大多数为TCR γδ型,极少数为TCR αβ型(此型女性较多,年龄偏大),极罕见的情况下,还有TCR阴性型[8];均有TCR基因克隆性重排;25%~68%病例染色体核型有i7q的特征性改变,8%~53%病例合并+8染色体异常[5]。γδ型HSTCL综合诊断并不困难,但是形态学却极易误诊。
然而,无论大宗病例报道,还是个案报道,对于形态学尤其是细胞化学染色并未予以过多关注,甚至认为形态学类似于原始细胞而未加鉴别[1,2,3,4,5,6,7,8,9]。本研究复习了100余篇可以检索到的中英文文献,附带形态学图片的28篇,仅有2篇提及化学染色,为MPO阴性,1篇同时做了NSE,为阴性。
目前,在基层医院或者在大医院血液科,形态学是诊断的第一步;加上部分患者因为病情或者经济情况不允许做病理活检和其他检查,导致形态学是唯一诊断;或者流式细胞免疫分型因为标本稀释而导致肿瘤细胞比例低,或者有形态学误提示AL印象先入为主,而没有做淋巴瘤相关抗体,导致无法给出有价值的诊断;分子遗传学和染色体检验可能未做或者缺乏灵敏度和特异性等原因出现阴性结果等。由此可见,上述多种原因可能导致其他检测技术对于疾病诊断缺乏贡献,因此,做好形态学诊断至关重要。
尤其是HSTCL几乎均有骨髓累及,此病形态学的肿瘤细胞虽然容易误诊为原始细胞,但是如果临床工作中认识到此病的形态学特征、重视细胞化学染色,很容易将HSTCL与AL或者MDS进行鉴别。此病预后差,早发现、早治疗、早移植是目前公认的治疗策略。形态学误诊、免疫分型漏诊、TCR未做是最常见的问题。因此加强对此病特征性形态学认识,尤其是重视做全细胞化学染色,是防止误诊的关键。多种检测方法中,形态学是第一关,也往往是拿到稀释度最低标本的技术,形态学诊断正确,往往可以提示流式细胞术选择正确抗体与组合,并提醒临床检测TCR和染色体,从而避免误诊漏诊。
综上所述,如果有高质量的瑞氏染色和做全必须的细胞化学染色,掌握γδ型HSTCL独特的成熟淋巴细胞肿瘤形态学特征后,HSTCL的形态学诊断并不困难。在形态学诊断的基础上,结合流式细胞免疫表型分析、染色体和分子遗传学检查,γδ型HSTCL可以最终明确诊断,从而降低其误诊率。
所有作者均声明不存在利益冲突





















