
《脑死亡判定标准与操作规范:专家补充意见(2021)》是在中国第二版《脑死亡判定标准与操作规范》基础上,参考2020年《全球脑死亡建议案-脑死亡/神经病学标准死亡的判定》并结合临床实践撰写的。表述形式采取问题提出与推荐意见呼应,表述内容除了对脑死亡判定先决条件、临床判定和确认试验进行了更加详尽的补充外,还对最新涌现的体外膜肺氧合(ECMO)治疗和目标温度治疗下脑死亡判定进行了补充。此外,强调了儿童作为特殊群体与成人脑死亡判定有所不同,尤其是特定年龄阶段的特定判定标准与规范,以及判定时间和判定次数等。
2020年《全球脑死亡建议案-脑死亡/神经病学标准死亡的判定(World Brain Death Project-Determination of Brain Death/Death by Neurologic Criteria)》在JAMA上发表,中国专家参与了编写。为了更好地扩展《中国成人脑死亡判定标准与操作规范(第二版)》和第二版《中国儿童脑死亡判定标准与操作规范》内容,撰写了《脑死亡判定标准与操作规范:专家补充意见(2021)》;为了更好地实施脑死亡判定并处理脑死亡判定后医疗相关问题,撰写了《脑死亡判定实施与管理:专家指导意见(2021)》。两个文献既考虑到结合中国国情,也考虑到与全球大多数国家保持一致,希望可以指导临床医师医疗实践。
脑死亡(brain death,BD)是神经病学标准的死亡(death by neurologic criteria,DNC),判定过程复杂,既需要专业、熟练的知识与技能,又需要可靠、严谨的分析与证据,以免错判。2020年,国家卫生健康委员会脑损伤质控评价中心(National Health Commission of the People′s Republic of China/Brain Injury Evaluation Quality Control Centre PRC/NHC/BQCC)(以下简称BQCC),基于《全球脑死亡建议案-脑死亡/神经病学标准死亡的判定(World Brain Death Project-Determination of Brain Death/Death by Neurologic Criteria)》和中国临床实践,推出《脑死亡判定标准与操作规范:专家补充意见》(以下简称专家补充意见),并经BQCC专家工作委员会和技术工作委员会、中华医学会神经病学分会神经重症协作组(Chinses Society of Neurology/Neurocritical Care Committee,CSN/NCC)和中国医师协会神经内科医师分会神经重症专业委员会(China Neurologist Association/Neurocritical Care Committee,CNA/NCC)讨论通过[意见回复98/111人(88%)]。
专家补充意见共有七条,分为推荐和建议两个等级。推荐是专家高度共识(>90%)的意见;建议是专家有意见分歧,但能达到共识(70%~90%)的意见。专家补充意见对2019版成人和儿童《中国脑死亡判定标准与操作规范》进行了补充与细化;对实践中遇到的问题提出了具体指导意见;对以往很少涉及,但现已普遍存在的问题,如体外膜肺氧合(extracorporeal membrane oxygenation,ECMO)和目标体温管理(targeted temperature management,TTM)下的脑死亡判定,提出了意见和建议。
专家补充意见强调:确认脑死亡判定先决条件,需要足够的专业知识和临床经验。
1. 如何确定脑损伤不可逆?
2. 如何排除可逆性昏迷或混杂因素?
3. 何时启动脑死亡判定?
1. 推荐意见:推荐脑死亡判定前,通过病史、体格检查、辅助检查获取神经病学诊断依据和不可逆昏迷证据,特别是神经影像学证实的颅内压(intracranial pressure,ICP)增高(脑水肿/脑疝),或颅内压大于平均动脉压。
2. 建议意见:建议脑死亡判定前,符合以下条件:(1)最低核心(血液、膀胱、直肠)体温36.5 ℃,收缩压≥90 mmHg(1 mmHg=0.133 kPa),或平均动脉压≥60 mmHg(儿童不低于年龄相关目标血压)。(2)纠正严重代谢异常、酸碱失衡、电解质紊乱和内分泌失调。(3)排除导致昏迷的药物(或毒物)影响:①怀疑毒物接触史时,应进行毒理学筛查。②肝肾功能受损或接受目标温度管理时,药效学和药代动力学特性发生改变,应等待>5个药物清除半衰期;药物过量、延迟吸收、延迟消除,或与另一种药物相互作用时,需等待更长时间。③连续测量体内(血液/尿液等)药物浓度,确保不超过治疗范围;即使在治疗范围内,也需确保不会对临床检查造成干扰。④怀疑或证实酒精中毒时,血液酒精浓度应≤ 800 mg/L。(4)采用肌松检测仪,予以4个成串刺激或连续4次刺激,如果有反应可排除药物性麻痹。若无肌松检测仪,腱反射存在也可排除药物性麻痹。(5)排除其他混杂因素(表1)影响。

脑死亡判定混杂因素
脑死亡判定混杂因素
| 混杂因素 | 容易出错的体检项目 | 排查措施 |
|---|---|---|
| 重症吉兰巴雷综合征 Miller-Fisher综合征 感觉运动性轴索型神经病 感觉运动性轴索型神经病叠加Bickerstaff脑干脑炎 | 全部 | 肌电图 脑电图 经颅多普勒超声 |
|
狂犬病
麻痹型 脑炎型 | 全部 | 肌电图 脑电图 经颅多普勒超声 |
|
肌肉麻痹
肉毒中毒 蛇咬伤 | 全部 | 肌电图 脑电图 经颅多普勒超声 |
| 低体温 | 全部 | 纠正体温值 |
| 低血压 | 全部 | 纠正血压值 |
| 低血氧 | 全部 | 纠正氧合值 |
| 代谢异常
肝/肾功能衰竭 低/高血糖 低/高钾血症 低/高磷血症 低/高钠血症 高镁血症 高钙血症 | 全部 | 纠正异常值 |
|
内分泌异常(严重激素缺乏)
肾上腺功能衰竭 黏液水肿 | 全部 | 肌电图 脑电图 经颅多普勒超声 |
| 面部创伤 | 面部疼痛刺激反应 瞳孔反射 角膜反射 头眼反射 前庭-眼反射 | 自主呼吸激发试验 脑电图 短潜伏期体感诱发电位 经颅多普勒超声 |
| 无眼畸形 | 瞳孔反射 角膜反射 头眼反射 前庭-眼反射 | 自主呼吸激发试验 脑电图 短潜伏期体感诱发电位 经颅多普勒超声 |
| 颅底骨折伴鼓室积血 | 前庭-眼反射 | 自主呼吸激发试验 脑电图 短潜伏期体感诱发电位 经颅多普勒超声 |
| 颈髓损伤 | 自主呼吸激发试验 躯体疼痛反应 | 脑电图 经颅多普勒超声 |
| 肺损伤/疾病 | 自主呼吸激发试验 | 脑电图 短潜伏期体感诱发电位 经颅多普勒超声 |
注:目前无公认的代谢异常和内分泌异常对脑死亡判定影响的界值
3. 建议意见:建议脑死亡判定前,在昏迷至判定之间留出足够观察时间。心肺复苏后缺血缺氧性脑损伤至少观察24 h;其他脑损伤观察时间不确定,应以确认脑损伤不可逆所需时间为准。
专家补充意见强调:(1)启动脑死亡临床判定,不应以器官捐赠为目的;(2)神经系统检查是临床判定最复杂的部分,需要相关专业知识、检查条件和操作规范,有时即便经验丰富的临床医师也难免产生疑问和困惑,因此需要不断地实践与完善。
1. 如何确认深昏迷?
2. 如何确认脑干反射消失?
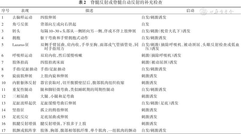
1. 推荐脑死亡的深昏迷确认条件:(1)大脑介导的运动反应消失,表现为枕骨大孔以下(胸骨切迹、四肢近端/远端)强烈痛觉刺激时,面部无任何运动反应。(2)脑干介导的运动反应消失,表现为枕骨大孔以上(眶上切迹、颞下颌关节水平的髁突)强烈痛觉刺激时,面部和身体其他部位无任何运动反应。(3)脊髓介导的运动反应可能存在(表2),表现为多样、复杂、自发/刺激诱发的运动反应,包括脊髓反射或脊髓自动反射,但需与肢体自主运动鉴别。(4)尽可能确认运动反应来源,如果不能界定,或患有神经肌肉疾病,或有严重面部创伤/肿胀,须增加确认试验项目。

脊髓反射或脊髓自动反射的补充检查
脊髓反射或脊髓自动反射的补充检查
| 序号 | 表现 | 描述 | 启动 |
|---|---|---|---|
| 1 | 去脑样运动 | 四肢伸展 | 自发/刺激诱发 |
| 2 | 角弓反张 | 背部向左或向右拱起 | 自发 |
| 3 | 转头 | 每隔10~30 s头部从一侧转向另一侧,伴或不伴上肢伸展 | 自发/刺激(枕骨大孔下)诱发 |
| 4 | 拥抱 | 躯干弯曲和手臂拥抱式动作 | 自发/刺激诱发 |
| 5 | Lazarus征 | 双侧手臂屈曲,肩内收,手举至胸、面部或气管插管处,同时手指用力 | 自发/刺激(摘除呼吸机、被动颈屈、头眼反射检查或低血压)诱发 |
| 6 | 呼吸样运动 | 双肩内收,然后缓慢咳嗽 | 刺激(摘除呼吸机)诱发 |
| 7 | 肢体抬高 | 四肢抬离床面 | 刺激(被动屈颈)诱发 |
| 8 | 手指/足趾抽动 | 手指/足趾抽动 | 自发/刺激诱发 |
| 9 | 旋前肌伸展 | 上肢内旋和伸展 | 刺激诱发 |
| 10 | 内脏躯体反射 | 器官获取时,切开腹膜壁层后,腹部肌肉组织收缩 | 刺激诱发 |
| 11 | 重复性腿动 | 腿和脚轻微弯曲,类似睡眠期的周期性腿动 | 自发/刺激诱发 |
| 12 | 三相屈曲 | 大腿、小腿和足弯曲 | 刺激诱发 |
| 13 | 足趾波样起伏 | 足趾缓慢弯曲后伸展 | 自发/刺激(足底)诱发 |
| 14 | 竖指征 | 孤立的拇指伸展 | 刺激诱发 |
| 15 | 足底反应 | 足底屈曲或伸展 | 刺激诱发 |
| 16 | 肌腱反射增强 | 腱反射增强,下肢多于上肢 | 刺激诱发 |
| 17 | 肌颤或肌阵挛 | 肢体、胸部、腹部相邻肌纤维、单个肌肉、一组肌肉的颤动 | 自发/刺激诱发 |
2. 推荐脑死亡的脑干反射消失确认条件:(1)脑死亡的脑干反射消失确认无疑,需要3个条件:①被检查者具有被检查的条件,保证获得检查结果;②执行检查者的检查方法规范,保证检查结果客观可靠;③执行检查者具备相关专业知识,保证分析结果合理准确(表3)。(2)如果脑干反射检查无法获得结果或结果不可靠,须增加确认试验项目。

脑干反射的补充检查
脑干反射的补充检查
| 检查项目 | 检查方法与结果 | 检查注意事项 |
|---|---|---|
| 瞳孔对光反射 | 可用瞳孔测量计测量瞳孔直径 多数中等以上散大固定,直径4~6 mm;少数固定,但不散大;可呈任何形状 | ·小瞳孔警惕药物中毒/闭锁综合征 ·关注影响瞳孔检查因素,如眼部外伤、手术和用药 |
| 角膜反射 | 无眼症,角膜移植,严重眼眶、巩膜、球结膜水肿时,影响或不能完成检查 | ·可能无法获得检查结果或判定结果不可靠 |
| 头眼反射 | 无眼症和颈椎损伤不能完成检查 严重眼眶、巩膜、球结膜水肿影响或不能完成检查 | ·可能无法获得检查结果或判定结果不可靠 |
| 前庭眼反射 | 确认鼓膜完整 头部抬高30°,使水平半规管处于垂直位。将注射器或与注射器相连的导管置于外耳道内,注入≥30 ml 的0~4 ℃生理盐水,注入时间>60 s,观察有否眼震。两侧分别测试,间隔5 min,使内淋巴温度达到平衡 | ·鼓膜破裂不能否定检查结果,但可引起耳部感染 ·操作方法规范才可获得可靠结果 ·颅底骨折或颞骨岩部骨折可损伤前庭神经,使检查结果不可靠 |
| 咳嗽反射 | 膈神经受损时咳嗽反射消失 | ·高颈髓及其传出神经损伤累及膈神经时检查结果不可靠(假阳性) |
专家补充意见强调:自主呼吸激发试验(apnea test,AT)是脑死亡判定的关键部分,也是实践活动中遇到问题最多的部分,因此需要不断改进与完善。
1. AT前是否做好充分准备?
2. AT中是否做到合理应对?
3. AT失败后是否另有对策?
4. AT置于判定最后步骤的考量?
1. AT实施前准备:(1)除了确认体温、血压、血氧和血二氧化碳值正常外,还需排除呼吸机的误触发。误触发的外部原因包括:呼吸机管路过度冷凝、气管插管漏气、胸部引流管和呼吸机回路随机干扰或噪声;内部原因包括:心源性振荡,特别是高血流动力学时;或脊髓反射引起的腹部肌肉收缩。为了减少误触发,推荐脱离呼吸机回路,以确认有无自主呼吸;或在呼吸机自主呼吸模式(压力支持通气)时,设置流量/压力触发水平在误触发的阈值以上。(2)建议对患者呼吸支持条件和肺功能状态进行评估,以便确定是否可以耐受AT。(3)建议对AT失败风险进行预估。对AT可能失败或高风险患者,建议暂缓AT,待具备条件后再启动。(4)建议动脉置管,以提供持续血压监测数据,并方便快速取血(血气检查)。(5)推荐具有丰富复苏经验的人员实施AT,以便应对AT过程中各种失代偿风险。
2. AT实施中的应对:(1)建议脱离呼吸机后,采用人工气道内置入吸氧管,氧流量6 L/min,吸入氧浓度(FiO2)=1;或持续气道正压通气(CPAP),FiO2=1;以防肺泡塌陷和心功能不全导致的肺水肿。(2)建议AT判定的阳性标准为:PaCO2 ≥60 mmHg或高于基线20 mmHg以及pH<7.30。(3)建议脱离呼吸机10 min内,如果可在床旁快速检测动脉血气且生命体征稳定,每隔2~3 min采集动脉血气一次,直至PaCO2和pH达标。(4)建议采用无创二氧化碳监测,如呼吸末二氧化碳(end-tidal carbon dioxide,ETCO2)监测,或经皮二氧化碳(transcutaneous carbon dioxide monitoring,TcCO2)监测,以指导脱机持续时间,但仍需以动脉血气PaCO2检测结果为判定依据。(5)建议终止AT条件:①观察到自主呼吸;②动脉血压下降(收缩压<100 mmHg或平均动脉压<60 mmHg,儿童低于相应年龄组低限值);③氧饱和度下降(<85%);④出现不稳定性心律失常。(6)建议参考AT流程图实施AT。
3. AT失败后的对策:(1)如果AT因自主呼吸出现而终止,而其他临床检查符合BD标准,建议24 h后重复AT。(2)如果AT未达标,但试验期间肺功能和血流动力学稳定,建议在氧合、二氧化碳和pH恢复至基线状态后重复AT,除了采用上述相同的技术和参数外,还需适当延长脱机时间。(3)如果AT因生命体征不平稳而终止,建议采用替代方法:①氧扩散法:通过呼吸机管路在气管插管管口予以高流量吸氧(40~60 L/min),FiO2=1(CPAP设置为0,或关闭呼吸机并与呼气过滤器断开);②CPAP法:呼气末压力10 cmH2O(1 cmH2O=0.098 kPa),FiO2=1;通过流出端带有CPAP阀的T管由呼吸机直接提供氧气,或通过带有可折叠(collapsible)储气袋和可调节流出阻力的T管系统提供氧气。③气管内增加二氧化碳法:使用T管连接气管插管或带有呼气末压力滴定的充气麻醉袋,将二氧化碳或碳合气吹入气管内。但这一方法不适合年幼儿童/婴儿/新生儿,因为二氧化碳易被冲出。
4. AT置于脑死亡判定最后步骤的考量:(1)AT过程中断开呼吸机,可因生命体征变化而影响后续确认试验;如果放置在确认试验之后,可节省判定总体时间。(2)如果确认试验发现生存迹象,可暂不实施AT,从而避免高碳酸血症导致的颅内压增高及其继发性脑损伤。
专家补充意见强调:虽然脑电图(EEG)、短潜伏期体感诱发电位(SLSEP)和经颅多普勒超声(TCD)具有床旁、无创、简便、经济等优势,但亦存在易受环境电磁干扰(EEG和SLSEP),易受镇静、低温、中毒和代谢紊乱影响(EEG抵抗影响小于SLSEP),易受高颈段或脑干病变影响(SLSEP),易受声窗穿透不良和检查者经验不足影响(TCD)等,脑死亡判定执行者需要了解和熟悉这些技术的优势和劣势,合理规避混杂因素干扰。
1. 部分颅骨切除减压术后,选择何种确认试验技术?
2. 声窗穿透不良时,选择何种确认试验技术?
3. 幕下检测技术受限,选择何种确认试验技术?
4. 各种外界或体内因素混淆,选择何种确认试验技术?
5. 新的确认试验技术出现,是否可替补或替代?
1. 部分颅骨切除减压术后,脑血管血流阻抗下降,TCD检测可能存在血流信号(假阴性),此时推荐EEG和SLSEP检测,如果颅骨缺失部位显示的脑电静息或诱发电位主波(P14、N18和N20)消失,与非颅骨切除部位一致,即可判定为脑死亡。
2. 声窗穿透不良时,TCD可出现类尖小收缩波,或血流信号“消失”,从而导致脑死亡误判(假阳性),由此建议:(1)选择准确性更高的数字减影血管造影技术(digital subtraction angiography,DSA)或单光子发射计算机断层显像技术(single photon emission computed tomography,SPECT)。DSA显示颈内动脉和椎动脉(4支动脉)进入颅底部位没有造影剂充盈,而颈外动脉循环畅通时,符合脑死亡判定标准。SPECT显示颅内缺乏同位素时,符合脑死亡判定标准。但这两项技术均存在患者转运安全隐患、增强剂致敏以及肾损伤风险。(2)选择神经电生理检测技术(EEG和SLSEP)。
3. EEG对幕下病变敏感度和特异度不高(不能代表基底节和脑干功能);SLSEP对幕上病变敏感度和特异度不高(不能代表大脑半球功能);由此推荐:(1)EEG与SLSEP结合,证实全脑电活动消失。(2)选择TCD或DSA或SPECT,证实全脑血流停止。
4. 排除混杂因素时,推荐合理选择确认试验技术:(1)不能排除环境电磁干扰,不能确认镇静/麻醉、中毒、内分泌/代谢紊乱是否属实或发挥作用,不能除外诱导低温/非计划低温以及高颈段病变等混杂因素干扰时,选择脑血流检测技术,而不是神经电生理技术。(2)严重颅骨骨折、放置脑室外引流管和婴儿颅骨膨胀时,TCD等脑血流检测技术受限,此时选择神经电生理技术。
5. 对近些年来新出现的确认试验技术,尚需高质量临床研究证据:(1)计算机断层血管造影(computed tomography angiography,CTA)具有检测快速简便,操作人员依赖性低,无肾功能影响证据等优势,但鉴于图像采集标准的一致性和有效性未达成共识,判定的可靠性和准确性不够明确(敏感度52%~97%),建议参考使用并列为临床研究项目。(2)其他确认试验技术尚有待进一步临床研究,建议暂不用于脑死亡判定。
专家补充意见强调:(1)ECMO和其他形式的体外呼吸循环支持,可使脑损伤和脑死亡风险增加;(2)ECMO治疗期间,脑死亡判定仍需遵循原有基本原则;(3)顺利完成AT和正确判断脑血流结果成为新的挑战。
1. ECMO的脑损伤或脑死亡风险?
2. ECMO的死亡/脑死亡判定?
3. ECMO的AT操作?
1. ECMO分为静脉-静脉ECMO(V-V ECMO)和静脉-动脉ECMO (V-A ECMO)两种方式,前者为难治性低氧血症患者提供呼吸支持,后者为严重心脏和(或)血流动力学衰竭伴或不伴难治性低氧血症患者提供呼吸、循环双支持。推荐接受ECMO治疗,特别是接受V-A ECMO治疗患者,或CPR后接受ECMO患者:(1)加强生命体征监测,防治多器官系统并发症。(2)加强床旁脑功能和脑血流(TCD)监测,防治脑损伤并发症。
2. 在无任何有效或自主心输出量情况下,V-A ECMO或左心室辅助装置(left ventricular assist device,LVAD)可提供体外循环。而在体外循环支持下,对死亡的判定只能依赖脑死亡判定,因此推荐:(1)成人和儿童接受ECMO治疗患者遵循原有脑死亡判定标准。(2)对无自身心肺功能和连续血流的V-A ECMO患者,在非搏动性血流期间,TCD对脑血流判断的准确性受到质疑,确认试验可选择EEG和SLSEP。
3. ECMO患者脑死亡判定遵循原有AT原则,但AT操作流程更为特殊、复杂,由此推荐:(1)通过呼吸机和ECMO氧供气流进行预氧合。(2)通过CPAP模式输入氧气(FiO2=1)。(3)通过减少ECMO氧供气流量提高PaCO2,直至达到AT所需目标值。(4)按ECMO-AT操作流程(表4)实施AT。

ECMO-AT操作流程
ECMO-AT操作流程
| 步骤 | 操作 | 说明 |
|---|---|---|
| 1 | (1)核心体温≥36.5 ℃ (2)成人平均动脉压≥60 mmHg;儿童达到同龄的正常值;如果低于这一标准,予以升血压药物或增加ECMO血流量 (3)PaCO2 35~45 mmHg。慢性二氧化碳潴留患者可PaCO2>45 mmHg | 3个先决条件必须同时满足 |
| 2 | 将呼吸机和ECMO的 FiO2调至1,预氧合10 min | |
| 3 | 抽取动脉血检测PaCO2 | |
| 4 | (1)将呼吸机设置为CPAP模式,FiO2=1 (2)断开呼吸机,连接具有功能性PEEP阀的复苏气囊,PEEP值设定不变,吸入FiO2=1,氧流量6~9 L/min (3)断开呼吸机,将输氧导管通过人工气道置于隆突水平,吸入FiO2=1,氧流量6~9 L/min | 3种方式任选一个 |
| 5 | (1)ECMO血流量不变 (2)维持膜肺氧含量100% (3)逐渐下调氧供气流量至0.5~1 L/min | AT花费时间可能较长 可吸入或ECMO管路中添加外源CO2,以加快CO2蓄积速度,缩短AT时间 |
| 6 | 观察有无呼吸运动 | 出现任何形式的自主呼吸运动或生命体征不稳定,立即终止试验 |
| 7 | 每间隔5~10 min,抽取动脉血检测PaCO2一次,或根据ETCO2监测结果,定时抽取动脉血检测PaCO2 | V-V ECMO:在远端动脉采样 V-A ECMO:若存在自身心肺功能,在远端动脉和氧合器后回路中同时采样;若无自身心肺功能,在远端动脉采样 |
| 8 | 恢复机械通气,并设置为原有的ECMO氧供气流流速 | |
| 9 | AT结果判定:PaCO2≥60 mmHg(慢性二氧化碳潴留者,PaCO2超过原有水平20 mmHg)和pH<7.30时未见任何呼吸运动 | 结果判定与非ECMO患者相同 |
注:ECMO-AT为体外膜肺氧合-自主呼吸激发试验;CPAP为持续气道正压通气;V-V为静脉-静脉;V-A为静脉-动脉
专家补充意见强调:(1)严重脑损伤早期常常选用治疗性低温,并实施TTM,但体温下降和抗寒战药物均可影响脑死亡判定的可靠性和准确性。
1. TTM对脑死亡判定的影响?
3. TTM结束后脑死亡判定的条件与时机?
4. TTM混杂因素存在时的确认试验选择?
1. TTM(33~36 ℃)可使脑干反射暂时减弱,抗低温寒战药物(镇静剂、麻醉剂、肌松剂)可使神经系统检查失去真实性。此外,在低温状态下,药效学和药代动力学发生改变,药物消除时间延长;特别在肝肾功能障碍时,药物滞留体内时间更长。由此推荐:(1)临床医师需接受TTM对药物清除和脑死亡判定影响的培训。(2)核心体温恢复正常(≥36.5 ℃)后,方可实施脑死亡判定。(3)TTM结束后(核心体温恢复正常并持续至少24 h)和脑死亡判定前,建议增加评估项目:(1)神经影像学检查,评估脑水肿和脑疝与颅内压增高的一致性。(2)血药浓度检测,评估近期用过的中枢神经系统抑制药物在体内的残留量(低体温、镇静剂、麻醉剂可使代谢减慢)。(3)肝肾功能检测,评估药物半衰期与体内药物清除的一致性。
2. TTM结束后脑死亡判定的条件与时机:(1)如果近期用过中枢神经系统抑制药物,影像学显示脑水肿和脑疝与颅内压增高一致,建议至少5个药物消除半衰期(如果肝肾功能异常,半衰期需相应延长)后,或确认血药浓度低于治疗水平后,实施脑死亡判定。(2)如果近期未用过中枢神经系统抑制药物,影像学显示脑水肿和脑疝与颅内压增高一致,建议即刻启动脑死亡判定。(3)如果影像学未显示与颅内压增高一致的脑水肿和脑疝,建议不启动脑死亡判定。
3. 如果存在低温、药物等不确定混杂因素,推荐采用脑血流检测技术进行确认试验。
4. 建议参照TTM脑死亡判定流程(表5)。

TTM的脑死亡判定流程
TTM的脑死亡判定流程
| 步骤 | 操作 | 说明 |
|---|---|---|
| 1 | 接受低温治疗患者,临床判定提示脑死亡,且患者存在明确的可能导致不可逆性脑损伤病因 | 满足步骤1,进入步骤2 |
| 2 | 复温至≥36.5 ℃至少24 h 进行神经影像学检查 | |
| 3 | 确认神经影像学检查结果与临床颅内压增高的脑水肿和脑疝一致 | 满足步骤3,进入步骤4 不满足步骤3,则不启动脑死亡判定,继续密切监测 |
| 4 | 确认近期中枢神经系统抑制剂使用情况 | 使用过,进入步骤5 未使用过,则启动脑死亡判定 |
| 5 | 评估肝肾功能,根据血药浓度或药物半衰期确定脑死亡评估时间 | 至少5个最长药物消除半衰期或更长 |
| 6 | 满足上述条件后启动脑死亡判定 | 确认试验需增加脑血流检查项目 |
专家补充意见强调:(1)与成人相比,儿童脑死亡判定依据较少,但仍可在胎龄≥37周的婴儿和儿童中判定;(2)虽然患儿的脑死亡判定标准与成人相似,但不同年龄阶段有其特定标准和操作规范;(3)年龄越小脑死亡判定越需保守和谨慎,尤其是判定前观察时间,判定次数和判定间隔时间。
1. 儿童脑死亡判定的最低年龄限制?
2. 儿童脑死亡判定的最低次数?
3. 儿童与成人脑死亡判定的差别?
4. 儿童脑死亡判定人员资质?
5. 儿童脑死亡判定医疗文件记录?
1. 建议儿童脑死亡判定最低年龄限定为胎龄满37周的新生儿。不同年龄段儿童有其特定的脑死亡判定标准,年龄越低脑死亡判定越须谨慎。
2. 建议儿童脑死亡判定(包括AT)最低次数至少两次(多于成人)。新生儿(胎龄37周至出生后28 d)的2次评估间隔时间为24 h;年龄>28 d儿童的2次评估间隔时间为12 h。
3. 儿童脑死亡判定与成人的差别:(1)儿童脑死亡病因与成人不同,婴幼儿的缺氧缺血性损伤最为常见,年长儿童的创伤后脑损伤最为常见,而脑血管意外、中毒(神经毒素、化学药物和农药等)和先天性代谢缺陷少见。建议充分分析昏迷原因,满足脑死亡判定先决条件。(2)儿童的脑代谢、脑血流和对损伤的反应与成人之间存在细微而重要差异,因此对儿童的脑死亡判定须谨慎。建议评估前无反应昏迷的观察时间比成人更长(至少24 h,或更长)。(3)儿童的AT操作流程中,推荐使用连接气管插管的T形管,或带呼气末压力滴定的麻醉储氧袋,以维持呼吸暂停期间的氧合;不推荐可能导致CO2排出增多且气压伤高风险的气道远端导管插入氧合,特别是低龄儿童、婴儿和新生儿。紫绀型先天性心脏病婴儿和儿童的AT较为特殊,因为氧饱和度基线值通常为65%~90%,建议不予AT,但须增加确认试验项目。(4)婴儿、低龄儿童实施DSA存在技术困难,建议选择核医学脑灌注检查作为脑血流检查的金标准。颅缝和囟门未闭婴儿的TCD最常表现为震荡波,流速比成人快,并持续至符合脑死亡临床判定,建议用手往下按压囟门,观察TCD模式是否与成人脑死亡模式相似。颅缝和囟门未闭婴儿和颅骨骨折/去骨瓣减压儿童的颅内压动力学改变可能导致假阴性结果,先天性心脏病或动脉导管未闭儿童的TCD容易出现类尖小收缩波,或血流信号“消失”等假阳性结果,建议确认试验选择神经电生理检测。(5)心脏骤停和创伤性颅脑损伤患儿常用TTM,建议在脑死亡判定前充分复温,充分评估药物代谢延迟和器官功能状态,评估前观察时间至少72 h或更长时间。
4. 推荐使用儿童标准化脑死亡判定表单,以降低执行者之间差异所导致的误判。
执笔:宿英英(首都医科大学宣武医院神经内科);潘速跃(南方医科大学南方医院神经内科);彭斌(北京协和医院神经科);江文(解放军空军军医大学西京医院神经内科);张乐(中南大学湘雅医院神经内科);王芙蓉(华中科技大学同济医学院附属同济医院神经内科);张猛(解放军陆军特色医学中心神经内科);高亮(上海市第十人民医院神经外科);钱素云(首都医科大学附属北京儿童医院重症医学科);陆国平(复旦大学附属儿科医院重症医学科);赵国光(首都医科大学宣武医院神经外科)
国家卫生健康委员会脑损伤质控评价中心、中华医学会神经病学分会神经重症协作组、中国医师协会神经内科医师分会神经重症专业委员会委员(按姓氏拼音顺序):才鼎(青海省人民医院神经内科);曹秉振(解放军第九六○医院神经内科);曹杰(吉林大学第一医院神经内科);曾超胜(海南医学院第二附属医院神经内科);曾丽(广西医科大学第一附属医院神经内科);陈胜利(重庆三峡中心医院神经内科);陈卫碧(首都医科大学宣武医院神经内科);邓卫康(遵义医学院附属医院神经内科);狄晴(南京医科大学附属脑科医院神经内科);丁里(云南省第一人民医院神经内科);杜冉(郑州大学第一附属医院神经内科);范琳琳(首都医科大学宣武医院神经内科);高亮(上海市第十人民医院神经外科);郭涛(宁夏医科大学总医院神经内科);胡雅娟(安徽医科大学附属第一医院神经内科);胡颖红(浙江大学医学院附属第二医院重症医学科);黄卫(南昌大学第二附属医院神经内科);黄旭升(中国人民解放军总医院神经内科);黄月(河南省人民医院神经内科);江文(解放军空军军医大学西京医院神经内科);蒋玉宝(安徽医科大学附属第一医院神经内科);李红燕(新疆维吾尔自治区人民医院神经内科);李立宏(解放军空军军医大学唐都医院神经外科);李玮(解放军陆军特色医学中心神经内科);李小树(解放军陆军特色医学中心神经内科);李艳(首都医科大学附属北京儿童医院重症医学科);梁成(兰州大学第二医院神经内科监护室);刘刚(首都医科大学宣武医院神经内科);刘珺(首都医科大学附属北京儿童医院重症医学科);刘力斗(河北医科大学第二医院神经内科);刘勇(中国人民解放军陆军军医大学第二附属医院神经内科);陆国平(复旦大学附属儿科医院重症医学科);马桂贤(广东省人民医院神经内科);马健(复旦大学附属儿科医院重症医学科);马景鑑(天津市第一中心医院神经外科);马联胜(山西医科大学附属第一医院神经内科);明美秀(复旦大学附属儿科医院重症医学科);牛小媛(山西医科大学第一医院神经内科);潘速跃(南方医科大学南方医院神经内科);彭斌(北京协和医院神经科);钱素云(首都医科大学附属北京儿童医院重症医学科);邵慧杰(郑州大学第一附属医院神经内科);石向群(兰州军区总医院神经内科);孙海峰(宁夏医科大学总医院神经电生理科);谭红(湖南省长沙市第一医院神经内科);檀国军(河北医科大学第二医院神经内科);唐娜(华中科技大学同济医学院附属同济医院神经内科);滕军放(郑州大学第一附属医院神经内科);田飞(首都医科大学宣武医院神经内科);田林郁(四川大学华西医院神经内科);仝秀清(内蒙古医科大学附属医院神经内科);万慧(南昌大学第一附属医院神经内科);王芙蓉(华中科技大学同济医学院附属同济医院神经内科);王海音(空军总医院特诊科);王亮(重庆医科大学附属第一医院神经内科);王柠(福建医科大学附属第一医院神经内科);王荃(首都医科大学附属北京儿童医院重症医学科);王胜男(南方医科大学南方医院神经内科);王彦(河北省唐山市人民医院神经内科);王遥(南方医科大学南方医院神经内科);王长青(安徽医科大学第一附属医院神经内科);王振海(宁夏医科大学总医院神经内科);王志强(福建医科大学附属第一医院神经内科);吴永明(南方医科大学南方医院神经内科);武洁(首都医科大学附属北京儿童医院急诊科);肖争(重庆医科大学附属第一医院神经内科);谢尊椿(南昌大学第一附属医院神经内科);邢英琦(吉林大学第一医院神经内科);宿英英(首都医科大学宣武医院神经内科);徐平(遵义医学院附属医院神经内科);徐运(南京鼓楼医院神经科);杨渝(中山大学附属第三医院神经内科);叶海翠(中南大学湘雅医院神经内科);游明瑶(贵州医科大学附属医院神经内科);袁军(内蒙古自治区人民医院神经内科);张家堂(中国人民解放军总医院神经内科);张乐(中南大学湘雅医院神经内科);张蕾(云南省第一人民医院神经内科);张猛(解放军陆军特色医学中心神经内科);张晓燕(中国人民解放军联勤保障部队940医院神经内科);张馨(南京医学院鼓楼医院神经内科);张旭(温州医科大学附属第一医院神经内科);张妍(解放军第九六○医院神经内科);张艳(首都医科大学宣武医院神经内科监护室);张永巍(上海长海医院脑血管病中心脑血管病科);张震宇(复旦大学附属儿科医院重症医学科);张忠玲(哈尔滨医科大学附属第一医院神经内科);赵滨(天津医科大学总医院神经内科);赵国光(首都医科大学宣武医院神经外科);赵路清(山西省人民医院神经内科);赵晓霞(山西省人民医院神经内科);周东(四川大学华西医院神经内科);周立新(北京协和医院神经科);周罗(中南大学湘雅医院神经内科);周嫔婷(中南大学湘雅医院神经内科);周赛君(温州医科大学附属第一医院神经内科);周渊峰(复旦大学附属儿科医院神经内科);周中和(北部战区总医院神经内科);朱沂(新疆自治区人民医院神经内科)
国家卫生健康委员会脑损伤质控评价中心专家咨询委员会委员(按姓氏拼音顺序):陈玉国(山东大学齐鲁医院急诊科);崔丽英(北京协和医院神经内科);杜斌(北京协和医院重症医学科);贾建平(首都医科大学宣武医院神经内科);凌锋(首都医科大学宣武医院神经外科);阮小明(中华科技大学同济医学院卫生管理学院);申昆玲(首都医科大学北京儿童医院呼吸内科);王玉平(首都医科大学宣武医院神经内科);王香平(首都医科大学宣武医院妇产科);席修明(首都医科大学复兴医院重症医学科);熊利泽(同济大学附属上海市第四人民医院麻醉与围术期医学科);赵正言(浙江大学医学院附属儿童医院);张建(首都医科大学宣武医院胸心血管外科,北京医院协会)
国家卫生健康委员会脑损伤质控评价中心医学秘书组陈卫碧、刘刚、范琳琳、武洁、刘珺、陈忠云、黄荟瑾医师对《全球脑死亡建议案-脑死亡/神经病学标准死亡的判定》进行了翻译;国家卫生健康委员会脑损伤质控评价中心专家工作委员会和技术工作委员会、中华医学会神经病学分会神经重症协作组、中国医师协会神经内科医师分会神经重症专业委员会委员对《脑死亡判定标准与操作规范:专家补充意见(2021)》进行了修改与完善;专家咨询委员会专家提出了宝贵修改意见;中国工程院丛斌院士、李春岩院士、周良辅院士(按姓氏拼音顺序)对本文进行了悉心指导
所有作者均声明不存在利益冲突





















