
基于《全球脑死亡建议案-脑死亡/神经病学标准死亡的判定(2020)》,中国专家撰写了《脑死亡判定实施与管理:专家指导意见(2021)》。其主要内容涉及临床医师在脑死亡判定过程中遇到的一些问题,其中包括判定结束后,如何宣布脑死亡结果,如何记录脑死亡判定过程,如何决定系统支持,如何获得宗教认同,如何遵守法律法规等。这些内容虽然在《中国成人脑死亡判定标准与操作规范(第二版)》和第二版《中国儿童脑死亡判定标准与操作规范》中并未涉及,但临床医师需要得到专家的指导与建议。
脑死亡(brain death,BD)是包括脑干在内的全脑功能不可逆转的丧失,即死亡。这一脑死亡概念已经获得全球大多数国家或地区的认可,同时脑死亡最低判定标准也得到全球大多数国家或地区专家的共识。然而,脑死亡判定的实施与管理,如脑死亡判定结果宣布、脑死亡医疗文件记录、脑死亡判定后系统支持、脑死亡判定人员资质与培训、脑死亡判定宗教认同、脑死亡判定法律法规等,均需与脑死亡判定标准与操作规范相辅相成、协同发展。
国家卫生健康委员会脑损伤质控评价中心(National Health Commission of the People's Republic of China / Brain Injury Evaluation Quality Control Centre PRC/NHC/BQCC)(以下简称BQCC),基于全球脑死亡建议案-脑死亡/神经病学标准死亡判定(World Brain Death Project-Determination of Brain Death/Death by Neurologic Criteria)和中国临床实践,推出《脑死亡判定实施与管理:专家指导意见(2021)》,并经BQCC专家工作委员会和技术工作委员会、中华医学会神经病学分会神经重症协作组(Chinses Society of Neurology /Neurocritical Care Committee,CSN/NCC)和中国医师协会神经内科医师分会神经重症专业委员会(China Neurologist Association / Neurocritical Care Committe,CNA/NCC)讨论通过[意见回复98/111人,(88%)]。
专家指导意见共有六条,分为推荐和建议两个等级。推荐是专家高度共识(>90%)的意见;建议是专家意见有所分歧,但能达成共识(70%~90%)的意见。
专家意见强调:脑死亡判定后,医师与患者家人/监护人的沟通关系到后续医疗决策。
1. 脑死亡判定结果告知?
2. 脑死亡宣布人员资质?
1. 建议脑死亡判定结束并符合脑死亡判定标准时,告知患者家人/监护人,并宣布脑死亡,即死亡;脑死亡判定执行者具有告知判定结果和宣布结果义务。
2. 推荐告知和宣布脑死亡判定的人员资质为具有执业医师证书的神经内科、神经外科、重症医学科、急诊科、麻醉科和儿科(相关专科)医师。这些医师需在临床工作5年以上,并经过规范化脑死亡判定培训。
专家意见强调:在合法的医疗文件和脑死亡判定信息表单中明确、详细地记录脑死亡判定过程和结果。其具有重要医疗和非医疗意义,是脑死亡判定执行者的责任和义务,也是BQCC实施脑死亡判定质量控制的依据。
1. 在医疗文件中,如何规范记录脑死亡判定过程和结果?
2. 在脑死亡判定信息表单中,如何填报脑死亡判定内容?
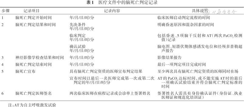
1. 医疗文件中的脑死亡判定记录,是BQCC质控工作的依据。推荐医疗文件包括病历首页、病程记录、会诊记录、化验报告单和确认试验报告单(使用规范术语)。在这些医疗文件中需要详细记录脑死亡判定过程(表1)。

医疗文件中的脑死亡判定记录
医疗文件中的脑死亡判定记录
| 步骤 | 记录项目 | 记录内容 | 具体说明 |
|---|---|---|---|
| 1 | 脑死亡判定开始时间 | 年/月/日/时/分 | 临床医师启动判定流程的时间 |
| 2 | 脑死亡判定结果和时间 | 先决条件 年/月/日/时/分 | 明确昏迷原因和混杂因素的时间 |
临床判定 年/月/日/时/分 | 包括昏迷、5项脑干反射和AT(两次PaCO2检测值)记录 | ||
确认试验 年/月/日/时/分 | 脑电图、短潜伏期体感诱发电位和经颅多普勒超声报告 | ||
| 3 | 神经影像学检查结果和时间 | 年/月/日/时/分 | 影像结果报告 |
| 4 | 脑死亡判定结束时间 | 年/月/日/时/分 | 最后一项判定项目完成时间 |
| 5 | 脑死亡宣布 | 具有脑死亡判定资质的医师宣布判定结果 | 至少两名具有脑死亡判定资质的医师同时在场 |
| 宣布时间以最后一名医师完成第一次或第二次判定的年/月/日/时/分 | AT的PaCO2达标时间,或不能实施AT时的最后一项确认试验结束并符合脑死亡判定标准的时间 | ||
| 6 | 脑死亡判定医师签名 | 两名临床医师在病程记录或会诊单上签署姓名 | 签署姓名人需具有身份确认证件(身份证、执业医师证和规范化培训证) |
注:AT为自主呼吸激发试验
2. 脑死亡判定信息表单填写应真实、规范,其信息、数据和图像来自原始病历记录。推荐表单填报完毕后提交质控系统,并以此作为实时质控依据。
专家意见强调:宣布脑死亡后,提供系统支持需要花费大量医疗人力与物力。继续系统支持的理由是:(1)计划器官捐献;(2)已经怀孕并决定为胎儿提供系统支持;(3)家人/监护人因宗教信仰或其他原因不接受脑死亡,即死亡。
1. 宣布脑死亡后,是否继续提供系统支持?
2. 宣布孕妇脑死亡后,是否继续提供系统支持?
3. 宣布脑死亡后,系统支持的难点与策略?
1. 宣布脑死亡后,如果为计划器官捐献者,推荐器官获取组织人员与患者家人/监护人充分沟通,以决定是否为了器官捐献继续提供系统支持;如果为非计划器官捐献者,建议主管医师与患者家人/监护人充分沟通,决定是否继续提供系统支持,以及支持的时间(小时/天/年)。
2. 宣布脑死亡后,对孕妇的系统支持有助于胎儿存活,但比正常存活孕妇的生理变化更加复杂且不稳定,其中以长久系统支持下的耐药菌感染风险最高。推荐组织多学科专家(重症医师、产科医师和新生儿医师)讨论,告知孕妇家人/监护人系统支持的利弊关系,并由孕妇家人/监护人做出最后决定。如果决定系统支持,对孕妇的额外建议是:(1)每天至少一次心率检查和无应激试验,每周一次胎儿超声检查,每月一次生物物理评分,并根据需要进行羊水穿刺检查。(2)评估孕期药物的选择与安全。(3)根据母体体重和血清营养指标以及胎儿生长状态,予以肠内或肠外营养支持。(4)提前做好剖宫产准备。
3. 脑死亡判定后系统支持的难点与策略:(1)脑死亡后常见的体温调节障碍是低体温(<35˚C),其缘于下丘脑体温调节功能衰竭。低体温将伴随心律失常、低血压、氧传递障碍、血小板和凝血功能障碍。推荐使用物理措施(如自动温度调节装置、加温毯、加温液体、加温氧气等,但不可用加热灯、浸入热水、加温液体注入膀胱、胃、胸膜或腹腔等)提高体温至正常。(2)脑死亡后常见的心脏传导功能障碍是心律不齐,其缘于心房和心室传导障碍,或继发于“儿茶酚胺风暴”(catecholamine storm)的心内膜下心肌细胞坏死、低血容量和强心药物副作用等。心脏骤停前的终末节律最常表现为心动过缓和心室颤动。推荐对心脏骤停前的心律失常处理与非脑死亡患者相同;对潜在器官捐献者或孕妇,可考虑安放起搏器;对心脏骤停后的心肺复苏措施需要提前与患者家人/监护人沟通。(3)脑死亡后常见的循环功能障碍是低血压,其缘于下丘脑功能衰竭、心肌收缩力下降、外周血管不可控舒张以及血容量下降等。推荐首选晶体液和(或)胶体液(不包括羟乙基淀粉)补充血容量;输液不能纠正低血压时,予以去甲肾上腺素、去氧肾上腺素或多巴胺,维持血液动力学稳定;上述措施均不显效时,对潜在器官捐献者或妊娠妇女可予体外膜肺氧合(extracorporeal membrane oxygenation,ECMO)或主动脉内球囊反搏(intra-aortic balloon pump,IABP)。(4)脑死亡后常见的肺功能障碍是神经源性肺水肿并发低氧血症,其缘于脑死亡后数分钟内“儿茶酚胺风暴”,表现为全身血管收缩,血管阻力增加,左心室输出量减少,肺静脉压力升高,跨肺毛细血管静水压升高。但随着时间的推移可逐渐消退。推荐采取6~8 ml/kg的小潮气量肺保护性通气策略;予以药物(利尿剂、皮质类固醇)、雾化、吸痰等综合肺保护措施;实现pH值、血氧值和血碳酸值正常或接近正常。(5)脑死亡后常见的内分泌功能障碍是:①尿崩症,由垂体后叶缺血受损所致。尿崩症可导致低血容量和高钠血症,严重时引起血流动力学不稳定(低血压);建议合并低血压时,予以抗利尿激素;非低血压时,予以去氨加压素。②低三碘甲状腺原氨酸(triiodothyronine,T3)和低甲状腺素(thyroxine,T4),尚不清楚缘于非甲状腺疾病综合征(nonthyroid syndrome,NTIS),还是真性甲状腺功能减退症;建议对系统支持持续>24~48 h的顽固性低血压或心功能不稳定者,试用静脉输注T3/T4和(或)类固醇。③低皮质醇血症和肾上腺功能不全,可使应激反应能力下降;建议甲泼尼龙(1~5g或15~60 mg/kg)升高收缩压,提高氧合。(6)脑死亡后常见的血液系统功能障碍是凝血障碍、血小板减少和贫血,常与坏死大脑组织释放纤溶酶原激活物、低体温、创伤或心肺复苏后弥漫性血管内凝血、输注新鲜冰冻血浆或冷沉淀有关;建议根据化验检查值,如国际标准化比值(international normalized ratio,INR)、血小板计数和血细胞比容(hematocrit,Hct)进行干预;干预措施与非脑死亡患者相同。
专家意见强调:能否按照神经病学标准判定脑死亡并保证准确无误,受到医学、法学、社会和公众的关注。对脑死亡判定执行者进行规范化培训,对公民进行脑死亡基本概念教育,已成为势在必行的繁重而艰巨的任务。
1. 脑死亡判定执行者需要具备哪些条件?
2. 脑死亡判定执行者需要接受哪些培训?
3. 脑死亡判定执行者应获得哪些资质?
4. 脑死亡判定执行者应有哪些宣传教育义务?
5. 脑死亡判定执行者需要开展哪些研究?
1. 按神经病学标准实施的脑死亡判定比心脏死亡判定复杂。推荐以《脑死亡判定标准与技术管理规范(2020版)》为依据,对参加规范化培训人员提出以下基本要求:
(1)执行脑死亡判定的临床医师必须是取得医师执业证书的执业医师,并在神经内科、神经外科、重症医学科、急诊科、麻醉科、儿科工作至少5年以上,并具有重症脑损伤诊治实践经验。为了避免利益冲突,参培人员不包括外科(除神经外科外)医师和器官移植获取组织相关人员。
(2)执行脑死亡确认试验医师或技师必须取得相关技术资质证书(医师或技师以上职称),并至少具有2年操作经验和至少完成30例次相关技能操作。
2. 按神经病学标准实施脑死亡判定的培训与考核要求较高。推荐以《脑死亡判定标准与技术管理规范(2020版)》、《中国成人脑死亡判定标准与操作规范(第二版)》和第二版《中国儿童脑死亡判定标准与操作规范》、《脑死亡判定标准与操作规范:专家补充意见(2021)》和《脑死亡判定实施与管理:专家指导意见(2021)》为依据,由国家级和省级脑损伤质控评价中心组织并实施规范化培训。(1)培训内容:①脑死亡判定专业知识与技能(先决条件、临床判定、确认试验和自主呼吸激发试验)。②脑死亡判定病例表单填写与质控规范。③《脑死亡判定质量控制指标》解读与要求。④脑死亡判定相关知识,包括与患者家人/监护人有效沟通技巧、临终关怀家庭咨询教育、脑死亡宗教与文化以及脑死亡法律法规。(2)培训步骤:包括理论授课、床旁示教、真(假)人模拟训练和考核试卷解析,共4个步骤。(3)考核方式:包括试卷答题和师生一对一操作技能考核,共2个部分。考核合格人员登记注册。
3. 脑死亡判定需要临床实践和经验积累。推荐脑死亡判定的执行者经规范化培训并至少独立完成2例规范化脑死亡判定后,向所在医疗机构报备并开始展开脑死亡判定工作。推荐不断完成最新脑死亡相关知识再教育或强化教育,以确保判定符合最新标准。
4. 脑死亡科学知识和规范化判定需要所有卫生相关人员和全民的理解与支持。建议脑死亡判定执行者不仅自行接受脑死亡判定教育,还须对本地区医师和公众进行脑死亡概念教育。
5. 脑死亡涉及社会学、法医学、基础医学和临床医学,目前还有很多不为人知的难题需要了解。建议开展脑死亡判定相关基础研究、临床研究和培训教育研究,以促进中国脑死亡判定更加科学、有序地发展,并缩短与国际接轨的时间。
专家意见强调:全球大多数宗教,如佛教、基督教、印度教、伊斯兰教和犹太教等可接受或部分接受脑死亡概念,并将脑死亡视为死亡;但接受的方式、态度和程度不同。其接受的方式是:宗教官方声明或有或无;接受的态度是:不接受也不拒绝;接受的程度是:允许或认同分歧。中国是多宗教国家,受传统思想文化“兼容、宽容”精神的影响,佛教、道教、伊斯兰教、天主教和基督教共存。在《中华人民共和国宪法》中,宗教信仰自由是公民的基本权利。中国政府对宗教信仰既有法律保护又有司法保障。
1. 脑死亡概念被宗教认同吗?
2. 因宗教信仰而拒绝脑死亡判定或宣布脑死亡后请求继续系统支持时,如何处理?
1. 中国的脑死亡概念并不十分普及,因此相关涉案很少。建议脑死亡判定执行者接受文化敏感性和言语沟通的培训,尊重患者及其家人/监护人宗教信仰,提供脑死亡概念解读和相关教育,慎重启动脑死亡判定,灵活处理脑死亡判定相关事宜。
2. 在中国,拒绝脑死亡判定,或宣布脑死亡后请求继续系统支持的案例并不少见。最后的决定可能会受传统观念和伦理道德的束缚,社会舆论的影响,医院医疗资源的限制,个人经济条件局限,家庭认同分歧的制约,甚至主管医师支持差异等多种因素影响。建议:(1)在启动脑死亡判定之前,执行脑死亡判定人员需要综合考虑各种影响因素,与患者家人/监护人充分沟通并达成一致意见。(2)在宣布脑死亡后,充分告知后续结局以及可能引发的问题,在尊重患者个人(生前)及其家人/监护人意愿的前提下,继续或停止系统支持。
专家意见强调:脑死亡判定不仅仅是医学问题,也是社会、法律、伦理和经济问题。因此,宣布脑死亡和接受脑死亡均应与心死亡一样被合法。
1.判定脑死亡之前和宣布脑死亡之后继续系统支持需要告知或征得同意吗?
2. 脑死亡法律法规的定义、标准和规范?
3. 脑死亡判定执行者的法律法规资质?
4. 脑死亡判定患者家人或监护人的意见?
1. 全球已有部分国家具有脑死亡判定的法律、法规、法令、判例法和行政条例。中国虽然尚未为脑死亡立法,但国家卫生健康委员会已经按照《脑死亡判定标准与技术管理规范(2017年版、2020版)》对脑死亡判定进行管理。建议:脑死亡判定执行人员了解相关管理规范,在判定脑死亡之前,需要告知患者家人/监护人;在宣布脑死亡之后,是否继续系统支持,需要征得患者家人/监护人意见。
2. 全球各国脑死亡的法律定义、标准和规范存在差异。中国的脑死亡定义与大多数国家一致,即全脑(包括脑干)功能不可逆转的丧失;脑死亡的判定标准不仅包括临床判定标准,还包括进一步的确认试验;脑死亡判定的各项操作规范既明确又详实。建议严格按照《中国成人脑死亡判定标准与操作规范(第二版)》《中国儿童脑死亡判定标准与操作规范》和《脑死亡判定标准与操作规范:专家补充意见(2021)》实施脑死亡判定。
3. 全球多数立法国家均规定了脑死亡判定执行者资质。目前中国尚无相关立法,建议:(1)执行《中国成人脑死亡判定标准与操作规范(第二版)》和第二版《中国儿童脑死亡判定标准与操作规范》相关规定:从事临床工作5年以上的执业医师(仅限于神经内科、神经外科、重症医学科、急诊科、麻醉科医师),经规范化脑死亡判定培训后具有脑死亡判定资质。(2)执行国家卫生健康委员会《脑死亡判定标准与技术管理规范(2020版)》相关规定:医疗机构中的脑死亡判定工作组有责任监管脑死亡判定执行者资质。(3)执行脑死亡宣判的临床医生,只能参与计划器官捐献者系统支持工作,禁止参与器官摘取和器官移植程序,禁止参与器官获取者的选择或照护。(4)执行脑死亡宣判的临床医生至少2名。
4. 全球各个国家对脑死亡判定之前,或系统支持停止之前,是否需要家人或监护人同意才能执行的相关法律,或有、或无、或不明确。其缘于存在较大争议。中国以呼吸、心跳停止为判定死亡标准时,多数按照约定俗成的惯例不需征得家人或监护人同意。但以脑死亡为判定死亡标准时,考虑到社会和公众的接受程度和接受普遍性,建议在启动脑死亡判定程序之前和宣布脑死亡之后是否停止系统支持,需要告知心智健全的家人或监护人,并尊重其意愿。
执笔:宿英英(首都医科大学宣武医院神经内科);潘速跃(南方医科大学南方医院神经内科);彭斌(北京协和医院神经科);江文(解放军空军军医大学西京医院神经内科);张乐(中南大学湘雅医院神经内科);王芙蓉(华中科技大学同济医学院附属同济医院神经内科);张猛(解放军陆军特色医学中心神经内科);高亮(上海市第十人民医院神经外科);钱素云(首都医科大学附属北京儿童医院重症医学科);陆国平(复旦大学附属儿科医院重症医学科);赵国光(首都医科大学宣武医院神经外科)
国家卫生健康委员会脑损伤质控评价中心、中华医学会神经病学分会神经重症协作组、中国医师协会神经内科医师分会神经重症专业委员会委员(按姓氏拼音顺序):才鼎(青海省人民医院神经内科);曹秉振(解放军第九六○医院神经内科);曹杰(吉林大学第一医院神经内科);曾超胜(海南医学院第二附属医院神经内科);曾丽(广西医科大学第一附属医院神经内科);陈胜利(重庆三峡中心医院神经内科);陈卫碧(首都医科大学宣武医院神经内科);邓卫康(遵义医学院附属医院神经内科);狄晴(南京医科大学附属脑科医院神经内科);丁里(云南省第一人民医院神经内科);杜冉(郑州大学第一附属医院神经内科);范琳琳(首都医科大学宣武医院神经内科);高亮(上海市第十人民医院神经外科);郭涛(宁夏医科大学总医院神经内科);胡雅娟(安徽医科大学附属第一医院神经内科);胡颖红(浙江大学医学院附属第二医院重症医学科);黄卫(南昌大学第二附属医院神经内科);黄旭升(中国人民解放军总医院神经内科);黄月(河南省人民医院神经内科);江文(解放军空军军医大学西京医院神经内科);蒋玉宝(安徽医科大学附属第一医院神经内科);李红燕(新疆维吾尔自治区人民医院神经内科);李立宏(解放军空军军医大学唐都医院神经外科);李玮(解放军陆军特色医学中心神经内科);李小树(解放军陆军特色医学中心神经内科);李艳(首都医科大学附属北京儿童医院重症医学科);梁成(兰州大学第二医院神经内科监护室);刘刚(首都医科大学宣武医院神经内科);刘珺(首都医科大学附属北京儿童医院重症医学科);刘力斗(河北医科大学第二医院神经内科);刘勇(中国人民解放军陆军军医大学第二附属医院神经内科);陆国平(复旦大学附属儿科医院重症医学科);马桂贤(广东省人民医院神经内科);马健(复旦大学附属儿科医院重症医学科);马景鑑(天津市第一中心医院神经外科);马联胜(山西医科大学附属第一医院神经内科);明美秀(复旦大学附属儿科医院重症医学科);牛小媛(山西医科大学第一医院神经内科);潘速跃(南方医科大学南方医院神经内科);彭斌(北京协和医院神经科);钱素云(首都医科大学附属北京儿童医院重症医学科);邵慧杰(郑州大学第一附属医院神经内科);石向群(兰州军区总医院神经内科);孙海峰(宁夏医科大学总医院神经电生理科);谭红(湖南省长沙市第一医院神经内科);檀国军(河北医科大学第二医院神经内科);唐娜(华中科技大学同济医学院附属同济医院神经内科);滕军放(郑州大学第一附属医院神经内科);田飞(首都医科大学宣武医院神经内科);田林郁(四川大学华西医院神经内科);仝秀清(内蒙古医科大学附属医院神经内科);万慧(南昌大学第一附属医院神经内科);王芙蓉(华中科技大学同济医学院附属同济医院神经内科);王海音(空军总医院特诊科);王亮(重庆医科大学附属第一医院神经内科);王柠(福建医科大学附属第一医院神经内科);王荃(首都医科大学附属北京儿童医院重症医学科);王胜男(南方医科大学南方医院神经内科);王彦(河北省唐山市人民医院神经内科);王遥(南方医科大学南方医院神经内科);王长青(安徽医科大学第一附属医院神经内科);王振海(宁夏医科大学总医院神经内科);王志强(福建医科大学附属第一医院神经内科);吴永明(南方医科大学南方医院神经内科);武洁(首都医科大学附属北京儿童医院急诊科);肖争(重庆医科大学附属第一医院神经内科);谢尊椿(南昌大学第一附属医院神经内科);邢英琦(吉林大学第一医院神经内科);宿英英(首都医科大学宣武医院神经内科);徐平(遵义医学院附属医院神经内科);徐运(南京鼓楼医院神经科);杨渝(中山大学附属第三医院神经内科);叶海翠(中南大学湘雅医院神经内科);游明瑶(贵州医科大学附属医院神经内科);袁军(内蒙古自治区人民医院神经内科);张家堂(中国人民解放军总医院神经内科);张乐(中南大学湘雅医院神经内科);张蕾(云南省第一人民医院神经内科);张猛(解放军陆军特色医学中心神经内科);张晓燕(中国人民解放军联勤保障部队940医院神经内科);张馨(南京医学院鼓楼医院神经内科);张旭(温州医科大学附属第一医院神经内科);张妍(解放军第九六○医院神经内科);张艳(首都医科大学宣武医院神经内科监护室);张永巍(上海长海医院脑血管病中心脑血管病科);张震宇(复旦大学附属儿科医院重症医学科);张忠玲(哈尔滨医科大学附属第一医院神经内科);赵滨(天津医科大学总医院神经内科);赵国光(首都医科大学宣武医院神经外科);赵路清(山西省人民医院神经内科);赵晓霞(山西省人民医院神经内科);周东(四川大学华西医院神经内科);周立新(北京协和医院神经科);周罗(中南大学湘雅医院神经内科);周嫔婷(中南大学湘雅医院神经内科);周赛君(温州医科大学附属第一医院神经内科);周渊峰(复旦大学附属儿科医院神经内科);周中和(北部战区总医院神经内科);朱沂(新疆自治区人民医院神经内科)
国家卫生健康委员会脑损伤质控评价中心专家咨询委员会委员(按姓氏拼音顺序):陈玉国(山东大学齐鲁医院急诊科);崔丽英(北京协和医院神经内科);杜斌(北京协和医院重症医学科);贾建平(首都医科大学宣武医院神经内科);凌锋(首都医科大学宣武医院神经外科);阮小明(中华科技大学同济医学院卫生管理学院);申昆玲(首都医科大学北京儿童医院呼吸内科);王玉平(首都医科大学宣武医院神经内科);王香平(首都医科大学宣武医院妇产科);席修明(首都医科大学复兴医院重症医学科);熊利泽(同济大学附属上海市第四人民医院麻醉与围术期医学科);赵正言(浙江大学医学院附属儿童医院);张建(首都医科大学宣武医院胸心血管外科,北京医院协会)
国家卫生健康委员会脑损伤质控评价中心医学秘书组陈卫碧、刘刚、范琳琳、武洁、刘珺、陈忠云、黄荟瑾医师对《全球脑死亡建议案-脑死亡/神经病学标准死亡的判定》进行了翻译;国家卫生健康委员会脑损伤质控评价中心专家工作委员会和技术工作委员会、中华医学会神经病学分会神经重症协作组、中国医师协会神经内科医师分会神经重症专业委员会委员对《脑死亡判定实施与管理:专家指导意见(2021)》进行了修改与完善;专家咨询委员会专家提出了宝贵的修改意见;中国工程院丛斌院士、李春岩院士、周良辅院士(按姓氏拼音顺序)对本文进行了悉心指导
所有作者均声明不存在利益冲突




















