
探讨 整合素A5(ITGA5)在胃癌(GC)中的生物学作用和潜在机制。
2019年1月至2020年12月,从浙江省人民医院接受手术切除的胃癌患者中收集35例胃癌组织[男21例,女14例,年龄(53.8±5.4)岁]以及35例匹配的癌旁组织,从北京百欧博伟生物技术公司购买胃癌和正常胃黏膜细胞。采用实时定量逆转录聚合酶链反应(qRT-PCR)、免疫组织化学、Western印迹法检测胃癌细胞中ITGA5、细胞黏附相关基因pFAK、pSrc、aRac1的mRNA和蛋白表达情况。细胞增殖检测(CCK-8)、Transwell侵袭实验、划痕愈合实验、细胞黏附实验检测胃癌细胞的表型。
与正常胃黏膜细胞比较,ITGA5在胃癌细胞中高表达(1.00±0.26与1.23±0.27,P<0.05)。并且过表达ITGA5后能够通过FAK/Src/Rac1通路促进胃癌细胞增殖,吸光度(A)值由1.14±0.14升至1.61±0.14、迁移能力由(20.3±2.3)%提升至(56.4±6.1)%、侵袭能力由144.0±4.6提升至216.7±6.6,并增强与基质蛋白的黏附能力(99.0±8.5提升至152.0±12.3)(均P<0.05)。
ITGA5在胃癌中高表达并作为促癌因子发挥作用,为寻找胃癌潜在治疗靶点提供了理论依据。
侵袭转移是导致胃癌(GC)相关死亡的最主要原因之一。因此寻找胃癌侵袭转移发生的原因是至关重要的。有研究显示,肿瘤发生转移需要癌细胞的迁移及其与细胞外基质的黏附[1]。黏附主要是通过细胞间的细胞骨架连接(细胞间黏附)或通过一组细胞黏附分子(CAM)将细胞骨架与细胞外基质(ECM)成分连接起来(细胞-ECM 黏附)来实现的[2]。其中细胞与 ECM 的黏附基本上是通过整合素介导的与ECM 分子和细胞内细胞骨架的连接来实现的[2],并且还能通过与下游分子的相互作用来激活细胞增殖等[3]。例如整合素(ITG)与ECM配体结合,激活黏着斑激酶(FAK),招募非受体酪氨酸激酶(Src)家族激酶来激活下游信号效应因子,如Ras相关的C3肉毒素底物1(Rac1)[4]。整合素A5(ITGA5)是整合素家族的一员,位于染色体12q11-q13上,编码整合素α-5[5]。据最新研究报道,ITGA5可能是胃癌的潜在生物标志物和治疗靶点。ECM 受体相互作用和黏着斑通路在胃癌的进展中起着重要作用[6]。因此,作者提出如下假说:ITGA5介导FAK/Src/Rac1通路调控胃癌的进展。为此,本研究中作者从ITGA5介导的ECM-受体相互作用出发,研究了ITGA5在胃癌中的生物学功能及涉及的潜在机制,试图为胃癌治疗提供一个新的潜在靶点。
1.临床样本:2019年1月至2020年12月,从浙江省人民医院手术切除的胃癌患者中收集35例胃癌组织[男21例,女14例,年龄(53.8±5.4)岁]以及35例匹配的癌旁组织(正常胃上皮组织)。标本采集时患者未接受化疗或其他抗肿瘤治疗。所有手术标本均经病理证实。组织学分级依据《美国肿瘤综合网络(NCCN)肿瘤学临床实践指南》(2012)。
2.细胞培养与转染:人正常胃黏膜细胞系GES-1 (bio-81778)和胃癌细胞系SGC-7901 (bio-73147)、BGC-823(bio-72975)、MKN-45(bio-73233)、AGS (bio-69318)均购自北京百欧博伟生物技术公司。所有细胞均在RPMI 1640培养基(美国Gibco公司)中培养,该培养基中添加了10%热灭活的胎牛血清(FBS)(美国Gibco公司)。细胞在37 ℃含有5% CO2的培养箱中下生长。oe-ITGA5、si-ITGA5及其对照均购自中国上海基因制药公司,并按照制造商的说明书,用Lipofectamine 2000 (赛默飞世尔科技公司)将上述基因片段(si-ITGA5)或质粒(oe-ITGA5)瞬时转染到相应胃癌细胞系中,并在对应的培养基和5% CO2、37 ℃培养条件下培养备用。
1.RNA提取及实时定量逆转录聚合酶链反应(qRT-PCR):为了测定ITGA5 mRNA的表达水平,使用TRIzol试剂(北京赛默飞科技公司,15596-018)从胃癌和癌旁组织以及人正常胃黏膜和胃癌细胞中分离总RNA。使用分光光度计(美国赛默飞世尔科技公司)评估RNA的质量。用SuperScript First-Stand Synthesis System (美国英杰生命技术有限公司)将1 μg RNA转化为cDNA。所有qRT-PCR过程均按照文献[6, 7]进行。特异性引物均由锐博生物科技公司(中国广州)合成(表1)。

实时定量逆转录聚合酶链反应(qRT-PCR)引物序列
实时定量逆转录聚合酶链反应(qRT-PCR)引物序列
| qRT-PCR 引物 | 序列(5′-3′) |
|---|---|
| ITGA5 | 上游: TGCAGTGTGAGGCTGTGTACA |
| 下游: GTGGCCACCTGACGCTCT | |
| GAPDH | 上游: GGTGCGAGATCCCTCCAAAAT |
| 下游: GGCTGTTGTCATACTTCTCATGG |
2.Western印迹法检测相关蛋白表达:为了检测ITGA5以及FAK/Src/Rac1通路相关蛋白(pFAK、pSrc和aRac1)的表达,进行了Western印迹实验。具体实验方法参照文献[8]。本研究中所使用的抗体均购自中国艾博抗(上海)贸易有限公司。一抗:ITGA5(ab150361)、GAPDH(ab9485)、pFAK(ab81298)、pSrc(ab40660)、aRac1(ab155938);二抗:羊抗兔IgG H&L (HRP) (ab9485),均购自中国艾博抗(上海)贸易有限公司。
3.CCK-8实验:为了检测胃癌细胞的增殖情况,将各组细胞(转染oe-ITGA5或si-ITGA5及其相应对照组的SGC-7901或AGS细胞、转染oe-NC、oe-ITGA5或oe-ITGA5+Sul-DPPYs的SGC-7901细胞)用含10% FBS的完全培养基重悬后分别以2×103细胞/孔的密度接种到96孔板中。在接种后的0、24、48、72、96 h分别在各个接种孔内加入10 μl CCK-8溶液(日本同仁化学研究所,CK04),并在37 ℃、5% CO2条件下孵育2 h。然后利用酶标仪[中国美谷分子仪器(上海)有限公司]测得在450 nm波长下各孔内吸光度(A)值。
4.Transwell细胞侵袭实验:为了检测癌细胞的侵袭能力,24孔Transwell小室(美国BD公司)用于Transwell侵袭测定。上室用Matrigel基质包被,用不含血清的培养基悬浮细胞,将细胞(分组上同于CCK8实验)以2×104个/孔的密度接种于上室中,下室用含有10% FBS的DMEM培养基填充,37 ℃温育24 h后,用棉签除去未通过膜的细胞,然后对侵入下室的细胞用4%多聚甲醛固定15 min,然后进行结晶紫(0.2%)染色并计数。
5.划痕愈合实验检测细胞迁移率:将各组细胞(分组上同于CCK8实验)以2.5×105个细胞/ml的浓度接种于6孔板中。待细胞形成单层细胞后,用20 μl的已灭菌白色移液管尖轻轻刮擦穿过孔中心的单层。然后使用1×磷酸盐缓冲液(PBS)冲洗掉落的细胞,使用不含FBS的培养基培养24 h后在显微镜上拍照,计算细胞迁移率。迁移率=(0 h划痕面积-24 h划痕面积)/0 h划痕面积。
6.细胞黏附实验测定癌细胞与细胞外基质的黏附能力:采用预涂基质蛋白(2 μg/cm2纤连蛋白)(美国BD公司)的24孔板进行细胞黏附实验。取大约105个转染细胞重悬于培养基, 然后转移到预处理的24孔板中。37 ℃孵育1 h后,用PBS清洗2次,清除未黏附细胞。用4%多聚甲醛固定15 min,0.2%结晶紫染色,镜检计数,细胞数目越多则代表与基质的黏附能力越强。
7.免疫组织化学法检测组织标本中ITGA5表达:将肿瘤组织样品或癌旁组织样品固定在 4%甲醛中并包埋在石蜡中。使用 Elivision plus Polyer HRP IHC 试剂盒(福建麦新公司)。用于 IHC 的抗体如下:一抗:ITGA5(ab150361)、GAPDH(ab9485);二抗:羊抗兔IgG H&L (HRP) (ab9485),均购自中国艾博抗(上海)贸易有限公司。
应用GraphPad Prism 6.0 软件对数据进行分析。符合正态分布的计量资料以表示,两组间比较采用独立样本t检验,多组间比较采用单因素方差分析。双侧检验,检验水准α=0.05。
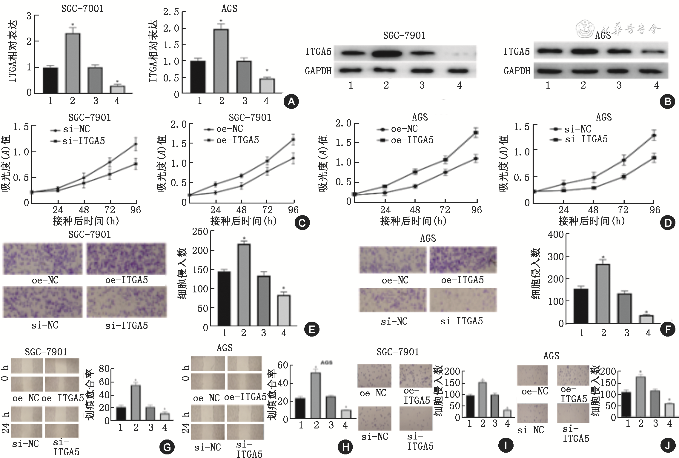
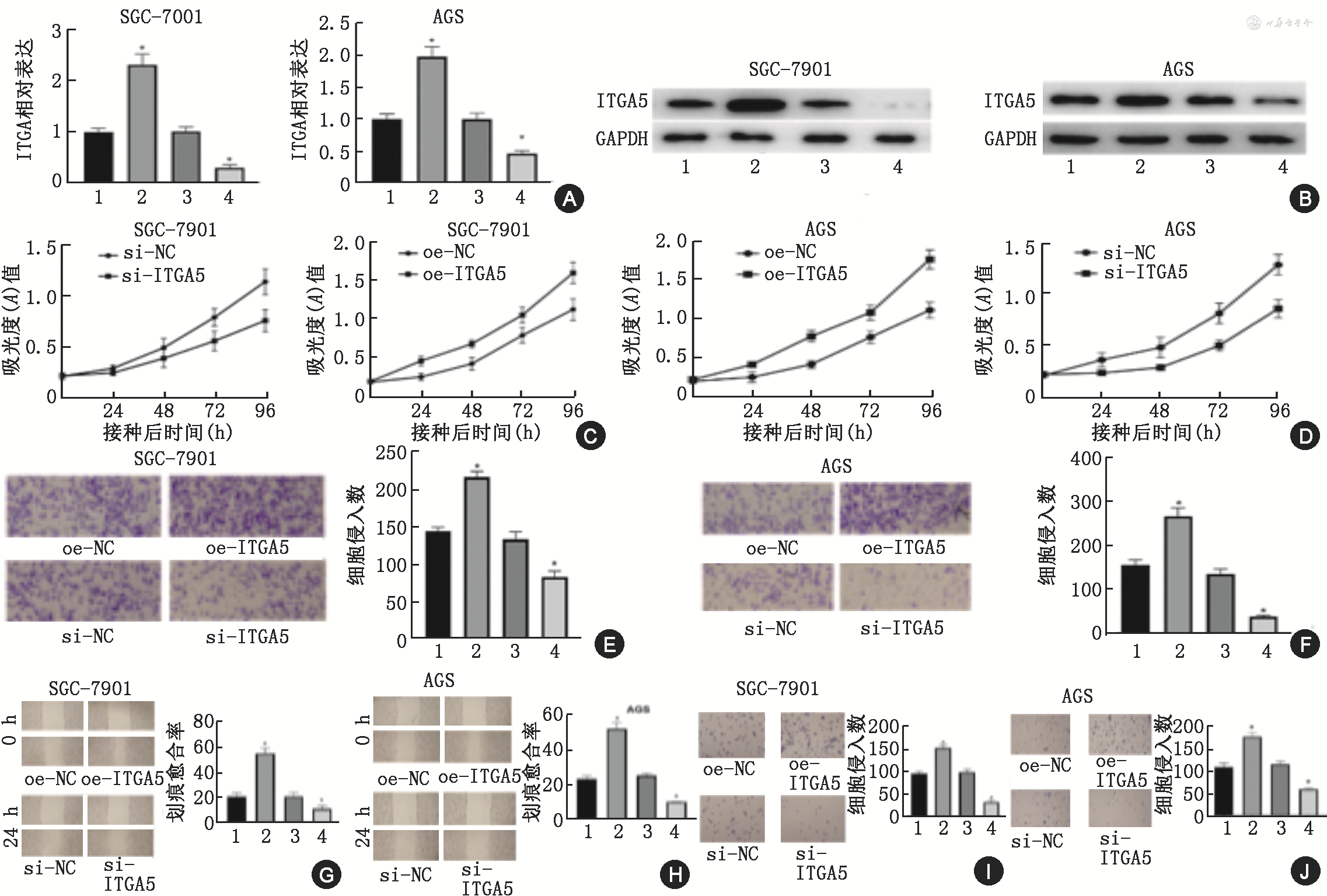
首先,生物信息学分析显示肿瘤组织中ITGA5表达量显著高于癌旁组织(图1A),并通过检测35对临床样本中ITGA5的表达量,得到了进一步的证实(图1B,1.00±0.26与1.23±0.27, P<0.05)。通过免疫组化检测了ITGA5在癌组织和癌旁组织中的表达,结果显示,ITGA5在癌组织中显著上调(图1C)。随后使用qRT-PCR和Western印迹检测人正常胃上皮细胞系和胃癌细胞系中ITGA5的表达,结果显示ITGA5 mRNA(图1D,GES-1:1.00±0.16、SGC-7901:1.80±0.18、BGC-823:1.59±0.14、MNK-45:1.45±0.15、AGS:1.39±0.11,与GES-1比较均P<0.05)和蛋白表达在胃癌细胞系中均显著上调。选取了ITGA5表达量最高的SGC-7901细胞系和表达量最低的AGS细胞系进行后续实验(图1E)。


注:1为正常胃黏膜细胞系GES‑1;2~5分别为胃癌细胞系SGC‑7901、BGC‑823、MKN‑45、AGS
构建了ITGA5过表达和ITGA5沉默的SGC-7901和AGS细胞系,以探究ITGA5对胃癌细胞生物学功能的影响。首先使用qRT-PCR和Western印迹证实各组细胞成功转染(图2A~B,SGC-7901细胞中过表达ITGA5:由1.00±0.07升至2.31±0.21,沉默ITGA5:由1.00±0.09降至0.30±0.06;AGS细胞中过表达ITGA5:由1.00±0.08升至1.98±0.16,沉默ITGA5:由1.00±0.09降至0.46±0.04)。CCK-8实验、Transwell侵袭实验、划痕愈合实验分别表明,过表达ITGA5使细胞增殖(SGC-7901细胞A值由1.14±0.14 升至1.61±0.14、AGS细胞A值:1.11±0.10升至1.76±0.12,均P<0.05)、侵袭(SGC-7901细胞:144.0±4.6升至216.7±6.6、AGS细胞:156.0±5.3升至267.0±8.9)和迁移能力[SGC-7901细胞:(20.3±2.3)%升至(56.4±6.1)%、AGS细胞:(23.5±1.9)%升至(52.5±3.8)%](P<0.05),而抑制ITGA5后则减弱(图2C~H),增殖能力SGC-7901细胞A值由1.13±0.12降至0.76±0.10、AGS细胞由1.29±1.00降至0.87±0.09,侵袭能力SGC-7901细胞:133.7±10.0降至83.3±7.5、AGS细胞:136.3±7.2降至47.8±3.6,迁移能力SGC-7901细胞:(22.5±2.3)%降至(15.9±1.3)%、AGS细胞:(25.5±1.5)%降至(10.3±0.1)%(均P<0.05)。最后,细胞黏附实验证明,过表达ITGA5能使细胞对纤连蛋白的黏附能力显著提高(SGC-7901细胞:99.0±8.5升至152.0±12.3、AGS细胞102.0±9.0升至167.0±9.2,均P<0.05),而抑制ITGA5表达减弱了细胞对纤连蛋白的黏附(SGC-7901细胞:103.3±10.1降至32.8±3.9、AGS细胞:109.0±6.2降至56.2±3.7,图2I、J)。


注:1为oe‑对照;2为oe‑ITGA5;3为si‑对照;4为si‑ITGA5
KEGG富集分析显示ITAG5与ECM受体相互作用有关(图3A)。因此,通过Western印迹检测FAK/Src/Rac1信号通路中的几个关键蛋白来观察各组细胞中该信号通路的激活情况。随着ITGA5的过度表达,pFAK、pSrc、aRac1表达量都明显上升,说明信号通路被激活;而抑制ITGA5表达时,通路则被抑制(图3B)。


qRT-PCR和Western印迹检测各组(oe-NC、oe-ITGA5、oe-ITGA5+FAK抑制剂Sul-DPPYs)细胞中ITGA5表达量。结果表明单过表达组的ITGA5 的表达显著上升(1.00±0.11与2.35±0.17),恢复组ITGA5的表达与单过表达组比较差异无统计学意义。但在加入FAK抑制剂后,胃癌细胞中pFAK、pSrc、aRac1表达均显著降低(图4A、B)。CCK-8实验显示单过表达ITGA5时,细胞增殖能力A值由1.18±0.08升至1.90±0.10(图4C); Transwell侵袭实验、划痕愈合实验和细胞黏附实验结果显示(图5A~C),侵袭能力(102.3±9.8升至236.7±16.3)、迁移能力由(23.2±2.1)%升至(56.9±4.8)%、细胞与基质蛋白间的黏附能力(97.8±8.9升至148.8±12.1)均得到了显著的提高;恢复组中,过表达ITGA5同时加入FAK抑制剂,细胞增殖能力A值由1.90±0.10恢复至1.38±0.09、迁移能力由(56.9±4.8)%恢复至(33.6±2.6)%、侵袭能力由236.7±16.3恢复至93.4±8.3、细胞与基质蛋白间的黏附能力由148.8±12.1恢复至87.3±8.2(均P<0.01)。


注:1为对照组;2为整合素A5(ITGA5);3为oe‑ITGA5+Sul‑DPPYs


有研究表明,ITGA5与肿瘤细胞迁移和黏附有密切联系[8],因此基于胃癌的高转移性,选择ITGA5作为研究对象,来探究其在胃癌转移中的作用。在本研究中,作者观察到与癌旁组织和正常细胞相比,ITGA5在胃癌组织和细胞中的表达量增加。细胞功能实验还表明ITGA5促进了癌细胞的增殖、迁移和侵袭,并增强了细胞与基质蛋白间的黏附。此外,在生信预测以及实验的基础上还证明ITGA5可介导FAK/Src/Rac1信号通路促进胃癌的进展。基于上述结果,作者认为ITGA5可能是胃癌潜在的治疗靶点和生物学标志物。
ITGA5表达与肿瘤的转移相关。据报道ITGA5在多种肿瘤中高表达,包括:口腔鳞癌[9],人舌鳞状细胞癌[10],结直肠癌[11],ITGA5的表达与患者的总体生存率相关,是有价值的生物标志物,可作为潜在的治疗靶点。这与本研究的结果类似,作者亦发现ITGA5在胃癌中高表达,过表达ITGA5促进了胃癌细胞的恶性行为,沉默ITGA5抑制了胃癌细胞的恶性行为。此外,基于现有的文献报道[12],作者猜测ITGA5可能通过激活FAK/Src/Rac1通路在胃癌细胞中发挥作用。为了证实这一猜测,作者对ITGA5进行通路富集分析,发现其与ECM受体相互作用有关。有研究表明,ITGA5通常与 ITGB1 结合形成整合素 α5β1,作为细胞分化、细胞发育和迁移的受体[13],且整合素能够与ECM配体结合,激活FAK。例如,MFAP2 通过整合素刺激的FAK激活调节了胃癌细胞的增殖、迁移和侵袭[14]。FAK是一种重要的生存、增殖、迁移和侵袭调节因子,这些过程都参与了肿瘤的发生和转移[15]。在本研究中作者观察到过表达ITGA5会激活FAK/Src/Rac1通路,进而促进了胃癌的进展。此外,结合以往的文献,作者猜想ITGA5 还可能通过与 ITGB1 结合形成整合素 α5β1,影响胃癌的发展。
总之,ITGA5在胃癌组织和细胞中高表达,ITGA5介导FAK/Src/Rac1通路,促进了胃癌细胞的增殖、迁移和侵袭,并增强了细胞与基质蛋白间的黏附。该数据表明ITGA5可能是胃癌的潜在治疗干预靶点。
所有作者均声明不存在利益冲突





















