
慢性阻塞性肺疾病(简称慢阻肺)是一种严重威胁人民健康的常见慢性呼吸系统疾病,严重影响患者生存质量,经济负担沉重,已成为我国重大的公共卫生问题。本文提出以“群医学”理念为指导,推动完善慢阻肺国家卫生政策为前提,夯实践行呼吸学科“三驾马车”既定方略为基础,高质量实施国家级“三大项目”为举措,动员全行业全社会参与的慢阻肺“促防诊控治康”六位一体工作体系建设及路径策略,助力健康中国,促进实现慢阻肺“以治病为中心”向“以人民健康照护为中心”转变。
版权归中华医学会所有。
未经授权,不得转载、摘编本刊文章,不得使用本刊的版式设计。
除非特别声明,本刊刊出的所有文章不代表中华医学会和本刊编委会的观点。
慢性阻塞性肺疾病(简称“慢阻肺”)是一种常见的、可以预防和治疗的,以持续性呼吸道症状和气流受限为特征,通常由于明显暴露于有害颗粒或气体导致气道和(或)肺泡异常的慢性呼吸系统疾病[1],已成为我国第三大单病种死因[2]。2018年“中国成人肺部健康研究(CPHS)”显示,我国20岁及以上成人慢阻肺的患病率为8.6%,40岁及以上成人患病率高达13.7%,估算我国慢阻肺患者近1亿,防治形势严峻[3]。2008至2017年,我国每例慢阻肺急性加重患者的年均住院费用从人民币15 953.5元增长到19 874.5元,增长率为24.6%[4],严重影响患者生存质量,造成巨大经济负担,成为严重的公共卫生问题。慢阻肺患者常合并其他基础病,由于合并慢阻肺等基础疾病的人群抵抗力差、患病后进展快、病死率高等特点,特别是在新型冠状病毒肺炎(简称“新冠肺炎”)疫情期间成为疫情防控的重点对象[5]。在新形势下,我国慢阻肺防治工作,应倡导遵循群医学理念,动员社会各界力量,对健康人群和慢阻肺患者,从健康促进及慢阻肺的预防、诊断、控制、治疗、康复(简称“促防诊控治康”)六方面实行全方位连续性的健康照护,以维护好人民健康。
2018年7月,北京协和医学院开始建设中国第一个群医学学科。群医学是融合运用基础医学、临床医学、公共卫生与预防医学、康复医学的知识和原理,基于现实可及的卫生资源条件,统筹个体预防保健、医疗康复措施与人群整体卫生行动,指导公共卫生实践,推动健康公平,实现人群整体与长远健康效益最大化的一门医学学科。群医学理念有效弥合了临床医学与预防医学之间的裂痕,强调注重防治结合,真正促进医防一体,既重视个体疾病发生机制和诊疗,也重视群体疾病预防和健康维护,倡导全社会多部门协作,合理配置卫生资源,优化健康政策[6]。
我国慢阻肺的防治需以群医学先进理念为重要价值遵循,从传统关注个体向同时关注群体健康转变,从关注“诊疗”向全面关注“促防诊控治康”全程转变,从关注微观健康投入效益向关注中观、宏观健康投入效益转变,从“以治病为中心”向“以人民健康照护为中心”转变,有力地动员社会资源,构建形成全行业、全社会协同参与的“促防诊控治康”六位一体的服务及管理工作新格局。
卫生是基于医学原理所采取的维护健康的多元行动,以行动性、社会性、政策性为主要属性。卫生政策是引导、规范、激励、约束卫生行动的社会规则,代表国家意志。以慢阻肺为代表的国家呼吸慢病政策体系设计应从注重“诊疗”的单一维度向关注“促防诊控治康”六位一体功能的有机结合转变,使其整体协同,形成合力。近年来国家对慢性呼吸疾病防控愈加重视,已相继出台了从吸烟、空气污染、职业暴露等慢阻肺重要危险因素防控到慢阻肺监测与规范化诊疗等方面的一系列卫生政策。
如在控烟方面,提出开展控烟宣传教育、加快控烟立法、强化控烟执法、提供戒烟干预、建设无烟环境等政策措施;在空气污染防治方面,提出加强大气环境治理、实施大气污染防治、持续改善环境空气质量等政策举措;在职业防护方面,提出以职业性粉尘和化学物质等危害因素为重点遏制职业病发生、保护职业健康等政策。
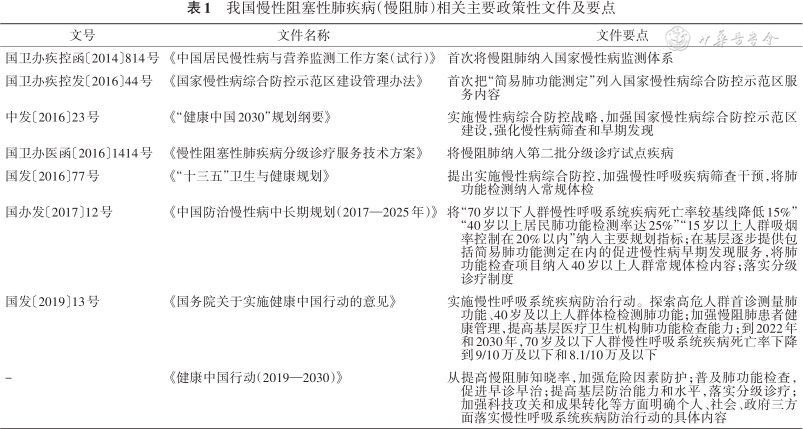
在推动慢阻肺监测和诊疗能力提升方面,2014年《中国居民慢性病与营养监测工作方案(试行)》首次将慢阻肺纳入国家慢性病监测体系。2016年《国家慢性病综合防控示范区建设管理办法》首次把“简易肺功能测定”列入国家慢性病综合防控示范区服务内容,开展慢阻肺等重大慢性病的筛查和早期诊断;同年,慢阻肺进入第二批国家分级诊疗试点疾病。2017年《中国防治慢性病中长期规划(2017—2025年)》提出慢性呼吸疾病防治相关指标及策略,将肺功能检查项目纳入40岁及以上人群常规体检内容。2019年《国务院关于实施健康中国行动的意见》(简称“《意见》”)提出实施慢性呼吸系统疾病防治行动,明确了慢性呼吸系统疾病死亡率相关指标。依据《意见》,成立了健康中国行动推进委员会,并发布《健康中国行动(2019—2030年)》,从提高慢阻肺知晓率,加强危险因素防护;普及肺功能检查,促进早诊早治;提高基层防治能力和水平,落实分级诊疗;加强科技攻关和成果转化等方面明确个人、社会、政府三方面落实慢性呼吸系统疾病防治行动的具体内容。具体见表1。

我国慢性阻塞性肺疾病(慢阻肺)相关主要政策性文件及要点
我国慢性阻塞性肺疾病(慢阻肺)相关主要政策性文件及要点
| 文号 | 文件名称 | 文件要点 |
|---|---|---|
| 国卫办疾控函〔2014〕814号 | 《中国居民慢性病与营养监测工作方案(试行)》 | 首次将慢阻肺纳入国家慢性病监测体系 |
| 国卫办疾控发〔2016〕44号 | 《国家慢性病综合防控示范区建设管理办法》 | 首次把“简易肺功能测定”列入国家慢性病综合防控示范区服务内容 |
| 中发〔2016〕23号 | 《“健康中国2030”规划纲要》 | 实施慢性病综合防控战略,加强国家慢性病综合防控示范区建设,强化慢性病筛查和早期发现 |
| 国卫办医函〔2016〕1414号 | 《慢性阻塞性肺疾病分级诊疗服务技术方案》 | 将慢阻肺纳入第二批分级诊疗试点疾病 |
| 国发〔2016〕77号 | 《“十三五”卫生与健康规划》 | 提出实施慢性病综合防控,加强慢性呼吸疾病筛查干预,将肺功能检测纳入常规体检 |
| 国办发〔2017〕12号 | 《中国防治慢性病中长期规划(2017—2025年)》 | 将“70岁以下人群慢性呼吸系统疾病死亡率较基线降低15%”“40岁以上居民肺功能检测率达25%”“15岁以上人群吸烟率控制在20%以内”纳入主要规划指标;在基层逐步提供包括简易肺功能测定在内的促进慢性病早期发现服务,将肺功能检查项目纳入40岁以上人群常规体检内容;落实分级诊疗制度 |
| 国发〔2019〕13号 | 《国务院关于实施健康中国行动的意见》 | 实施慢性呼吸系统疾病防治行动。探索高危人群首诊测量肺功能、40岁及以上人群体检检测肺功能;加强慢阻肺患者健康管理,提高基层医疗卫生机构肺功能检查能力;到2022年和2030年,70岁及以下人群慢性呼吸系统疾病死亡率下降到9/10万及以下和8.1/10万及以下 |
| - | 《健康中国行动(2019—2030)》 | 从提高慢阻肺知晓率,加强危险因素防护;普及肺功能检查,促进早诊早治;提高基层防治能力和水平,落实分级诊疗;加强科技攻关和成果转化等方面明确个人、社会、政府三方面落实慢性呼吸系统疾病防治行动的具体内容 |
上述主要政策无疑对有效促进我国慢阻肺防治能力提升起到了重要推动作用。如何运用群医学理念,将“促防诊控治康”融入慢阻肺相关卫生政策还有待进一步细化研究和完善。特别是当前我国慢阻肺防治体系中的基层医疗卫生机构网底建设尚需强化政策予以筑牢和提升。我们一直致力于呼吁将慢阻肺患者健康管理纳入国家基本公共卫生服务项目,实现慢阻肺患者及高危人群人人享有免费的城乡基层健康管理服务,促进基本公共卫生服务均等化,切实满足基层百姓的医疗健康需求,全面提高基层医务人员慢阻肺的预防、诊断、控制、治疗和康复服务能力。让人欣喜的是,国家已启动将慢阻肺患者健康管理纳入国家基本公共卫生服务项目的研究,目前已在多地区开展试点工作,有望尽快予以全国推广。
推动我国呼吸学科发展是筑牢慢阻肺“促防诊控治康”六位一体工作体系的基础。呼吸学科发展需要重视和解决下述三个问题:
一是要高度重视人才培养,吸引优秀人才从事呼吸与危重症医学(简称“PCCM”)科,做好内科住院医师、PCCM专科医师规范化培训,构建素质优良的学科队伍;2016年12月,PCCM成为国家专科医师规范化培训(简称“专培”)制度试点项目的首批三个试点专科之一,随后在全国设立79家PCCM专培试点基地。2021年,首届PCCM专培学员考核结业,标志着经积年努力,被视为呼吸学科发展“定局之举”的PCCM专培制度初告建成。
二是通过呼吸专科联合体建设,由呼吸专科居国内领衔地位的医院作为牵头单位,充分发挥其学科优势、技术辐射作用和统筹管理职能,联合其他国家级或省级领先医院为协同单位,地、县级医院为成员单位,从医疗服务、教育培训、临床研究、管理等方面有效整合统筹资源,构建呼吸专科联合管理体系,提高临床诊疗能力,推动学科发展[7]。2016年8月14日,中国呼吸专科联合体在北京成立。截至2021年12月31日,已覆盖31个省(直辖市、自治区)的1 465家医院。
三是要推进PCCM科室及基层呼吸疾病防诊治体系的规范化建设,从建制、设施、人员、业务能力、管理等方面设立科室建设标准,为医疗业务开展和人才培养提供平台。2018年,“国家呼吸与危重症医学科室规范化建设项目”及“基层医疗机构呼吸疾病规范化防诊治体系与能力建设项目”先后启动。截至2021年12月31日,已对31个省(直辖市、自治区)的1 810家二、三级医院和9 000余家基层医疗机构进行了评审认证。
上述“三驾马车”既定方略主要通过整体提升呼吸疾病诊疗能力以推动呼吸学科发展。只有基于慢阻肺发病机制基础上的科学诊断和治疗,才能针对性深入指导和推动开展慢阻肺的相关健康促进及预防、控制和康复工作,真正形成六位一体的融合发展。
近年来,在国家重视、行业推动、国家呼吸医学中心引领下,“幸福呼吸——中国慢阻肺规范化分级诊疗推广项目(简称‘幸福呼吸项目’)”“基层呼吸系统疾病早期筛查干预能力提升项目(简称‘国债项目’)”“国家慢性阻塞性肺疾病高危人群早期筛查与综合干预项目(简称‘慢阻肺高危筛查项目’)”三大国家级项目的持续深入实施,使我国慢阻肺的“促防诊控治康”六位一体工作迎来前所未有的条件和机遇。
2017年11月,幸福呼吸项目启动。以中国呼吸专科联合体为依托,在全国31个省(直辖市、自治区)的51个地区,通过基层医师慢阻肺知识培训、慢阻肺诊疗技术普及推广、慢阻肺疾病高危人群筛查、慢阻肺患者规范化诊断和长期随访管理、疑难危重症转诊及远程会诊,推动全国范围的慢阻肺分级诊疗与管理。
2020年7月,国家在2020年抗疫特别国债支持的公共卫生体系建设和重大疫情防控救治体系建设项目中,特别设立基层呼吸系统疾病早期筛查干预能力提升项目。首次拨10亿专款为全国31个省(直辖市、自治区)50%的基层医疗卫生机构配备肺功能仪。使基层普遍具备开展肺功能检查评估的能力,逐步提升基层慢性呼吸系统疾病筛查干预、健康管理、疾病监测等方面能力。
2021年6月,财政部和国家卫生健康委联合印发《关于下达2021年重大传染病防控经费预算的通知》,将“慢性阻塞性肺疾病高危人群早期筛查与综合干预项目”新增为慢性非传染性疾病防治项目的工作任务之一,下拨经费4 000万元,计划在全国31个省(直辖市、自治区)和新疆生产建设兵团选取160个区县,对80万人进行慢阻肺高危人群筛查和综合干预。这是国家首次在慢性呼吸疾病的筛查和干预领域投入重大经费支持。
上述的国家级“三大项目”不仅涵盖慢阻肺疾病预防、筛查干预、诊断治疗、随访管理和功能康复等方面,还涉及落实分级诊疗制度、促进基层慢阻肺的早诊早治和规范化管理。国家级“三大项目”相互呼应、有机协同,形成了慢阻肺防治工作的合力,已成为推动我国慢阻肺“促防诊控治康”六位一体工作体系建设的重要举措。呼吸界同仁们要继续倾心国家级“三大项目”同心发力,应时奋起,笃实努力,将我国慢阻肺“促防诊控治康”事业推上新局面新高度。
我国慢阻肺“促防诊控治康”六位一体中的“促”是健康促进,即指运用行政的或组织的手段、广泛协调社会各相关机构以及社区、家庭和个人,使其履行各自对健康的责任,共同维护和增进人们控制慢阻肺高危因素和改善其健康的广泛健康教育、环境和社会行为干预措施及行动[8, 9];“防”是预防,即预防慢阻肺高危人群患病;“诊”是诊断,即对筛查出的拟诊慢阻肺患者进行及时科学的确诊;“控”是控制,即控制慢阻肺患者的疾病发展,稳定患者病情,保护患者脏器功能,尤其是呼吸功能;“治”是治疗,即纠正患者所出现的病理和生理状态;“康”是康复,即通过患者教育、运动训练以及行为改变等综合康复治疗来改善慢阻肺患者的身体和心理健康状况。只有“促防诊控治康”六位一体才能有效形成慢阻肺防治管的合力。
构建我国慢阻肺“促防诊控治康”六位一体工作体系,应在群医学理念指导下,秉持大卫生、大健康观,推动建立以慢阻肺防治的国家基本卫生政策为前提,夯实践行呼吸学科“三驾马车”既定方略为基础,高质量实施国家级“三大项目”为举措,把“促防诊控治康”六位一体综合功能有效融入慢阻肺防治管“健康入万学万策万行”和“万学万策万行务健康”的一切社会卫生行动,着力形成从医疗卫生供给侧和需求侧多元主体协同参与发力[10],并持续推动进一步优化和完善慢阻肺乃至呼吸慢病相关卫生政策及其落地,最终促进实现“以治病为中心”向“以人民健康照护为中心”转变,切实满足人民群众的健康需求。我国慢阻肺“促防诊控治康”六位一体工作体系的具体实现路径见图1。


注:CDC为疾病预防控制中心;“幸福呼吸项目”为幸福呼吸——中国慢阻肺规范化分级诊疗推广项目;“国债项目”为基层呼吸系统疾病早期筛查干预能力提升项目;“慢阻肺高危筛查项目”为国家慢性阻塞性肺疾病高危人群早期筛查与综合干预项目
其中,所谓“健康入万学万策万行”,即健康问题要进入所有学科/教育、政策、行业/行动方成其事,维护健康不仅是医学界、卫生界的责任,社会各界都应重视、支持、发动力量参与其中,将卫生政策和行动演变为全社会公共政策和集体行动;同样,“万学万策万行务健康”,所有学科/教育、政策、行业/行动亦应服务于健康这一人类的终极福祉。
虽然“慢阻肺”长期作为慢性阻塞性肺疾病的简称,已得到国家、呼吸病学界的广泛认可和应用。但从民众及社会易于知晓、理解和动员参与的视角,我们在向民众调研的基础上,再次提议将该疾病简称定为“慢阻肺病”,必将有利于促进形成人民群众共建共治共享的慢阻肺“促防诊控治康”六位一体工作新格局。
综上,未来呼吸界将迎来几个重要转变:从关注患者个体到关注群体转变;从关注诊疗向全面关注“健康促进及疾病的预防、诊断、控制、治疗、康复”转变;从关注微观健康投入效益向关注中观、宏观健康投入效益转变;从“以治病为中心”向“以人民健康照护为中心”转变。真切希望呼吸界同道们能承其大任,率先真正理解群医学理念,并将“促防诊控治康”六位一体理念及逻辑思维内化于心、外化于行,积极付诸中国慢阻肺防控的公共卫生实践,切实构建起具有中国特色的慢阻肺“促防诊控治康”六位一体工作体系,担负起时代赋予的责任与使命。同时,为以慢阻肺为代表的呼吸慢性病、以新冠肺炎为代表的急性呼吸道传染病等防控工作提供有价值的实践探索和经验借鉴。
所有作者均声明不存在利益冲突





















