
分析探讨奥马珠单抗对难治性过敏性哮喘患者的治疗效果及安全性。
以anti-IgE、anti-immunoglobulin E、anti-IgE antibody、omalizumab、rhuMAb-E25、Xolair和allergic asthma为关键词,检索PubMed、Web of Science、Embase数据库以及Clinicaltrials.gov注册网站截至2020年9月19日发表的与奥马珠单抗治疗难治性哮喘有关的随机对照研究。采用Review Manager 5.4软件和Stata16软件进行数据分析,计算合并的 RR或加权均数差(WMD)及其95%CI,检验异质性,评估发表偏倚。
共纳入15项随机对照试验的6 316例患者,其中奥马珠单抗组3 469例,安慰剂组2 847例。在药物疗效方面,与安慰剂对比,奥马珠单抗在吸入性糖皮质激素(ICS)恒定期(RR=0.69,95%CI:0.63~0.75,P<0.001;I2=39.0%,P=0.090)和吸入性糖皮质激素减量期(RR=0.55,95%CI:0.46~0.66,P<0.001;I2=41.0%,P=0.180)均能降低哮喘患者急性发作风险,减少急诊就诊率(RR=0.53,95%CI:0.38~0.73,P<0.001;I2=0,P=0.420),减少患者ICS用量(RR=1.35,95%CI:1.25~1.45,P<0.001;I2=22.0%,P=0.280)甚至完全停用(RR=1.80,95%CI:1.41~2.31,P<0.001;I2=57.0%,P=0.070),明显改善哮喘生活质量问卷(AQLQ)评分(RR=1.81,95%CI:1.51~2.17),缓解药物使用的例数减少(RR=0.78,95%CI:0.67~0.92),但是缓解药物的用量(喷/d)差异无统计学意义(WMD=-0.32,95%CI:-0.77~0.13)。在药物安全性方面,与安慰剂组相比,奥马珠单抗组总的不良事件(RR=1.01,95%CI:0.98~1.03)和严重不良事件(RR=0.89,95%CI:0.74~1.06)的发生率差异均无统计学意义。
奥马珠单抗对于难治性过敏性哮喘是一种理想的附加治疗,疗效佳且安全性高,但关于其合适的疗程尚需进一步的随机对照试验。
版权归中华医学会所有。
未经授权,不得转载、摘编本刊文章,不得使用本刊的版式设计。
除非特别声明,本刊刊出的所有文章不代表中华医学会和本刊编委会的观点。
支气管哮喘(哮喘)是一种以气道炎症、气道高反应性和气道重塑为特征的慢性气道炎症性疾病,全球患者例数超过3亿[1]。最近的流行病学调查显示,我国20岁以上成人哮喘患病率为4.2%[2]。过敏性哮喘是哮喘的主要类型,占哮喘的60%~80%[3]。大部分哮喘患者经过规范化的治疗后临床症状均能有效控制,但一部分患者尽管使用中或高剂量的吸入性糖皮质激素(inhaled corticosteroid,ICS)加上第二种控制性药物或长期口服糖皮质激素治疗仍未得到控制,或需要高剂量的治疗以维持良好的症状控制、减少病情恶化,称为难治性哮喘[1,4]。这部分患者药物负担沉重,病情频繁恶化,生活质量低下。IgE通过其Fc区与肥大细胞上的FcεRⅠ受体或B淋巴细胞和嗜酸性粒细胞上的FcεRⅡ受体结合,释放炎症介质,在炎症反应中发挥重要作用[5, 6]。奥马珠单抗是一种重组人源化单克隆抗体,是针对并选择性结合人IgE的治疗药物,推荐用于治疗持续性中至重度过敏性哮喘[7]。有研究表明,奥马珠单抗能提高过敏性哮喘患者的生活质量,减少急性发作和激素用量。但关于奥马珠单抗使用的疗程,尚无定论。在停用抗IgE药物后的几个月内,哮喘症状复发和恶化已有报道[8]。因此,本研究对奥马珠单抗治疗难治性过敏性哮喘的疗效和安全性进行荟萃分析的同时,进一步探讨疗程对疗效的影响,以指导临床应用。
以anti-IgE、anti-immunoglobulin E、anti-IgE antibody、omalizumab、rhuMAb-E25、Xolair和allergic asthma为关键词,对PubMed、Web of Science、Embase数据库以及Clinicaltrials.gov注册网站进行检索,检索时间均截至2020年9月19日。
1. 纳入标准:(1)随机对照试验(randomized controlled trials,RCT),包括开放标签试验或双盲设计试验。(2)研究对象符合以下条件:①符合全球哮喘防治创议(Global Initiative for Asthma,GINA)和我国《支气管哮喘诊治指南》的诊断标准,即存在可变性的喘息、气紧、胸闷、咳嗽等临床症状,有可变性气流受限的客观证据,并排除其他可引起哮喘样症状的疾病;②暴露于过敏原(主要为尘螨、花粉、霉菌和动物毛发)可诱发或加重症状;③过敏原皮肤点刺试验或血清sIgE检测至少对一种过敏原呈阳性反应[3];④经过中高剂量的ICS加上第二种控制性药物或长期口服糖皮质激素治疗仍未得到控制,或需要高剂量的治疗以维持良好的症状控制、减少病情恶化;⑤血清总IgE水平在 30~1 300 U/ml。(3)试验组在哮喘常规治疗的基础上加用奥马珠单抗皮下注射治疗(每2~4周1次),对照组仅接受常规哮喘方案治疗。(4)至少包括以下一项结局指标:急性发作、研究者对治疗效果总体评级(the Investigator′s Global Evaluation of Treatment Effectiveness,iGETE)为“优”或“良”的例数、哮喘生活质量问卷(asthma quality of life questionnaire,AQLQ)评分、ICS减少>50%或完全停用的例数及急诊就诊率等。
2. 排除标准:(1)非随机对照研究;(2)受试者入组前曾使用奥马珠单抗或对奥马珠单抗过敏;(3)影响血清IgE水平升高的其他活动性肺疾病;(4)非过敏性哮喘;(5)吸烟>10包年(包年=每天吸烟包数×吸烟年限);(6)无法获取全文或无法提取必要数据。
由2名研究人员独立筛选文献并提取数据,当存在不同意见时,与第3名研究人员讨论后决定。提取的文章信息包括作者、发表年份、样本量、年龄、哮喘严重程度、结局指标以及干预措施。使用Cochrane手册推荐的Cochrane偏倚风险评价工具进行质量评价。即从选择偏倚、实施偏倚、测量偏倚、随访偏倚、报告偏倚和其他偏倚6个方面进行偏倚风险评价。偏倚风险分为低风险偏倚(存在的偏倚不能严重影响研究结果)、偏倚风险未知(存在的偏倚使研究结果不可信)和高风险偏倚(存在的偏倚严重减弱研究结果的可信度)。
采用RevMan 5.4软件对提取的数据进行定量统计分析。对计数资料计算RR及95%CI;对计量资料,当各研究对同一结局指标采用的测量方法及单位完全相同时,计算加权均数差(weighted mean difference,WMD)及95%CI,否则计算标准化均数差(standardized mean difference,SMD)及95%CI。通过I2值检验异质性大小(25%~49%为低、50%~74%为中、≥75%为高)。当I2<50%,采用固定效应模型,否则采用随机效应模型,并通过亚组分析进一步探索异质性的来源。利用RevMan 5.4软件的漏斗图以及Stata16软件的harbord法分别定性和定量分析是否存在发表偏倚。双侧检验,检验水准为α=0.05。
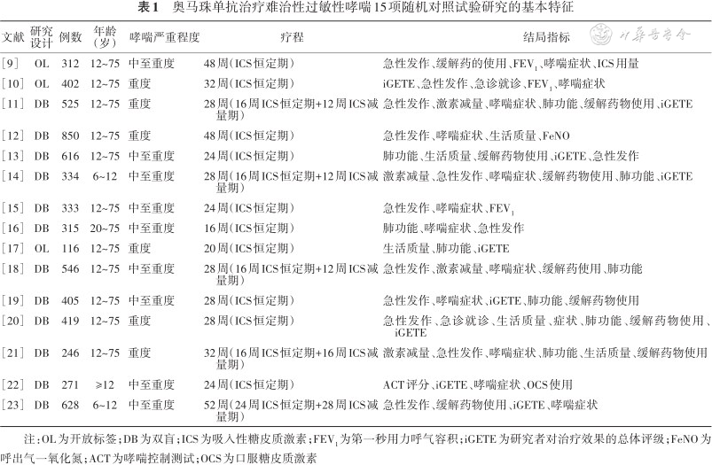
共检索到7 070篇可能符合纳入标准的文献,经阅读文章标题、摘要及全文进行逐层筛选后,最终纳入15篇RCT文献(图1),共包括6 316例患者,其中奥马珠单抗组3 469例,安慰剂组2 847例。15项RCT中有2项研究受试对象是儿童(6~12岁),其余均为12~75岁青少年和成人(表1)。纳入文献中选择偏倚风险未知有12篇(文中未提及是否采取中心分配或不透光的信封等来隐藏分配方法);实施偏倚和测量偏倚高风险3篇(研究设计未采取双盲),随访偏倚风险未知3篇(未描述失访的例数和原因),其他偏倚风险未知2篇,余均为低风险。



奥马珠单抗治疗难治性过敏性哮喘15项随机对照试验研究的基本特征
奥马珠单抗治疗难治性过敏性哮喘15项随机对照试验研究的基本特征
| 文献 | 研究设计 | 例数 | 年龄(岁) | 哮喘严重程度 | 疗程 | 结局指标 |
|---|---|---|---|---|---|---|
| [9] | OL | 312 | 12~75 | 中至重度 | 48周(ICS恒定期) | 急性发作、缓解药的使用、FEV1、哮喘症状、ICS用量 |
| [10] | OL | 402 | 12~75 | 重度 | 32周(ICS恒定期) | iGETE、急性发作、急诊就诊、FEV1、哮喘症状 |
| [11] | DB | 525 | 12~75 | 重度 | 28周(16周ICS恒定期+12周ICS减量期) | 急性发作、激素减量、哮喘症状、肺功能、缓解药物使用、iGETE |
| [12] | DB | 850 | 12~75 | 重度 | 48周(ICS恒定期) | 急性发作、哮喘症状、生活质量、FeNO |
| [13] | DB | 616 | 12~75 | 中至重度 | 24周(ICS恒定期) | 肺功能、生活质量、缓解药物使用、iGETE、急性发作 |
| [14] | DB | 334 | 6~12 | 中至重度 | 28周(16周ICS恒定期+12周ICS减量期) | 激素减量、急性发作、哮喘症状、缓解药物使用、肺功能、iGETE |
| [15] | DB | 333 | 12~75 | 中至重度 | 24周(ICS恒定期) | 急性发作、哮喘症状、FEV1 |
| [16] | DB | 315 | 20~75 | 中至重度 | 16周(ICS恒定期) | 肺功能、哮喘症状、急性发作 |
| [17] | OL | 116 | 12~75 | 重度 | 20周(ICS恒定期) | 生活质量、肺功能、iGETE |
| [18] | DB | 546 | 12~75 | 中至重度 | 28周(16周ICS恒定期+12周ICS减量期) | 急性发作、激素减量、哮喘症状、缓解药使用、肺功能 |
| [19] | DB | 405 | 12~75 | 中至重度 | 28周(ICS恒定期) | 急性发作、哮喘症状、iGETE、肺功能、缓解药物使用 |
| [20] | DB | 419 | 12~75 | 重度 | 28周(ICS恒定期) | 急性发作、急诊就诊、生活质量、症状、肺功能、缓解药物使用、iGETE |
| [21] | DB | 246 | 12~75 | 重度 | 32周(16周ICS恒定期+16周ICS减量期) | 激素减量、急性发作、哮喘症状、肺功能、生活质量、缓解药物使用 |
| [22] | DB | 271 | ≥12 | 中至重度 | 24周(ICS恒定期) | ACT评分、iGETE、哮喘症状、OCS使用 |
| [23] | DB | 628 | 6~12 | 中至重度 | 52周(24周ICS恒定期+28周ICS减量期) | 急性发作、缓解药物使用、iGETE、哮喘症状 |
注:OL为开放标签;DB为双盲;ICS为吸入性糖皮质激素;FEV1为第一秒用力呼气容积;iGETE为研究者对治疗效果的总体评级;FeNO为呼出气一氧化氮;ACT为哮喘控制测试;OCS为口服糖皮质激素
1. 急性发作:在ICS恒定期和ICS减量期分别有11项[9, 10, 11, 12, 13, 14, 15, 16, 17, 18, 19]、3项[11,14,18]研究纳入,固定效应模型分析结果显示,奥马珠单抗组患者在ICS恒定期(RR=0.69,95%CI:0.63~0.75;图2)和ICS减量期(RR=0.55,95%CI:0.46~0.66,P<0.001;I2=41.0%,P=0.180)较安慰剂组急性发作风险显著降低。


注:ICS为吸入性糖皮质激素;AQLQ为哮喘生活质量问卷;方括号中数字为本文文献编号
2. 急诊就诊:在急诊就诊方面纳入3项研究,固定效应模型分析结果显示,奥马珠单抗组急诊就诊例数较安慰剂组显著减少(RR=0.53,95%CI:0.38~0.73;图2)。
3. ICS减量:在ICS减量>50%方面纳入4篇文献,固定效应模型分析结果显示,奥马珠单抗组ICS减少>50%的例数较安慰剂组显著增多(RR=1.35,95%CI:1.25~1.45;图2)。这4篇文献报道了完全停用ICS的事件,随机效应模型分析结果显示,奥马珠单抗组较安慰剂组ICS完全停用的例数显著增多(RR=1.80,95%CI:1.41~2.31,P<0.001;I2=57.0%,P=0.070)。
4. 生活质量:有6项研究提供了AQLQ评分>1.5分的数据,固定效应模型分析结果显示,奥马珠单抗组较安慰剂组AQLQ评分>1.5分的例数增加(RR=1.81,95%CI:1.51~2.17;图2)。随机效应模型分析结果显示,奥马珠单抗组较安慰剂组AQLQ评分>0.5分的例数增加(RR=1.32,95%CI:1.13~1.54,P<0.001;I2=75.0%,P=0.001)[12, 13,17,19, 20, 21]。
5. 其他疗效指标:与安慰剂组相比,奥马珠单抗组缓解药物使用的例数减少(RR=0.78,95%CI:0.67~0.92,P=0.003;I2=33.0%,P=0.220)[9,17],但是缓解药物的用量(喷/d)差异无统计学意义(WMD=-0.32,95%CI:-0.77~0.13,P=0.170;I2=0,P=0.660)[17,23]。奥马珠单抗组口服激素的例数较安慰剂组减少(RR=0.71,95%CI:0.59~0.85,P<0.001;I2=39.0%,P=0.190)[9, 10,22]。
有9项研究关注了iGETE评级的结果,随机效应模型分析结果显示,奥马珠单抗组较安慰剂组iGETE评为“优”或“良”的例数多(RR=1.56,95%CI:1.35~1.81,P<0.001;I2=78.0%,P<0.001)。亚组分析的结果显示,研究设计是异质性的主要来源(图3)。


注:图中事件例数是指“优”或“良”的例数;方括号中数字为本文文献编号
有11项研究纳入ICS恒定期不同治疗时间急性发作的亚组分析,固定效应模型分析显示,无论是治疗时间≥48周(RR=0.78,95%CI:0.69~0.89)还是<48周(RR=0.62,95%CI:0.55~0.71;图4),奥马珠单抗组急性发作的例数均较安慰剂组少。


注:方括号中数字为本文文献编号
14项研究报道了试验过程中出现的不良事件,奥马珠单抗组和安慰剂组总的不良事件(RR=1.01,95%CI:0.98~1.03)和严重不良事件(RR=0.89,95%CI:0.74~1.06)的发生率差异无统计学意义,奥马珠单抗组注射部位反应的发生率较安慰剂组高(P<0.001),其余不良事件的发生率差异均无统计学意义(均P>0.05,表2)。

两组难治性过敏性哮喘患者不良事件的发生情况
两组难治性过敏性哮喘患者不良事件的发生情况
| 不良事件 | 研究项数 | 奥马珠单抗组 | 安慰剂组 | I2值(%) | P值 | RR(95%CI)值 | P值 | ||
|---|---|---|---|---|---|---|---|---|---|
| 事件数 | 总例数 | 事件数 | 总例数 | ||||||
| 总数[9, 10, 11, 12, 13, 14, 15, 16,18, 19, 20, 21, 22, 23] | 14 | 2 572 | 3 430 | 2 057 | 2 821 | 44.0 | 0.040 | 1.01(0.98~1.03) | 0.640 |
| 严重不良事件[9, 10, 11, 12, 13,15, 16,18, 19, 20, 21,23] | 12 | 223 | 3 069 | 205 | 2 577 | 26.0 | 0.190 | 0.89(0.74~1.06) | 0.190 |
| 上呼吸道感染[9, 10, 11,13, 14, 15, 16,19, 20,22, 23] | 11 | 365 | 2 602 | 285 | 2 009 | 0.0 | 0.900 | 0.95(0.82~1.09) | 0.430 |
| 鼻咽炎[9, 10,13,15, 16,19, 20,22, 23] | 9 | 403 | 2 109 | 279 | 1 643 | 0.0 | 0.440 | 1.08(0.94~1.23) | 0.260 |
| 头痛[9, 10, 11,13, 14, 15, 16,18, 19, 20,22, 23] | 12 | 343 | 2 876 | 241 | 2 281 | 26.0 | 0.190 | 1.00(0.86~1.17) | 0.990 |
| 鼻窦炎[9, 10, 11,14, 15,19, 20,22, 23] | 9 | 234 | 2 141 | 177 | 1 546 | 0.0 | 0.620 | 0.93(0.77~1.11) | 0.410 |
| 注射部位反应[11, 12,14,16,18, 19, 20, 21] | 8 | 313 | 1 926 | 196 | 1 775 | 57.0 | 0.020 | 1.38(1.19~1.59) | <0.001 |
| 流感[9, 10,13,19, 20,22, 23] | 7 | 116 | 1 801 | 73 | 1 308 | 0.0 | 0.760 | 1.01(0.76~1.34) | 0.950 |
奥马珠单抗组中重度过敏性哮喘患者ICS恒定期急性发作例数以及不良事件的漏斗图左右较为对称,呈倒漏斗形(图5、6)。进一步运用harbord法定量分析结果显示,ICS恒定期急性发作例数和不良事件存在发表偏倚的可能性很小(P=0.192、0.733)。




难治性过敏性哮喘疗效欠佳,发病机制复杂,涉及气道炎症、气道重塑、遗传、糖皮质激素抵抗等多种因素[24, 25]。Shrine等[26]研究显示,除遗传因素以外,其他因素如环境暴露等可能会导致哮喘患者病情加重。Haselkorn等[27]研究显示,儿童和青少年难治性过敏性哮喘常合并过敏性疾病,易对过敏原致敏,IgE水平较高,而血清总IgE水平越高的患者吸入支气管扩张剂后第一秒用力呼气容积(forced expiratory volume in first second,FEV1)/用力肺活量(forced vital capacity,FVC)水平越低。奥马珠单抗可与血清游离 IgE结合,通过阻止变应原激活肥大细胞或嗜碱性粒细胞来阻断过敏级联反应。多项临床研究表明,在常规治疗过敏性哮喘仍无法控制的基础上加用抗IgE治疗,可取得良好的疾病控制[9, 10, 11, 12, 13]。
本研究显示,奥马珠单抗较安慰剂能显著减少急性发作事件以及减少激素用量,这与以往的研究结果[28]一致。奥马珠单抗组AQLQ>0.5分和>1.5分的例数均较安慰剂组多,说明奥马珠单抗能改善生活质量。同样,Colombo等[29]使用AQLQ对生活质量评估,结果显示,经过48周甚至9年的观察随访,使用奥马珠单抗后中重度哮喘患者生活质量明显改善。iGETE用来评估研究人员对研究药物的总体印象,以及在研究期间对过敏性哮喘症状的影响[30],iGETE为5分制:1分为优(哮喘完全控制),2分为良(哮喘显著改善),3分为中度(可辨别但哮喘改善有限),4分为哮喘控制较差(没有明显变化),5分为哮喘恶化。如果评级为“优”或“良”定义为对治疗有反应。本研究显示,奥马珠单抗组iGETE评级为“优”或“良”的例数较安慰剂组多,但研究异质性较大,进一步亚组分析显示,研究设计(开放标签和双盲)是异质性的来源。此外,奥马珠单抗能减少缓解药物的使用,但是对每日的缓解药物用量无明显影响。
GINA推荐抗IgE治疗至少4个月后评估疗效,在一项随机、双盲、安慰剂对照的停药研究中,评估了长期使用奥马珠单抗(至少5年)后继续使用与否的风险和益处。结果表明,继续使用奥马珠单抗在症状控制和减少病情恶化方面带来了持续的益处[31]。但也有研究显示,仅使用奥马珠单抗4周就观察到了疗效[32]。本研究亚组分析结果显示,长疗程(≥48周)和短疗程(<48周)亚组间的结果与总体结果一致,即长疗程和短疗程使用奥马珠单抗均可以减少ICS恒定期哮喘的急性发作。然而,奥马珠单抗治疗时间越长,经济负担越重,在疗效和经济负担的权衡方面,仍需结合实际临床情况综合决定。近年来已有许多研究探索预测奥马珠单抗药物选择和疗效的生物标志物。在药物选择方面,高血清IgE水平和特应性是目前用于选择接受奥马珠单抗治疗的患者的生物标志物之一[33],但IgE升高的程度并不能很好地预测治疗反应。有研究表明,外周血嗜酸性粒细胞计数、呼出气一氧化氮(fractional exhaled nitric oxide,FeNO)和血清骨膜蛋白的升高能更好地识别有反应的患者[34, 35, 36]。在药物疗效方面,Djukanović等[37]研究显示,奥马珠单抗治疗可显著降低痰和支气管组织中的嗜酸性粒细胞。一项临床研究显示,奥马珠单抗治疗后血清游离IgE的降低与哮喘恶化率降低相关[36]。现有关于奥马珠单抗生物标志物的研究仍未达成共识。
本研究显示,奥马珠单抗较安慰剂并未增加总的不良事件和严重不良事件的发生。最常见的不良事件是注射部位反应、鼻咽炎、上呼吸道感染和头痛。注射部位反应包括潮红、皮疹、瘙痒、硬结、水肿、疼痛,尽管奥马珠单抗组注射部位反应较安慰剂组发生率高,但该反应大多是一过性的,不需要特殊治疗[16]。此外,奥马珠单抗并未增加上呼吸道感染、头痛、鼻咽炎等不良事件的发生,提示奥马珠单抗使用较为安全。有研究显示,奥马珠单抗的使用有发生恶性肿瘤的可能[12],但一项针对中至重度过敏性哮喘患者(>12岁)的前瞻性队列研究表明,奥马珠单抗治疗与恶性肿瘤风险的增加无关[38]。
本研究的不足在于:第一,各研究间的治疗时间长短不一,从16周至52周不等,可能会给结局指标带来一定的偏倚;第二,肺功能、最大呼气流量(peak expiratory flow,PEF)等指标形式多样化,且无法获取原始数据,进而无法获得更全面的结果。第三,关于疗程与疗效的关系,本研究只进行了ICS恒定期不同治疗时间急性发作的亚组分析,其他结局指标如ICS减量期急性发作、AQLQ评分等因为亚组纳入研究数量过少,未进一步分析。
综上所述,奥马珠单抗可以减少难治性过敏性哮喘患者的急性发作、急诊就诊率及缓解药物的使用,减少激素用量甚至完全撤除,并改善患者生活质量和症状,且临床使用安全,不良事件发生率低。奥马珠单抗可以应用于难治性哮喘患者的治疗,且长疗程(≥48周)和短疗程(<48周)均能减少哮喘ICS恒定期的急性发作,但关于奥马珠单抗合适的疗程以及能否减量维持治疗等仍需进一步的随机对照研究。
所有作者均声明不存在利益冲突





















