
非小细胞肺癌(NSCLC)是肺癌中最常见的组织学类型,在肺癌中占比超过85%,然而大部分肺癌患者确诊时已是晚期,传统化疗方案疗效甚微。抗血管生成药物可作用于肿瘤微环境,使现有肿瘤血管退化,同时抑制肿瘤新生血管生成,目前已经成为晚期NSCLC患者不可或缺的治疗手段之一。本共识在《晚期非小细胞肺癌抗血管生成药物治疗中国专家共识(2020年版)》的基础上,由共识编写组根据近两年来晚期NSCLC领域更新发表的抗血管生成药物相关的临床研究证据,并结合临床实践整理而成。在驱动基因突变阴性晚期非鳞状NSCLC患者中,新增推荐纳武利尤单抗联合贝伐珠单抗、卡铂及紫杉醇方案作为一线治疗选择;在人表皮生长因子受体(EGFR)敏感突变经酪氨酸激酶抑制剂(TKI)治疗发生疾病进展的患者,培美曲塞及顺铂联合贝伐珠单抗和信迪利单抗可作为后线治疗选择;同时,基于临床诊疗现状及研究进展,本版共识也调整了部分推荐意见的推荐等级。本版共识在众多专家数次讨论的基础上,达成统一意见,以指导我国肺癌治疗相关临床科室合理规范使用抗血管生成药物,进一步提高我国肺癌规范化诊疗水平。
版权归中华医学会所有。
未经授权,不得转载、摘编本刊文章,不得使用本刊的版式设计。
除非特别声明,本刊刊出的所有文章不代表中华医学会和本刊编委会的观点。
肺癌是目前全球最常见和致死率最高的恶性肿瘤。2020年全球肺癌新发病例高达220.7万余例,肺癌造成的死亡人数高达179.6万余例;肺癌是我国男性最常见的癌症,2020年我国约有81.6万的新增肺癌病例,约有71.5万人死于肺癌[1]。
非小细胞肺癌(non-small cell lung cancer,NSCLC)是肺癌中最常见的组织学类型,在肺癌中占比超过85%[2]。国内约70%的肺癌患者确诊时已是晚期,失去手术机会[3]。
以铂类为基础的双药化疗方案是治疗晚期NSCLC的传统标准方案,但对应的5年生存率依然不足5%[4]。在过去几十年间,越来越多的证据显示肿瘤新生血管生成在多种实体肿瘤的生长、增殖和转移中发挥着关键作用。抗血管生成药物可作用于肿瘤微环境,使现有肿瘤血管退化,同时抑制肿瘤新生血管生成。临床数据显示,抗血管生成药物与其他NSCLC系统治疗药物(包括化疗、小分子靶向治疗、免疫治疗)联合使用可发挥更好的抗肿瘤作用,延缓耐药,且不良反应可控[5]。
目前已有3个抗血管生成药物在我国获批用于治疗晚期NSCLC,包括血管内皮生长因子(vascular endothelial growth factor,VEGF)抑制剂贝伐珠单抗[6]、重组人血管内皮抑制素[7]和小分子多靶点酪氨酸激酶抑制剂(tyrosine kinase inhibitor,TKI)安罗替尼[8]。这3种药品均已进入国家医保目录。因此,随着我国抗血管生成药物的不断发展以及药物可及性的不断提高,抗血管生成药物已经成为晚期NSCLC患者不可或缺的治疗手段之一,有必要总结符合我国临床实际的共识内容,以指导我国肺癌治疗相关的临床科室合理规范使用抗血管生成药物,进一步提高我国肺癌规范化诊疗水平。
本共识在《晚期非小细胞肺癌抗血管生成药物治疗中国专家共识(2020版)》的基础上,由共识专家组组长与执笔作者基于近两年来更新或发表的晚期NSCLC领域抗血管生成药物相关的临床研究证据,并结合临床实践,整理出共识初稿。之后由34名指南撰写专家组成员经过专家组会议对共识更新内容进行讨论和修改,最终确定共识推荐内容。因此,本共识提出的推荐内容是基于现有的国内外临床高质量循证医学证据以及专家组广泛认可的临床经验。
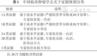
通过PubMed、EMBASE、万方医学数据库和中国知网进行文献检索,检索截止时间为2022年5月31日。在PubMed和EMBASE使用的检索式为:“bevacizumab OR avastin”AND“non-small cell lung cancer”“recombinant endostatin OR endostar”AND“non-small cell lung cancer”“Anlotinib AND non-small cell lung cancer”。在万方医学网和中国知网使用的检索式为:“摘要-贝伐单抗或摘要-贝伐珠单抗”和“标题-肺癌”“摘要-重组人血管内皮抑制素或摘要-重组人血管内皮抑素或摘要-重组血管内皮抑制素”和“标题-肺癌”“摘要-安罗替尼”和“标题-肺癌”。检索的文献限于系统综述、荟萃分析和随机对照临床研究,剔除重复文献、述评、编辑点评、来信、新闻报道、叙述性综述以及后续未发表于同行评审期刊的会议摘要。最后得到贝伐珠单抗、重组人血管内皮抑制素、安罗替尼相关的英文文献分别为74篇、13篇、30篇;中文文献分别为76篇、56篇、52篇。本共识推荐内容参照中国临床肿瘤学会(Chinese Society of Clinical Oncology,CSCO)证据级别及推荐等级[9](表1、2)。

中国临床肿瘤学会关于证据级别分类
中国临床肿瘤学会关于证据级别分类
| 级别 | 说明 |
|---|---|
1A类证据 1B类证据 2A类证据 2B类证据 3类证据 | 基于高水平证据(严谨的荟萃分析或RCT结果), 专家组有统一共识 基于高水平证据(严谨的荟萃分析或RCT结果), 专家组有小争议 基于低水平证据,专家组有统一认识 基于低水平证据,专家组无统一认识, 但争议不大 专家组存在较大争议 |
注:RCT为随机对照试验

中国临床肿瘤学会关于推荐等级的分类
中国临床肿瘤学会关于推荐等级的分类
| 级别 | 说明 |
|---|---|
| Ⅰ级推荐 | 可及性好的普适性诊治措施(包括适应证明确),肿瘤治疗价值相对稳定,基本为国家医保所收录;Ⅰ级推荐的确定,不因医疗保险而改变,主要考虑的因素是患者的明确获益性 |
| Ⅱ级推荐 | 在国际或国内已有随机对照的多中心研究提供的高级别证据,但是可及性差或者效价比低,已超出平民经济承受能力的药物或治疗措施;对于获益明显但价格昂贵的措施,以肿瘤治疗价值为主要考虑因素,也可作为Ⅱ级推荐 |
| Ⅲ级推荐 | 正在探索的治疗手段;虽然缺乏强有力的循证学证据,但是专家组具有一定共识 |
当前NSCLC的抗血管生成治疗主要包括三大类:(1)靶向VEGF及其受体(VEGFR)的大分子单克隆抗体;(2)靶点包括VEGFR的多靶点小分子TKI;(3)重组人血管内皮抑制素。
针对VEGF-VEGFR通路的大分子单克隆抗体类药物是研究较早、应用较为成熟的血管靶向药物。贝伐珠单抗是首个被批准应用于晚期NSCLC一线治疗的VEGF单克隆抗体。贝伐珠单抗是人源化抗VEGF的单克隆抗体,可通过中和VEGF从而达到抑制肿瘤血管生长的作用[10]。多项大型、前瞻性研究证实,贝伐珠单抗与细胞毒类药物、TKI及免疫检查点抑制剂(immune checkpoint inhibitor,ICI)联合使用,可显著延长患者的疾病无进展生存时间(progression-free survival,PFS)和(或)总生存时间(overall survival,OS)[10, 11, 12, 13, 14, 15, 16, 17]。
雷莫芦单抗是另一种可用于局部晚期或转移性NSCLC的药物,该药主要靶向阻断VEGF与VEGFR2的结合[18],从而抑制血管的生成及迁移。目前也有多项针对雷莫芦单抗的临床试验证实了该药物联合化疗用于晚期NSCLC二线以及联合TKI用于EGFR突变晚期NSCLC的治疗价值。此外,近期也有一些小型研究显示了雷莫芦单抗与ICI联合使用能够延长既往ICI经治患者的生存[19]。但是由于雷莫芦单抗在国内不可及,因此本共识推荐内容不涉及雷莫芦单抗。
小分子TKI可与胞内段酪氨酸激酶域竞争性结合,抑制其磷酸化过程,阻断细胞下游信号转导通路的激活,从而抑制肿瘤血管生成[20]。除了与血管生成关系密切的VEGF/VEGFR以外,血小板源性生长因子/受体(platelet-derived growth factor/receptor,PDGF/PDGFR)、成纤维细胞生长因子/受体(fibroblast growth factor/receptor,FGF/FGFR)及c-Kit等均是这类药物的作用靶点。由于不具有明显的选择性,因此这一类药物的不良反应通常较单靶点药物明显,从而限制了其在临床试验中的剂量。目前,除安罗替尼等少数药物获得阳性结果外[21, 22],大部分VEGFR-TKI药物在临床试验中显示单独应用或与细胞毒类药物联合应用并不能改善晚期NSCLC患者预后。安罗替尼是国内目前唯一一个获批用于晚期NSCLC治疗的VEGFR-TKI类药物。
肿瘤血管的生长过程既受到VEGF/VEGFR等因子的正向调节,也受到血管内皮抑制素等的负向调节[23],因此外源性补充抑制血管生长的细胞因子亦可有效针对肿瘤血管生成。我国自主生产的重组人血管内皮抑制素恩度已获批应用于肺癌临床。
本共识旨在为我国的临床医师在临床使用抗血管生成药物治疗NSCLC患者提供规范指引,因此只涉及已在我国批准NSCLC治疗适应证的3种药物,即贝伐珠单抗、安罗替尼及重组人血管内皮抑制素展开,推荐意见基于国内外重要临床研究结果。对于其他无适应证的抗血管生成类药物的重要临床研究,暂未推荐或只限于文中提及。
多项临床研究证实了贝伐珠单抗联合不同的含铂双药化疗方案在晚期非鳞状NSCLC患者中的疗效。Ⅲ期ECOG4599研究共纳入878例复发性或晚期非鳞状NSCLC患者,数据显示,卡铂+紫杉醇+贝伐珠单抗一线治疗较单纯化疗方案显著延长患者中位OS(12.3比10.3个月,HR=0.79,95%CI:0.67~0.92,P=0.003)和中位PFS(6.2比4.5个月,HR=0.66,95%CI:0.57~0.77,P<0.001),提高客观缓解率(objective response rate,ORR)(35%比15%,P<0.001)[11]。另一项多中心、开放标签的Ⅱ期临床研究(CARNAVAL研究)证实了贝伐珠单抗+卡铂+白蛋白紫杉醇方案在晚期非鳞状NSCLC患者中的疗效及安全性。临床试验纳入46例晚期非鳞状NSCLC患者,接受贝伐珠单抗+卡铂+白蛋白紫杉醇治疗后达到主要终点,ORR为56.5%;中位PFS及中位OS分别为7.79个月和18.9个月。研究期间所有不良反应均可控,且未发生相关致死性不良事件[24]。
2009年发表的一项Ⅲ期随机对照研究(AVAiL研究)支持贝伐珠单抗联合顺铂+吉西他滨双药化疗方案一线治疗在欧洲晚期非鳞状NSCLC患者中的效果[12, 13]。该临床试验在1 043例患者中开展,受试者被随机分配接受仅有顺铂+吉西他滨化疗或贝伐珠单抗(两个剂量组:7.5、15 mg/kg)联合双药化疗方案。数据显示,相比单用化疗方案组(中位PFS为6.1个月),贝伐珠单抗联合化疗方案组的中位PFS显著延长(较低剂量组为6.7个月,较高剂量组为6.5个月),P值分别为0.003和0.03,ORR也较单用化疗组提高,7.5 mg/kg组、15 mg/kg组和单纯化疗组的ORR分别为34.1%、30.4%和20.1%。
贝伐珠单抗联合培美曲塞+卡铂/顺铂对晚期NSCLC患者的疗效在两项大型Ⅲ期研究(Pointbreak研究[25]和AVAPERL研究[26])中得到确认。Pointbreak研究的意向治疗人群分析结果显示,贝伐珠单抗+培美曲塞+卡铂方案一线治疗与贝伐珠单抗+紫杉醇+卡铂方案达到疾病控制而接受后续维持治疗的患者比例相当(62% 比 64%)[25]。从AVAPERL研究的诱导治疗期(贝伐珠单抗+培美曲塞+顺铂治疗4个周期)数据来看,这一线治疗方案用于Ⅲb期/Ⅳ期非鳞状NSCLC患者可达到较高的疾病控制率(disease control rate,DCR)为71.9%,ORR达到22.7%[26]。近期一项前瞻性Ⅱ期临床试验(UMIN000013354/CLEAR)的结果显示,在EGFR野生型晚期或复发非鳞状NSCLC且美国东部合作肿瘤小组(Eastern Cooperative Oncology Group,ECOG)的体能状态(performance status,PS)评分 0~1分患者,CisPemBev组与标准治疗组的中位PFS为7.6比7.0个月(HR=0.825,95%CI:0.600~1.134),中位OS为23.4比21.6个月(HR=0.845,95%CI:0.583~1.242),ORR为57%比55%。CisPemBev组患者的耐受性良好,3级以上不良事件分别为67%比82%[27]。
此外,对于亚裔或中国的晚期非鳞状NSCLC患者人群,贝伐珠单抗联合含铂双药化疗方案显示出较西方患者人群更好的疗效。中国的多中心随机、双盲、安慰剂对照Ⅲ期BEYOND研究[10],纳入276例局部晚期、转移性或复发性晚期非鳞状NSCLC患者。结果显示,与单纯化疗组比较,贝伐珠单抗联合含铂双药化疗组的ORR显著提高(54%比26%),中位PFS(9.2个月比6.5个月,HR=0.40,P<0.001)及中位OS(24.3个月比17.7个月,HR=0.68,P=0.015)显著延长。AVAiL研究的亚组分析探索了105例亚裔患者的疗效(总体人群1 043例),结果显示应用贝伐珠单抗联合含铂双药化疗方案的中位PFS结果(7.5 mg/kg组8.5个月,15 mg/kg组8.2个月)优于研究总人群结果(7.5 mg/kg组6.7个月,15 mg/kg组6.5个月)[28]。
上述临床试验结果也得到了临床实践数据的支持。全球多中心Ⅳ期SAiL研究纳入2 212例局部晚期、转移性和复发性非鳞状NSCLC初治患者,其中有198例是中国患者。结果发现,中国患者亚组的中位OS(18.5个月)和中位至疾病进展时间(time to progression,TTP)(8.8个月)均优于研究总人群数据(中位OS和TTP分别为14.6个月和7.8个月)[29]。一项中国真实世界数据研究对149例晚期非鳞状NSCLC患者的病历资料进行分析,比较一线使用含或不含贝伐珠单抗方案对临床结局的影响。发现与一线不含贝伐珠单抗方案组比较,含贝伐珠单抗一线治疗将患者的中位PFS从7.0个月延长至9.7个月(P=0.018)[30];在野生型基因患者中,含贝伐珠单抗方案的中位PFS同样优于对照组(11.3比5.5个月,P=0.023)。
一项纳入6项RCT、共2 465例患者的荟萃分析表明,接受贝伐珠单抗+含铂化疗一线治疗的晚期NSCLC患者可在OS(HR=0.87,95%CI:0.79~0.96)、PFS(HR=0.65,95%CI:0.54~0.77)、ORR(ES=0.40,95%CI:0.31~0.48)方面获益[31]。其中,高剂量(15 mg/kg)贝伐珠单抗与卡铂+紫杉醇一线治疗的OS和PFS均更显著延长。
一线治疗结束后,单用贝伐珠单抗维持治疗:2011年,一项回顾性分析美国癌症网络电子病历资料的临床试验表明,晚期非鳞状NSCLC患者接受一线标准化疗联合贝伐珠单抗治疗后,继续使用贝伐珠单抗单药维持的中位OS与中位PFS显著优于未接受维持治疗(20.9比10.2个月,10.3比6.5个月,P值均<0.001)[32]。ARIES研究(标准一线化疗晚期非鳞状NSCLC患者1 967例)表明,贝伐珠单抗维持治疗的OS显著优于未接受维持治疗(15.6个月比11.3个月,P<0.001)[33]。
贝伐珠单抗联合培美曲塞维持治疗:2013年发表的AVAPERL研究比较了晚期非鳞状NSCLC患者一线培美曲塞+顺铂+贝伐珠单抗治疗后贝伐珠单抗单药维持与联合方案(培美曲塞+贝伐珠单抗)维持治疗的疗效。自随机后,联合维持组的中位PFS显著长于单药维持组[7.4比3.7个月(HR=0.48,95%CI:0.35~0.66,P<0.001)][26]。一项多中心、随机开放标签Ⅲ期PointBreak研究纳入939例未经治疗Ⅲb期或Ⅳ期非鳞状NSCLC患者,随机接受一线贝伐珠单抗+卡铂+培美曲塞(PemCBev组)或贝伐珠单抗+卡铂+紫杉醇(PacCBev组)治疗,如一线治疗后无进展或达到稳定则维持治疗(PemCBev组:贝伐珠单抗+培美曲塞,PacCBev组:贝伐珠单抗)至肿瘤进展。结果显示,维持治疗PemCBev组(292例)的中位OS和PFS分别为17.7个月和8.6个月,PacCBev组(298例)分别为15.7个月和6.9个月。研究中未观察到新的安全性问题[25]。一项随机、开放标签、平行组、多中心Ⅲ期COMPASS研究[34]进一步确认联合维持的疗效。总体人群中,贝伐珠单抗+培美曲塞组的中位PFS均较贝伐珠单抗组显著延长,分别为(5.7比4.0个月,HR=0.67,95%CI:0.57~0.79,P<0.001),OS有延长趋势;EGFR野生型患者亚组(HR=0.821,95%CI:0.678~0.994,P=0.020)及<70岁亚组(HR=0.792,95%CI:0.640~0.980)患者中,贝伐珠单抗+培美曲塞联合治疗较贝伐珠单抗组的OS显著延长。多项前瞻性Ⅱ期,如UMIN0000106811/TORG1321临床试验亦表明,维持治疗培美曲塞联合贝伐珠单抗组的PFS较培美曲塞单药组显著延长[211 d比162 d,HR=0.559(0.336~0.929),Log-rank P=0.025][35],与AVAPEAL研究结果基本一致。因此,一线贝伐珠单抗联合培美曲塞和卡铂治疗后未发生疾病进展的患者,这些研究提示继续使用贝伐珠单抗联合培美曲塞维持治疗能够取得显著生存获益。
此外,另一项主要入组高加索裔人群的Ⅲ期临床试验(ECOG-ACRIN 5508研究)纳入1 516例ECOG PS 0~1分的初治Ⅲb期或Ⅳ期非鳞状NSCLC患者,在接受卡铂+紫杉醇+贝伐珠单抗治疗后,1∶1∶1随机给予贝伐珠单抗单药、培美曲塞单药或二者联合维持治疗。结果显示,贝伐珠单抗+培美曲塞作为维持治疗较贝伐珠单抗单药维持并未显著延长患者的中位OS(16.4比14.4个月,HR=0.90,97.5%CI:0.73~1.12,P=0.28),且3~4级总体严重不良事件(serious adverse event,SAE)发生率增加(51%比29%)[36]。因此,在高加索裔人群中,这项研究提示使用贝伐珠单抗单药维持治疗方案。综合以上证据,推荐如下:
推荐意见1 在驱动基因突变阴性且ECOG PS 0~1分的晚期非鳞状NSCLC患者中,推荐贝伐珠单抗联合含铂双药方案作为一线治疗选择(Ⅰ级推荐,1A类证据),4~6个疗程后达到缓解或疾病稳定,推荐使用贝伐珠单抗单药维持治疗,直至患者不可耐受或出现疾病进展(Ⅰ级推荐,1A类证据)。如患者一线使用贝伐珠单抗+培美曲塞方案,可选择贝伐珠单抗联合培美曲塞维持治疗直至患者不可耐受或出现疾病进展(Ⅱ级推荐,2A类证据)。
IMpower150研究是一项多中心、开放标签、随机、对照Ⅲ期临床研究,纳入1 202例既往未经治疗的Ⅳ期非鳞状NSCLC患者,随机分配至阿替利珠单抗+卡铂+紫杉醇(ACP方案)、贝伐珠单抗+卡铂+紫杉醇(BCP方案)、阿替利珠单抗+贝伐珠单抗+卡铂+紫杉醇(ABCP方案)治疗,4~6个周期(21 d为1个周期)后患者分别接受阿替利珠单抗或贝伐珠单抗或两者联合维持治疗。结果显示,在意向治疗(Intention to treat,ITT)人群中,ABCP组的中位PFS(8.3比6.8个月,HR=0.61,95%CI:0.52~0.72)及中位OS(19.8比14.9个月,HR=0.76,95%CI:0.63~0.93)均优于BCP组。在ITT野生型(intention to treat-wild type,ITT-WT)人群中,ABCP组的中位PFS(8.3比6.8个月,HR=0.62,95%CI:0.52~0.74,P<0.001)与中位OS(19.5比14.7个月,HR=0.8,95%CI:0.67~0.95,P=0.010)较BCP组均显著改善。ABCP组的ORR也较BCP组明显提高(63.5%比48%)[37]。
一项前瞻性Ⅲ期临床试验(NCT03307785)纳入550例无EGFR/ALK/ROS1基因敏感突变的ⅢB/Ⅳ期或复发非鳞状NSCLC患者,随机分为2组,分别接受纳武利尤单抗+卡铂+紫杉醇+贝伐珠单抗(273例)或安慰剂+卡铂+紫杉醇+贝伐珠单抗(275例)治疗6个周期(每3周为1个周期),维持治疗纳武利尤单抗+贝伐珠单抗或安慰剂+贝伐珠单抗至疾病进展或不可接受的毒性。主要终点为独立影像评估委员会(independent radiology review committee,IRRC)的PFS。中位随访13.7个月的中期分析显示,纳武利尤单抗组与安慰剂组的ORR分别为61.5%比50.5%,且纳武利尤单抗组的PFS显著延长(12.1比8.1个月,HR=0.56,96.4%CI:0.43~0.71,P<0.001),任何PD-L1表达水平的患者均可获益[38]。但是此研究暂未观察到两组OS的差异。
推荐意见2 在驱动基因突变阴性且ECOG PS 0~1分的晚期非鳞状NSCLC患者中,推荐阿替利珠单抗联合贝伐珠单抗、卡铂及紫杉醇方案作为一线治疗选择(Ⅱ级推荐,1A类证据);纳武利尤单抗联合贝伐珠单抗、卡铂及紫杉醇方案(Ⅲ级推荐,2A类证据)。
EGFR-TKI如厄洛替尼、吉非替尼、埃克替尼、阿法替尼、奥希替尼是EGFR基因敏感突变的晚期非鳞状NSCLC患者的一线治疗药物[39],然而EGFR-TKI治疗后终将出现耐药[40],这也成为目前临床实践中使用EGFR-TKI的瓶颈。两项日本临床试验为解决这一问题提供了方向。Ⅱ期JO25567研究纳入152例EGFR基因敏感突变(19外显子缺失或L858R突变阳性)的Ⅲb期/Ⅳ期非鳞状NSCLC患者,比较厄洛替尼联合贝伐珠单抗或单用厄洛替尼的疗效及安全性[41]。结果显示,贝伐珠单抗联合治疗组的PFS显著优于单用厄洛替尼组(16.4比9.8个月,HR=0.52,95%CI:0.35~0.76,P<0.001);且SAE差异无统计学意义,但贝伐珠单抗联合治疗组的≥3级不良反应发生率高于厄洛替尼单药组(90.7%比53.2%,P<0.05),这主要归因于≥3级高血压事件。但绝大部分的高血压事件可通过抗高血压治疗得到控制[42]。2021年,最终研究结果显示,在EGFR基因敏感突变亚组,OS和5年OS率均有延长趋势,但差异无统计学意义:外显子19缺失亚组为53.2比50.3个月(HR=0.79,95%CI:0.44~1.44),45%比39%;外显子21点突变亚组为43.6比42.1个月(HR=0.83,95%CI:0.46~1.49),37%比32%[43]。
2019年4月Ⅲ期随机对照临床试验(NEJ026研究)进一步确认了JO25567研究的结果。临床试验纳入228例未经治疗的EGFR基因敏感突变的晚期非鳞状NSCLC患者,包括无症状脑转移患者[44]。中位12.4个月随访的分析数据显示,厄洛替尼联合贝伐珠单抗组的中位PFS相比单用厄洛替尼组显著延长(16.9个月比13.3个月,HR=0.605,P=0.016)。亚组分析发现L858R突变患者中位PFS(17.4个月比13.7个月,HR=0.57,95%CI:0.33~0.97)优于19外显子缺失患者(16.6个月比12.4个月,HR=0.69;95%CI,0.41~1.16)。安全性方面,≥3级不良反应发生率在贝伐珠单抗联合治疗组和厄洛替尼单药组分别为88%与46%,联合治疗组最常见的不良反应是皮疹(88%比87%),其次分别为腹泻(47%比41%)、高血压(46%比10%)、蛋白尿(32%比5%)、转氨酶升高(27%比30%)和出血(除外肺动脉高压;23%比3%)。研究期间未观察到治疗相关的死亡事件。2020年发表的截至2019年11月30日的OS分析数据显示,厄洛替尼联合贝伐珠单抗组和单用厄洛替尼组分别为50.7个月(95%CI:37.3~未达到)、46.2个月(95%CI:38.2~未达到),生存时间均有延长,但差异无统计学意义(HR=1.00,95%CI:0.68~1.48)[45]。2022年1月,《柳叶刀-呼吸医学》(Lancet Respiratory Medicine)再次发表了与此基本一致的OS分析数据[46]。
中国人群中也观察到类似的结果。2021年发表的开放标签、随机、多中心、Ⅲ期临床研究(ARTEMIS-CTONG1509),纳入中国14个中心的311例EGFR基因敏感突变(外显子19缺失或L858R突变)的NSCLC患者,随机给予贝伐珠单抗+厄洛替尼(联合组)或厄洛替尼(单药组)治疗,结果显示,与厄洛替尼单药治疗组相比,贝伐珠单抗+厄洛替尼联合治疗组独立影像评估(independent review committee,IRC)的中位PFS显著延长(17.9比11.2个月,HR=0.55,95%CI:0.41~0.73,P<0.001)。ITT人群的治疗失败时间(time to treatment failure,TTF)分析,联合组109例(69.4%)中断治疗,中位TTF为18.2个月;单药组126例(81.8%)中断治疗,中位TTF为12.4个月。更值得关注的是21L858R及脑转移亚组分析结果,21外显子L858R突变患者中,联合组以及单药组IRC评估的PFS分别为19.5和9.7个月(HR=0.50,95%CI:0.32~0.77,P=0.001),差异有统计学意义(P<0.05)。脑转移患者中,联合组的PFS亦有显著改善(17.9对11.1个月,HR=0.48,95%CI:0.27~0.84,P=0.008),差异有统计学意义(P<0.05)。安全性方面,联合组和单药组≥3级不良反应发生率分别为54.8%与26.1%[47],此研究OS数据尚未成熟。
除此之外,还有多项研究在贝伐珠单抗联合吉非替尼/阿法替尼治疗EGFR基因敏感突变晚期NSCLC患者中进行了探索,均为Ⅱ期单臂研究,样本量较小。其中贝伐珠单抗联合吉非替尼的Ⅱ期临床试验结果(1年PFS率为56.7%,ORR为73.8%,中位PFS为14.4个月)[48]、贝伐珠单抗联合阿法替尼的Ⅱ期临床试验(ChiCTR2000034451)结果(ORR为84.2%;DCR为100%)[49]。另外一项Ⅱ期研究(UMIN000030206/WJOG9717L)也探索了贝伐珠单抗联合奥希替尼用于EGFR突变晚期NSCLC一线治疗的疗效,结果不尽如人意。BICR评估中位PFS:贝伐联合奥希替尼、单药奥希替尼组为22.1比20.2个月(HR=0.862,95%CI:0.531~1.397,P=0.213);研究者评估中位PFS:贝伐联合奥希替尼、单药奥希替尼组为24.3比17.1个月(HR=0.801,95%CI:0.504~1.272,P=0.173)。其中,吸烟患者贝伐珠单抗联合奥希替尼组的BICR评估中位PFS有更好的趋势(HR=0.481,95%CI:0.227~1.019)[50]。
纳入5项研究(其中,ARTEMIS、NEJ026、J025667、Stinchcombe et al为贝伐珠单抗+厄洛替尼,RELAY为雷莫芦单抗+厄洛替尼)的荟萃分析表明,与厄洛替尼单药相比,联合抗血管生成药物显著延长PFS(HR=0.59,95%CI:0.51~0.69,P<0.001)。亚组分析证实,亚洲患者获益显著(HR=0.59,95%CI=0.50~0.69,P<0.001)。联合治疗3~5级不良事件增加(OR=5.772,95%CI:2.38~13.94,P<0.001)[51]。
此外,一项前瞻性Ⅲ期临床试验(NCT04028778/FL-ALTER)旨在比较吉非替尼联合安罗替尼相对吉非替尼的疗效和安全性,主要终点为PFS[52]。计划入组310例患者,目前正在招募中。
推荐意见3 在EGFR基因敏感突变的晚期非鳞状NSCLC患者中,推荐厄洛替尼联合贝伐珠单抗作为一线治疗选择(Ⅱ级推荐,1A类证据)。
我国开展的一项随机、双盲、对照、多中心临床研究纳入了493例初治或经治的Ⅲ期/Ⅳ期NSCLC患者,随机分配给予长春瑞滨和顺铂(NP)联合重组人血管内皮抑制素(YH-16)(试验组)与NP联合安慰剂(对照组)治疗。在486例可评价疗效的患者中,试验组和对照组的ORR、临床获益率(clinical benefit rate,CBR)、中位TTP分别为35.4%比19.5%(P<0.001)、73.3%比64.0%(P=0.035)、6.3个月比3.6个月(P<0.001)。在初治患者中,两组患者ORR、CBR、中位TTP分别为40.0%比23.9%(P=0.003)、76.5%比65.0%(P=0.023)、6.6个月比3.7个月(P<0.001);在经治患者中,两个治疗组的ORR、CBR、中位TTP分别为23.9%比8.5%(P=0.034)、65.2%比61.7%(P=0.680)、5.7比3.2个月(P<0.001)。此外,试验组的临床症状缓解率较对照组略高,但差异无统计学意义(P>0.05),但试验组在治疗后生活质量(quality of life,QoL)评分有显著提高(P=0.016)。该研究表明,相比单用NP方案,YH-16联合NP方案能改善初治以及经治的晚期NSCLC患者的治疗结局,且安全性良好[53]。
推荐意见4 对于驱动基因突变阴性,ECOG PS 0~1分的晚期NSCLC患者(包括鳞状NSCLC和非鳞状NSCLC),可一线使用重组人血管内皮抑制素联合长春瑞滨和顺铂治疗2~4个周期(Ⅱ级推荐,2B类证据)。在2~4个周期联合治疗后,可选择重组人血管内皮抑制素维持治疗(Ⅲ级推荐,2B类证据)。
一项随机对照Ⅲ期临床试验(IFCT-1103 ULTIMATE),在166例既往接受过含铂化疗的晚期非鳞状NSCLC患者中比较了贝伐珠单抗联合紫杉醇和单用多西他赛的疗效。随访28.9个月的结果显示,贝伐珠单抗联合紫杉醇作为二线或三线治疗的中位PFS较单用多西他赛显著改善(5.4比3.9个月,HR=0.61,P=0.005),ORR也显著提高(22.5%比5.5%,P=0.006)[54]。另一项多中心回顾性研究进一步支持了上述研究结果。该研究纳入了76例晚期非鳞状NSCLC患者,其中包括了ICI治疗后进展的患者。结果显示,贝伐珠单抗联合紫杉醇二线及三线治疗的ORR分别为39%与42%,中位PFS分别为4个月与6个月;二线治疗的中位OS为9.4个月,三线治疗的中位OS未达到[55]。
此外,贝伐珠单抗联合多西他赛或培美曲塞二线治疗的疗效已得到确认。一项Ⅱ期临床试验共纳入28例既往接受治疗的晚期非鳞状NSCLC患者。随访23.9个月的结果显示,贝伐珠单抗联合多西他赛二线治疗的中位PFS为7.2个月,缓解率达66.7%[56]。另一项纳入48例既往接受过一种化疗方案的晚期非鳞状NSCLC患者的多中心Ⅱ期临床试验显示,贝伐珠单抗联合培美曲塞二线治疗的中位PFS为4.1个月,CBR为50%[57]。
对于驱动基因阳性的患者,贝伐珠单抗联合含铂双药化疗在既往靶向治疗失败患者中的疗效也已得到证实。一项前瞻性、多中心、单臂Ⅱ期临床试验表明贝伐珠单抗联合卡铂+紫杉醇方案可成为EGFR-TKI失败后的治疗选择。该研究纳入30例EGFR基因敏感突变的Ⅲb/Ⅳ期非鳞状NSCLC患者,结果显示ORR与DCR分别为37%与83%,中位PFS与OS分别为6.6与18.2个月[58]。
一项回顾性队列研究(NCT04640935 AVATAX)纳入334例转移性非鳞状NSCLC患者,接受紫杉醇+贝伐珠单抗二线及以上治疗。主要终点为安全性、有效性。结果显示,ORR为40%,DCR为77%,中位PFS为5.7个月,中位OS为10.8个月。亚组分析显示,先期ICI治疗的患者,二线的PFS显著延长[7.0比5.2个月,P=0.01][59]。
多项前瞻性Ⅱ期临床试验(NCT03726736/ALTER-L016、NCT036243093/ALTER-L018)也表明[60, 61],安罗替尼联合多西他赛用于晚期NSCLC患者二线治疗有获益。主要终点PFS均显著延长。
推荐意见5 既往化疗或ICI治疗失败,且未使用过贝伐珠单抗的晚期非鳞状NSCLC患者,可选择贝伐珠单抗联合化疗用于二线及以上治疗(Ⅰ级推荐,1B类证据)。既往经TKI治疗失败的患者,可选择贝伐珠单抗联合化疗用于二线及以上治疗(Ⅰ级推荐,2A类证据)。
IMpower150研究亚组分析的结果显示,在EGFR基因敏感突变人群中,ABCP组较BCP组的中位PFS有获益趋势(10.2比6.9个月,HR=0.61;95%CI:0.36~1.03);在EGFR敏感突变患者中,ABCP组较BCP组的OS(29.4比18.1个月,HR=0.6;95%CI:0.31~1.14)也有获益趋势[37]。IMpower150研究,是首个证实免疫联合贝伐珠单抗和化疗相比贝伐珠单抗和化疗联合在EGFR基因敏感突变晚期非鳞状NSCLC人群中获益的临床试验。
ORIENT-31研究为一项前瞻性Ⅲ期临床研究,共入组444例EGFR基因敏感突变患者,包括一、二代EGFR-TKI治疗进展且T790M阴性患者;一、二代EGFR-TKI治疗进展后T790M阳性且接受三代EGFR-TKI治疗进展患者;以及一线接受三代TKI治疗进展患者。随机分为3组治疗:A组接受信迪利单抗联合IBI305(贝伐珠单抗生物类似物)以及培美曲塞和顺铂方案;B组接受信迪利单抗联合培美曲塞及顺铂方案;C组仅接受培美曲塞和顺铂化疗。主要终点为PFS。中位随访9.8个月,A组较C组的中位PFS显著延长[6.9(6.0~9.3)比4.3(4.1~5.4)个月,HR=0.464,95%CI:0.337~0.639,P<0.001];且A组较C组的关键次要疗效终点ORR、缓解持续时间(DOR)均有提高[62]。
目前正在中国人群中开展的IMpower151研究是一项随机、多中心、双盲Ⅲ期的临床试验,纳入304例初治Ⅳ期非鳞状NSCLC患者或具有EGFR基因敏感突变或ALK基因重排既往接受靶向治疗进展患者。随机分为两组,A组(阿替利珠单抗+贝伐珠单抗+紫杉醇/培美曲塞+卡铂治疗4个周期,维持治疗阿替利珠单抗+贝伐珠单抗±培美曲塞,每21 d为1个周期)、B组(贝伐珠单抗+紫杉醇/培美曲塞+卡铂治疗4个周期,维持治疗贝伐珠单抗±培美曲塞,每21 d为1个周期)。主要终点为ITT人群的PFS。另一项基于IMpower150设计的前瞻性Ⅲ期临床试验(NCT039914031/ATLAS)已纳入228例EGFR基因敏感突变或ALK融合的Ⅳ期非鳞状NSCLC,至少1种TKI治疗后进展(如一、二代TKI后T790M突变则必须三代TKI,T790M突变患者限制在30%以内),分为A组(ABCP 4或6周期+维持贝伐珠单抗,每3周1次,152例)和B组(培美曲塞+顺铂/卡铂4或6周期+维持培美曲塞,每3周1次,72例)[63]。主要终点为PFS。期待这两项临床试验的结果。
另有多项Ⅱ期临床研究也证实了阿替利珠单抗+贝伐珠单抗联合化疗用于TKI经治EGFR突变晚期NSCLC的疗效。2020ESMO ASIA报道的ML40560研究纳入至少一种EGFR-TKI治疗失败的转移性NSCLC患者,给予阿替利珠单抗+贝伐珠单抗+培美曲塞+卡铂治疗,直至疾病进展。结果显示,ORR为62.5%,中位PFS为9.43个月,1年OS率为72.5%。2022ASCO公布一项前瞻性Ⅱ期临床试验(NEJ043研究)给予既往TKI治疗EGFR基因敏感突变ⅢB~Ⅳ期非鳞状NSCLC患者ABCP诱导+AB维持治疗,中位PFS为7.4个月(95%CI:5.7~8.2)、中位OS为18.9个月(95%CI:13.1~未达到)、ORR率为56%(95%CI:43%~69%)[64]。
推荐意见6 EGFR敏感突变经TKI治疗发生疾病进展后,且无证据提示T790M突变的患者,或伴T790M突变经奥希替尼治疗失败后的患者排除其他靶向药物治疗机会后,推荐使用阿替利珠单抗联合贝伐珠单抗及卡铂和紫杉醇四药方案(Ⅲ级推荐,2A类证据);或者信迪利单抗联合贝伐珠单抗及培美曲塞和顺铂作为后线治疗选择(Ⅲ级推荐,2A类证据)。
一项安慰剂对照、随机、双盲、多中心Ⅱ期临床试验(ALTER0302研究)旨在明确安罗替尼用于复发性晚期NSCLC三线及以上的治疗效果和安全性。研究纳入117例至少接受过二线方案治疗的复发性Ⅲb期/Ⅳ期肺鳞癌或肺腺癌患者,ECOG PS 0~2分,随机分配给予安罗替尼或安慰剂治疗。结果显示,安罗替尼组患者(n=60)的中位PFS(4.8比1.2个月,HR=0.32,P<0.001)与ORR(10.0%比0,P=0.028)均显著优于安慰剂组(n=57),但两组的中位OS差异无统计学意义(9.3比6.3个月,HR=0.78,P=0.232)[21]。
后续开展的一项前瞻性、大型、多中心、随机、双盲的Ⅲ临床试验(ALTER0303研究)共437例患者接受随机分配并完成了研究治疗。总体人群数据显示,相比安慰剂组(n=143),安罗替尼组(n=294)的中位OS延长3.3个月(9.6比6.3个月,HR=0.68,P=0.002);中位PFS延长4.0个月(5.4比1.4个月,HR=0.25,P<0.001)。安罗替尼组的ORR(9.2%比0.7%,P<0.001)和DCR(81.0%比37.1%,P<0.001)等次要终点也均显著优于对照组。安罗替尼在研究中最常见的≥3级不良反应是高血压和低血钠症[22]。亚组分析显示,既往抗血管生成药物(贝伐单抗或恩度)治疗对安罗替尼的PFS和OS无影响(贝伐珠单抗组、恩度组与未接受贝伐珠单抗/恩度组的中位PFS分别为2.8、5.6和5.5个月,P=0.701;中位OS分别为9.57、9.87和9.40个月,P=0.905);有胸部放疗(CRT)史的患者从安罗替尼的治疗中PFS获益更多(中位PFS:5.93比4.63个月,P=0.027);接受安罗替尼治疗的患者,EGFR-TKI和化疗史对OS的影响大于PFS。
此外,一项前瞻性临床研究纳入96例系统化疗后ⅢB/Ⅳ期NSCLC患者,与安慰剂相比,接受安罗替尼的患者ORR改善(12.5%比0;P=0.011),DCR(68.8%比31.3%;P<0.001)和生活质量评分(QLQ-C30)显著改善[65]。
一项纳入11项研究,共2 180例患者的荟萃分析旨在评价中国晚期NSCLC患者,安罗替尼三线及以上治疗的效果和安全性。结果显示,安罗替尼单药或联合传统治疗的PFS、OS、DCR均改善,但治疗相关不良事件主要为高血压、肝功能障碍、腹泻、咳血的风险则显著增加[66]。另一项纳入5项研究的荟萃分析比较了目前多个小分子多靶点TKI在三线治疗的疗效,发现安罗替尼在PFS方面更具优势[67]。
推荐意见7 对于驱动基因突变阴性以及EGFR基因敏感突变的复发性晚期NSCLC(包括鳞癌和非鳞癌)患者,推荐安罗替尼作为三线及以上治疗。对于存在EGFR基因敏感突变或ALK突变阳性的患者,应在接受相应的靶向药物治疗后进展且至少接受过2种系统化疗后出现进展或复发后使用安罗替尼(Ⅰ级推荐,1A类证据)。
IMpower150脑转移亚组的探索性分析将1 202例脑转移患者按1∶1∶1随机分为3组,分别接受阿替利珠单抗+贝伐珠单抗+卡铂+紫杉醇(ABCP组,400例)、阿替利珠单抗+卡铂+紫杉醇(ACP组,402例)、贝伐珠单抗+卡铂+紫杉醇(BCP组,400例)治疗。主要终点为PFS、OS;脑转移发生率、恶化发生时间(time to deterioration,TTD)。中位随访39.3个月。100例患者发生脑转移,新发生率为ACP(48例、11.9%)高于ABCP(28例、7.0%)及BCP(24例、6.0%);TTD延迟趋势,ABCP比BCP有获益趋势(HR=0.68,95%CI:0.39~1.19)[68]。
一项前瞻性非对照Ⅱ期临床试验(BRAIN研究),在91例无症状脑转移非鳞状NSCLC患者中分析了贝伐珠单抗治疗的效果及安全性。其中67例患者接受贝伐珠单抗+卡铂+紫杉醇一线治疗。结果显示,贝伐珠单抗方案一线治疗患者的中位PFS为6.7(95%CI:5.7~7.1)个月,中位OS为16.0个月,ORR为62.7%。一线治疗相关不良反应均可控[69]。
一项回顾性研究显示,对于脑转移晚期NSCLC患者,在培美曲塞+铂类的联合方案基础上,联合贝伐珠单抗可明显获益。该研究中71例脑转移晚期NSCLC患者,其中26例联合贝伐珠单抗治疗。结果显示,与培美曲塞+铂类组相比,贝伐珠单抗+培美曲塞+铂类组的中位PFS显著延长(9.2比8.2个月,P=0.029),颅内PFS(iPFS)亦显著延长(24.3比10.9个月,P=0.008)[70]。
另一项回顾性研究纳入51例初治或经治晚期脑转移NSCLC患者并接受贝伐珠单抗治疗。结果发现,患者ORR为62.7%,中位PFS与OS分别为6.2(95%CI:5.0~7.4)和14.0(95%CI:9.6~18.4)个月,颅内中位PFS为7.8(95%CI:7.1~8.5)个月。以上研究表明贝伐珠单抗可有效治疗合并脑转移的NSCLC[71]。
而至于安全性,一项纳入17项研究的回顾性探索性分析显示,脑转移肿瘤患者(包括乳腺癌、NSCLC、肾癌、结直肠癌)接受贝伐珠单抗治疗后的颅内出血发病率为0.8%~3.3%,且与对照组差异无统计学意义(P>0.05),这表明贝伐珠单抗并未增加脑转移患者的颅内出血风险[72]。另一项针对伴脑转移NSCLC患者的系统文献综述也发现,未治或经治的NSCLC脑转移患者接受贝伐珠单抗等抗VEGF靶向药物治疗后,颅内出血风险增加无统计学意义(P>0.05)[73]。
此外,对于EGFR基因敏感突变患者,一些研究表明贝伐珠单抗联合EGFR-TKI具有一定的效果。ARTEMIS-CTONG 1509的Ⅲ期临床研究包括91例脑转移患者,脑转移亚组结果显示,贝伐珠单抗+厄洛替尼联合治疗较厄洛替尼单药治疗可降低58%脑转移风险(HR=0.42,95%CI:0.26~0.84)[47]。一项回顾性研究纳入208例EGFR基因敏感突变伴多发脑转移的NSCLC患者,并分析了EGFR-TKI+贝伐珠单抗(59例)和EGFR-TKI单药(149例)治疗的疗效。结果显示,与EGFR-TKI单药治疗相比,EGFR-TKI+贝伐珠单抗联合治疗的颅内ORR(66.1%比41.6%,P=0.001)和全身ORR(74.6%比57.1%,P=0.019)显著增加,颅内PFS(14.0比8.2个月,P<0.001)、全身PFS(14.4比9.0个月,P<0.001)以及OS(29.6比21.7个月,P<0.001)显著延长[74]。
推荐意见8 对驱动基因突变阴性的伴脑转移的晚期NSCLC患者,可选用基于贝伐珠单抗的联合治疗方案(Ⅰ级推荐,1B类证据);对EGFR基因敏感突变的伴脑转移的晚期NSCLC患者,可选择贝伐珠单抗联合厄洛替尼的治疗方案(Ⅱ级推荐,2A类证据)。
ALTER0303研究的事后分析纳入其中97例合并脑转移的NSCLC患者。结果显示,与安慰剂相比,安罗替尼治疗后中位PFS显著延长(4.17比1.30个月,HR=0.29,95%CI:0.15~0.56,P<0.001),颅内ORR为14.3%,DCR达85.7%[75]。
推荐意见9 对接受过2种系统化疗后的伴脑转移晚期NSCLC患者,推荐使用安罗替尼(Ⅱ级推荐,2A类证据)。
贝伐珠单抗在该类型患者中积累了较为丰富的临床经验。一项随机、多中心、开放标签、对照临床试验纳入112例放射性脑坏死患者,随机分配给予贝伐珠单抗(5 mg/kg静脉滴注,每2周1次)或激素治疗。结果显示,在治疗第8周,贝伐珠单抗较激素治疗可显著提高有效率(65.5%比31.5%,P<0.001),临床获益的患者人数也显著增加(62.1%比42.6%,P=0.039)[76]。
此外,其他几项小型的临床研究报道了同样的结果。贝伐珠单抗在经放射性治疗引起的症状性脑转移患者中取得PFS、OS及影像学的积极结果。一项纳入13例临床或影像学进展的晚期脑转移NSCLC患者的临床试验显示,贝伐珠单抗+吉西他滨+卡铂治疗,患者中位PFS达9.1个月,中位OS达9.6个月;经治疗后患者脑水肿消失,且无1例患者出现颅内出血、脑血管意外事件及严重高血压等不良反应[77]。另一项回顾性研究纳入11例立体定向放射治疗后发生放射性脑坏死的患者(其中6例为转移性NSCLC患者),予以贝伐珠单抗治疗后,行MRI发现液体衰减反转恢复相脑坏死体积平均减少64.3%[78]。
推荐意见10 对伴脑水肿或脑坏死等症状性脑转移的晚期NSCLC患者,贝伐珠单抗可显著缓解瘤周水肿引起的症状,降低影像学显示的水肿程度(Ⅱ级推荐,2A类证据)。
IMpower150研究预设肝转移作为分层因素。该研究最终分析的肝转移亚组(161例)结果显示,ABCP组较BCP组的OS有获益趋势[13.2(95%CI:11.6~22.3)比9.1(95%CI:7.9~11)个月,HR=0.67,95%CI:0.45~1.02][32],疗效及安全性良好。
一项前瞻性Ⅲ期临床试验(NCT02388919/ALTER0303)事后分析显示,在纳入439例晚期NSCLC患者中,伴肝转移的驱动基因阴性患者78例。随机(2∶1)分为两组,分别接受三线或后线安罗替尼和安慰剂治疗。主要终点为PFS和OS。安罗替尼组的PFS更长,3.0对0.9个月(HR=0.23,95%CI:0.12~0.42,P<0.001);且OS更优,6.6对4.0个月(HR=0.61,95%CI:0.36~1.02,P=0.055)。不良反应手足综合征发生增加,但无3级以上不良事件[75]。
推荐意见11 对伴肝转移的晚期非鳞状NSCLC患者,阿替利珠单抗联合贝伐珠单抗、卡铂及紫杉醇治疗的疗效及安全性良好,可作为一线选择方案(Ⅱ级推荐,2A类证据)。
一项中国研究纳入72例伴发恶性胸腔积液的晚期转移性非鳞状NSCLC患者,分析局部胸腔灌注贝伐珠单抗联合顺铂的疗效。受试者胸膜内给予30 mg顺铂+300 mg贝伐珠单抗或30 mg顺铂单药治疗,每两周1次,进行3周期的治疗。结果显示,联合治疗组患者的胸腔积液控制率显著高于顺铂单药治疗组(88.33%比50.00%,P<0.05);胸水中的VEGF水平在联合治疗后也显著降低(P<0.01),且两组之间VEGF水平的降低幅度差异有统计学意义(P<0.01);此外,在VEGF高表达患者中,贝伐珠单抗联合化疗局部灌注治疗的治疗有效率更高(P<0.001)。治疗过程中患者的耐受性良好[79]。
日本一项多中心Ⅱ期临床试验纳入20例导管引流或胸膜固定术治疗失败、伴发恶性胸腔积液的Ⅳ期非鳞状NSCLC患者,给予贝伐珠单抗(15 mg/kg,每3周1次)联合化疗的方案。结果显示,80%的患者胸腔积液得到控制,胸腔中位PFS和OS分别为16.6与19.6个月。此外,胸腔积液中高VEGF水平较低VEGF水平患者的胸腔中位PFS(1.2比17.2个月,P=0.010)与OS(P=0.002)均显著降低[80]。
2017年,中国一项前瞻性、随机对照、多中心Ⅲ期临床试验纳入317例伴有中等量以上恶性胸腹腔积液的患者,旨在观察和证实腔内应用重组人血管内皮抑制素注射液和(或)顺铂治疗恶性胸腹腔积液的有效性和安全性。入选中等量以上恶性胸腹腔积液患者,随机分为A组(重组人血管内皮抑制素单药组)、B组(顺铂单药组)和C组(重组人血管内皮抑制素联合顺铂组)。3组均在充分穿刺抽液或引流后给药。A组腔内注射重组人血管内皮抑制素,45 mg/次(胸腔)或60 mg/次(腹腔);B组腔内注射顺铂,40 mg/次;C组为上述两种药物联合应用,剂量相同;3组给药时间均为用药第1、4、7天(d1、d4、d7),连用3次为1个疗程。最多可接受2个疗程的治疗。结果显示,重组人血管内皮抑制素单药组(A组)、顺铂单药组(B组)和联合用药组(C组)的ORR分别为48.51%、46.39%和63.00%(P=0.037),两两比较,C组较A组、B组高(P<0.05);对于血性胸腔积液,A组、C组ORR分别为71.42%和88.88%,均显著优于B组的40.00%(P<0.05)。A、B、C组的中位TTP分别为68.869、44.951和69.030 d(P=0.012),两两比较,A组、C组的中位TTP均长于B组(P值分别为0.024,0.005)。安全性方面,A组不良事件发生率显著低于B组(P<0.001),B组、C组之间差异无统计学意义(P=0.287)[81]。
推荐意见12 伴有恶性胸腔积液的晚期非鳞状NSCLC患者,可在全身治疗的基础上联合或局部使用贝伐珠单抗或重组人血管内皮抑制素(Ⅱ级推荐,ⅡB类证据)。
多项研究探索了贝伐珠单抗在老年晚期非鳞状NSCLC患者中应用的疗效,Ⅳ期MO19390(SAiL)研究在623例晚期非鳞患者中进行的年龄亚组分析显示,年龄较高(≥65岁)和较低(<65岁)患者一线接受贝伐珠单抗联合任意标准化疗方案(含铂或不含铂)治疗的结局差异无统计学意义:中位OS均为14.6个月,中位TTP分别为8.2与7.6个月,ORR分别为49.3%和52.4%,DCR分别为89.3%和88.4%。而且两组出血、高血压、蛋白尿不良反应发生率差异亦无统计学意义[82]。
一项法国的非干预性、前瞻性、多中心的真实世界研究(AVANTAGE研究)纳入了249例一线接受贝伐珠单抗+化疗联合治疗的老年晚期非鳞状NSCLC患者。结果显示,患者的中位PFS为7.1个月,中位OS为12.3个月(65~70岁患者的中位OS为14.9个月,≥70岁患者的中位OS为11.3个月)[83]。
一项开放标签、多中心、随机Ⅱ期临床试验(TORG1323研究)入组了103例既往未接受治疗的老年(≥75岁)晚期非鳞状NSCLC患者,随机给予贝伐珠单抗+多西他赛(51例)或贝伐珠单抗+培美曲塞(52例)治疗。目前研究因入组速度较慢而终止。结果显示,两组中位PFS(6.1比4.6个月,HR=1.03,95%CI:0.66~1.61,P=0.901)和中位OS差异无统计学意义(18.7比26.6个月,HR=0.69,95%CI:0.36~1.30,P=0.247)[84]。
ARIES研究的年龄亚组分析结果则显示,一线接受含贝伐珠单抗方案治疗后,≥65岁或者≥75岁患者的中位PFS与<65岁或者<75岁的患者类似,分别为6.4比6.8个月与6.6比6.6个月;OS分别为14.2比12.1个月与13.5比11.6个月[85]。
推荐意见13 对于老年晚期非鳞状NSCLC患者(年龄≥65岁),一线治疗可选择含贝伐珠单抗方案(Ⅰ级推荐,2A类证据)。
一项前瞻性Ⅱ期临床试验(NCT03778853)纳入41例≥70岁非鳞状NSCLC患者,接受安罗替尼治疗至疾病进展或不可接受的毒性。评估的19例患者中,中位PFS为5.2个月(95%CI:2.8~7.6);中位OS未达到;ORR为0(0/19);DCR为89.5%(17/19)。最常见1~2级不良事件为高血压(31.6%)[86]。
ALTER 0303 Ⅲ期研究中包括了28例老年患者,老年患者亚组结果显示,安罗替尼治疗患者的OS(14.5比6.3个月,HR=0.34,P=0.03)较安慰剂组显著改善。ALTER0303研究的亚组分析表明,安罗替尼可作为晚期NSCLC老年患者的三线治疗选择[22]。
推荐意见14 对于老年晚期NSCLC患者(年龄≥70岁),三线治疗可选择安罗替尼(Ⅰ级推荐,2A类证据)。
从临床研究的数据来看,抗血管生成药物用于晚期NSCLC患者治疗期间的不良反应可控,安全性良好。常见的3级及以上不良事件包括高血压、蛋白尿、出血和血栓栓塞事件等。值得一提的是,贝伐珠单抗目前已在全球获批10个肿瘤适应证,已有数百万人群在实际临床中使用过该药物,临床对其安全性的预控性更高。
使用贝伐珠单抗或安罗替尼的NSCLC患者,≥3级高血压的发生率分别为 5%~9%、10.0%~13.6%。究其原因,在肿瘤发生发展过程中,VEGF被阻断,导致一氧化氮水平下降,进而导致血管无法扩张,增加外周阻力,引发高血压。此外,一氧化氮水平较低还与肾排泄量减少相关,继而导致水钠潴留[87]。
推荐意见15 使用贝伐珠单抗或安罗替尼治疗时,需动态监测患者血压值;如发生高血压,或患者血压值较基线明显升高,则推荐开始使用降压药,达到良好的血压控制,推荐低危患者的血压控制目标是140 mmHg/90 mmHg(1 mmHg=0.133 kPa),高危患者应为130 mmHg/80 mmHg;血管紧张素转化酶抑制剂(angiotensin-convreting enzyme inhibiyor,ACEI)、血管紧张素Ⅱ受体拮抗剂(angiotensin Ⅱ receptor antagonist,ARB)、β受体阻滞剂、钙离子通道阻滞剂都是可选择的降压药物;如出现中度以上的高血压(高于160 mmHg/100 mmHg),且降压药暂不能控制,则应暂停贝伐珠单抗或安罗替尼,直至血压恢复至可控状态,如果高血压经过治疗1个月仍未得到控制或出现高血压危象或高血压性脑病,则需停用贝伐珠单抗或安罗替尼。
据统计,治疗方案中选择了贝伐珠单抗或安罗替尼的NSCLC患者,≥3级蛋白尿的发生率分别为<1%~4%和0~2.4%,主要是因为这两类抗血管药物能抑制VEGF通路,导致肾小球毛细血管内皮失窗孔化、内皮水肿和脱离,进而破坏滤过屏障的完整性,出现蛋白尿[88]。
推荐意见16 在每次开始贝伐珠单抗或安罗替尼治疗前都应进行尿蛋白的检测;如果出现24 h蛋白尿水平>2 g,应该暂停贝伐珠单抗或安罗替尼治疗,并密切观察,直至24 h蛋白尿水平<2 g;肾病综合征(24 h蛋白尿水平>3.5 g)患者建议停用贝伐珠单抗或安罗替尼;ACEI和ARB类降压药可降低蛋白尿的严重程度和终末期肾病的风险,推荐使用。必要时请专科医生会诊。
在贝伐珠单抗或安罗替尼治疗的NSCLC人群中,≥3级咯血的发生率分别为 1.0%~4.4%和0~3.1%。一方面,阻断VEGF使其失活,导致一氧化氮水平下调,可能会影响血小板的活化;另一方面,抑制VEGF通路会影响内皮细胞存活和增殖,导致血管完整性受损,特别是在具有高VEGF依赖性的组织中,如气道黏膜受损[89]。
推荐意见17 在开始治疗前应评价潜在风险因素,鉴别出血高风险人群,如:存在活动性胃溃疡会增加胃肠道出血风险;空洞型肺鳞癌患者使用安罗替尼存在肺出血风险;近期瘤块中有出血征象的患者,使用抗血管生成药物时应持谨慎态度;3个月内发生过肺出血、咯血(>3 ml的鲜红血液)的患者不应该使用贝伐珠单抗或者安罗替尼治疗;监测患者的中枢神经系统出血症状和体征,一旦出现颅内出血应该中断贝伐珠单抗或者安罗替尼治疗;治疗过程中发生1级出血事件,不需调整抗血管生成药物剂量;发生2级出血事件,需暂停治疗;发生≥3级出血事件,应该永久停用贝伐珠单抗或安罗替尼。
贝伐珠单抗通过阻断VEGF影响受损血管内皮表面的修复过程,导致内皮组织暴露以及内皮细胞的凋亡,同时刺激凝血酶原因子Ⅲ,进而引发凝血级联反应,形成血凝块。血管内皮细胞凋亡可能导致抗凝血因子血栓调节蛋白和硫酸乙酰肝素的下调以及磷脂酰丝氨酸的重新分布,后者可增强凝血酶原因子X的促凝活性[89]。在贝伐珠单抗经治的NSCLC患者中,≥3级血栓栓塞的发生率为0~7%。
推荐意见18 对使用抗血管生成药物治疗中出现静脉血栓栓塞症(venous thromboembolism,VTE)的晚期NSCLC患者,应停止治疗,并推荐使用低分子量肝素(low molecular weight heparin,LMWH)进行抗凝治疗;对于出现≤3级VTE的患者,在开始LMWH后可恢复抗血管生成药物治疗;对于出现≥4级VTE或抗凝治疗后复发性或难治性血栓栓塞的患者,应终止抗血管生成药物治疗;所有使用贝伐珠单抗的患者都应考虑存在动脉血栓栓塞症(arterial thromboembolism,ATE)风险,有ATE史、糖尿病或年龄>65岁以及易发血管病(如心脏支架植入史)的患者,使用贝伐珠单抗时应慎重;治疗过程中出现任何级别的ATE事件,急性期应中止贝伐珠单抗治疗;近期发生过ATE的患者,至少在ATE发生后6个月内不能使用贝伐珠单抗治疗,开始贝伐珠单抗治疗前应确定患者处于稳定状态或无症状。必要时请专科医生会诊。
NSCLC抗血管生成药物临床应用有以下注意事项:(1)了解用药风险因素,规范使用抗血管生成药物是降低不良反应发生风险的重要前提,对于某些特殊人群需要用到抗血管生成药物时建议慎重评估患者风险,必要时请研究者在专科医生参与指导下用药。(2)以下因素可能增加出血/咯血风险,使用抗血管生成药物时应慎重:伴有空洞或者中央型鳞状细胞NSCLC、长期或大剂量使用抗风湿/抗炎药物治疗或抗凝治疗的患者、原发病灶比较大且该病灶接受过放射治疗的患者、既往具有动脉硬化症病史的患者、具有消化性溃疡的患者等。(3)3个月内发生过肺出血/咯血(>3 ml的鲜红血液)的患者不应该使用抗血管生成药物治疗。(4)有ATE史,房颤、血管支架植入术后或糖尿病的患者,在抗血管治疗过程中发生ATE的风险增高。在采用抗血管生成药物对此类患者进行治疗时,应该慎重。(5)有临床重度心血管病的患者(如有冠心病史或充血性心力衰竭),使用抗血管生成药物时应谨慎。(6)重大手术后至少28 d之内不应该开始抗血管生成药物治疗,或者应该等到手术伤口完全愈合之后再开始。抗血管治疗过程中发生了伤口不愈合等并发症的患者,应该暂停抗血管生成药物治疗,直到伤口完全愈合。需要进行择期手术的患者也应该暂停抗血管生成药物治疗(4~6周)。(7)贝伐珠单抗可能损害女性生育力。因此,在使用贝伐珠单抗治疗前,应当与有潜在生育力的妇女讨论生育力的保护方法。妊娠期间不应该使用贝伐珠单抗。育龄妇女在采用贝伐珠单抗进行治疗时,应采取适当的避孕措施。(8)建议妇女在采用贝伐珠单抗进行治疗时停止哺乳,并且在最后一次贝伐珠单抗治疗后的至少6个月内不要采取母乳喂养。
抗血管生成药物在晚期NSCLC患者中的临床应用推荐意见汇总见附录1。抗血管生成药物在晚期NSCLC患者中的临床应用不良反应管理见附录2。具体实践可参考抗血管生成药物临床不良反应处理手册(http://dx.doi.org/10.3779/j.issn.1009-3419.2019.07.11)。
从传统的含铂双药化疗到近年的分子靶向治疗以及逐渐兴起的肿瘤免疫治疗,晚期NSCLC的治疗理念不断发生变化。抗血管生成药物可使晚期NSCLC患者广泛获益,同时通过其特有的抗血管通透机制在恶性胸腔积液和脑水肿患者中发挥治疗作用。并且,相比欧美人群,东亚患者可从抗血管生成药物治疗中取得更大获益。
贝伐珠单抗在全球临床应用10余年,已获批10个适应证,目前已逾数百万患者使用。2006年,美国食品和药品管理局(Food and Drug Administration,FDA)批准其用于晚期NSCLC一线治疗。贝伐珠单抗在我国的获批则是基于大样本的中国人群数据。贝伐珠单抗作为首个抗血管生成单克隆抗体已成为晚期非鳞状NSCLC一线治疗的重要组成部分,与化疗、分子靶向治疗以及ICI联合还具有协同抗肿瘤作用。重组人血管内皮抑制素和安罗替尼则是我国自主研发的抗血管生成药物。这3个药物在中国晚期NSCLC患者中的疗效和安全性均已获得强有力的证据支持。
雷莫芦单抗,作为靶向VEGFR-2的重组人IgG1单克隆抗体,2014年,雷莫芦单抗获FDA批准,联合多西他赛二线治疗晚期NSCLC患者。2020年,FDA批准其用于EGFR基因敏感突变晚期NSCLC患者一线治疗。由于药物可及性及在国内并未获批适应证,雷莫芦单抗应用较少,可作为后线个体化治疗的选择。尼达尼布为一种TKI,主要靶向抗血管生成信号的关键受体VEGFR、FGFR、PDGFR,2014年其也已经欧洲药品管理局(European Medicines Agency,EMA)批准联合化疗用于晚期NSCLC患者。
对于抗血管生成药物在晚期NSCLC患者中的应用,还有许多问题有待进一步研究探讨。首先,探讨最佳的联合治疗新方案是下一步重要的研究方向。目前,抗血管生成药物联合新型靶向药物以及新兴的肿瘤免疫治疗是临床治疗晚期NSCLC的重要策略,尤其是贝伐珠单抗与ICI联合在晚期NSCLC一线治疗的应用前景广阔。未来的临床研究还需要确定,在不同种类的抗血管生成药物、靶向药物、ICI的最佳组合,以及在不同亚组人群和不同治疗阶段的最佳应用。第二,抗血管生成药物在晚期NSCLC患者的最佳给药模式,如不同剂量强度优劣需要明确,以及优化药物剂量和给药顺序来实现最佳疗效、关注毒性、耐药等。第三,确定疗效生物标志物是选择优势人群和实现精准抗血管生成治疗的前提。目前,临床证实可靠的关于贝伐珠单抗治疗应答和耐药的生物标志物仍难以确定,尚期待更加个体化的药物应用。虽然关于抗血管生成药物耐药的机制理解不断提高,但仍未发现对于贝伐珠单抗耐药的有效临床方法。希望转化医学进一步开展工作,发掘新型治疗及耐药靶点、疗效及不良反应生物标志物等,为抗血管生成药物优化精准治疗打下基础。
附录(如需阅读,请扫描本文首页二维码)
附录1:抗血管生成药物在晚期非小细胞肺癌患者中的临床应用推荐意见汇总
附录2:抗血管生成药物在晚期非小细胞肺癌患者中的临床应用不良反应管理
本共识制定专家组成员
组长:李凯(天津医科大学肿瘤医院肺部肿瘤内科);韩宝惠(上海交通大学医学院附属胸科医院呼吸内科);周彩存(同济大学附属上海市肺科医院肿瘤科)
执笔者:储天晴(上海交通大学医学院附属胸科医院呼吸内科)
专家组成员(按姓氏汉语拼音排名):白玉贤(哈尔滨医科大学附属肿瘤医院消化内科);蔡修宇(中山大学肿瘤防治中心肿瘤内科);操乐杰(中国科学技术大学附属第一医院呼吸内科);常建华(中国医学科学院肿瘤医院深圳医院肿瘤内科);陈丽昆(中山大学肿瘤防治中心肿瘤内科);陈明(中山大学肿瘤防治中心放疗科);陈晓霞(同济大学附属上海市肺科医院肿瘤科);储天晴(上海交通大学医学院附属胸科医院呼吸内科);董晓荣(华中科技大学同济医学院附属协和医院胸部肿瘤科);高红军(中国人民解放军总医院第五医学中心肿瘤内科);韩宝惠(上海交通大学医学院附属胸科医院呼吸内科);姜达(河北医科大学第四医院肿瘤内科);康世均(广州泰和肿瘤医院肿瘤内科);李凯(天津医科大学肿瘤医院肿瘤内科);梁文华(广州医科大学附属第一医院胸外科);梁晓华(复旦大学附属华山医院肿瘤科);凌扬(苏州大学附属常州肿瘤医院肿瘤内科);罗锋(四川大学华西医院呼吸与危重症医学科);马学真(青岛市中心医院肿瘤科);钱朝南(广州泰和肿瘤医院/中山大学肿瘤防治中心鼻咽癌科);秦叔逵(中国人民解放军东部战区总医院秦淮医疗区肿瘤内科);王晶(天津医科大学肿瘤医院肿瘤内科);王启鸣(河南省肿瘤医院内科);夏曙(华中科技大学同济医学院附属协和医院肿瘤科);杨秋安(山东大学齐鲁医院肿瘤放疗科);于壮(青岛大学附属医院肿瘤科);余科科(上海交通大学医学院附属胸科医院病理科);张翠翠(天津医科大学肿瘤医院肺部肿瘤内科);张俊(上海交通大学医学院附属瑞金医院肿瘤科);张伟(上海交通大学医学院附属胸科医院呼吸内科);赵伟新(复旦大学附属肿瘤医院放疗科);郑鸿(四川大学华西医院肿瘤综合科)





















