
麻疹和风疹是由麻疹病毒和风疹病毒感染引起的具有高度传染性的急性发热出疹性疾病。疫苗的免疫预防接种是消除麻疹和风疹的最有效手段。通过简要介绍麻疹和风疹的流行病学特征、临床表现、辅助检查、诊断和鉴别诊断以及清除手段和预防接种措施,对临床工作提供支持。
版权归中华医学会所有。
未经授权,不得转载、摘编本刊文章,不得使用本刊的版式设计。
除非特别声明,本刊刊出的所有文章不代表中华医学会和本刊编委会的观点。
麻疹和风疹是儿童常见的急性发疹性传染病,两者的传染源均为感染病毒的患者,通过飞沫传播,且儿童为主要易感人群,极易在人群中暴发流行[1,2]。由于尚无针对两种疾病的特效疗法,麻疹和风疹消除的根本在于预防性接种具有良好免疫原性和安全性的疫苗,提高人群免疫力,从而阻断病毒的持续传播,达到区域性"消除"的目标。但两种疾病不仅皮疹形态非常相似,较难区分,而且出现皮疹同时,多伴全身症状与用药史,给疾病鉴别诊断造成了一定困难;有免疫接种史的患者,皮疹和病史不再典型,更难于确诊。近年来,麻疹和风疹疫情又开始有持续回升之势,给实施免疫预防策略带来了新的挑战。
麻疹的病原体是麻疹病毒(measles virus,MV),MV为RNA病毒,属于副黏病毒科,麻疹病毒属。MV由外层双层脂质囊膜和中央核壳蛋白组成,血凝蛋白和融合蛋白在外层呈放射状排列,与病毒的黏附、融合、渗入等致病过程相关。因母传保护性抗体随着出生后消减或消失,麻疹好发于6月龄至5岁儿童。典型麻疹的临床症状为:(1)前驱期具有诊断意义的麻疹黏膜斑(Koplik斑),表现为两颊黏膜处0.5~1.0 mm大小的白色斑点,周围有红晕,1~2 d迅速增多,可融合成片;(2)出疹期特征性出疹顺序,淡红色斑丘疹自耳后发际开始,自上而下有序发展至额、面、颈,躯干及四肢,最后可达手掌、足底、鼻尖,皮疹散在分布,可融合成片,但疹间皮肤正常;此期可出现全身中毒症状,体温升高,伴全身浅表淋巴结、肝、脾肿大;(3)出疹3~5 d后皮疹按出疹顺序逐渐依次消退。并发症中应警惕肺炎和亚急性硬化性全脑炎的发生。
风疹则是由风疹病毒(rubella virus,RV)感染引起,病毒侵入人鼻咽部,之后蔓延至局部淋巴结,随后形成病毒血症。和麻疹不同,风疹多见于学龄前期或学龄期儿童,可在幼儿园或学校引起流行。风疹同样可以存在前驱期,表现为非特异的发热、头痛或轻度上呼吸道症状,同时全身浅表淋巴结可出现肿大或触痛,以耳后、枕部及颈后"三后"淋巴结肿大最具特征。皮疹于发热后出现,表现为淡红色斑丘疹,可以部分融合类似麻疹样或后背部密集分布类似猩红热样;软腭可出现红色斑点(Forchheimer征)。2~3 d后皮疹消退,通常不留色素沉着。风疹可以并发心肌炎、关节炎、肾炎、肝炎、脑炎等。先天性风疹综合征(congenital rubella syndrome,CRS)常发生于孕妇前12周感染RV后,由于胎儿缺乏细胞免疫和体液免疫,导致病毒长期在体内留存、不断复制,形成多器官功能受累的全身感染症状。CRS患儿表现有先天性白内障、青光眼、耳聋、先天性心脏病、智力障碍,以及其他疾病[3]。
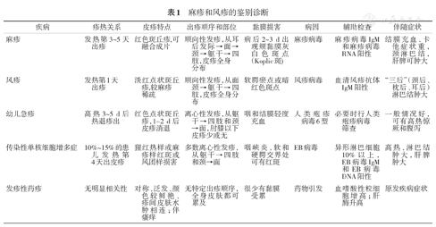
典型的麻疹和风疹,根据皮疹形式、分布特点、辅助检查,做出诊断并不困难,易与其他发疹性疾病混淆,如幼儿急疹、传染性单核细胞增多症、发疹性药疹等(表1)。但一些非典型患者,如免疫接种后的感染者,不进行辅助检测,则难以明确诊断。直接分离MV和RV,进行培养后获得阳性结果可以确诊疾病,临床更为常用的方法为检测到病毒特异性IgM或IgG抗体升高4倍以上即可诊断麻疹和风疹;或通过酶联免疫方法检测病毒核酸,具有敏感性高和特异性强的特点。麻疹和风疹均无特异性治疗手段,多采用对症支持治疗。预防的最佳方式是及时有效地接种疫苗。

麻疹和风疹的鉴别诊断
麻疹和风疹的鉴别诊断
| 疾病 | 疹热关系 | 皮疹特点 | 出疹顺序和部位 | 黏膜损害 | 病因 | 辅助检查 | 伴随症状 |
|---|---|---|---|---|---|---|---|
| 麻疹 | 发热第3~5天出疹 | 红色斑丘疹,可融合成片 | 顺向性发疹,从耳后发际→面→颈→躯干→四肢,皮疹全身分布 | 病后2~3 d出现颊黏膜灰白色斑点(Koplic斑) | 麻疹病毒 | 麻疹病毒IgM和麻疹病毒RNA阳性 | 结膜充血,卡他症状重,颈淋巴结,肝脾可肿大 |
| 风疹 | 发热第1天出疹 | 淡红点状斑丘疹,较麻疹稀疏 | 顺向性发疹,从面颈→躯干→四肢,皮疹全身分布 | 软腭瘀点或暗红色斑点 | 风疹病毒 | 血清风疹抗体IgM阳性 | "三后" (颈后、枕后、耳后)淋巴结肿大 |
| 幼儿急疹 | 高热3~5 d后热退疹出 | 红色点状斑丘疹 , 1~2 d后皮疹消退 | 离心性发疹,从躯干→四肢和颈→面,肘膝以下皮疹少或无 | 咽和结膜轻度充血 | 人类疱疹病毒6型 | 必要时行人类疱疹病毒筛查 | 一般情况好,可有高热惊厥和腹泻 |
| 传染性单核细胞增多 | 症10%~15%的患儿发热第4天出皮疹 | 猩红热样或麻疹样红斑或风团样损害 | 多数离心性发疹,从躯干→四肢和颈→面 | 咽峡炎,软和硬腭交界处可有红斑 | EB病毒 | 异形淋巴细胞10%以上, EB病毒IgM和EB病毒DNA阳性 | 高热,淋巴结肿大,肝脾肿大 |
| 发疹性药疹 | 无明显相关性 | 对称、泛发、颜色较鲜艳、疹间皮肤水肿相连;伴瘙痒 | 无特定出疹顺序,全身皮肤都可累及 | 很少有黏膜受累 | 药物引发 | 血嗜酸性粒细胞增高;肝酶升高 | 原发疾病症状 |
消除麻疹和风疹,具体指在一定地理区域范围内,监测系统未发现本土麻疹和风疹病例报道,即无本土MV和RV感染病例。长期以来,在世界卫生组织(World Health Organization,WHO)倡导下,世界各国一直为清除麻疹和风疹而不懈努力,一方面通过阻断病毒传播,使得麻疹并发症及CRS的危害降至最低,另一方面通过开展清除工作,可以有力推动疫苗常规免疫接种工作模式性开展,使得预防接种服务体系进一步得到巩固。2012年5月,第65届世界卫生大会(World Health Assembly,WHA)上,全球疫苗行动计划(Global Vaccine Action Plan,GVAP)最终由94个成员国共同签署通过,旨在呼吁到2020年全球6个区域中至少5个区域实现麻疹和风疹的清除,并制定了《2012-2020年全球消除麻疹和风疹行动计划》[4]。
自1965年开始我国普及接种麻疹减毒活疫苗后,麻疹的发病率和死亡率明显降低。1978年开始,全民实施儿童计划免疫,8月龄常规接种1剂麻疹疫苗。1986年,液体麻疹疫苗改为冻干剂型,并开始实施8月龄和7岁的2剂接种程序。2005年,第2剂接种年龄调整为18~24月龄[5]。同年,我国所在的WHO西太平洋地区所有国家承诺至2012年达到消除麻疹目标。2006年以来,我国积极开展消除麻疹和加速风疹控制的工作,提出了综合消除麻疹面积策略:如以县、区、市、旗为单位两剂MCV接种率大于95%,全面提高常规接种率,全程接种率≥95%,及时接种率≥90%;一次性完成2~7岁儿童MCV2接种流程;开展非选择性初始补充免疫活动,由初始覆盖年龄由8月龄至14岁儿童到后续修正年龄8月龄至4岁儿童;提高疫苗接种后监测系统的敏感性,及时发现未接种地区及低接种率地区并采取补种措施;入托入学前查验预防接种史,及时发现免疫空白人群并进行补种[6]。1993年,我国研发含风疹成分疫苗(rubella containing vaccine,RCV)成功,直到2008年纳入我国扩大免疫计划,所以导致RCV接种率远低于MCV,并出现以学生与育龄期人群为主体人群的学校或工厂等场所的风疹暴发事件的发生[7]。分析原因,可能与疫苗接种早期,计划免疫的实施力度并未像现在一样得到重视,漏种儿童长到成年,同时没有感染过麻疹和风疹病毒,没有产生抗体有关;再加上补充免疫接种没能纳入这部分易感人群,使得这部分成人体内抗体水平较低。而育龄期妇女的低抗体水平,可以直接影响小月龄婴儿胎传的抗体水平,最终造成了此类人群成为麻疹和风疹病毒传播的易感人群。因此,目前对这部分体内抗体水平低下人群、5年内未接种过麻疹疫苗人群、无麻疹患病史且年龄在40岁及以下的流动人群,建议进行疫苗强化接种。
要消除麻疹和风疹,坚持接种含麻疹风疹成分疫苗是根本措施[8]。目前各个国家实际的免疫策略以及针对人群有所不同:美国采用2剂含麻疹成分疫苗(measles containing vaccine,MCV)接种,分别在12月龄和4~6岁入学时接种的免疫策略实现了消除麻疹和风疹;欧洲区、西太区多国和东南亚部分国家则通过一次初始强化免疫覆盖14岁青少年,继而维持常规免疫MCV高接种率的策略实现麻疹发病率降低;地中海区和非洲多国采用一次初始强化免疫是14岁青少年,维持常规免疫MCV1高接种率,与开展后期4~6岁学龄前期儿童强化免疫相结合的组合式免疫策略,逐步实现麻疹发病率降低至较低水平;美洲区、日本和澳大利亚则采用麻疹风疹联合疫苗对成人开展强化免疫,为消除成人中麻疹和风疹免疫空白人群起到了重要作用。但不论是哪种预防接种形式,其执行免疫策略的本质是相同的,即通过开展常规免疫接种或补充免疫活动,提高整个人群群体免疫力,积极有效地阻断麻疹和风疹的传播。
所有易感人群均应注射。初次免疫年龄一般为8月龄,此时来自胎盘转移的母体保护性抗体已基本消失;如果有暴发流行的可能,适当可以提前至6月龄注射,在满8月龄时再注射1次。产生抗体能力因人而异,约85%的婴儿可产生保护性抗体。注射效果与初次免疫抗体阳性率相关,一般注射后2周出现抗体,1月龄时抗体浓度达到高峰,之后2~6月龄逐渐消减,但维持一定水平。初次免疫后一部分婴儿在4~6年后抗体全部消失。目前再次免疫注射年龄规定为18月龄,可以使得初次注射接种失败的儿童保护效果达到95%以上。对于接触麻疹患儿的易感人群或麻疹开始暴发时的高危人群,可以在72 h之内进行应急免疫注射,且接种时间越早越好。
对于孕妇、小于6月龄婴儿和免疫系统损害等不宜接种麻疹疫苗的特殊人群,在接触MV后应于5 d内进行被动免疫注射10%人免疫球蛋白0.25 ml/kg体重。一般被动保护期为1个月左右,此后再接触麻疹患儿仍需再次注射。
风疹疫苗可与麻疹、腮腺炎疫苗联合接种,如麻疹-风疹二价或麻疹-腮腺炎-风疹三价疫苗,所以儿童初次免疫注射和再次免疫注射时间也为8月龄和18月龄。凡1个月内注射过其他减毒活疫苗,3个月内输注过血液或血制品,以及注射过其他被动免疫制剂者,应推迟麻疹和风疹疫苗的接种。
接种部位为上臂外侧三角肌下缘,接种方式为皮下注射,接种剂量为0.5 ml。
自2020年6月1日起,2019年10月1日及以后出生儿童未按程序完成2剂麻腮风疫苗接种的,使用麻腮风疫苗补齐;2007年后至2019年10月1日前出生的儿童,应至少接种2剂含麻疹成分疫苗、1剂含风疹成分疫苗和1剂含腮腺炎成分疫苗,对不足上述剂次者,使用麻腮风疫苗补齐;2007年前出生的<18周岁人群,如未完成2剂含麻疹成分的疫苗接种,使用麻腮风疫苗补齐;如果需补种两剂麻腮风疫苗,接种间隔应≥28 d。
已知对该疫苗的任何成分过敏者(不同厂家疫苗所含抗菌药物不同);患急性疾病、严重慢性疾病、慢性疾病的急性发作期和发热者;妊娠期妇女;免疫缺陷、免疫功能低下或正在接受免疫抑制剂治疗者;患脑病、未控制的癫痫和其他进行性神经系统疾病者。
家族和个人有惊厥史、患慢性疾病、有癫痫史者、过敏体质者、哺乳期妇女慎重注射;注射免疫球蛋白应至少间隔3个月接种麻疹风疹疫苗;育龄妇女注射本疫苗后,应至少3个月内避免怀孕;接种麻风或麻腮风疫苗,个别人接种后6~12 d可出现一过性发热反应或散在皮疹,一般不超过2 d可自行缓解。
总之,目前在麻疹和风疹的防控过程中仍然面临着诸多难题和挑战,需要加强麻疹和风疹抗体水平监测和提高疫苗预防接种率,将有助于实现全民健康覆盖,最终实现麻疹和风疹消除目标。
所有作者均声明不存在利益冲突
1.下列哪项疾病的病原体不属于RNA病毒( )
A. 麻疹
B. 风疹
C. 新型冠状病毒肺炎
D. 传染性单核细胞增多症
2.下列哪项不是麻疹的临床表现( )
A. 前驱期出现结膜充血、畏光、流泪等卡他症状
B. 口腔双颊黏膜可见Koplik斑
C. 按照躯干、四肢、头面部顺序出现暗红色斑疹
D. 出疹3~5 d后皮疹按出疹先后顺序消退
3.与麻疹相比,风疹独特的临床表现为( )
A. 可以出现发热、全身不适等前驱症状
B. 耳后、枕后及颈后淋巴结肿大
C. 可以出现发疹性皮疹
D. 严重者可以出现并发症
4.目前麻疹-腮腺炎-风疹联合三价疫苗接种的时间为( )
A. 生后和1月龄接种
B. 1月龄和6月龄接种
C. 8月龄和18月龄接种
D. 8月龄和2岁接种
5.做好麻疹预防措施不正确的是( )
A. 隔离麻疹患儿
B. 接触麻疹患儿后72 h之内应进行应急接种
C. 不宜应急接种者,24 h内应进行被动免疫注射
D. 青少年学生中麻疹易感者要及时再免补种





















