
为了观察内科胸腔镜在无胸腔积液或少量胸腔积液胸膜疾病患者中的诊断价值及安全性,本研究分析10例患者的临床表现、手术过程和病理结果,结果显示无胸腔积液患者4例,少量胸腔积液患者6例,9例患者术后获得明确的病理诊断,术中及术后未见严重不良反应。内科胸腔镜可用于无胸腔积液或少量胸腔积液的胸膜疾病患者。对于无胸膜粘连者,术前通过胸部CT评估穿刺点位置,具有较高诊断价值及安全性。
版权归中华医学会所有。
未经授权,不得转载、摘编本刊文章,不得使用本刊的版式设计。
除非特别声明,本刊刊出的所有文章不代表中华医学会和本刊编委会的观点。
内科胸腔镜广泛应用于伴有中大量渗出性胸腔积液的胸膜疾病患者。胸膜疾病可表现为胸膜增厚及结节,CT或超声引导下胸膜活检对于存在明显胸膜增厚或较大胸膜结节的患者具有较高的诊断价值。对于存在局限性胸膜增厚或胸膜结节较小的无胸腔积液的患者和少量渗出性胸腔积液患者,确诊手段有限。本研究的主要目的是探讨半硬质内科胸腔镜在无胸腔积液和少量胸腔积液胸膜疾病患者中的诊断价值和安全性。
纳入2019年7月—2020年1月在华西医院呼吸内镜中心行内科胸腔镜检查的胸膜疾病患者,所有患者均无检查禁忌证。纳入标准(①为必备,②③满足一项即可):①18岁以上;②有多发性脏层或壁层胸膜结节且无胸腔积液的患者;③有少量不明原因的渗出性胸腔积液患者。排除标准(任1项):①胸膜结节≥1 cm;②无胸腔积液,且同侧胸膜结节个数≤2个;③弥漫性胸膜粘连;④超声显示胸腔积液最深处≥2 cm。术前准备:所有患者在手术前5 d内完善胸部增强CT检查;术前3 d内完善胸腔彩超检查,评估胸膜粘连程度。术前4 h禁食禁水,术前30 min给予50 mg布桂嗪注射液肌肉注射。手术过程:局部麻醉下,以单入路技术在内窥镜中完成。均采用高压灭菌的奥林巴斯LTF-240内科胸腔镜。通过阅读术前胸部CT评估穿刺点位置,局部麻醉后钝性分离至胸膜腔,有落空感或气体进入胸腔的声音(噗)后停止前进,反复用血管钳扩张胸壁组织,使空气进入胸腔,造成术侧肺塌陷,置入穿刺鞘。胸腔镜通过穿刺鞘(trocar)进入胸膜腔,吸引出所有胸腔积液,彻底检查胸腔间隙。在壁层胸膜的可疑部位进行多点活检,术后放置24F胸腔引流管,每6 h评估拔除引流管指征:如胸腔引流管无气泡冒出,完善胸片检查,无气胸即可拔管。
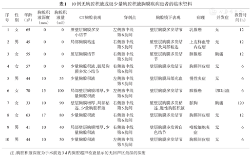
(1)临床表现:患者年龄为33~70岁,平均年龄(58±9)岁,4例为无胸腔积液患者,其余患者胸腔积液量为40~100 ml(表1)。所有患者术前均行胸部增强CT检查(表1),3例患者胸部CT及胸腔镜下表现见图1,图2,图3,图4,图5,图6,图7,图8。(2)病理结果:10例患者中,8例患者明确病理诊断(表1)。(3)并发症:1例患者发生术中切口出血(30 ml),2例患者术后切口轻微疼痛,未见大出血、中重度胸痛、气促、皮下气肿、空气栓塞等不良反应。1例脓胸患者因引流胸液引流管拔管较晚。



10例无胸腔积液或极少量胸腔积液胸膜疾病患者的临床资料
10例无胸腔积液或极少量胸腔积液胸膜疾病患者的临床资料
| 序号 | 性别 | 年龄(岁) | 胸腔积液深度(mm) | 胸腔积液量(ml) | CT胸腔表现 | 穿刺点 | 胸腔镜下表现 | 病理 | 并发症 | 拔管时间(h) |
|---|---|---|---|---|---|---|---|---|---|---|
| 1 | 女 | 65 | 0 | 0 | 脏壁层胸膜多发小结节 | 左侧腋中线第6肋间 | 壁层胸膜多发结节 | 乳腺癌 | 无 | 12 |
| 2 | 男 | 45 | 0 | 0 | 局部胸膜粘连 | 右侧腋中线第5肋间 | 脏壁层胸膜多发结节及局部粘连 | 上皮样血管内皮瘤 | 无 | 12 |
| 3 | 女 | 55 | 0 | 0 | 脏层胸膜结节 | 右侧腋中线第5肋间 | 脏壁层胸膜多发结节 | 肺腺癌 | 胸痛 | 12 |
| 4 | 女 | 57 | 0 | 0 | 少量胸腔积液,脏层胸膜多发小结节 | 右侧腋中线第6肋间 | 壁层胸膜多发结节 | 胸膜间皮瘤 | 无 | 6 |
| 5 | 男 | 44 | 10 | 55 | 少量胸腔积液 | 左侧腋中线第5肋间 | 壁层胸膜局部充血 | 慢性炎症 | 无 | 6 |
| 6 | 女 | 70 | 15 | 100 | 局部壁层胸膜增厚,少量胸腔积液 | 左侧腋中线第6肋间 | 壁层胸膜多发结节 | 肺腺癌 | 切口出血 | 6 |
| 7 | 女 | 33 | 10 | 90 | 壁层胸膜增厚,局部粘连,少量胸腔积液 | 右侧腋中线第5肋间 | 脏壁层胸膜多发粘连,脓性胸腔积液 | 脓胸 | 胸痛 | 120 |
| 8 | 女 | 63 | 17 | 80 | 少量胸腔积液 | 右侧腋中线第6肋间 | 壁层胸膜多发结节 | 胸膜间皮瘤 | 无 | 12 |
| 9 | 男 | 41 | 10 | 40 | 局部壁层胸膜增厚,少量胸腔积液 | 右侧腋中线第6肋间 | 壁层胸膜多发黄白色结节 | 嗜酸细胞炎症 | 无 | 6 |
| 10 | 男 | 44 | 10 | 50 | 少量胸腔积液 | 左侧腋中线第5肋间 | 壁层胸膜多发结节 | 胸膜间皮瘤 | 无 | 6 |
注:胸腔积液深度为手术前近3 d内胸腔超声检查显示的无回声区最深的深度
内科胸腔镜对细胞学阴性渗出性胸腔积液患者的诊断敏感度则高达90%以上,是渗出性胸腔积液病因诊断的金标准[1]。研究结果显示,内科胸腔镜和CT引导下经皮胸膜活检对不明原因渗出性胸腔积液的诊断敏感度分别为94.1%、87.5%,对于胸部增强CT存在明显的胸膜病变的患者,可优选CT引导下经皮胸膜活检[2]。本研究针对局限性胸膜增厚或胸膜结节较小的无胸腔积液患者和细胞学阴性的少量渗出性胸腔积液患者,结果显示内科胸腔镜对此类患者具有较高的诊断价值。
既往认为内科胸腔镜前行人工气胸可使胸膜腔充分暴露,为操作提供良好的空间。呼玮等[3]对152例患者进行内科胸腔镜检查,发现术前人工气胸组和非人工气胸组确诊率及不良反应无差异。Huang等[4]通过超声引导确定穿刺点位置,证实超声引导下穿刺可避免术前行人工气胸,且超声引导穿刺没有增加手术风险及并发症。该类研究多局限于具有中大量不明原因胸腔积液患者[5,6]。我国2018年的内科胸腔镜诊疗规范[7]指出,对于少量胸腔积液,可用特殊气胸针在压力控制下诱导气胸,也可在超声或X线透视引导下行穿刺鞘管置入;无胸腔积液时,可借助手指钝性分离制造人工气胸。Marchetti等[8]对无胸膜腔积液的胸膜疾病患者,术前行超声定位穿刺点(有胸膜滑动征处),通过胸膜滑动征的存在排除了胸膜粘连或肺与胸壁之间的粘连。所有患者均明确诊断,且无并发症。本研究中10例患者通过胸腔镜检查均明确病理诊断,故内科胸腔镜对少量胸腔积液及无胸腔积液胸膜疾病患者具有较高的诊断价值,也具有一定的安全性。由于多数呼吸介入中心无床旁超声设备,无法完成超声实时引导。本研究通过患者近期胸部CT进行穿刺定位,术中形成人工气胸后再置入穿刺鞘,患者耐受性好,未见严重不良反应。提示对于无胸膜粘连的胸膜疾病患者,可通过CT阅片进行穿刺定位。
本研究的10例患者中,病理以恶性肿瘤为主,恶性胸膜间皮瘤所占比例较高,提示无胸腔积液和少量胸腔积液的胸膜疾病患者,少见类型的肿瘤可能是其常见原因,但本研究纳入病例较少,无胸腔积液或少量胸腔积液胸膜疾病患者的病因构成比有待进一步研究。
所有作者均声明不存在利益冲突





















