
Human infections with zoonotic coronaviruses (CoVs), including severe acute respiratory syndrome (SARS)-CoV and Middle East respiratory syndrome (MERS)-CoV, have raised great public health concern globally. Here, we report a novel batorigin CoV causing severe and fatal pneumonia in humans.
We collected clinical data and bronchoalveolar lavage (BAL) specimens from five patients with severe pneumonia from Wuhan Jinyintan Hospital, Hubei province, China. Nucleic acids of the BAL were extracted and subjected to next-generation sequencing. Virus isolation was carried out, and maximum-likelihood phylogenetic trees were constructed.
Five patients hospitalized from December 18 to December 29, 2019 presented with fever, cough, and dyspnea accompanied by complications of acute respiratory distress syndrome. Chest radiography revealed diffuse opacities and consolidation. One of these patients died. Sequence results revealed the presence of a previously unknown β-CoV strain in all five patients, with 99.8% to 99.9% nucleotide identities among the isolates. These isolates showed 79.0% nucleotide identity with the sequence of SARS-CoV (GenBank NC_004718) and 51.8% identity with the sequence of MERS-CoV (GenBank NC_019843). The virus is phylogenetically closest to a bat SARS-like CoV (SL-ZC45, GenBank MG772933) with 87.6% to 87.7% nucleotide identity, but is in a separate clade. Moreover, these viruses have a single intact open reading frame gene 8, as a further indicator of bat-origin CoVs. However, the amino acid sequence of the tentative receptor-binding domain resembles that of SARS-CoV, indicating that these viruses might use the same receptor.
A novel bat-borne CoV was identified that is associated with severe and fatal respiratory disease in humans.
Copyright © 2020 The Chinese Medical Association, produced by Wolters Kluwer, Inc. under the CC-BY-NC-ND license. This is an open access article distributed under the terms of the Creative Commons Attribution-Non Commercial-No Derivatives License 4.0 (CCBY-NC-ND), where it is permissible to download and share the work provided it is properly cited. The work cannot be changed in any way or used commercially without permission from the journal.
Coronaviruses (CoVs) are enveloped viruses with a single positive-stranded RNA genome (~26-32 kb in length). They belong to the subfamily Orthocoronavirinae under the family Coronaviridae, and are classified into four genera: Alphacoronaviruses (α), Betacoronaviruses (β), Gammacoronaviruses (γ), and Deltacoronaviruses (δ).[1,2] The viral genome normally encodes four structural proteins, spike (S), envelope (E), membrane (M), and nucleocapsid (N), as well as several non-structural proteins and multiple unique accessory proteins.[1,2]
CoVs infect humans and a variety of avian and mammalian species worldwide. There are six CoVs known to infect humans, including two α-CoVs (229E and NL63) and four β-CoVs (OC43, HKU1, severe acute respiratory syndrome [SARS]-CoV, and Middle East respiratory syndrome [MERS]-CoV).[1,2,3,4] All human CoVs are zoonotic as a distinguishing characteristic.[5] In particular, bats are regarded as a key reservoir of CoVs, and many human CoVs are believed to have originated from bats.[5,6] Since the beginning of this century, two zoonotic CoVs, SARS-CoV and MERS-CoV, have been identified to cause severe human diseases.[3,4,7] The outbreak of SARS-CoV in 2003 was responsible for 8096 cases and 774 deaths worldwide.[8] Since its discovery in Middle Eastern countries in 2012, MERS-CoV has infected 2494 people with a current case fatality rate of 34.4%.[9,10] These outbreaks have raised public health concerns of the potential for the emergence of another novel zoonotic CoV.
Here, we report a previously unknown bat-origin CoV causing severe and fatal pneumonia in five patients from Wuhan, China. Sequence results revealed that this virus, harboring a single open reading frame gene 8 (ORF8), is phylogenetically closest to bat SARS-like CoV, but is in a separate lineage. Furthermore, the amino acid sequence of the tentative receptor-binding domain (RBD) of this new CoV resembles that of SARS-CoV, indicating that they might use the same receptor. These findings highlight the urgent need for regular surveillance of the interspecies transmission of bat-origin CoV to human populations.
This study was conducted in accordance with the Declaration of Helsinki and was approved by the National Health Commission of the People’s Republic of China and Ethics Commission of the Wuhan Jinyintan Hospital (No. KY-2020-01.01). The requirement for written informed consent was waived given the context of emerging infectious diseases.
Bronchoalveolar lavage fluid (BAL) samples were collected from five patients hospitalized with pneumonia in Wuhan Jinyintan Hospital, Wuhan, Hubei province, China from December 18 to 29, 2019. Information was gathered, including clinical data, demographic characteristics, underlying medical conditions, clinical signs and symptoms, chest radiographic findings, clinical laboratory testing results, traveling history, recent animal exposure, and outcomes. The data collected for the cases were deemed by the National Health Commission of the People’s Republic of China as the contents of a public health outbreak investigation.
Nucleic acids were extracted from 200 μL BAL of each sample with the Direct-zol RNA Miniprep kit (Zymo Research, Irvine, CA, USA) and Trizol LS (Thermo Fisher Scientific, Carlsbad, CA, USA) according to the manufacturer’s instructions in a biosafety III laboratory. A 50-μL elution was obtained from each sample. The DNA/RNA concentrations were measured by a Qubit Fluorometer (Thermo Fisher Scientific). The sequencing library was constructed by a transposase-based methodology and sequenced on an Illumina sequencing platform (Illumina, San Diego, CA, USA). At least 25 million single-end 76-bp reads were generated for each sample on the Illumina NextSeq platform. Quality control processes included removal of low-complexity reads by bbduk (entropy = 0.7, entropy-window = 50, entropy k = 5; version: January 25, 2018),[11] adapter trimming, lowquality reads removal, short reads removal by Trimmomatic (adapter: TruSeq3-SE.fa:2:30:6, LEADING: 3, TRAILING: 3, SLIDING WINDOW: 4:10, MINLEN: 70, version: 0.36),[12] host removal by bmtagger (using human genome GRCh38 and yh-specific sequences as reference),[13] and ribosomal reads removal by Sort-MeRNA (version: 2.1b).[14] Taxonomic assignment of the clean reads was performed with Kraken 2 against the reference databases, including archaea, bacteria, fungi, human, plasmid, protozoa, univec, and virus sequences (software 2.0.7-beta, database version: August 2, 2019).[15] A negative control sample was processed and sequenced in parallel for each sequencing run as a contamination control. The data were classified by simultaneous alignment to the microbial genome databases comprising viruses, bacteria, fungi, and parasites after filtering of the adapters and human-origin reads. The sequences were confirmed by Sanger sequencing with specific primers and one-step real-time polymerase chain reaction (RT-PCR) Kit (Invitrogen, Carlsbad, CA, USA).
Multiple sequence alignment was performed with the ClustalW program using MEGA software (version 7.0.14). Phylogenetic trees were constructed by means of the maximum-likelihood method with MEGA software (version 7.0.14). The full-genome viral sequences were deposited in the dataset of Global Initiative on Sharing All Influenza Data (No. EPI_ISL_402123, EPI_ISL_403928-31) and the Genome Warehouse in National Genomics Data Center, Beijing Institute of Genomics, Chinese Academy of Sciences, under Project ID PRJCA002165 that is publicly accessible at https://bigd.big.ac.cn/gwh as of January 2020.
The BAL specimens were inoculated onto Vero cells (American Type Culture Collection [ATCC], CCL-81). All cultures were observed daily for a cytopathic effect (CPE). Maintenance medium containing tosyl-phenylalanine chloromethyl-ketone enzyme at a final concentration of 1 μg/mL was replenished at day 4, and cultures were terminated 7 days after inoculation. The viral particles were negative stained with 1% solution of phosphotungstic acid (pH 7.0) and the morphology was characterized by using 120 kV TECNAI (Thermo Fisher Scientific, Hillsboro, OR, USA) electron microscopy and camera of Gatan832 (Gatan, Pleasanton, CA, USA). The culture supernatants of cells demonstrating CPE were mixed with paraformaldehyde, dried onto formvar/carbon-coated grids, and stained. Viral nucleic acids were confirmed by RT-PCR with specific primers [Supplementary Table 1, http://links.lww.com/CM9/A191].

Demographic, epidemiologic, clinical presentations, and treatment of the patients.
Demographic, epidemiologic, clinical presentations, and treatment of the patients.
| Characteristics | Patient 1 | Patient 2 | Patient 3 | Patient 4 | Patient 5 | |
|---|---|---|---|---|---|---|
| Age, year | 65 | 49 | 52 | 41 | 61 | |
| Gender | Male | Female | Female | Male | Male | |
| Huanan Seafood Market exposure | Yes | Yes | No | No | Yes | |
| Smoking | No | No | No | No | No | |
| Underlying conditions | No | No | No | Hypertension | Chronic liver disease, myxoma of abdominal cavity | |
| Date of illness onset | Dec 15, 2019 | Dec 22, 2019 | Dec 22, 2019 | Dec 16, 2019 | Dec 20, 2019 | |
| Date of admission | Dec 18, 2019 | Dec 27, 2019 | Dec 29, 2019 | Dec 22, 2019 | Dec 27, 2019 | |
| Admission to ICU | Dec 22, 2019 | Dec 29, 2019 | Dec 29, 2019 | Dec 30, 2019 | Dec 28, 2019 | |
| Sampling date | Dec 24, 2019 | Dec 30, 2019 | Dec 30, 2019 | Dec 30, 2019 | Jan 1, 2020 | |
| Signs and symptoms | ||||||
| Cough | Yes | Yes | Yes | Yes | Yes | |
| Sputum production | Yes | No | No | No | No | |
| Dyspnea (onset date) | Dec 31, 2019 | Dec 27, 2019 | Not available | Dec 22, 2019 | Dec 27, 2019 | |
| Fever | Yes | Yes | Yes | Yes | Yes | |
| Muscle pain/fatigue | No | No | Yes | Yes | Yes | |
| Headache | No | No | Yes | No | No | |
| Diarrhea | No | No | No | No | No | |
| Highest temperature, °C | 39.3 | 38.5 | 37.5 | 39.0 | Not available | |
| Laboratory tests on admission | ||||||
| Number of white blood cells, × 109/L | 11.9 | 8.3 | 2.4 | 6.6 | 17.9 | |
| Number of neutrophils, × 109/L | 11.6 | 7.6 | 2.0 | 5.0 | 16.2 | |
| Number of lymphocytes, × 109/L | 0.2 | 0.4 | 0.3 | 1.0 | 1.2 | |
| Number of platelets, × 109/L | 92 | 273 | 140 | 129 | 315 | |
| Prothrombin time, s | 12.0 | 12.5 | 12.3 | 11.2 | 28.4 | |
| APTT, s | 25.5 | 25.2 | 28.5 | 26.9 | 105.2 | |
| D-dimer, mg/L | 40.7 | 0.2 | 0.7 | 1.3 | 20.6 | |
| ALT, U/L | 50 | 45 | 19 | 29 | 35 | |
| Serum potassium, mmol/L | 5.0 | 3.8 | 4.0 | 5.4 | 4.8 | |
| Serum creatine, μmol/L | 53.1 | 42.6 | 54.5 | 85.1 | 106.6 | |
| Procalcitonin, ng/mL | 1.46 | <0.05 | <0.05 | <0.05 | 0.69 | |
| Pathogen testing | ||||||
| Coronavirus reads proportion, % | 39.9 | 73.1 | 13.6 | 1.6 | 80.3 | |
| Imaging | ||||||
| Bilateral GGO | Yes | Yes | Yes | Yes | Yes | |
| Consolidation | Yes | Yes | No | Yes | Yes | |
| Treatment | ||||||
| Oxygen therapy | Mechanical ventilation | HFNC | Nasal cannula | Non-invasive ventilation | Mechanical ventilation | |
| ECMO (initiation date) | Jan 6, 2020 | No | No | No | Jan 2, 2020 | |
| Antibiotic therapy | Yes | Yes | Yes | Yes | Yes | |
| CRRT | No | No | No | No | Yes | |
| Complications | ||||||
| ARDS (onset date) | Dec 22, 2019 | Dec 29, 2019 | No | Dec 23, 2019 | Dec 27, 2019 | |
| Septic shock (onset date) | No | No | No | No | Dec 31, 2019 | |
| AKI (onset date) | No | No | No | No | Dec 31, 2019 | |
| Secondary infections | Yes | No | No | No | Yes | |
| Outcome | Hospitalized | Hospitalized | Discharged | Hospitalized | Death | |
* Outcome data as of January 11, 2020. ICU: Intensive care unit; APTT: Activated partial thromboplastin time; ALT: Alanine aminotransferase; GGO: Ground-glass opacity; HFNC: High-flow nasal cannula; ECMO: Extracorporeal membrane oxygenation; CRRT: Continuous renal replacement therapy; ARDS: Acute respiratory distress syndrome; AKI: Acute kidney injury.
Spot slides were prepared by applying 20 μL of the virus-infected or non-infected cell suspension onto 12-well Teflon-coated slides. The cells were fixed with 4% paraformaldehyde in 1 × phosphate-buffered saline (PBS) for 30 min, washed three times with PBS, blocked, and stained with serum from a convalescent patient or serum from a healthy person for 30 min at 37°C at a dilution of 1:200. Goat anti-human immunoglobulin G conjugated with fluorescein isothiocyanate was used as the secondary antibody (Jackson Immuno Research Laboratories, Inc., West Grove, PA, USA). Nuclei and the cytoplasm were counterstained with 4',6-diamidino-2-phenylindole and Evans blue (Sigma-Aldrich, St. Louis, MO, USA). Fluorescent images were obtained and analyzed using laser-scanning confocal microscopy (Airyscan LSM880, Zeiss, Berlin, Germany).
Patient 1 was a 65-year-old man who reported a high fever and cough, with little sputum production, at the onset of illness. He had a continuous fever and developed severe shortness of breath 16 days later. He was a vendor at the Huanan Seafood Market, Wuhan, Hubei Province, China. Patient 2, a 49-year-old woman, presented with high fever and dry cough. Five days later, she developed dyspnea and was admitted to the hospital. She was also a worker in the Huanan Seafood Market. Patient 3 was a 52-year-old woman who did not report any market exposure. She was admitted to hospital because of fever, cough, and groundglass opacity in the chest computed tomography scan. Patient 4 was a 41-year-old man who also presented with high fever and dry cough at the onset of the illness. He developed acute respiratory distress syndrome 7 days later. This patient had no known history of exposure to the Huanan Seafood Market. Patient 5, a 61-year-old man, was admitted to a local hospital with a 7-day history of fever, cough, and dyspnea. He also worked in the market.
With regards to medical history, Patient 4 had hypertension, and Patient 5 had chronic liver disease and abdominal myxoma, whereas none of the other patients had a record of underlying diseases. The demographic and clinical characteristics of the five patients are summarized in Table 1.
The resultant clean reads accounted for 12.0% to 92.0% of the raw reads. Most of the reads could be successfully assigned. Notably, 80.3% of the reads mapped to the viral genome for sample from Patient 5 with the highest proportion of viral reads among the five samples. Nearly all of the viral reads (97%) were classified as Coronaviridae. Similarly, in the other four patients, most of the viral reads were assigned to β-CoVs. Based on de novo assembly and careful curation, a consensus sequence of this CoV was obtained.
A substantial proportion of all sequencing reads mapped to the newly reported CoV genome (BWA mem, version: 0.7.12),[16] ranging from 71,883 (0.3% among all reads) in Patient 4 to 37,247,818 (85.5%) in Patient 5. In addition, very few reads mapped to known bacterial pathogens, including Streptococcus, Acinetobacter baumannii, and Pseudomonas [Figure 1A-E].


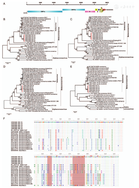
The reads mapping to CoVs were assembled, and their genome sequences were confirmed by Sanger sequencing. The nucleotide (nt) similarity among the obtained five whole-genome sequences was 99.8% to 99.9%. The full length of the obtained genome was 29,870 bp with a GC content of 37.99% to 38.02%. The genome organization, 5'-ORF1ab-S-E-M-N-3', was similar to that of the most well-known bat SARS-like (SL)-CoV [Figure 2A]. In addition, unique accessory ORFs were identified that are characterized in the subgenus Sarbecovirus, encoding putative ORF3, ORF6, ORF7, and ORF8 proteins reading from the 5'-terminus to the 3'-terminus between the structural proteins [Figure 2A].


Homology assessment showed that full-length viral genome sequences have 79.0% nt identity with that of SARS-CoV Tor2 (GenBank NC_004718), 51.8% with that of MERS-CoV (GenBank NC_019843), and 87.6% to 87.7% with those of bat SL-CoV ZC45 and ZXC21 (GenBank MG772933, MG772934), isolated from Chinese horseshoe bats (Rhinolophus sinicus) [Table 2], indicating that the novel CoVs are most similar to bat SL-CoVs.

Location and size of the putative proteins of the representative strain, IPBCAMS-WH-01/2019.
Location and size of the putative proteins of the representative strain, IPBCAMS-WH-01/2019.
| Gene region | Location* | Size, aa | GC content, % | Similarity, % (nt/aa) | |
|---|---|---|---|---|---|
| SARS-Cov | bat-SL-ZC45 | ||||
| Whole genome | NA | NA | 38.02 | 79.0 | 87.7 |
| 5'UTR | 1-265 | NA | 44.53 | 88.7 | 93.5 |
| nsp1 | 266-805 | 180 | 48.52 | 82.2/84.4 | 93.1/95.5 |
| nsp2 | 806-2719 | 638 | 39.86 | 68.3/68.3 | 92.2/95.2 |
| nsp3 (PLpro) | 2720-8554 | 1945 | 35.94 | 72.7/75.8 | 91.0/93.8 |
| nsp4 | 8555-10,054 | 500 | 36.47 | 74.8/79.8 | 90.2/96.6 |
| nsp5 (3CLpro) | 10,055-10,972 | 306 | 38.13 | 83.6/96.0 | 92.1/99.0 |
| nsp6 | 10,973-11,842 | 290 | 36.32 | 79.0/87.2 | 91.7/97.9 |
| nsp7 | 11,843-12,091 | 83 | 38.15 | 79.9/98.7 | 82.7/100.0 |
| nsp8 | 12,092-12,685 | 198 | 38.38 | 86.1/97.4 | 87.2/97.4 |
| nsp9 | 12,686-13,024 | 113 | 40.12 | 84.9/97.3 | 86.7/97.3 |
| nsp10 | 13,025-13,441 | 139 | 42.44 | 88.2/97.1 | 90.8/97.1 |
| nsp12 (RdRp) | 13,442-13,46813,468-16,236 | 932 | 37.28 | 88.5/96.3 | 86.5/95.9 |
| nsp13 (Hel) | 16,237-18,039 | 601 | 38.16 | 88.4/99.8 | 87.9/99.3 |
| nsp14 (ExoN) | 18,040-19,620 | 527 | 38.27 | 83.3/95.0 | 82.9/94.4 |
| nsp15 | 19,621-20,658 | 346 | 34.01 | 82.0/88.7 | 82.7/89.0 |
| nsp16 | 20,659-21,552 | 298 | 35.46 | 85.1/93.2 | 89.5/97.9 |
| S | 21,563-25,384 | 1274 | 37.31 | 72.3/75.5 | 75.9/80.4 |
| 3 | 25,393-26,220 | 276 | 39.49 | 75.3/72.0† | 87.8/90.9 |
| E | 26,245-26,472 | 76 | 38.16 | 93.5/94.7 | 98.6/100.0 |
| M | 26,523-27,191 | 223 | 42.60 | 85.2/90.5 | 93.4/98.6 |
| 6 | 27,202-27,387 | 62 | 27.96 | 73.9/66.6 | 95.1/93.4 |
| 7a | 27,394-27,759 | 122 | 38.25 | 82.1/85.2 | 88.7/87.6‡ |
| 7b | 27,756-27,887 | 43 | 31.06 | 82.0/79.5 | NA |
| 8 | 27,894-28,259 | 122 | 35.79 | NA | 88.5/94.2 |
| N | 28,274-29,533 | 420 | 47.20 | 88.1/90.5 | 91.1/94.2 |
| 9b | 28,284-28,577 | 97 | 49.66 | 88.5/72.4 | 89.1/73.1 |
| 3'UTR | 29,534-29,870 | NA | 40.36 | 95.2 | 93.2 |
* Representative strain, IPBCAMS-WH-01/2019, no. EPI_ISL_402123. † Compared with 3a of SARS-CoV. ‡ Compared with 7a of bat-SL-ZC45. aa: Amino acids; nt: Nucleotide; SARS-CoV: Severe acute respiratory syndrome coronavirus; SL: SARS-like; UTR: Untranslated regions; nsp: Non-structural protein; NA: Not applicable.
Compared with bat SL-CoV ZC45, the novel CoVs showed 75.9%, 98.6%, 93.2% to 93.4%, and 91.1% nt identities in the S, E, M, and N genes, respectively. Overall, ORF1ab showed 89.0% nt identity between the novel CoVs and bat SL-CoV ZC45. Surprisingly, RNA-dependent RNA polymerase (RdRp), which is the most highly conserved sequence among different CoVs,[1,4] only showed 86.3% to 86.5% nt identities with bat SL-CoV ZC45. According to the International Committee on Taxonomy of Viruses criteria, a new CoV species could be defined if the nt identity is less than 90% for the conserved RdRp sequence.[4] Thus, we considered that the novel CoVs should be classified as a new species under the subgenus Sarbecovirus of the genus Betacoronavirus.
The phylogenetic trees constructed with the sequences of the RdRp, S, and N genes, and the whole genome using a maximum-likelihood model showed that all five novel CoVs were closely related to bat SL-CoVs ZXC21 and ZC45, but in a separate evolutionary lineage under the subgenus Sarbecovirus [Figure 2B-E], which is consistent with the homology assessment results.
ORF3 and intact ORF8 gene regions were present in the novel CoVs, which are the characteristic features of batorigin CoVs.[17,18] ORF3 of the novel CoVs showed 87.8% nt and 90.9% amino acid (aa) identities with bat SL-CoV ZC45, but less than 76.8% nt and 76.0% aa identities with the other members in the subgenus Sarbecovirus. In addition, ORF8 of the novel CoVs showed 88.5% nt and 94.2% aa identity with bat SL-CoV ZC45, respectively, and less than 67.8% nt and 58.6% aa identity, respectively, with other members of Sarbecovirus. These findings further indicated that the novel CoVs are of bat origin.
The RBD in the CoV S protein determines the host range.[19] The RBD aa sequences of the novel CoV showed several distinct features, including higher aa identities with those of SARS-CoV (73.8-74.8%) and human angiotensin-converting enzyme 2 (hACE2)-using SL-CoVs (76.4-76.9%) than those of SL-CoVs incapable of using hACE2 (61.5-64.1%). The novel CoV does not possess the deletions commonly found in the RBD of SL-CoVs incapable of using hACE2 as a receptor [Figure 2F].[20] In addition, the five critical aa residues interacting with hACE2 in SARS-CoV RBD (Y442, L472, N479, D480, T487) differ from the corresponding residues in the novel CoVs (L, F, Q, S, N), although these residues possess similar polarity.[20,21] These results suggested that the novel CoVs might still use hACE2 as the receptor.
CPE was observed in 30% of Vero cells inoculated with the new CoV after two passages [Figure 3A]. The cells showed a round, refractive, and syncytium appearance. The Vero cells with CPE were further examined using negative-staining electron microscopy, demonstrating characteristic CoV particles with surface projections [Figure 3B]. Immunofluorescent assays of the culture of Vero cells showing CPE with the convalescent serum from patients showed green signals in the cytoplasm, with no signals detected in wells containing control serum, indicating the presence of viral particles in the cells [Figure 3C].


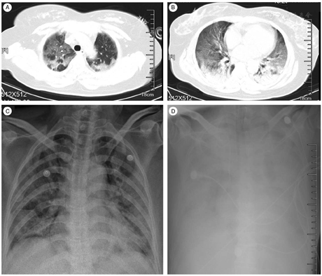
The clinical features and laboratory test results of the five patients are summarized in Table 2. Fever, cough, and dyspnea were the most common symptoms. The white blood cell counts varied among these patients, but the lymphocyte counts were generally low. The alanine aminotransferase and serum creatine levels were normal or only slightly increased. Bilateral ground-glass opacities and consolidation were observed on chest radiography from two representative patients, Patient 2 based on aortic arch scan [Figure 4A] and pulmonary vein scan [Figure 4B] on day 10 after symptoms onset and Patient 5 taken on day 12 [Figure 4C] and 13 [Figure 4D] after symptoms onset. Several complications were observed in these patients. Four of the five patients (except for Patient 3) developed acute respiratory distress syndrome requiring oxygen therapy, and two patients were given extracorporeal membrane oxygenation. Two patients (Patients 1 and 5) experienced secondary infections, and Patient 5 later developed septic shock as well as acute kidney injury, and ultimately died of multi-organ failure. Patient 3 was discharged on January 8, 2020 (day 17 after symptoms onset). The other three patients were still hospitalized at the time of manuscript preparation. The treatments for these patients were shown in Table 1.


In this study, we identified a previously unknown CoV from patients suffering from severe pneumonia. The whole-genome sequences of the viruses were obtained by a next-generation sequencing approach from all five patients, demonstrating overwhelmingly dominant viral reads in the BAL samples. Among the five novel CoV genome sequences, the nt identities reached up to 99.8% to 99.9%. The viruses successfully isolated from the patients could also be effectively recognized by serum from a convalescent patient. These findings primarily indicate that the novel CoV is associated with the pneumonia that developed in these patients. However, it remains to be determined whether this novel CoV is capable of causing similar diseases in experimental animals.
Sequence homology analysis of the viral genome showed that the CoV identified in this study is distinct from any of the known human CoVs, including SARS-CoV and MERS-CoV. The most closely related known viruses are two bat SL-CoVs (GenBank accession nos. MG772933, 772934) identified in 2005 in Zhoushan, Zhejiang, China, which is geographically distant from Wuhan[22]; however, the nt identities among the viruses are only 87.6% to 87.7%. Phylogenetic analysis showed that this virus forms a single clade. Collectively, these data indicate that this CoV should be considered a new species. The outbreak of SARS in 2003 largely boosted awareness of threats caused by emerging CoVs. Consequently, great efforts have been made to monitor novel emerging CoVs and to trace their origins so as to establish a risk assessment and alert system for preventing potential epidemics in the human population. Clarification of the coronavirome in animals, particularly in bats as a key reservoir of a wide range of CoVs, should be a priority for any task force.[23,24]
A few striking features of these novel CoVs indicated that they are of bat-origin. First, the genome sequences of the novel CoVs show high similarity with that of bat SL-CoV ZC45. Second, the phylogenetic analysis indicated that these viruses are evolutionarily close to bat SL-CoVs ZXC21 and ZC45. Third, all of these novel CoVs contain ORF3 and intact ORF8 gene regions, which are characteristic features of bat-origin CoVs.[17,20] Moreover, the aa sequences of the N-terminal domains (NTDs) of the novel CoVs were very similar to those of ZC45 and ZXC21, whereas the RBD of the novel CoV showed higher aa sequence identity to that of SARS-CoV than to those of ZC45 and ZXC21, suggesting that a recombination event might have occurred at the region between the NTD and RBD of the S gene, facilitating the interspecies transmission.
Owing to the lack of epidemic information at present, the transmission modes of the novel CoV remain obscure. It is notable that three of the five patients had a history of recent exposure to a seafood market in Wuhan. However, the origin of infection is unknown at the time of manuscript preparation. It is assumed that the zoonotic CoV jumped to humans through an intermediate host; for example, camel is suspected as the intermediate host of MERS-CoV, whereas the palm civet may have contributed to the interspecies transmission of SARS-CoV to humans.[25,26] Bat CoVs may evolve to adapt to using humans as a host during their circulation in a mammalian host, thereby enabling them to effectively infect humans.[26] However, two of our patients did not have a history of exposure to the seafood market. Therefore, further investigation will be needed to determine the potential of multiple infection sources responsible for this uncommon outbreak.
One of the most striking and concerning features of this virus is its ability to cause severe respiratory syndrome. The disease progressed rapidly with a major presentation of lower respiratory pathology. Notably, no obvious upper respiratory tract symptoms such as a sore throat and rhinorrhea were present in these patients. Therefore, further exploration is needed on the distribution of the viral receptor in the organs to potentially account for pathogenesis development. In addition, the possibility of unrecognized mild infections or subclinical infections should be clarified, as identification of such infections is critical to control spread of the disease. Development of serological assays would be largely beneficial to detect such types of infection at the population level.
In conclusion, we identified a novel bat-borne CoV associated with a severe and fatal respiratory disease in humans. The emergence of this virus poses a potential threat to public health. Therefore, clarification of the source and transmission mode of these infections is urgently needed to prevent a potential epidemic.
We would like to thank Dr. Chen Wang, Dr. Zhen-Dong Zhao, Dr. Fei Guo (Chinese Academy of Medical Sciences& Peking Union Medical College), and Dr. Ming-Kun Li (Beijing Institute of Genomics, Chinese Academy of Sciences) for critical reading of the manuscript and helpful discussions. We thank the colleagues who contributed to sample collection and experiments.
None.
























