
Obesity is a fundamental factor in metabolic disorders such as hyperlipidemia, insulin resistance, fatty liver, and atherosclerosis. However, effective preventive measures are still lacking. This study aimed to investigate different surgical protocols for removing partial adipose tissue before the onset of obesity and determine whether, and by which protocol, preliminary adipose removal could exert potent preventive effects against diet-induced metabolic disorders.
Male low-density lipoprotein receptor (LDL-R) knockout (KO) mice were randomly divided into four groups and subjected to epididymal fat removal (Epi-FR) surgery, subcutaneous fat removal (suQ-FR) surgery, both subcutaneous and epididymal fat removal (Epi + suQ-FR) surgery, or sham-operation. After 1 week of recovery, all mice were given a high-fat diet (HFD) for 10 weeks to induce metabolic disorders.
In the Epi-FR group and the sham-operated group, the mean numbers of the residual subcutaneous fat were 28.59 mg/g and 18.56 mg/g, respectively. The expression of relative genes such as Pparg, Cebpa, Dgat2, Fabp4 and Cd36 in the residual subcutaneous fat increased 2.62, 3.90, 3.11, 2.06, 1.78 times in the Epi-FR group compared with that in the sham-operated group. Whereas in the other fat-removal groups, the residual fat depots had no significant change in either size or gene expression, as compared with those of the sham-operated group. Plasma lipid and glucose levels and insulin sensitivity, as detected by the glucose tolerance test, were not significantly alleviated in the three fat removal groups. Liver mass or lipid content was not attenuated in any of the three fat removal groups. The atherosclerosis burdens in the entire inner aorta and aortic root did not decrease in any of the three fat removal groups.
Our data suggest that removal of epididymal adipose or subcutaneous adipose alone or in combination before the onset of obesity did not protect against hyperlipidemia, insulin resistance, fatty liver, or atherosclerosis in LDL-R KO mice fed with a HFD. Hence, adipose removal possibly does not represent a potential approach in preventing obesity-related metabolic disorders in the obesity-susceptible population.
Copyright © 2020 The Chinese Medical Association, produced by Wolters Kluwer, Inc. under the CC-BY-NC-ND license. This is an open access article distributed under the terms of the Creative Commons Attribution-Non Commercial-No Derivatives License 4.0 (CCBY-NC-ND), where it is permissible to download and share the work provided it is properly cited. The work cannot be changed in any way or used commercially without permission from the journal.
Adipose is the major site for fat disposition and energy storage in mammalians; therefore, it plays a vital role in regulating whole-body metabolism.[1] Adipose dysfunction, either in the form of increased adiposity (obesity) or decreased adiposity (lipodystrophy), leads to multiple metabolic disorders, including hyperlipidemia, insulin resistance, type 2 diabetes, fatty liver, and atherosclerosis.[2] Although lipodystrophy is mostly caused by genetic defects or induced in human immunodeficiency virus infectors receiving cocktail therapy,[3] obesity is usually related to overnutrition and aging. Currently, obesity and its related metabolic disorders have become one of the major public health concerns affecting the global population; thus, effective prevention and therapeutic approaches are urgently needed.
Adipose is traditionally classified into two types according to its appearance and functions: the white adipose for fat disposition and metabolism and the brown adipose for thermogenesis; however, recently, a third and inter-median type, the beige adipose, has been recognized.[4] As brown and beige adipose make up a relatively small proportion of the whole adipose, most studies on adipose tissue are focused on white adipose.[5] Demarcated by the peritoneum, the white adipose is broadly specialized as subcutaneous and visceral adipose, with the latter being more active in causing metabolic disorders and it has been established as an independent risk factor in obesity-related metabolic syndromes.[6] Previous studies have explored the possibility of surgical adipose removal to control obesity and subsequent metabolic disorders.[7,8,9,10,11,12,13,14,15,16] Although there are some discrepancies, most studies support the view that surgical adipose removal in obese subjects improves obesity-related metabolic disorders. However, whether surgical adipose removal before the onset of obesity could exert potent protective effects against obesity-related metabolic disorders has not been studied yet. In this study, we explored this issue using the low-density lipoprotein receptor (LDL-R) knockout (KO) mice, a widely used murine model of lipid and cardiovascular research. We compared three surgical protocols, one removing only the subcutaneous adipose, one removing only the epididymal adipose, and one removing both subcutaneous and epididymal adipose, to evaluate whether, and by which protocol, preliminary adipose removal could prevent metabolic disorders induced by a high-fat diet (HFD) feeding.
Male LDL-R KO mice, aged 5 to 6 months, were randomly divided into four groups (n = 7-9 per group): sham-operation group, epididymal fat removal group (Epi-FR), subcutaneous fat removal group (suQ-FR), and epididymal and subcutaneous fat removal group (Epi + suQ-FR). The surgical procedures are illustrated in Figure 1. Briefly, mice were anesthetized with 1% pentobarbital sodium by intraperitoneal injection and fixed in an experimental platform, followed by a midventral abdominal incision. Bilateral subcutaneous fat depots were exposed and cut off using ophthalmic scissors (in the sham-operated and Epi-FR groups, the subcutaneous fat was retained). Then, a small opening was made in the peritoneum. Bilateral epididymal fat depots were pulled out and cut off (in the sham-operated and suQ-FR groups, the epididymal fat was retained). The weight of removed fat depots was recorded (Supplementary Table 1, http://links.lww.com/CM9/A438). Mice were allowed 1-week recovery from the surgery and then subjected to an HFD containing 20% fat and 0.5% cholesterol, as previously described,[17] for 10 weeks. Body weight was recorded every 2 weeks during HFD feeding. All mice were maintained on a 12:12-h light/dark cycle and fed water and diet ad libitum. The mice were then euthanized with a lethal dose of 2,2,2-tribromoethanol after 10 weeks of HFD feeding.


The experimental procedures were performed under the Principles of Laboratory Animal Care (NIH publication no. 85Y23, revised 1996) and approved by the Animal Care Committee of Hebei Medical University.
Total RNA from adipose tissues was extracted using Trizol reagent (Invitrogen, Carlsbad, CA, USA), and the first-strand cDNA was generated using a reverse transcription kit (Invitrogen). Quantitative real-time PCR was performed using the primer sets shown in Supplementary Table 2, http://links.lww.com/CM9/A439. All samples were quantitated using the comparative CT method for relative quantitation of gene expression, normalized to GAPDH.
After the mice fasted for 4 hours, their blood was collected through retro-orbital bleeding before and after HFD feeding for 2, 4, 8, and 10 weeks. Plasma was separated by centrifugation. Total cholesterol (TC), high-density lipoprotein cholesterol (HDL-C), and triglycerides (TGs) were measured using enzymatic kits (BioSino, Beijing, China).
The livers were fixed and cryosectioned at 7 μm, as previously described.[18] Lipid disposition was visualized by Oil Red O staining. For quantitation analysis of hepatic lipid disposition, approximately 100 mg of liver sample was weighed and homogenized in 1 mL pre-cooled phosphate-buffered saline. Lipids were extracted with a mixture of chloroform and methanol (CHCl3/MeOH, 2:1), and dissolved in 0.5 mL 3% Triton X-100. Analysis of TG and TC content was determined using enzymatic methods as described above for plasma samples and normalized to liver weights.
Blood was collected before and after the HFD feeding for 8 weeks. Briefly, mice fasted for 4 h, and blood samples were collected at time 0 by retro-orbital bleeding. The mice were then challenged with glucose (2 g/kg body weight) by intraperitoneal injection. Blood samples were collected at 15, 30, 60, and 120 min after injection by retro-orbital bleeding. Plasma glucose was measured using an enzymatic kit (BioSino).
The entire aorta and aortic root sections were prepared as previously described.[19] Briefly, the entire aorta was cut open longitudinally and stained with Oil Red O. The total atherosclerotic burden in the entire aorta was presented as the percentage of Oil Red O-positive area in the entire inner surface area of the aorta. Aortic root sections were obtained by serial cross-sectioning at the aortic root level at 7 μm. The total atherosclerotic burden at the aortic root was visualized by Oil Red O staining.
All data are presented as the mean ± standard error of the mean. Statistical comparison was performed between each fat-removed group and the sham-operated group, using the Student’s t test. A P value of <0.05 was considered statistically significant.
No significant difference in weight gain was observed between the fat-removed groups and the sham-operated group [Figure 2A]. Compared with the sham-operated group, only the subcutaneous fats in the Epi-FR group were significantly increased [Figure 2B]. Hematoxylin and eosin (HE) staining showed no significant difference in the sizes of adipocytes between the fat-removed groups and the sham-operated group [Figure 2C]. Real-time PCR assay showed that genes related to adipogenesis (Pparg and Cebpa), lipogenesis (Dgat2), and lipid transport (Fabp4 and Cd36) were increased in the subcutaneous fat of the Epi-FR group compared with those of the sham-operated group, whereas no change in lipolysis-related genes (Atgl and Hsl) was found [Figure 2D]. In contrast, most of the detected genes in the epididymal fat of the suQ-FR group were unchanged [Figure 2E]. Our data demonstrated that partial adipose removal did not cause significant compensatory responses of residual fat depots in LDL-R KO mice.


The plasma TC levels of the four groups were increased by approximately threefold after 4- and 12-h fasting during HFD feeding, whereas no significant difference was observed between the fat-removed groups and the sham-operated group [Figure 3A and 3B]. The plasma TG levels of the four groups, however, did not change much after 4- or 12-h fasting during HFD feeding, with no significant difference observed between the fat-removed groups and the sham-operated group [Figure 3C and 3D]. No significant difference in HDL-C levels was found in the fat-removed groups as compared with the sham-operated group [Figure 3E]. Our data demonstrated that preliminary adipose removal did not protect against diet-induced hyperlipidemia in LDL-R KO mice.


After 10 weeks on the HFD, no significant decrease in plasma glucose level was found after 4- or 12-h fasting between the fat-removed groups and the sham-operated group [Figure 4A and 4B]. Consistently, no significant improvement in glucose clearance was observed in the fat-removed groups and the sham-operated group, either before [Figure 4C and 4D] or after [Figure 4E and 4F] HFD feeding for 8 weeks. Our data demonstrated that preliminary adipose removal did not protect against diet-induced insulin resistance in LDL-R KO mice.


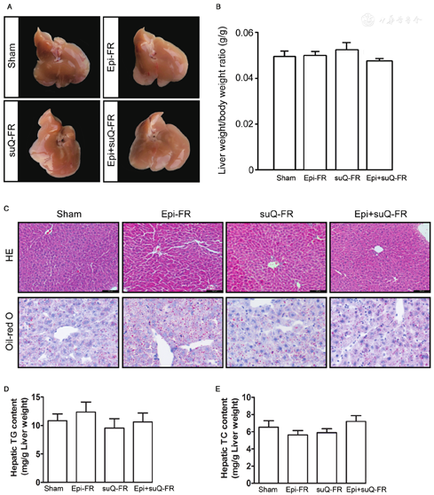
There was no significant alteration in the general hepatic appearance [Figure 5A] or total liver weight [Figure 5B] between the fat-removed groups and the sham-operated group. Oil Red O and HE staining showed that no significant improvement in hepatic lipid accumulation between the fat-removed groups and the sham-operated group [Figure 5C], and this was further confirmed by hepatic lipid extraction and direct detection of hepatic TG and TC content, as shown in Figure 5D and 5E. Our data demonstrated that preliminary adipose removal did not protect against diet-induced fatty liver in LDL-R KO mice.


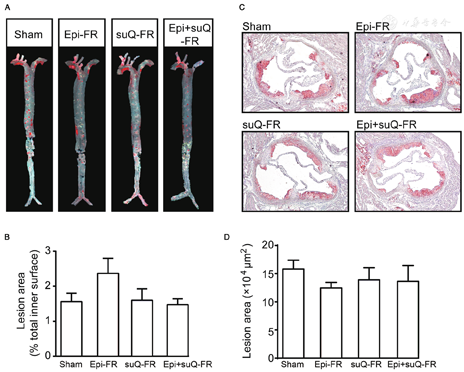
No significant decrease in atherosclerotic plaque burden, as visualized by Oil Red O staining, was observed in the entire aorta of the fat-removed groups and the sham-operated group [Figure 6A and 6B]. Consistently, no significant reduction in atherosclerosis was found in the aortic root of the fat-removed groups and sham-operated group [Figure 6C and 6D]. Our data demonstrated that preliminary adipose removal did not protect against diet-induced atherogenesis in LDL-R KO mice.


In this study, we explored the effects of preliminary adipose removal before the onset of obesity on diet-induced metabolic disorders in LDL-R KO mice. We observed that partial adipose removal exerted minor effects on the residual adipose, as the residual adipose mass, histopathology, and gene expressions were not significantly altered [Figure 2]. Preliminary adipose removal also did not protect against diet-induced metabolic disorders, including hyperlipidemia [Figure 3], insulin resistance [Figure 4], fatty liver [Figure 5], and atherosclerosis [Figure 6]. One possible explanation is that the functions of the residual white and brown adipose tissues, such as secretion of adipokines (eg, adiponectin, leptin, and resistin) and thermogenesis, which were not determined in this study, might improve as a compensatory response to fat removal, although the mass, histology, and pro-adipogenesis gene expression of the residual adipose tissues did not show a significant difference. Another possible explanation is that the potential protection against metabolic disorders and atherosclerosis due to partial adipose removal, if any, is too weak to be detected under such a strong stress induced by the HFD. Nevertheless, regardless of the exact reason for this issue, our data indicated that preliminary adipose removal before the onset of obesity might not represent a potent approach to prevent obesity-related metabolic disorders in the obesity-susceptible population.
Although fat removal was not a new concept, our study differed from early studies in the following points. First, previous studies explored the therapeutic effects of adipose removal in obese subjects with established metabolic disorders rather than non-obese subjects that are susceptible to developing obesity and subsequent metabolic disorders after HFD challenge[7,8,9,12]; that is, our study was focused on the preventive potency rather than the therapeutic potency of adipose removal. Second, our study used genetically modified mice with defects of LDL-R, an important player in lipid metabolism. Unlike wild-type mice or rats, which are resistant to developing hyperlipidemia and atherosclerosis even when challenged with HFD, LDL-R KO mice are naturally hypercholesteremic and atherosclerosis-prone, which could be further aggravated by HFD feeding, reminiscent of hypercholesteremic patients;[20] therefore, our disease model is more suitable for studying human metabolic disorders, especially atherosclerosis; last but not least, our study used multiple surgical protocols to remove adipose of different depots and compared the preventive potency of each protocol, rather than a single-depot adipose removal as seen in previous studies.[9,10,11,12,13,14,15,16] Taken together, our study is a full evaluation of the effects of adipose removal in preventing obesity-related metabolic disorders.
In addition to traditional subcutaneous and visceral adipose, perivascular adipose tissue (PVAT) is another fat depot that plays an important role in maintaining metabolic and vascular homeostasis.[21,22,23] In mice, PVATs mainly refer to peri-aortic adipose, whereas in humans, PVATs also include peri-coronary adipose.[24] It is estimated that mouse PVATs only account for approximately 3% of the total adipose mass,[25] and most importantly, PVATs start from the aortic root to the branch of the iliac artery, and surgery to remove the whole PVATs is not practicable. Therefore, PVAT removal was not discussed in the current study.
Vascular thrombotic occlusion after plaque rupture or erosion rather than plaque occlusion itself is the most widely known culprit for lethal cardiovascular events; therefore, it is important to explore plaque composition, including plaque cell composition, lipid and collagen content, fibrotic cap thickness, and necrotic core area, to predict plaque stability. The effects of combined removal of white and brown adipose tissues on diet-induced metabolic disorders and atherosclerosis were recently investigated,[26] and the study showed that removal of subcutaneous, epididymal, and brown adipose had no effects on atherosclerotic plaque area or composition but exacerbated diet-induced metabolic disorders, including hyperlipidemia, insulin resistance, and steatohepatitis. We demonstrated in this study that removal of epididymal or subcutaneous fat alone, as well as both epididymal and subcutaneous fat before the onset of obesity, did not exert beneficial effects against diet-induced metabolic disorders, including hyperlipidemia, insulin resistance, fatty liver, and atherosclerosis. Hence, it is reasonable to hypothesize that partial removal of white adipose only, as described in this study, would not change the plaque composition, which needs to be confirmed in further investigation.
In conclusion, we demonstrated here that removal of epididymal adipose or subcutaneous adipose alone or in combination before the onset of obesity did not protect against hyperlipidemia, insulin resistance, fatty liver, or atherosclerosis in LDL-R KO mice fed an HFD. Hence, adipose removal possibly does not represent a potential approach in preventing obesity-related metabolic disorders in the obesity-susceptible population.
None.
























