
2020年版《中华人民共和国药典》载录桔梗的功效为“宣肺、化痰、利咽、排脓”,现代临床用也主要于治疗肺系疾病,但《神农本草经》中桔梗的主治为胸胁痛、腹满、肠鸣、惊恐悸气,说明从汉代至今,桔梗的功效已发生了极大的变化。通过梳理历代本草文献中关于桔梗功效的记载,并与历代临床应用相对照,发现临床应用是影响本草著作中功效变化的主要因素,并且由于方药复杂的互动关系,使得本草文献中关于桔梗的功效的描述也与实际应用有一定的出入。因此为进一步厘清单味药物的功效,使单味药物功效描述更加规范化,有必要开展单味中药与配伍功效之间的比较研究,为临床精准应用提供理论依据。
版权归中华医学会所有。
未经授权,不得转载、摘编本刊文章,不得使用本刊的版式设计。
除非特别声明,本刊刊出的所有文章不代表中华医学会和本刊编委会的观点。
桔梗是临床治疗肺系病的常用药,为桔梗科植物桔梗的Platycodon grandioflorum(Jacq.)A.DC.的干燥根[1]。其始载于《神农本草经》,功效为“味辛,微温,主治胸胁痛如刀刺,腹满,肠鸣幽幽,惊恐悸气”[2];教科书《中药学》中桔梗的功效是“宣肺,利咽,祛痰,排脓”[3];最新2020年版《中华人民共和国药典》(以下简称“《药典》”)也为“宣肺,利咽,祛痰,排脓”,“用于咳嗽痰多,胸闷不畅,咽痛喑哑,肺痈吐脓”[1]。由此可见,从汉代至今,桔梗的功效发生了极大的改变,为什么会有如此大的改变,产生变化的原因是什么,目前尚未见到相关研究。笔者试图通过梳理历代本草文献中关于桔梗的功效的记载,并与历代临床应用情况相对照,探讨桔梗功效的演变过程以及产生变化的原因。以期以桔梗为例,认识中药功效变迁的过程及其动力。
为了简洁清楚地显示桔梗功效的沿革,笔者将自秦汉到清末主要的本草古籍和与药物功效相关的医书中记载的桔梗功效列为表1。需要说明的是,不少古籍将功效与主治混合记载,甚至用主治代替功效,本文一并收录。

历代桔梗功效的记载
历代桔梗功效的记载
| 朝代 | 出处 | 新增功效 | 沿用功效 |
|---|---|---|---|
| 汉 | 神农本草经[2] | 胸胁痛如刀刺,腹满,肠鸣幽幽 | - |
| 南北朝 | 名医别录[4] | 利五脏肠胃,补血气,除寒热风痹,温中,消谷,治咽喉痛,下蛊毒 | - |
| 本草经集注[5] | - | 胸胁痛如刀刺,腹满,肠鸣幽幽,惊恐悸气,利五脏肠胃,补血气,除寒热风痹,温中,消谷,治咽喉痛,下蛊毒 | |
| 唐 | 药性论[6] | 治下痢,破血,去积气,消积聚痰涎,主肺气、气逆喘促,除腹中冷痛,主中恶及小儿惊痫 | - |
| 新修本草[7] | - | 胸胁痛如刀刺,腹满,肠鸣幽幽,惊恐悸气,利五脏肠胃,补血气,除寒热风痹,温中,消谷,治咽喉痛,下蛊毒 | |
| 五代 | 日华子本草[8] | 下一切气,止霍乱转筋,养气除邪,僻温,破癥僻,养血排脓,补内漏 | 心腹胀痛,消痰,补虚,喉痹 |
| 宋 | 证类本草[9] | - | 胸胁痛如刀刺,腹满,肠鸣幽幽,惊恐悸气,利五脏肠胃,补血气,除寒热风痹,温中,消谷,治咽喉痛,下蛊毒 |
| 开宝本草[10] | - | 胸胁痛如刀刺,腹满,肠鸣幽幽,惊恐悸气,利五脏肠胃,补血气,除寒热风痹,温中,消谷,治咽喉痛,下蛊毒 | |
| 本草衍义[11] | 治肺热,气奔促,咳逆,肺痈 | 排脓 | |
| 金元 | 医学启源[12] | 肺经之引药,散寒呕,谓之舟楫,诸药中有此一味我,不能下沉 | 咽痛 |
| 本草衍义补遗[13] | 开提气血,气药中宜兼用之 | 载诸药不能下沉 | |
| 珍珠囊药性赋[14] | 除鼻塞,利隔气 | 咽痛,肺痈,诸药之舟楫,肺部之引经 | |
| 丹溪心法[15] | - | 痢疾腹痛苦梗开之 | |
| 汤液本草[16] | - | 与国老并行,为舟楫之剂 | |
| 明 | 本草发挥[17] | 不惟入肺,也能下气,配伍枳壳治胸中痞满不痛取其通肺利隔气也 | - |
| 神农本草经疏[18] | 邪在下焦者勿用 | 凡病气逆上升,不得下降, | |
| 本草蒙荃[19] | 开胸隔除上气雍,清头目散表寒邪,消恚怒,尤却怔忡,开提男子血气 | 驱胁下刺痛,通鼻塞,咽喉痛,中蛊毒,治肺热,肺痈排脓养血,为舟楫之剂,解小儿惊痫 | |
| 本草纲目[20] | 口舌生疮,目赤肿痛 | 主治引用了《本经》《别录》甄权、张元素、李杲诸说。 | |
| 本草乘雅半偈[21] | - | 胸胁痛如刀刺,腹满,肠鸣幽幽,惊恐悸气 | |
| 本草征要[22] | 治郁证 | 清肺热除肺痿,通鼻塞理咽喉。排脓行血,下气消痰,定痢疾腹痛,止胸胁烦疼,为舟楫之剂,风证、郁证皆不可缺 | |
| 药鉴[23] | - | 止喉疼,除鼻塞,利隔气,疗肺痈 | |
| 雷公炮制药性解[24] | - | 肺热咳嗽,气奔促,清喉利隔,载诸药入肺,专疗肺疾,下部药中勿用,恐其上载不能下达也 | |
| 医宗必读[25] | - | 为舟楫之剂,肺经要药 | |
| 药品化义[26] | - | 力开提利隔 | |
| 本草正[27] | - | 舟楫之剂,解中恶,蛊毒,惊痈、怔忡 | |
| 清 | 本草新编[28] | - | 润胸隔,除上气雍闭,清头目,散表寒邪,祛邪下刺痛,通鼻中窒塞,治咽喉肿痛,消肺热肺痈,消恚怒,引诸药上升,解小儿惊痫,提男子血气 |
| 本草通玄[29] | 也能清肃下行,肺为主气之脏,故能使诸气下降,世人称为上升之剂,不能下行,失其用也 | 为舟楫之剂,引诸药上升 | |
| 本草详节[30] | - | 为舟楫之剂,载诸药不致下沉,世以上升之剂,不能下降,昧其用也。不知惟上入肺,肺为主气之脏,故能能使诸气下降也 | |
| 清 | 本草易读[31] | - | 治口舌疮疡,疗咽喉痛,治胸隔壅塞,排脓血,治郁证,散结滞,消肿硬,治肺痈已溃,止胸痛如刺,行气下冲,除鼻塞,不能下沉 |
| 本草备要[32] | - | 泻肺热,散寒邪,载药上浮,清利头目,开胸隔滞气 | |
| 本经逢原[33] | 痘疹下部不能起发,为之切忌,以其性升,能阻药力于上,不得下达也。惟阴虚久嗽不宜用,以其通阳泄气也 | 清肺气,利咽喉,为肺部引经,又能开发皮腠 | |
| 本草从新[34] | - | 既上行又下气,治胸中痞满不痛,治咽喉口舌诸病 | |
| 本草崇原[35] | - | 少阳之胁痛,上焦之胸痹,中焦之肠鸣,下焦之腹满。元素谓桔梗载诸药不下沉。 | |
| 本草求真[36] | - | 开提肺中风寒,载药上行,既能升又能降 | |
| 本草述钩元[37] | - | 开提气血,中焦为气之所出,如有痰水饮食压在气上,惟用桔梗开通雍塞之道,升提其气上行,痰水饮食降下 | |
| 本草害利[38] | - | 开提气血,清利头目咽喉,开胸隔气,肺火郁于大肠,宜此开之,舟楫之剂 气逆上升,不得下降,若下焦阴虚而浮,及邪在下焦者,攻补下焦药中勿入 | |
| 本草撮要[39] | - | 为诸药之舟楫,开提肺气散风寒,扫上部之邪氛,清利咽喉,下利腹痛,腹满肠鸣 | |
| 本草便读[40] | - | 诸药之舟楫,开提肺气散风寒,清利咽喉平咳逆,升而复降,宣胸快膈有功,泻郁消痰多用 | |
| 本草思辩录[41] | - | 能升能降,能散能泄 |
由上表可知,《神农本草经》中首次记载了桔梗的功效,称“味辛,微温,主治胸胁痛如刀刺,腹满,肠鸣幽幽,惊恐悸气”[2],后《名医别录》称其“味苦,有小毒,利五脏肠胃,补血气,除寒热风痹、温中、消谷,治咽喉痛,下蛊毒”[4]。其后《本草经集注》《新修本草》综合二者之言,概而述之,其后的主流本草,如《证类本草》《开宝本草》均引用均沿袭二书功效,直到金元以后,上述功效从大多数常见本草书中消失,只有明代《本草乘雅半偈》曾有提及,清代《本草崇原》虽认为能治下焦病,但表述与《神农本草经》已不相同。
再看桔梗功效的增益,除了上述《名医别录》的新增内容,甄权在《药性论》 “破血,去积气,消积聚痰涎,主肺气、气逆喘促,除腹中冷痛,主中恶及小儿惊痫”[6],《日华子本草》则指出“桔梗,下一切气,止霍乱转筋,心腹胀痛,补五劳,养气,除邪,辟湿,补虚,消痰,破癥瘕,养血,排脓,补内漏及喉痹”[8],但是这些新增功效并没有被前述主流本草吸收,但是《本草衍义》则吸收“排脓”这一功效,并首次提出桔梗能治肺痈。
金元时期,张元素首次在《医学启源》中提到桔梗为“肺经之引药”,将其比作“舟楫”,并认为其“不能下沉”[12],只能治疗上焦疾病,如指出咽中疼痛须加桔梗方能除。李东垣深受其影响,在《珍珠囊补遗药性赋》中提出桔梗“味厚气薄,浮而升,阳也”,“且可用于胸膈咽喉肺部及头部疾病”[14]。王好古的《汤液本草》继承了张元素、李东垣的理论,并进一步认为桔梗“与国老并行,同为舟楫之剂。如将军苦泄峻下之药,欲引至胸中至高之分成功,非此辛甘不居,譬如铁石入江,非舟楫不载,故用辛甘之剂以升之也”[16]。朱丹溪也赞同张元素对桔梗功效特点的认识,其在《本草衍义补遗》中说道: “桔梗能开提气血,气药中宜兼用之。桔梗能载诸药不能下沉,为舟楫之剂耳。”[13]
由此可见,金元时期,是桔梗功效发生变化的重要节点,医家们对桔梗功效的认识由汉唐时期主要治疗中焦、下焦疾病,转为主要用于上焦疾病,并认为桔梗只能主升,不能下降。
明代,《神农本草经疏》用桔梗载药上行的理论解释了其治疗惊恐悸气的原因,认为桔梗“味厚气轻,阴中之阳,升也”且“惊恐悸气者”多由“心脾气血不足”所致,诸补心药需借桔梗“升上之力,以为舟楫承载之用”,强调桔梗“属阳而升,凡病气逆上升,不得下降,及邪在下焦者勿用”[18]。《本草蒙筌》《雷公炮制药性解》《医宗必读》也都秉承张元素的观点和认识,称桔梗为“舟楫之剂,载诸药不致下坠”,为“肺经要药”,并认为“下部药中勿用,恐其上载而不能下达也”[19,24, 25]。张景岳的《本草正》对桔梗载药上行的功效和用途进行了进一步的发挥和补充,使张元素对于桔梗为“肺经之引药”的观念得以扩展[27]。认为桔梗性浮,如“载散药”可“散寒邪”;“载凉药”,可“清咽疼喉痹,亦治赤目肿痛”; “载肺药”,可“解肺热、肺痈、鼻塞、唾脓、咳嗽”。可见,明代诸多医家对于桔梗功效和作用的认识观念均秉承于张元素,认识的视角均在于桔梗功效的本身而不是其作用的脏腑对象。
明末李中梓却把视角转移或者扩展到桔梗对脏器功能的改变上,进而提出桔梗也具有下降的功效。其在《本草通玄》中认为“按桔梗之用,惟其上入肺经,肺为主气之脏,故能使诸气下降”,因此,世人多以为桔梗“为上升之剂,不能下行”,是“失其用矣”[29]。这一观点,得到了清代医家们的肯定。《本草详节》认为“桔梗为舟揖之剂,载诸药不致下沉,世以上升之剂,不能下降,昧其用矣。不知惟上入于肺,肺为主气之脏,故能使诸气下降也”[30]。清代医家又重新肯定了汉唐时期对于桔梗功效的认识,《本草崇原》认为桔梗可“治少阳之胁痛,上焦之胸痹,中焦之肠鸣,下焦之腹满”,并批判“张元素不参经义,谓桔梗乃舟楫之药,载诸药而不沉”的认识,认为这是“元素杜撰之言”[35]。《本草述钩元》亦认为桔梗能“下一切气,肺金得令则浊气自下行。能开提气血,盖中焦为气所从出之处,如有痰水饮食压在气上,惟用桔梗开通壅塞之道,升提其气上行,能使痰水饮食降下也”[37]。《本草思辨录》直接写道:“桔梗能升能降,能散能泄,四者兼具。”[41]理论上如是说,但主治仍以肺部、咽喉等上焦疾病为主。
到了现代,桔梗的功效在教材与《药典》中已趋于一致,表2为历版《药典》,记载的桔梗功效。

历版《药典》桔梗功效的记载
历版《药典》桔梗功效的记载
| 历版《药典》(年) | 相关记载 |
|---|---|
| 1963[42] | 苦辛微温,宣肺,散寒,消痰排脓,用于外感咳嗽,咽喉肿痛,肺痈咳嗽脓血 |
| 1977[43] | 甘苦辛,微温,祛痰利咽排脓。用于痰多咳嗽,咽喉肿痛,肺脓疡,咳吐脓血 |
| 1985[44] | 苦辛平,归肺经,宣肺,利咽,祛痰,排脓,用于咳嗽痰多,胸闷不畅,咽痛喑哑,肺痈吐脓,疮疡脓成不溃 |
| 1990[45] | 苦辛平,归肺经,宣肺,利咽,祛痰,排脓,用于咳嗽痰多,胸闷不畅,咽痛喑哑,肺痈吐脓,疮疡脓成不溃 |
| 1995[46] | 苦辛平,归肺经,宣肺,利咽,祛痰,排脓,用于咳嗽痰多,胸闷不畅,咽痛喑哑,肺痈吐脓,疮疡脓成不溃 |
| 2000[47] | 苦辛平,归肺经,宣肺,利咽,祛痰,排脓,用于咳嗽痰多,胸闷不畅,咽痛喑哑,肺痈吐脓,疮疡脓成不溃 |
| 2005[48] | 苦辛平,归肺经,宣肺,利咽,祛痰,排脓,用于咳嗽痰多,胸闷不畅,咽痛喑哑,肺痈吐脓,疮疡脓成不溃 |
| 2010[49] | 苦辛平,归肺经,宣肺,利咽,祛痰,排脓,用于咳嗽痰多,胸闷不畅,咽痛喑哑,肺痈吐脓 |
| 2015[50] | 苦辛平,归肺经,宣肺,利咽,祛痰,排脓,用于咳嗽痰多,胸闷不畅,咽痛喑哑,肺痈吐脓 |
| 2020[1] | 苦辛平,归肺经,宣肺,利咽,祛痰,排脓,用于咳嗽痰多,胸闷不畅,咽痛喑哑,肺痈吐脓 |
通过上表可以看出以下3点情况。①桔梗的性味在1963年版药典中记录为苦辛微温,1977年版《药典》记录为甘苦辛微温,且2版都没有提到归经。其后历版《药典》里桔梗的性味均为苦辛平,归肺经。②桔梗的功效,除1977年版外,历版都提到了宣肺;除1963年版以外,历版都提到了利咽;历版都记载了桔梗祛痰排脓的功效。③桔梗的主治1963年版和1977年版均提到了咳嗽,咽喉肿痛,肺痈吐脓,1985年版至2020年版均加上了胸闷不畅,喑哑,其中1985年版到2005年版还加上了疮疡脓成不溃,从2010年版开始治疗疮疡脓成不溃这个功效就被舍弃了。
历版《药典》桔梗功效继承了古代治疗呼吸系统疾病和排脓的功效,“排脓”首见于五代的《日华子本草》,其他是宋元以后增益的功能,没有承袭《神农本草经》的功效。
《伤寒杂病论》被称为方剂之祖,代表了东汉以前方剂的发展水平,其有关桔梗的方剂如表3。

经方中含桔梗方剂的治疗主症情况表
经方中含桔梗方剂的治疗主症情况表
| 方名 | 主治 |
|---|---|
| 三物白散 | 寒实结胸 |
| 桔梗白散 | 咳而胸满,振寒,脉数,咽干不渴,时出浊唾腥臭,久久吐脓如米粥;咽痛,与甘草汤 |
| 桔梗汤 | 咳而胸满,振寒,脉数,咽干不渴,时出浊唾腥臭,久久吐脓如米粥 |
| 通脉四逆汤 | 咽痛,去芍药加桔梗(方后加减法中内容) |
| 侯氏黑散 | 四肢烦重,心中恶寒不足 |
| 薯蓣丸 | 虚劳诸不足;风气百疾 |
| 排脓散 | 金疮;并主痈脓 |
| 竹叶汤 | 面正赤,喘而头痛;发热 |
从表3可以看出,经方中含桔梗的方剂治疗的疾病主要在肺部(肺痈、咳嗽、喘)、胸部(寒实结胸、胸满)、咽喉部(咽痛、咽干)、四肢(四肢烦重)、全身性疾病(虚劳诸不足)以及外感类疾病(面赤、发热、风气百疾),还指出可以疗“金疮”“痈脓”。
《备急千金要方》集唐代以前诊治经验之大成,被誉为中国最早的临床百科全书,《千金翼方》为《备急千金要方》的补充,二书为唐代以前方剂的总结,其中含桔梗的方剂如表4。

《备急千金要方》《千金翼方》[51]桔梗方剂的主症情况表
《备急千金要方》《千金翼方》[51]桔梗方剂的主症情况表
| 方名 | 主治 |
|---|---|
| 朴硝荡胞汤 | 治妇人立身已来全不产,及断续久不产三十年 |
| 秦椒丸 | 治妇人绝产,生来未产,荡涤脏腑,使玉门受子精 |
| 半夏茯苓汤 | 治妊娠阻病,心中愦闷,空烦吐逆,恶闻食气四肢百节烦疼沉重,疲极黄瘦 |
| 钟乳汤 | 治妇人乳无汁水 |
| 治产后上气方 | 治产后上气,及妇人奔豚气,积劳,脏气不足,胸中烦躁 |
| 竹叶汤 | 治产后中风,发热,面赤,喘气,头痛 |
| 吴茱萸汤 | 治妇人先有寒冷,胸满痛或心腹刺痛,或心腹刺痛,或呕吐食少,或肿,或寒,或下痢,气息欲绝 |
| 泽兰汤 | 治产后余疾,冻脓,里急,胸胁满痛,咳嗽呕血,寒热,小便赤黄,大便不利 |
| 竹茹汤 | 治妇人汗血、吐血、尿血、下血 |
| 治虚劳方 | 治劳损,产后无子,子门闭 |
| 柏子仁丸 | 治五劳七伤,赢冷瘦削,面无颜色,饮食减少,产后无子 |
| 三石泽兰丸 | 治风虚不足,通血脉,补寒冷 |
| 大平胃泽兰丸 | 治男女五劳七伤,定意志,除烦满,虚冷赢瘦,月水往来不调,体不能动 |
| 治女人带下诸病方 | 治带下诸病无子 |
| 龙胆汤 | 治小儿惊痫 |
| 五物甘草生摩膏 | 治少小新生,肌肤幼弱,喜为风邪所中,身体壮热,或中大风,手足惊掣, |
| 调中汤 | 治小儿春秋月晨夕中暴冷,冷气析其四肢,热不得泄,则壮热,冷气入胃,变下痢,或欲赤白滞起数去,小腹胀痛,极壮热,气脉洪大,或急数者,服之絷便歇,下亦瘥也,但壮絷不吐下者,亦主之 |
| - | 治八岁以上儿,热结痰实,不能食 |
| - | 治口数生疮,连年不瘥 |
| 治喉痹及毒气方 | 治喉痹及毒气 |
| 大八风散 | 治诸缓风湿痹脚弱方常如忧恚,不能食饮者 |
| 秦艽散 | 治内无久新,卒得不知人,四肢不仁,一身尽痛,偏枯不随,不能屈仲,洗洗寒热,头目眩倒,或口面僻 |
| 大金牙酒 | 治瘴虐毒气中人,风冷湿痹,口面僻,半身不遂,手足拘挛,历节肿痛,甚者小腹不仁,名日脚气,无所不治 |
| 卫侯青膏 | 治百病,久风头眩,鼻塞,清涕泪出,霍乱吐逆,伤寒咽痛,脊背头项强,偏枯拘挛,或缓或急,或心腹久寒,积聚疼痛,咳逆上气,往来寒热,鼠漏瘰疬,历节疼肿,关节尽痛,男子七伤,胪胀腹满,羸瘦不能饮食,妇人生产余疾诸病,疥恶疮,痈肿阴蚀,黄疸发背,马鞍牛领疮肿 |
| 神明青膏 | 治鼻中干,灌之并摩服 |
| 蛮夷酒 | 治久风枯挛,三十年着床,及诸恶风,眉毛堕落 |
| 蛮夷酒 | 治八风十二痹,偏估不随,宿食,久寒虚冷,五劳七伤,及妇人产后余疾,月水不调 |
| 秦艽散 | 治半身不遂,言语错乱,乍喜乍悲,角弓反张,皮肤风痒 |
| 岁旦屠苏酒方 | 辟疫气,食人不染温病及伤寒 |
| 度瘴发汗青散 | 治伤寒敕色,恶寒发热,头痛项强,体疼 |
| 崔文行解散 | 治时气不和,伤寒发热 |
| - | 治伤寒,头痛项强,身热,腰疹痈,往来有时 |
| 大五补汤 | 治时行后变成瘴疟 |
| 补肝散 | 治左胁偏痛久,宿食不消,并目昏,风泪出,见物不审,而逆风寒偏甚,消食破气 |
| 槟榔汤 | 治肝虚寒,胁下痛,胀满气急,目昏浊,视物不明 |
| 人参酒 | 治筋虚极,则筋不能转,十指爪皆痛,数转筋,或交接过度,或病未平复交接,伤气,内筋绝,舌卷唇青,引卵缩,脉疼急,腹中绞痛,或便欲绝,不能饮食 |
| 芫花散 | 治一切风冷痰饮,癖疟,万医所不治者,皆治之 |
| - | 治寒气卒于五脏六腑中,则发心痛 |
| 温中当归汤方 | 治蛔虫咬时心腹中痛发作肿聚,往来上下,痛有休止,多热喜涎出 |
| 犀角丸方 | 治久心痛、腹痛积年不定,不过一时间还发,甚则数日不能食。又便出干箅,穷于下方不能瘥,用此方,数日即愈 |
| 治心腹蕴蕴然痛方 | 治心腹蕴蕴然痛 |
| 蜀椒散 | 治胸痹达背 |
| 入顶散 | 治头面胀满,脑偏枯,发作有时,状似刀刺,失声,阴阴然疼,面目变青 |
| - | 治小肠热胀,口疮 |
| 薯蓣丸 | 治头目眩冒,心中烦郁,惊悸狂癫 |
| 人参汤 | 治风邪鬼气,往来发作,有时或无时 |
| - | 不欲闻人声,定志下气方 |
| 镇心汤 | 治风虚劳冷,心气不足,喜忘恐怖,神志不定 |
| 大镇心散 | 治心虚惊悸,梦寤恐畏 |
| 镇心丸 | 治男子妇人虚损,梦寤惊悸,或失精神,妇人赤白注漏,或月水不利,风邪鬼注,寒热往来,腹中积聚,忧忿结气,诸病皆悉主之 |
| 小镇心丸 | 治心气少弱,惊虚振悸,胸中逆气,魇梦参错,谬忘恍惚 |
| 菖蒲益智丸 | 治喜忘恍惚,破积聚,止痛安神定志,聪明耳目 |
| - | 治虚胀,胁痛肩息,有时发作,悉补之 |
| - | 治脾胃俱虚,苦饥寒痛 |
| 大曲丸 | 主消谷断下温和又寒冷者,长服不患霍乱 |
| - | 治夏月暴冷,忽则壮热泄痢,引饮热汤,下断变通身浮肿,成冷下结,脉沉细小数 |
| 温中汤 | 治小儿夏月积冷,洗浴过度,及乳母亦将冷洗浴,以冷乳饮儿,儿壮热忽值暴雨,凉加之,儿下如水,胃虚弱,则面青肉冷,眼陷干呕者,宜先与此调其胃气,下即止 |
| - | 治小儿夏月暴寒,寒入胃则暴下如水,四肢被寒所折,则壮热者,热不除,经月许日变,通身虚满,腹痛,其脉微细,服此汤一剂,得数后渐安神 |
| 干姜汤 | 治饮食辄噎 |
| 大露宿丸 | 治气极虚寒,皮痹不已,内舍于肺,寒气入客于六腑,腹胀虚满,寒冷积聚百病 |
| 硫黄丸方 | 治气极虚寒饮,胸中痰满,心腹痛,气急,不下饮食 |
| 七气丸 | 治七气 七气者,寒气、热气、怒气、恚气、喜气、忧气、愁气 |
| 桔梗破气丸方 | 治气上下否塞不能息 |
| - | 治气上不得卧,神秘方 |
| - | 治卒中风,寒冷瘟气入腹,虚胀急满,抢心,胸胁叉痛,气息不通,脉弦紧,汗不出,及得伤寒方 |
| - | 治风治气入腹,忽然绞痛,坚痛,急如吹,大小便闭,小腹有气结如斗大,胀满起,其脉弦,老者沉迟方 |
| 金牙散 | 治鬼疰风邪,鬼语尸疰,或在腰脊胸胁,流无常处,不喜见人,志意不定,面目脱色,目赤鼻张,唇干甲黄 |
| 十疰丸 | 治十种疰:气疰、劳疰、鬼疰、冷疰、生人疰、死人疰、尸疰、食疰、水疰、土疰 |
| 五味子汤 | 治唾中有脓血,牵胸胁痛 |
| - | 治胸膈心腹中痰水冷气,心下汪洋嘈烦,或水鸣多唾,口中清水自出,胁肋急胀痛,不欲食,此皆胃气弱受冷故也,其脉喜沉弦细迟,悉主之 |
| 姜椒汤 | 治胸中积聚痰饮,饮食减少,胃气不足,咳逆呕吐 |
| 大五饮丸 | 治五种饮:一日留饮,停水在心下;二日饮,水在两胁下;三日淡饮,水在胃中;四日溢饮,水溢在膈上、五脏间;五日流饮,水在肠间,动摇有声 |
| 中军侯黑丸 | 主饮停结,满闷目暗 |
| 杜仲酒方 | 治肾脉逆小于寸口,膀胱虚寒,腰痛,胸中动通 |
| 肾沥散 | 治男子五劳七伤,八风十二痹,无有冬夏,悲忧憔悴,凡是病皆须服之 |
| 黄芪理中汤方 | 治上焦虚寒,短气不续,语声不出 |
| 厚朴汤方 | 治上焦闭塞,干呕,呕而不出,热少冷多,好吐白沫清涎,吞酸 |
| 内补散 | 治痈疽发背,妇人乳痈,诸疖,未溃者便消,不消者令速溃疾愈 |
| 排脓内塞散方 | 治大疮热退,脓血不止,疮中肉虚疼痛 |
| 内补散 | 治痈疽发背已溃,排脓生肉 |
| 李根皮散方 | 治痈疽发背及小儿瘰疬 |
| 治肠痈汤方 | 治肠痈 |
| - | 治万病蛊毒风气寒热 |
| 周白水侯散 | 治心虚劳损,令人身轻目明,服之八十日,百骨间寒热除,百日外无所苦 |
| 镇心丸 | 治损心不能言语,心下悬急苦痛,举动不安,数数口中腥,客热心中 |
| 紫石寒食散 | 治伤寒已愈不复 |
| 大草乌头丸 | 治寒冷虚损,五十年心腹积聚百病,邪气往来,厥逆抢心,痹顽羸瘦骨立,不能食 |
| 匈奴露宿丸 | 治毒冷 |
| 通脉四逆汤 | 治下痢清谷,内寒外热,手足厥逆,脉微欲绝,身反恶寒,其人面赤,或腹痛干呕,或 咽痛,或痢止,脉不出 |
| - | 治阳气断绝不起 |
| 小秦艽散 | 治风虚疥瘙痒 |
| 丹参酒 | 治恶风疼痹不仁,恶疮不瘥,无痂,须眉秃落 |
| 秦王续命大八风散 | 治诸风五缓六急,或浮肿,嘘吸微痹,风虚不足,并补益脏气最良 |
| 八顶散 | 治三十六种风,偏枯不遂方 |
| 续断止血汤 | 治先便后血,此为近血方 |
| - | 治胸心逆满,牵引腰背疼痛,食饮减少 |
| 大黄甘草丸 | 治久寒,胸胁支满,忧思伤损,奔气膈气,肠中虚冷,呼吸短气,不得饮食,痰气,肿聚辄转上下,眩冒厥绝,颜色恍惚,梦寤不定,羸瘦萎黄,经年不起 |
| 金牙散 | 治鬼注风邪,鬼语尸注,或在腰脊胸胁,流无常处,不喜见人,意志不定,面目脱色,目赤鼻张,唇干甲黄 |
| 桔梗丸 | 治诸注万病,毒注、鬼注、食注、冷注、痰饮,宿食不消,并酒方 |
| - | 治产后先痢鲜血,后杂脓及腹中绞痛 |
| - | 治诸霍乱,因宿食及冷者,吐逆腹中绞痛吐痢,若冷者,加桔梗、干姜以水煮取汁 |
| 五石更生散 | 治男子五劳七伤、虚羸着床,医不能治,服此无不愈。唯久病者服之;其年少不识事,不可妄服之;明于治理能得药适,可服之;年三十勿服;或肾冷脱肛阴肿服之尤妙 |
注:表中蛮夷酒有2处,方名相同,组成不同,但都有桔梗
表4可以看出,《备急千金要方》《千金翼方》含桔梗的方剂可以治疗的疾病包括了内外妇儿各科,比之《伤寒杂病论》,应用范围虽然大为扩展,但功效方面,则主要是唐以前本草文献记载的体现,如龙胆汤治疗小儿惊痫,大镇心散治疗心虚惊悸,吴茱萸汤治疗胸腹刺痛,通脉四逆汤治疗下痢清谷,又如竹茹汤补血气,蛮夷酒治寒热风痹,调中汤温中,通脉四逆汤治咽痛等,反映了本草记载功效对临床的指导作用。
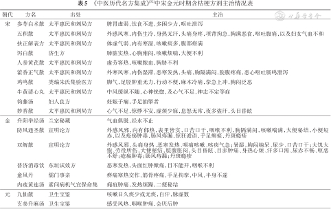
到了宋代,医学发展迅速,方书数量激增,很难用一部或两部方书代表宋代的方剂成就,以裘沛然主编的《中医历代名方集成》大概反映了宋代方剂成就,其中含桔梗的方剂如表5。

《中医历代名方集成》[52]中宋金元时期含桔梗方剂主治情况表
《中医历代名方集成》[52]中宋金元时期含桔梗方剂主治情况表
| 朝代 | 方名 | 出处 | 主治 |
|---|---|---|---|
| 宋 | 参苓白术散 | 太平惠民和剂局方 | 脾胃虚弱,饮食不进,多困少力,呕吐泄泻 |
| 五积散 | 太平惠民和剂局方 | 外感风寒,内伤生冷,身热无汗,头痛身疼,项背拘急,胸满恶食,呕吐腹痛,以及妇女气血不和 | |
| 扶正解表方 | 太平惠民和剂局方 | 体虚气弱,内有寒湿,咳嗽痰多,腹部痞满 | |
| 泻白散 | 济生方 | 肺脏实热,心胸雍闷,咳嗽烦喘,大便不利 | |
| 人参黄芪散 | 太平惠民和剂局方 | 虚劳客热,咳嗽脓血,胸胁不利 | |
| 藿香正气散 | 太平惠民和剂局方 | 外寒风寒,内伤湿滞,恶寒发热,头痛,胸隔满闷,脘腹疼痛,恶心呕吐肠鸣泄泻 | |
| 鸡鸣散 | 类编朱氏集验医方 | 脚气,足胫肿重无力,行动不便,麻木冷痛,挛急上冲,胸闷泛恶 | |
| 牛黄清心丸 | 太平惠民和剂局方 | 中风缓纵不随,心神恍惚,及心气不足,神志不定等症 | |
| 钩藤汤 | 妇人良方 | 妊娠子痫,手足抽掣者 | |
| 妙香散 | 太平惠民和剂局方 | 心气不足,惊悸不安,虚烦少寐,息怒无常,夜多盗汗,头目昏眩 | |
| 金 | 升阳举经汤 | 兰室秘藏 | 气血俱脱,经水不止 |
| 防风通圣散 | 宣明论方 | 外感风邪,内有郁热,表里皆实,口苦口干,咽喉不利,胸隔满闷,咳嗽喘满,大便秘结,小便短赤,以及疮疡肿毒,肠风痔漏,惊狂谵语,手足瘈瘲,丹斑瘾疹 | |
| 双解散 | 宣明论方 | 外感风邪,头痛身热、恶寒发热、咽痛咳嗽、咳痰气急;暑湿,胸闷纳呆、尿少、口苦口干;大饥大饱、劳役所伤,大便秘结,脘腹胀闷,头目昏眩、目赤肿痛、身热心烦、汗多口渴、尿赤不畅、呕恶不舒;疮疡肿毒;肠风痔漏;丹斑瘾疹 | |
| 普济消毒饮 | 东垣试效方 | 恶寒发热,头面红肿焮痛,目不能开,咽喉不利 | |
| 愈风丹 | 儒门事亲 | 痹痛寒热交作,筋骨疼痛,手足拘挛,中风,半身不遂 | |
| 内疏黄连汤 | 素问病机气宜保命集 | 痈疽肿痛,发热烦躁,二便秘结 | |
| 元 | 九仙散 | 卫生宝鉴 | 咳嗽日久痰少或无痰,自汗,脉虚数 |
| 玄参升麻汤 | 卫生宝鉴 | 感受风热,咽喉肿痛,会厌后肿 |
由表5可以看出,宋代含桔梗方的主治虽然在本草功效约定的范围内,如“利五脏肠胃”治疗泄泻腹痛,如五积散、藿香正气散;能“除寒热风痹”治疗中风缓纵不随,如牛黄清心丸;能“温中补虚”治疗脾胃虚弱,如参苓白术散;治“惊恐悸气”,如秒香散。但是,有8首是治疗胸闷、咳嗽、化脓等肺部疾病的方剂,占入选总数的近一半,为此前本草功效所未载。
金元时期,医家们受理学思维方法影响,建立了法象分析药效的体系,即通过药物外在的颜色、形象、气味等来概括总结药物的功效,金元四大家在在法象思维的影响下,不断的完善药物的归经、升降浮沉的理论,由此提出了桔梗归肺经,为“舟楫”,“只升不降”的观点,是有临床基础的。当然,指桔梗的功效为只能治疗上焦及头面部疾病也失之简化,但从表5可以看出,在临床上桔梗还是用于下焦疾病的,如内疏黄连汤用来治疗大便秘结,还能活血消肿,说明古代本草功效理论与其实际应用具有不一致性。
明末清初,部分医家开始批判张元素不参经义,《神农本草经》中桔梗的功效再一次被医家重视,倡导桔梗可升可降,可引诸药上行,又可下气。

《中医历代名方集成》中明清时期含桔梗方剂的主治情况表
《中医历代名方集成》中明清时期含桔梗方剂的主治情况表
| 朝代 | 方名 | 出处 | 主治 |
|---|---|---|---|
| 明 | 紫菀汤 | 证治准绳 | 肺虚久咳,痰中带血及肺痿 |
| 柴葛解肌汤 | 伤寒六书 | 感受风寒,郁而化热,恶寒渐轻,身热增盛,无汗头痛,目疼鼻干,心烦不眠,眼眶痛 | |
| 荆防败毒散 | 摄生众妙方 | 外感风寒湿邪,恶寒发热,头痛,肢体疼痛,无汗,鼻塞声重,咳嗽有痰,胸隔痞满 | |
| 十味芎苏散 | 医学入门 | 四时伤寒,症见发热头痛现多用于感冒偏头痛 | |
| 犀角消毒丸 | 证治准绳 | 治痘诊余毒,一切疮毒 | |
| 黄龙汤 | 伤寒六书 | 胃肠燥热而气血不足,腹痛拒按,便秘,腹胀硬痛 | |
| 清气化痰丸 | 医方考 | 痰热内结,咳嗽痰黄,粘稠难咳,胸隔痞满,甚则气急呕恶 | |
| 托里益气汤 | 医学入门 | 疮疡气血不足,不能起发溃破,或溃后不敛 | |
| 五福化毒丹 | 寿世保元 | 热毒蕴结,口舌生疮,口臭颊热,咽喉肿痛 | |
| 玄参升麻汤 | 证治准绳 | 心脾雍热,舌上生疮 | |
| 滋阴降火汤 | 寿世保元 | 虚火上升,喉内生疮 | |
| 淮安狗皮膏 | 疡科选粹 | 风寒湿痹,关节疼痛,跌打损伤,筋骨疼痛,痈疽发背,诸疮疡肿痛 | |
| 天王补心丹 | 摄生秘剖 | 阴血不足导致的失眠,心悸等症 | |
| 清 | 通乳丹 | 傅青主女科 | 产后气血不足,乳汁点滴皆无 |
| 百合固金汤 | 医方集解 | 肺肾阴亏,咽燥口干,咳嗽潮热,痰中带血 | |
| 午时茶 | 经验百病内外方 | 风寒感冒,寒湿阻滞,食积不化,胸闷腹泻 | |
| 葱豉桔梗汤 | 通俗伤寒论 | 风温初起,头痛身热,微恶风寒,咳嗽咽痛者 | |
| 银翘散 | 温病条辨 | 温病初起头痛口渴,咳嗽咽痛, | |
| 桑菊饮 | 温病条辨 | 风温初起,症见咳嗽咽痛者 | |
| 宣毒发表汤 | 医宗金鉴 | 麻疹初起,恶寒发热 | |
| 加减葳蕤汤 | 通俗伤寒论 | 素体阴虚,复感外邪,咽干口渴等症 | |
| 黄连上清丸 | 清太医院配方 | 心隔烦热,牙龈肿痛,口舌生疮,咽喉红肿,暴发火眼,大便燥结,小便黄赤 | |
| 清温败毒饮 | 疫疹一得 | 一切火热之证 | |
| 血府逐瘀汤 | 医林改错 | 淤血凝滞,经闭不行,经行腹痛,头痛胸痛日久不愈,呃逆日久不止,心悸失眠 | |
| 会厌逐瘀汤 | 医林改错 | 小儿痘发五六天后饮水即呛者 | |
| 涌泉散 | 清太医院配方 | 产后乳少 | |
| 夏枯草膏 | 医宗金鉴 | 瘿瘤,瘰疬,痰核 | |
| 内消瘰疬丸 | 疡医大全 | 瘿瘤,瘰疬,痰核 | |
| 杏苏散 | 温病条辨 | 外感凉燥,头微痛,恶寒,咳嗽痰稀,鼻塞 | |
| 止嗽散 | 医学心悟 | 风邪犯肺,咳嗽咽痛,微有恶风发热 | |
| 香贝养营汤 | 医宗金鉴 | 瘰疬,乳癌,日久体虚,气滞痰凝 | |
| 清胃散 | 医宗金鉴 | 小儿目胞内生眦,初起如麻疹,后长成痘,赤涩泪出 | |
| 清咽利隔丸 | 清太医院配方 | 咽喉疼痛 | |
| 雷击散 | 急救经验良方 | 中恶,客杵及痰厥,突然昏厥,人事不醒,面色苍白,痰涎壅盛,吹入鼻中取嚏 |
明代末期,随着医家们对药物认识更加深入,开始分列药物专项,如《药品化义》称桔梗“力开提利膈”,到清代桔梗功效逐渐增多,如《本草备要》称桔梗“泻肺热,散寒邪,清利头目,开胸隔滞气”《本草述钩元》称桔梗“开提气血”,《本草撮要》称其“清利咽喉,下利腹痛”等。桔梗的功效越来越完善,桔梗的临床运用也越来越系统。虽然不仅仅局限于肺,但多数都运用于上焦疾病,集中用桔梗治肺部及上呼吸道疾病。值得注意的是,明清医家们反对宋金元时期将桔梗定为上升药。
通过对历代本草文献中桔梗功效的描述与历代含桔梗方剂的主治的考察,发现二者有如下互动关系。
从以上所述可知,本草书中关于桔梗功效的记载往往与临床应用并不一致,表现为本草著作记载滞后于临床应用。
《神农本草经》关于桔梗的功效与主治为“主治胸胁痛如刀刺,腹满,肠鸣幽幽,惊恐悸气”,但是《伤寒杂病论》中主要用于治疗胸部、咽痛、化脓疾病等,二者有很大差别,说明后者组方并未遵循前者的原则,其原因很可能是二者成书相距年代不远,未能互相影响。但是,《伤寒杂病论》治疗“咽痛”这一功效也见于《名医别录》,并被其后的本草著作沿用;治疗肺痈,痈脓,与《日华子本草》“排脓”一致,到宋代《本草衍义》明确记载治疗“肺痈”。《备急千金方》《千金翼方》中桔梗治疗“产后上气”到五代时期《日华子本草》中才有桔梗“下一切气”的记载,而用于治疗“口舌生疮”到明代《本草纲目》才正式出现,这说明临床不断验证的效果,会被本草著作所吸收,这也就是为什么本草记载滞后于方剂应用的原因。
到了金元时期,医家通过药物外在的颜色、形象、气味等来概括总结药物的功效,不断的完善药物的归经、升降浮沉的理论。桔梗被归肺经,为“舟楫”,“只升不降”,也是有临床基础的。从宋元时期的方剂可以看出,桔梗治疗肺部疾患的应用日益广泛,疗效在临床得到了验证,医家们又按照理学的思维模式进行了归类。
明清医家们虽然对金元医家将桔梗简化为上行药物提出了质疑,并认为“桔梗能升能降,能散能泄”,但实际应用中,较前代更加集中于上焦,尤其是呼吸系统疾病,“宣肺”成为其主要功效。现代药理实验学研究显示,桔梗确实具有祛痰、镇咳作用,因此《中药学》及《中国药典》著录桔梗的功效也以“宣肺”为主。
综上所述,本草文献中关于桔梗功效的记载的变化是不断吸收临床经验的体现,临床应用是影响本草功效变化的主要因素。
从历代本草对桔梗功效的叙述来看,本草文献中存在功效与主治混称的情况,如《神农本草经》称桔梗主“胸胁痛如刀刺,腹满,肠鸣幽幽”,这三者均为主治,后《名医别录》“利五脏肠胃,补血气,除寒热风痹,温中,消谷,下蛊毒”为功效,“治咽喉痛”为主治。唐宋时期的本草著作皆如此,如宋末《本草衍义》中“治肺热,气奔促,咳逆,肺痈”均是主治,“排脓”是功效。但医家在具体运用桔梗治疗某个疾病或某个症状时,极少单独使用,多配伍其他药味,这使得医家们可能会将含桔梗成方的功效归属于桔梗的功效。正如清代的徐灵胎在其《医学源流论》[53]中所言,他称医家在解释药物功效的时候“大半皆视古方用此药医某病”,然而方中“药不止一品”,而有的医家“以此药专治此病”,还有的医家“以己意测”或“偶遇一病,实非此药之功,而强著其效”,从而导致“种种难信”。正是由于方与药复杂的互动关系,使得本草文献中关于中药功效的描述也与实际有出入。
现代药理研究证明,桔梗主要含有皂苷类化化合物、黄酮类化合物、酚类化合物、甾醇类化合物、多糖类化合物,桔梗的主要药理作用有祛痰、镇咳、抗炎等[54]。现代研究者们基于古代对桔梗方剂运用的认知,又经现代药理学实验证实,得出桔梗“宣肺、利咽、祛痰、排脓”的功效总结,被写入现代《中药学》教材及《药典》,但历代记载的功效,也不能因为后来逐渐被淘汰而忽视。现代药理研究还发现桔梗有多种功效,如桔梗具有增强免疫力的药理作用,这与本草文献中记载的“补虚”功效不谋而合,桔梗还被研究证实具有保护心血管系统的作用,桔梗皂苷D可能会成为治疗动脉粥样硬化的潜在选择,这为古代文献中桔梗治疗中风偏枯提供了佐证[54]。综上所述,对桔梗功效的认知,须回归经典、临床应用和实验研究三者结合,明确桔梗哪些功效是单味药运用时有的,哪些是配伍运用后重新得到的,这对于临床运用桔梗十分重要,推而广之,其他单味药也皆如此。因此,厘清单味药物的功效,使单味药物功效的描述更加规范化,有必要开展单味药与开展单味中药功效与配伍功效之间的比较研究,为临床精确应用提供理论依据。





















