
2019年12月武汉陆续出现新型冠状病毒肺炎(COVID-19)疫情并蔓延至全球多个国家和地区。为更好地增强泌尿外科医护人员防控工作的针对性和有效性,我们结合本专业临床诊疗工作特点及疫区防控措施和经验,起草了泌尿外科诊疗工作中防控新型冠状病毒肺炎的建议,以供泌尿外科医护人员参考。
版权归中华医学会所有。
未经授权,不得转载、摘编本刊文章,不得使用本刊的版式设计。
除非特别声明,本刊刊出的所有文章不代表中华医学会和本刊编委会的观点。
2019年12月以来,湖北省武汉市陆续发生新型冠状病毒肺炎疫情。随后疫情蔓延至多个省、自治区和直辖市,世界其他国家和地区也随后上报了确诊或疑似病例。世界卫生组织(WHO)将本次疫情的致病病毒命名为2019-nCoV,将其引起的疾病命名为2019年冠状病毒疾病(corona virus disease-19,COVID-19)[1]。鉴于该疾病具有强烈传染性,2020年1月20日国家卫生健康委员会将新型冠状病毒感染引起的肺炎纳入乙类传染病,并按甲类传染病管理[2]。随后,各省、自治区和直辖市相继启动重大突发公共卫生事件一级响应,实行最严格的防控措施。国家卫生健康委员会于2020年2月8日将该疾病命名为新型冠状病毒肺炎(novel coronavirus pneumonia,NCP),简称新冠肺炎,为与世界卫生组织命名保持一致,2月22日将英文名称修订为"COVID-19",中文名称保持不变[3]。
为更好地贯彻落实党中央关于防控疫情的各项决策部署,增强泌尿外科医护人员防控工作的针对性和有效性,我们依据国家卫生健康委员会制定的《医疗机构内新型冠状病毒感染预防与控制技术指南(第一版)》[4]《新型冠状病毒感染的肺炎诊疗方案(试行第六版修正版)》[5]等相关材料,结合相关科室和自身在防控疫情中积累的经验,起草了泌尿外科诊疗工作中防控COVID-19的建议,以供泌尿外科医护人员参考。需要指出的是,本建议主要结合疫区内的防控特点所制定,疫区外输入性病例的专科管理应结合当地的疫情特点进行相应调整。
泌尿外科患病人群中高龄患者较为多见,合并基础疾病复杂,术后肺部感染概率较高。如果此类患者合并COVID-19,将极大地增加患者的感染风险和围术期病死率。因此,泌尿外科患者感染2019-nCoV的风险有可能高于其他专科,疫情防控形势更显严峻。
COVID-19常以非特异性临床表现为首发症状,而相当一部分泌尿外科患者以发热、腰背疼痛等首发症状就诊,与COVID-19相鉴别存在一定困难,可能漏诊COVID-19疾病。这不但为患者病情的诊治带来诸多不确定因素,也对泌尿外科医护人员的健康和防护带来一定风险。
当前正处于COVID-19疫情防控的关键时期,如何在更好地开展泌尿外科临床诊疗工作的同时,最大限度地保障医护人员及其他患者的健康已经成为亟需解决的首要问题。在遵循防控原则的基础上更严格准确地把握手术适应证,对患者进行个体化治疗,是目前严峻疫情环境下的可行手段。通过广泛参考总结现有的经验[6,7],我们依据患者病情分级提出以下原则。
暂不手术治疗,待疫情控制后择期手术。
在不影响病情控制和治疗效果的前提下可酌情延迟手术时机;对于泌尿系梗阻患者,以暂时解除梗阻为主要目的;对于中晚期的恶性肿瘤患者,经过多学科会诊讨论后可以选择新辅助治疗的患者,与患者和家属充分沟通后可先行新辅助治疗,待疫情控制后再行手术治疗;预期新辅助治疗效果不佳或患者及家属手术意愿强烈时,在充分沟通后可手术治疗。
排除可疑COVID-19后可按正常手术流程进行操作;疑似或确诊COVID-19患者,上报医院主管部门,并与呼吸内科、感染科、麻醉科、手术室等相关科室沟通后,在严格的防护下进行手术。争取采用创伤最小的方法(如留置输尿管导管,行肾脏、膀胱造瘘等方法解除泌尿系梗阻)解除急症,稳定病情,待疫情缓解后再行进一步手术治疗。
门诊属于人流密集场所,易造成大范围院内交叉感染。因此,当前形势下,各有条件的医疗机构应鼓励患者首先通过网络平台线上就诊,如确实需要线下门诊就诊的患者应通过电话或网络预约,并严格按预约的时间线下就诊。同时应限制每日门诊预约数量,实现所有门诊网络或电话预约制。避免造成门诊大量人员聚集,增加感染风险。
门诊工作人员主要包括医护人员和其他保障人员(保洁、保卫、后勤人员等)等。上述人员需采取穿工作服,戴医用外科口罩或N95口罩,戴一次性圆帽、护目镜,戴手套等防护措施[8]。医护人员接触患者、患者体液或污染品后及时更换手套,严格遵守《医务人员手卫生规范》相关规定[9]。保洁人员应及时处置门诊医疗及生活垃圾,保持门诊环境卫生。
在诊室内有人的情况下以通风为主。在门诊结束后,诊室无人时需采用紫外照射消毒法或超低容量喷雾法等对诊室进行彻底消毒。
各医疗中心应通过官方网站、微信公众号等渠道加强患者及家属就诊前的宣教。鼓励患者独自前往就诊,每位患者最多允许一名家属陪护。建议有呼吸道症状、发热或与COVID-19患者在14 d内有密切接触史者都先经发热门诊进行筛查,并提醒患者外出就诊前必须佩戴口罩做好防护,严格遵守门诊秩序和门诊预约制,分段诊疗。门诊医生接诊时,需首先注意患者有无发热、干咳、呼吸困难等COVID-19常见症状。建议把血常规和胸部CT检查作为常规检查。如结果提示可疑,必须立即转诊至发热专科门诊就诊,并立即按卫生部门规定进行隔离并上报,进一步检查确诊。在排除COVID-19可能后,可返回泌尿外科就诊。
为避免处于潜伏期或无症状或轻症患者与其他患者或家属发生院内交叉感染,建议在疫情期间病区内所有病室设置为单人间,便于后续隔离管理[4,6,7,11]。病房环境消毒请参见后文泌尿外科治疗中心环境消毒原则。
病房内患者接触的物品表面(如床栏、床头、床尾、桌子、呼叫器、监护仪、门把手等)应每天消毒,用有效含氯浓度1 000 mg/L的消毒液擦拭消毒,擦拭30 min后再用清水擦拭干净;医疗器具和物品使用后用75%乙醇擦拭消毒,擦拭两遍。对确诊或疑似感染2019-nCoV患者使用后的床单、被罩等纺织物,参照泌尿外科治疗中心原则处理。污物消毒请参见后文泌尿外科治疗中心环境消毒原则。
各科室应利用网络平台开展针对医护人员的2019-nCoV知识培训及防护隔离知识培训,同时合理排班。医护人员应每日监测体温并记录,体温异常人员要及时向院医务处汇报,尽早采取医学观察隔离措施[6]。
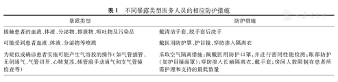
医护人员每日必须正确佩戴医用外科口罩、帽子和手套后方可开始日常医疗工作。在接触疑似/确诊病例时应及时提高防护级别。泌尿外科病房内的专科操作,应依据国家卫生健康委员会《医疗机构内新型冠状病毒感染预防与控制技术指南(第一版)》标准做好个人防护(表1)[4]。

不同暴露类型医务人员的相应防护措施
不同暴露类型医务人员的相应防护措施
| 暴露类型 | 防护措施 |
|---|---|
| 接触患者的血液、体液、分泌物、排泄物、呕吐物及污染品 | 戴清洁手套,脱手套后洗手 |
| 可能受到患者血液、体液、分泌物等喷溅 | 戴医用防护罩、护目镜,穿防渗入隔离衣 |
| 为疑似或确诊患者实施可能产生气溶胶的操作(如气管插管、无创通气、气管切开、心肺复苏,插管前手动通气和支气管镜检查等) | 采取空气隔离措施;佩戴医用防护口罩,并进行密闭性能检测;眼部防护(如护目镜面罩);穿防渗入长袖隔离衣,戴手套;房间人数限制在患者所需护理和支持的最低数量 |
1.皮肤被污染物污染时,应立即清除污染物,再用一次性吸水材料沾取0.5%碘伏消毒剂擦拭消毒3 min以上,使用清水清洗干净。
2.眼睛等黏膜被污染物污染时,应用大量生理盐水冲洗或0.05%碘伏冲洗消毒。
3.呼吸道暴露后,用大量的生理盐水或双氧水漱口,并根据暴露情况评估是否需要医学观察,需医学观察者,居家隔离14 d,观察期间如出现呼吸道症状,立即至发热门诊就诊。
4.职业暴露者可酌情服用抗病毒药进行预防。
5.针刺伤等锐器职业暴露后,立即在伤口旁由近心端向远心端轻轻挤压,尽可能挤出损伤处的血液,再用肥皂液和流动水进行冲洗,然后用75%乙醇或0.5%碘伏消毒,包扎伤口。
与其他专科相比,泌尿外科患者常需进行有创检查及治疗。患者接受检查的地点为泌尿外科诊断治疗中心、尿动力检查室、男科检查室、体外冲击波碎石中心和泌尿外科特检实验室。目前,除泌尿外科诊断治疗中心外,其他上述部门均无迫切应诊要求,故建议待疫情解除后再开放上述场所。如确有开放应诊要求,均应严格比照前者的操作流程和规范执行。诊断治疗中心由于检查空间密闭,且检查时医护人员会直接接触患者的体液和排泄物,检查后涉及大量检查设备和器材的消毒灭菌,因此是泌尿外科专科特色防控的核心。我们参考其他相关科室有创操作的规范,依据泌尿外科的专科特色制定了泌尿外科有创操作COVID-19防控细则以及平诊操作流程(图1)和急诊操作流程(图2)。




1.门诊医师为第一道防线,开具检查前要对患者进行严格评估:
(1)对于无泌尿系统症状或症状较轻者或无必要者,建议暂不进行操作,或疫情结束后择期预约操作。
(2)对明确有必要行泌尿系统有创操作患者,必须在开具检查前充分排查COVID-19。若无异常,门诊医师方可安排患者就诊。就诊当日来院必须佩戴口罩,携带3日内血常规及胸部CT检查结果及影片。
(3)急诊患者请泌尿外科住院总值班会诊,尽可能避免选择有创操作。如必须行有创操作,需先充分排查COVID-19,尽可能安排在患者所在病房进行操作。若为确诊或疑似患者,在急诊科床边按三级防护进行操作,如床边仍无法解决需进一步手术,则需报备医务处申请中心手术室隔离手术间或负压手术间。
2.预约处工作人员接门诊医师或患者电话预约需首先核对开具检查单的日期,并在患者到达后,检查患者是否佩戴口罩,携带3日内血常规及胸部CT检查结果及影片。除签署常规知情同意书外,另需签署"新冠肺炎疫情期间泌尿系统有创操作诊疗知情同意书",充分告知患者潜在感染风险,避免相关医疗纠纷风险。
3.操作当日,工作人员对所有进入本中心的患者及陪同人员检测额温,体温超过37℃或在候诊过程中出现咳嗽、咳痰、呼吸困难等症状者,应立即劝退至发热门诊排查;体温正常,无上述症状者方可安排检查操作。
4.操作医师在操作开始前需再次确认知情同意书、血常规结果(3日内检查结果)及胸部CT检查结果,门诊病历和检查单据明确无异常后方可准备相关检查操作。
所有内镜中心工作人员,包括医技护、进修学习人员、洗消人员、预约处人员等,均应遵守以下条款[4,6,7]:
1.每日上班前排除是否存在如下危险因素:①有无发热、乏力、干咳等症状;②有无明确COVID-19确诊病例或疑似病例接触史。有任一危险因素者应立即报告护士长及医疗主任,按医院规定,到相关科室诊疗或居家隔离。
2.上班前检测体温:所有工作人员每日上班前检测体温,如有异常立即停止上班,予以医学干预,必要时采取隔离措施,并上报本科室护士长及保健科。
3.严格执行手卫生:严格按《医务人员手卫生规范》规定的"六(七)步洗手法"执行。
4.正确使用各级别防护用品:
(1)泌尿外科诊断治疗中心属于一般高风险区域,工作人员穿工作服,戴一次性圆帽和医用防护口罩,必要时带手套,另可根据情况加戴护目镜/防护面屏,加穿一次性防渗透隔离衣/防护服等。
(2)直接接触患者进行操作的医技人员,必须穿一次性防护服,带N95口罩、护目镜/防护面罩、双层乳胶手套、医用防护帽及鞋套,一旦受到可疑患者污染应及时更换。诊疗期间严禁陪同人员进入诊疗区。
(3)操作时,由一名医师完成操作,另一名医护人员协助完成报告书写,避免污染区与半污染区的交叉。
(4)工作人员结束相关工作后严格按规定脱隔离衣等防护用品,严格执行手卫生,做好个人清洁护理后,方可离开。
5.避免聚众吃饭、聊天,最好分时分区就餐。
6.本中心操作人员休息期间以居家为主,避免外出。
1.患者进入本中心前需严格遵守门诊管理流程,完善对COVID-19的筛查。
2.进入本中心候诊区必须佩戴外科口罩,配合测量体温,尽可能减少进入候诊区的陪同人员(凡违反规定者,严禁进入本中心候诊区)。
3.接诊医生有权依据患者病情随时终止预约或检查。
4.患者执行手卫生后,进入诊疗室,将不必要的个人物品留在候诊区。
5.检查后确需住院治疗者请按医院最新流程办理相关事宜。
1.空气消毒
(1)日常消毒:有人房间每日开窗通风至少2次,每次30 min,或用空气消毒机,每天消毒4次,每次2 h;无人房间每日紫外线灯照射1次,每次1 h以上。
(2)终末消毒:疑似或确诊患者房间终末消毒时先采用紫外线灯照射1 h,再使用过氧化氢消毒机消毒。消毒完毕充分通风。
2.物表及地面消毒:房间内的物体表面和地面采用1 000 mg/L含氯消毒液或含过氧乙酸纸巾彻底擦拭消毒,并做好记录。清洁工具应专室专区专用,疑似或确诊患者房间,使用完后将清洁工具用双层白色垃圾袋密闭封装,袋上标注"特殊感染"后再送至保洁中心集中处理;未采取集中处理的清洁工具用1 000 mg/L含氯消毒液浸泡消毒30 min后,清洗、悬挂、晾干、备用。
3.环境物体表面或地面被少量污染物(患者的血液、分泌物、呕吐物和排泄物等)污染时,可用一次性吸水材料(如纱布、抹布等)沾取5 000 mg/L的含氯消毒液小心移除。环境物体表面或地面被大量污染物污染时,可用一次性吸水材料(如纱布、抹布等)完全覆盖后用足量的5 000 mg/L的含氯消毒液浇在吸水材料上,保持30 min以上或使用含过氧乙酸的消毒干巾,再小心清除干净。然后采用1 000 mg/L含氯消毒液彻底擦拭消毒。清除过程中避免接触污染物,注意由污染程度轻的地方向污染程度重的地方进行,清理的污染物按医疗废物集中处置。
1.尽可能使用一次性的诊疗器械、器具和物品,使用后按感染性医疗废物进行处理。
2.听诊器、注射泵、心电监护仪等常用诊疗用品每次使用后采用1 000 mg/L含氯消毒液或含过氧乙酸纸巾进行彻底擦拭消毒。
3.可重复使用的诊疗器械、器具和物品(含护目镜)使用完毕后立即以1 000 mg/L含氯消毒液浸泡30 min,精密内镜及附件的灭菌严格按照中华人民共和国卫生行业标准《内镜清洗消毒技术规范》执行。
1.普通患者使用后的床单、被罩等织物,按常规流程处理,被患者体液污染的被服应按感染性医疗废物(采用双层黄色医疗垃圾袋)进行处置。
2.确诊或疑似患者需重复使用的织物,可采用橘红色可溶包装袋密闭包装,袋上标注"特殊感染"后,运送至轮换库进行集中处理。
普通医疗废弃物按本中心常规流程,依据国家相关规定进行处理。凡COVID-19疑似或确诊患者产生的废弃物,按感染性废物处理。感染性废物采用双层黄色医疗垃圾袋密闭运送,袋上标注"特殊感染",并在交接时往黄色医疗垃圾袋外喷洒1 000 mg/L含氯消毒液,再运送至医疗废物暂存间。
排泄物、分泌物、呕吐物使用专用容器进行收集,直接排入污水池,盛放污染物的容器可用5 000 mg/L含氯消毒液浸泡消毒30 min,然后清洗干净后备用。
疑似或确诊为2019-nCoV感染的手术患者,应遵从医院统一管理佩戴警示标识,戴外科口罩,病历贴警示标签。由管床医师穿戴防护用品后使用专用转运车护送,经专用通道、电梯至手术室设立的专用隔离区[6]。
手术操作应在指定的负压或感染手术间实施,精简参与人数,于门口张贴醒目标识。术前应备齐物品,尽量避免术中出现人员、物品流动。首选一次性诊疗用品、医疗器械。参加手术人员需经过防护培训,填写手术参与登记表并备案。参加手术的医护人员及麻醉医师术前按三级防护要求穿戴:双层一次性帽子、N95口罩、一次性隔离手术衣或医用防护服、护目镜或面罩、双层无菌手套。穿脱防护服参照《医护人员穿脱防护用品的流程》[4]。
术后患者转运前,医务人员应向医院感染管理部、医务部请示后,按规定路线送至指定病区隔离治疗。参与转运的医务人员做好个人防护,转运平车使用一次性床单,转运后转运车用有效含氯浓度1 000~2 000 mg/L的消毒液彻底消毒。
消毒可参考泌尿外科治疗中心流程。手术间消毒处理完毕后,与感染管理科联系进行物表和空气采样检测,结果合格后方能再次使用。手术间至少关闭2 h,开启层流与通风后可进行下一台手术。
其他器材设备处理可参照泌尿外科治疗中心流程。病理标本袋外贴"2019-nCoV"标签,送病理科检查。对于确诊或疑似患者还应及时填报《传染病卡》
非COVID-19患者术后可转入普通病房继续治疗,但由于患者受手术创伤等影响免疫力低下,为2019-nCoV的易感人群,因此,普通患者的术后防护应严格落实上述病房防护要求,限制病房人员流动并监测患者及陪护人员体温变化[4]。术后必须常规严密监测血常规、血生化指标、凝血功能、C反应蛋白及降钙素原、胸腹部CT检查等[5]。此外,对于术后出现发热的患者需要高度警惕,必须根据其症状体征、检验指标变化及肺部CT检查鉴别发热原因。对于术后咳嗽并伴有发热者,应按疑似COVID-19的标准严格隔离,并进行胸部CT检查及核酸检测。引入快速康复(ERAS)理念,鼓励患者尽早下床活动,避免肺部感染和下肢深静脉血栓发生。
疑似或确诊患者术后应转入指定的负压隔离监护室,进行单间隔离。医护人员进入隔离病房进行查房、换药及护理等操作时,必须严格遵守《医疗机构内新型冠状病毒感染预防与控制技术指南(第一版)》,做好个人防护[4]。对于疑似或确诊COVID-19的患者,由于病情较复杂,术后卧床时间更长,较易发生深静脉血栓及肺部继发感染,应予以重视并积极防治。
面对突如其来的严峻疫情,除疫情本身,泌尿外科医务人员同时也承受着巨大的心理压力。但越来越多的临床证据告诉我们,疫情是可防、可控、可治的。只要克服恐惧心理,遵守工作流程,做到科学防控,就有希望避免感染。泌尿外科全体医护人员必须齐心协力、坚定信心。在保证患者和医疗安全的前提下,最大限度地保障自身的身心健康才能遏制疫情蔓延势头,打赢疫情防控的阻击战。
衷心感谢全国各省市地区及军队系统的医务工作者同湖北省抗疫人员共克时艰、并肩战斗!
所有作者均声明不存在利益冲突





















