
建立地理信息应用系统分析全球各地域主要传染病的时空分布及其输入传播风险,为境外传染病输入传播风险的评估与防控提供基础信息和决策依据。
系统收集全球2000年以来重要传染病流行及暴发疫情信息、中国大陆2014-2016年入境人群的传染病主动监测信息、全球国际航班及客流量信息、人口与环境等多源信息,基于地理信息系统技术建立全球重要传染病疫情时空分布数据库,集成时空分析、概率风险评估等模型与地理信息可视化技术建立中国输入传染病传播风险评估地理信息系统。
中国输入传染病传播风险评估地理信息系统集成全球220个国家和地区60种重要传染病分布及暴发疫情信息以及42种入境传染病主动监测数据,系统集成的时空分析模型可用于快速评估全球各区域主要传染病的种类及其潜在威胁,并展示各省份入境人群的传染病输入感染特征与疾病负担,概率风险评估模型能够模拟评估全球不同区域出现传染病暴发疫情后经航空途径输入我国各区域的风险。
中国输入传染病传播风险评估地理信息系统为境外传染病的流行病学侦察与输入传播风险评估提供基础数据,将有助于我国境外输入传染病的监测与防控。
版权归中华医学会所有。
未经授权,不得转载、摘编本刊文章,不得使用本刊的版式设计。
除非特别声明,本刊刊出的所有文章不代表中华医学会和本刊编委会的观点。
随着经济全球化进程的加快,世界各国合作交流、人员往来日益频繁。据世界旅游组织报道,在过去13年里,全球跨境旅行的游客数量从2005年的5.27亿人次上升到2017年的13.23亿人次[1],增加的人口流动使得全球传染病的跨区域传播难以避免,如2009年最先在墨西哥被发现的起源于猪的甲型H1N1流感在出现后短短4个月就扩散到全球70多个国家[2,3]。随着国家"一带一路"建设的推进,我国出境就业、开展合作交流和旅行的人员数量快速上升,据国家统计局报道,国内居民出境人数由2005年的3 102.6万人次增长为2017年的14 272.7万人次,入境的外国游客也由2005年的2 025.5万人次增长为2017年的4 294.3万人次[4]。我国出入境检验检疫监测数据显示,2014-2016年间有近2.3万例传染病患者在入境时被发现,2016年在口岸监测到的入境人群发病数和发病率均超过2014年的5倍[5]。日趋频繁的跨境人口移动也使我国面临新传染病的输入风险,如2016年暴发于安哥拉的黄热病通过外出务工人员回国输入到北京、上海和福建等地[6,7,8];2016年暴发于尼日尔共和国的裂谷热于同年由安哥拉输入北京市[9,10,11];2015年1例韩国中东呼吸综合征(MERS)患者输入到广州地区[12,13,14]。当前,传染病的跨区域传播与流行已成为全球重要的公共卫生问题[15,16]。因此,亟需掌握与我国利益攸关国家(和地区)的传染病威胁和自然疫源地的分布情况,以便采取针对性的预防和控制措施。本研究系统收集与整合全球2000年以来重要传染病疫源地及暴发疫情信息、中国大陆2014-2016年入境人群的传染病监测信息、国际航班及客流量信息、人口与环境等多源信息,分析评估全球各地域主要传染病的时空分布及其输入传播风险,明确各区域入境人群的传染病输入感染特征与疾病负担,为境外输入传染病的防控提供基础信息和决策依据。
收集全球220个国家(或地区)2000年1月至2017年12月传染病的暴发疫情数据,发病数据主要来源于WHO、泛美卫生组织(Pan American Health Organization,PAHO)、美国CDC、欧洲CDC、国家质量监督检验检疫总局、国家卫生健康委员会、中国CDC等官方网站的疫情通报数据。此外,从FAO、OIE、Global incident map、Healthmap等网站收集全球虫媒与自然疫源性疾病的疫情报告数据和发病区域分布数据。系统提取自然疫源地、最早报告年份、暴发疫情次数、暴发年份与病例数(该时段无暴发疫情的,记录最近一次暴发年份和病例数)、暴发疫情的性质(输入性疫情、本地传播疫情)、是否存在动物感染、是否存在传播媒介等流行概况信息。对于上述数据存在缺失的病种,系统检索中、英文文献(Pubmed和中国知网)及专著(如《流行病学》[17])对相关信息进行补充,以报道的当地媒介生物体内检测到该病原体、抗原、核酸或分离到病原体的记录为依据;当出现2篇或多篇文章报道同一国家同一时间疾病信息不一致时,以最新发表的文章为准。
中国大陆2014-2016年入境人群的传染病主动监测信息来源于35个出入境检验检疫直属局所属的272个口岸入境旅客疾病监测个案调查资料,主要包括疑似病例的基本信息、临床表现、流行病学因素调查、诊断结果及处理意见。如疑似病例的姓名、性别、出生年月、国籍或地区、职业、入境口岸名称、入境时间、入境方式、入境发现方式、临床症状和体征、暴露史、详细的行程和到访的国家或地区、诊断结果等信息。
2017年全球所有主要城市之间点对点航空数据及2018-2020年的客流量预测数据来源于国际航空运输协会(International Air Transport Association,IATA)。
2015年全球人口密度数据来源于国际地理科学信息网站社会经济数据应用中心(http://sedac.ciesin.columbia.edu/gpw/credits.jsp)。该数据的空间分辨率为30弧秒(赤道附近约为1 km)栅格数字地图,运用ArcGIS 10.2软件对各国的人口数及中国各城市的平均人口密度进行区域统计。
基于Supermap IObject软件开发平台,以Visual Studio 2012软件为开发工具,搭建中国输入传染病传播风险评估地理信息系统,建立传染病的信息管理与可视化、疾病输入概率风险评估两个主要功能模块。系统逻辑构架主要由数据源层、流行病学侦察功能层和模拟评估分析层三部分组成。
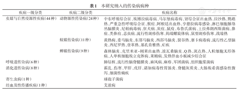
①传染病暴发疫情与自然疫源地分布数据:本系统从病原体的传染性、致病性、毒力以及国际关注度出发,将5大类60种危害严重或具有重要公共卫生意义的传染病纳入本系统,主要包括埃博拉病毒病、马尔堡病毒病、登革热、基孔肯雅热、寨卡病毒病、中东呼吸综合征等44种虫媒与自然疫源性疾病、6种常见的呼吸道传染病、8种消化道传染病、1种寄生虫病和1种经血及性传播疾病。对每种传染病进行编码并使用SQL语言统一建立疾病信息库,见表1。②中国入境人群的传染病主动监测数据:本系统共收纳5大类42种传染病,包括18种呼吸道传染病、7种消化道传染病、7种虫媒传染病、7种经血及性传播疾病以及3种皮肤黏膜直接接触传播传染病等,根据其入境的区域、来源的国家或地区分别与全国省、市级行政单元和全球国家/地区行政区划数字地图进行空间关联,从而建立传染病疫情时空数据库,并使用SQL语言构建Access数据库纳入系统,见表2。

本研究纳入的传染病病种
本研究纳入的传染病病种
| 疾病一级分类 | 疾病二级分类 | 疾病名称 |
|---|---|---|
| 虫媒与自然疫源性疾病(44种) | 动物源性传染病(24种) | 中东呼吸综合征、埃博拉病毒病、马尔堡病毒病、肾综合征出血热、拉沙热、鹦鹉热、严重急性呼吸综合征、猴痘、阿根廷出血热、亨德拉病毒感染、淋巴细胞脉络丛脑膜炎、尼帕病毒病、狂犬病、炭疽、鼠疫、布鲁氏菌病、土拉弗朗西斯菌病、鼻疽、类鼻疽、恙虫病、流行性斑疹伤寒、钩端螺旋体病、鼠型斑疹伤寒、战壕热 |
| 蚊媒传染病(11种) | 黄热病、委马脑炎、东部马脑炎、西部马脑炎、裂谷热、寨卡病毒病、流行性乙型脑炎、西尼罗热、登革热、基孔肯雅热、疟疾 | |
| 蜱媒传染病(9种) | 森林脑炎、克里米亚-刚果出血热、波瓦桑脑炎、Q热、斑点热、人粒细胞无形体病、人单核细胞埃立克体病、莱姆病、发热伴血小板减少综合征 | |
| 呼吸道传染病(6种) | 肺结核、流行性脑脊髓膜炎、麻风病、麻疹、军团菌病、组织胞浆菌病 | |
| 消化道传染病(8种) | 霍乱、伤寒、甲肝、戊肝、诺如病毒性胃肠炎、脊髓灰质炎、大肠埃希菌感染性腹泻、细菌性痢疾 | |
| 寄生虫病(1种) | 球孢子菌病 | |
| 经血及性传播疾病(1种) | 艾滋病 |

本研究纳入的入境人群传染病监测的病种
本研究纳入的入境人群传染病监测的病种
| 疾病类型 | 疾病名称 |
|---|---|
| 呼吸道传染病(18种) | 流行性感冒、人鼻病毒感染、呼吸道腺病毒感染、副流感病毒感染、支原体肺炎、冠状病毒感染、水痘、流行性腮腺炎、麻疹、偏肺病毒感染、呼吸道合胞病毒感染、肺结核/开放性肺结核、博卡病毒感染、肺炎链球菌感染、风疹、军团菌病、猩红热、肺炎衣原体感染 |
| 消化道传染病(7种) | 诺如病毒感染、甲型肝炎、细菌性痢疾、伤寒/副伤寒、霍乱、阿米巴痢疾、其他感染性腹泻(由轮状病毒、大肠埃希菌O157∶H7、副溶血性弧菌或金黄色葡萄球菌感染引起腹泻) |
| 虫媒传染病(7种) | 登革热、疟疾、基孔肯雅热、寨卡病毒病、恙虫病、裂谷热、黄热病 |
| 经血及性传播疾病(7种) | 梅毒、乙型肝炎、丙型肝炎、HIV感染、淋病、人乳头瘤病毒感染(尖锐湿疣)、生殖道沙眼衣原体感染 |
| 皮肤黏膜直接接触传播传染病(3种) | 手足口病、带状疱疹、急性结膜炎 |
①全球传染病流行病学侦察主要包括2种检索方式:第一,根据定制的区域和时间段检索该区域发生的主要传染病的病种及其严重程度、暴发情况、自然疫源地分布状况等信息;第二,根据单病种检索其主要流行区域及其严重程度、自然疫源地分布区等。其中,定制区域的选定方法包括地图上直接进行点选、线选、面选、缓冲区选择和通过地图属性来选择。②入境人群输入传染病流行病学侦察:定制时间段、国外单个或多个国家,侦察由该区域入境的人群分布、目的地、入境方式、入境季节分布特征及其在口岸被发现的传染病疾病谱等信息。同样,也可定制国内区域,显示该区域入境人群中输入传染病的疾病谱,输入病例来源地、入境方式、人群分布、季节分布特征等信息。
基于已建立的寨卡病毒病输入概率风险评估模型[18],模拟评估定制区域和时间段发生某种传染病暴发疫情后由航班输入国内不同地域的风险概率,模型输入为该区域的暴发疫情患者数量、发病区域人口数、发病区域同时段来华国际航班的客流量,假设所有从疫源区域入境乘客具有同等机会感染疾病,模拟评估中国大陆各入境省(自治区、直辖市)的输入风险指数[19,20],概率风险评估模型:


ITa表示中国大陆各入境省(自治区、直辖市)a月(a的取值范围为1~12)经国际航班输入疾病的风险指数;n表示a月疫源区域国家(或地区)的总数;Ti表示a月疫源国家(或地区)i的所有机场到中国的月客流量;Ci表示a月疫源国家(或地区)i新报告发病数;Pi表示a月疫源国家i位于疫区的人口总数。
根据输入风险指数结果以分布地图形式展示,并将所有入境航空旅客人数标注于航线上,城市经航班客运途径输入疾病的风险指数分为:无风险、低风险、中等风险、较高风险、高风险和极高风险6个等级,见表3。

中国大陆疾病输入风险评估指标
中国大陆疾病输入风险评估指标
| 风险等级 | 输入风险指数 |
|---|---|
| 无风险 | 0 |
| 低风险 | 0.01~0.10 |
| 中等风险 | 0.11~1.00 |
| 较高风险 | 1.01~10.00 |
| 高风险 | 10.01~100.00 |
| 极高风险 | >100.00 |
建立中国输入传染病传播风险评估地理信息系统,该系统包括2000-2017年全球220个国家和地区60种流行病的暴发疫情信息、自然疫源地分布信息以及2014-2016年42种口岸输入疾病个案信息等。系统主要包括流行病学侦察功能、输入传染病风险模拟评估、文件管理和数据维护功能,不仅可以定制不同的时间范围,从地区、病种、疫源地等分别展示传染病的分布及其传播流行的相关信息,而且可以侦察不同国家来源、国内不同区域入境人群的传染病疾病谱、三间分布等相关信息,将结果以直观的方式进行展示。同时,实现对海外特定区域发生传染病暴发疫情后的输入传播风险进行模拟评估。
系统提供选定区域和时间段内主要传染病的病种及严重程度、暴发疫情的次数与分布、总病例数、单病种的时空分布等信息;同时可提供定制区域同种类型多种传染病的综合分布信息,如设置时间为2012-2017年,地理范围为沙特阿拉伯、阿拉伯联合酋长国、伊朗3个国家,选择虫媒与自然疫源性疾病大类,系统显示在该时间段内定制国家虫媒与自然疫源性疾病综合分布信息,显示3个国家共报道3 426例登革热、1 810例疟疾、1 795例中东呼吸综合征、156例克里米亚-刚果出血热、18例裂谷热。沙特阿拉伯的登革热、中东呼吸综合征流行较严重,伊朗的疟疾流行较严重,中东呼吸综合征和克里米亚-刚果出血热突发疫情的严重程度等级为一般,阿拉伯联合酋长国在该时段内仅有中东呼吸综合征的疫情报道(图1)。


系统提供单病种的暴发疫情侦察功能,以中东呼吸综合征疫情较重的西亚、北非等中东地区国家为例:在系统中设置时间范围为2012-2017年,区域设置方法采用地图中面选的方式,直接在世界地图中选择沙特阿拉伯、阿拉伯联合酋长国、伊朗等西亚国家以及苏丹、埃及、利比亚等北非国家。系统侦察到中东地区在此时间段内,虫媒与自然疫源性疾病共发生约141万例,其中疟疾病例数最多,其次为登革热和中东呼吸综合征,而所选区域报告的鼠疫、基孔肯雅热、裂谷热病例数较少。
进一步选择新发的中东呼吸综合征,展示中东地区各国家该疾病的年均发病率,沙特阿拉伯年均发病率最高,为0.864/10万;其次为阿拉伯联合酋长国和卡塔尔,年均发病率介于0.157/10万~0.544/10万之间;巴林、也门、土耳其、埃及病例数较少,年均发病率也较低,而利比亚、苏丹、叙利亚、伊拉克没有该疾病疫情报道(图2)。


系统提供单病种自然疫源地分布、主要流行区域及严重程度、暴发疫情的性质(本地传播疫情、输入性疫情或实验室传播疫情等)、暴发疫情的次数、首次暴发疫情状况、最近一次暴发疫情等信息,全面展示虫媒与自然疫源性疾病的时空分布信息。以马尔堡病毒病为例,在系统中选择马尔堡病毒病,侦察其自然疫源地分布,系统显示该病的自然疫源地主要分布于乌干达、刚果民主共和国、津巴布韦、安哥拉、肯尼亚5个国家(图3)。侦察马尔堡病毒病本地传播疫情并用红色方块标识,乌干达、刚果民主共和国、安哥拉存在本地传播疫情(图3);侦察马尔堡病毒病输入性疫情并用红点标识,美国、荷兰、德国等国存在输入性疫情,其中德国、塞尔维亚、俄罗斯为操作实验动物感染病例。


此外,该系统具有传染病暴发疫情侦察功能,可显示该疾病自首次发现以来疫情分布范围(国家及分布区域)、最近一次暴发时间及国家、暴发过该疾病的国家疫情发生总次数、疫情报告总病例数及总死亡数等信息。系统显示马尔堡病毒病自发现以来共计11个国家报道过疫情,最近一次暴发疫情发生于2017年乌干达,报道2例确诊病例并死亡,该国首次报告时间为2007年,历史上报道的疫情发生次数为5次,发病区域主要是Kamwenge、Kabale、Ibanda、Mbarara,疫情报告总病例数为27例,总死亡数为16例,其他国家的信息也可通过表格形式展示(图4)。


通过定制时间、入境人群的来源地,侦察由该区域入境人群在口岸被监测到5大类传染病的疾病谱,并展示各病种的时间、空间和人群分布、出入境原因、交通方式、传染病发现方式等详细信息,从而评估海外不同地域输入传染病的风险。
以非洲地区入境人群的传染病感染特征为例,选定2014-2016年非洲地区的入境人群,系统显示在口岸的入境人群中共发现22种传染病,其中虫媒传染病5种,以疟疾病例数最多(158例)。同时,系统提供每种传染病的时间、空间和人群分布特征、以及患者入境后目的地信息,如来自非洲的疟疾患者中男性所占比例为93.38%;发病人群年龄组主要为40~49岁;患者的职业分布以工人、商业服务人员为主;疟疾患者主要从我国东南沿海地区的广东、浙江、上海及北方地区的北京、大连等地区通过航空和海运方式输入(图5)。其中,广东白云机场和北京首都机场出入境口岸入境人群中检出疟疾患者较多,入境后目的地主要为浙江、广西等省份,提示我国广东、上海、北京等地的航空口岸需对来自非洲的入境旅客加强疟疾等虫媒传染病的监测,而浙江、广西等省份的卫生部门应对当地的输入疟疾患者进行及时治疗和跟踪调查,预防本地传播(图6)。




本系统提供选定区域和时间的传染病输入风险的模拟评估功能。以2016年安哥拉黄热病输入我国各省的风险评估为例,在系统中设置安哥拉为疫源地,系统自动加载从安哥拉到我国的所有航班并计算客流量,在系统中选择"计算风险评定值",在弹出的对话框中分别输入安哥拉各月新发黄热病病例数;系统自动计算风险评定值,结果显示安哥拉境内共有6个机场(图中蓝点)有飞往中国的航班(经停机场未展示),分别抵达我国北京、广东、上海等20个省(自治区、直辖市)的26个机场,系统通过分层设色的方法显示各省的风险评定值,其中北京地区风险评定值最高(约144.84)评估为极高风险;广东、上海等地区风险评估为较高风险;新疆、青海、西藏等地区无风险(图7)。该结果提示,北京、广东、上海等地来自安哥拉的入境人数多,输入风险高,且人口密度大、流动性强,故当地的卫生部门应加强来自安哥拉黄热病的针对性监测与防控。


系统对黄热病输入概率风险评估结果低估了福建的输入风险,分析其原因可能是福建报告的4例患者均由北京首都机场和上海浦东机场入境,患者在入境前自行服用退烧药,因此未能在口岸入境时被发现。另外,广东省虽然无入境病例报道,但其存在黄热病传播媒介,故易继发本地传播,需要加强入境人群黄热病的主动监测。
本系统主要运用Supermap IObject软件和Access数据库对系统数据进行查询、编辑、更新等操作。通过对数据和代码的编辑,实现系统的维护与升级。
本研究搭建了中国输入传染病传播风险评估地理信息系统,方便用户多角度、个性化地对海外重要传染病的流行病学侦察和传染病输入风险模拟评估,不仅为出境人员提供目的地国家或地区的传染病感染风险的评估,而且为开展针对性的监测与防控提供决策依据,从而提高境外传染病的输入传播风险的识别、预警和应对能力。
目前,全球范围的传染病暴发应急处置网络系统(Global Outbreak Alert and Response Network,GOARN)和国际新发传染病监测项目(International Society for Infectious Disease,Program for Monitoring Emerging Disease,Pro MED-mail)对全球传染病的监测和报告功能较为笼统,尚不能根据用户的需求来定制区域并进行针对性的侦察;国家传染病自动预警系统[21]侧重于国内28种法定报告传染病出现潜在暴发疫情时的早期识别和预警;国内针对突发公共卫生事件的传染病信息实时采集与应急处置系统平台,仅能对内地主要传染病的综合分布进行侦察,侧重于现场信息的实时采集、上报和分析,未能对海外区域多种传染病进行全面侦察和输入风险的评估[22,23]。
国际旅行相关传染病的流行呈现上升趋势,诸多国内未见报道的传染病不断被发现由境外输入。目前,国际旅行相关传染病全球监测网主要是基于哨点医院或诊所的被动监测系统,如GeoSentinel[24,25,26]、EuroTravNe、CanTravNet等,其中建立于1997年的国际旅行医学会全球监测网[26]在全球24个国家设置了54个哨点诊所,但中国大陆地区仅1个监测哨点,其信息尚不能代表中国入境人群的传染病输入风险和疾病负担。此外,上述监测系统主要针对旅行人群入境后发病并在监测哨点就诊的病例进行报告,较难反映接受初级保健的患者或患有轻度/自限性疾病患者的具体情况。
本系统可以较好地解决现有系统与平台的局限性,但也存在诸多不足。首先,疾病数据收集过程为人工搜集整理,未运用主题爬虫、自动化信息抽提等智能数据采集方式,传染病时空数据库存在少数国家(或地区)报告数据不详的情况。例如,刚果民主共和国的马尔堡病毒病仅检索到1998-2000年的总病例数,无各年度详细数据。其次,系统中提供的输入风险评估模型仅考虑基于国际航空的人口移动,一定程度上低估了传染病的输入风险,尤其是我国西南、西北地区通过陆路口岸出入境人群较多的区域。
下一步研究将运用智能化信息采集方式维护和更新数据,纳入陆路、水路入境人群的特征、国内人口移动特征、媒介生物的适生环境特征等开展不同种类传染病输入模式的变化动态研究,并进一步结合传染病全球分布、国际关注程度、病例输入状况、传染病国内分布、传播途径、传染源早期发现能力、各入境口岸卫生处置能力、公众认知程度、有效疫苗或预防药物等多种影响因素深入开展跨境输入风险及其造成本地传播风险的综合评估工作。
所有作者均声明不存在利益冲突





















