
为了更好地促进我国的卫生健康标准化工作,为建立完善我国卫生健康领域标准化的发展战略、管理体制提供依据。
本文收集了公共卫生领域标准化相关国际组织标准管理机制方面的资料,并将收集到的信息进行汇总分析。
公共卫生领域的各种标准在各国际组织的管理体制不同,在组织性质、标准种类、应用、发布、组织结构、标准制定原则、优点、转化、宣贯、评估等方面均有较大不同。
针对我国卫生健康标准化具体工作,国际标准化相关机构的工作机制提供了许多可供我国借鉴的经验。
标准化在构建国家治理能力现代化过程中发挥着非常重要的作用,在市场、政府、社会治理方面,标准都起到明显的支撑作用。在新型冠状病毒肺炎的防治过程中,标准化扮演着极为关键但很少被公众所知的重要角色[1]。近年来,我国公共卫生领域标准的制修订与管理工作愈渐规范,更多的借鉴国际标准化组织(International Organization for Standardization,ISO)、WHO、国际原子能机构(International Atomic Energy Agency,IAEA)、国际放射防护委员会(International Commission on Radiological Protection,ICRP)等相关活跃且典型的国际组织中的标准或指南的内容、指标[2, 3, 4, 5]。本文为更好地促进我国的卫生健康标准化工作,为建立完善我国卫生健康标准的发展战略、管理体制提供依据。
通过梳理检索国内及国外公共卫生领域技术要求管理中政府、团体、组织的组织架构、分工、工作程序和管理机制方面相关文献、管理办法(规定)等,并组织对于文献收集的资料政府机构、部门组织管理者、标委会、不同层面的标准使用技术人员和专家进行专题研讨,分析讨论ISO、WHO、IAEA、ICRP等典型的涉及公共卫生领域的国际组织标准管理组织架构、分工、工作程序和管理机制进行研究,并与我国现行公共卫生标准化管理机制进行比较,提出对我国卫生健康标准架构合理有效的改善建议,为探索我国与公共卫生领域标准化相关国际组织管理体制提供研究基础。
1. 我国公共卫生领域标准化管理体制:早在1981年我国第一届标委会成立初期,卫生部出台《卫生标准管理办法》以规范卫生标准管理工作。并于2003-2011年期间发布一系列规范、文件,我国卫生健康标准工作步入规范化管理轨道。第八届国家卫生健康标准委员会成立后,国家卫生健康委员会(国家卫生健康委)根据卫生健康标准工作发展的需要,对原有的管理文件进行有效的整合修订,发布了新的《国家卫生健康标准委员会章程》《卫生健康标准管理办法》和配套的《卫生健康标准起草和征求意见管理规定》《卫生健康标准审查管理规定》等一系列规定,对卫生健康标准立项、起草、审查、批准、执行、经费使用等环节做出明确的程序要求,对标委会委员的廉洁自律、避免利益冲突、保持工作的公正性等方面提出明确要求[6, 7]。我国卫生健康标准体系的管理也随着标准化进程的发展,逐渐制度化、规范化和程序化。
(1)组织结构:我国卫生健康标准的管理由国家卫生健康委负责,在委主任领导下实行归口管理,分工负责。国家卫生健康委设立国家卫生健康标准委员会,负责全国卫生健康标准政策、规划、年度计划的制定管理工作。第八届国家卫生健康标准委员会下设21个卫生健康标准专业委员会,其中公共卫生标准专业委员会有:传染病、寄生虫病、地方病、营养、卫生有害生物防制、职业健康、放射卫生、环境健康、学校卫生、消毒10个标准专业委员会[8]。各标准专业委员会设立秘书处,负责卫生健康标准制修订等管理工作。国家卫生健康标准委员会秘书处设在国家卫生健康委法规司,归口管理卫生标准工作。3个协调管理机构:中国CDC、国家卫生健康委医疗管理服务指导中心、国家卫生健康委统计信息中心,承担组织卫生健康标准立项评审、审查卫生标准报批材料等标准管理具体工作。相关业务司局会同各专业委员会负责相关专业领域卫生标准的制定、修订工作。我国卫生健康标准委员会组织框架见图1。


(2)工作范畴:国家卫生健康标准委员会提出重点领域;项目征集公告;立项申请;审查和评审;项目计划的下达和签署委托协议;起草、征求意见;标委会、协调管理机构、相关司局审查;发布实施;标准修改单;标准的复审及解释。国家标准化管理机构为国家标准化管理委员会。卫生健康标准管理机构归口管理,分工负责。
(3)职责分工及工作流程:分为3级审查制:国家卫生健康委法规司归口管理标准工作,负责组织标准的制定及相关管理工作;相关业务司局会同各专业标准委员会负责相关专业领域卫生标准的制修订;3家协调管理机构协助管理、格式协调审查、宣贯、标准修订等工作;各专业委员会负责本专业卫生标准的技术审查。
2. 公共卫生领域标准化相关国际组织
(1)ISO:是独立的非政府国际组织,现有成员包括165个国家和地区,由他们及794个技术委员会和小组委员会的成员负责制定标准。ISO的成员由各个国家代表其国家的标准机构组成,共有3种成员类别,体现了每个国家对ISO体系的不同程度的需求、访问权和影响力。分别为正式成员(或成员机构),通过参与和投票ISO技术和政策会议来影响ISO标准的制定和战略,并在其国内销售和采用ISO国际标准;通讯成员以观察员身份参加ISO技术和政策会议,观察ISO标准和策略的发展,可以在其国内销售和采用ISO国际标准;订阅者成员及时了解ISO的工作,但不能参与其中,他们没有在其国内销售或采用ISO国际标准的权利。
①工作范畴:ISO通过召集超过165名成员和45 000余名专家,制定和发布国际标准,是世界领先的标准化组织的全球网络。但是,除了通过起草、审查、投票和出版来指导数以千计的文件之外,ISO还提供一系列支持战略目标的服务。ISO已经制定23 834个国际标准,所有这些标准都包含在ISO标准目录中,并产生出版物和产品等约136项[9]。
②组织结构:ISO由大会(General Assembly)、委员会(Council)、中央秘书处(Central Secretariat)、常务委员会(Council Standing Committees)、主席委员会(President's Committee)、咨询小组(Advisory Groups)、技术管理董事会(Technical Management Board)、政策发展委员会(Policy Development Committees)、技术委员会(Technical Committees)等部门组成。见图2。


③职责分工及工作流程:ISO的中央秘书处负责协调该系统,并负责日常运作,由秘书长负责监督。大会是ISO的主要和最高权力机构。这是ISO成员和ISO主要官员参加的年度会议。ISO委员会是组织的核心治理机构,向大会报告。该委员会每年召开3次会议,由20个成员机构、ISO官员和政策发展委员会的主席组成。委员会对向委员会报告的若干机构负有直接责任。主席委员会负责向委员会提供委员会需要决定事宜的意见。常务委员会处理与财务(CSC/FIN)、策略及政策(CSC/SP)、管治职位提名(CSC/NOM)及监察组织管治措施(CSC/OVE)有关的事宜。咨询小组就与ISO商业政策(CPAG)和信息技术(ITSAG)相关的事项提供咨询。政策发展委员会包括CASCO、COPOLCO、DEVCO 3个部分,分别负责提供符合性评估的指导、提供关于消费者问题的指导及提供有关发展中国家事务的指导。技术管理董事会负责技术工作的管理、领导标准制定的技术委员会和就技术问题设立的战略咨询委员会,并向委员会报告[9]。
(2)ICRP:是一个在英国注册的非营利的独立的国际组织,在加拿大渥太华设有一个科学秘书处。ICRP由辐射防护领域的杰出科学家和政策制定者组成。主要委员会、委员会和工作组的所有成员都是志愿者,这些成员代表了辐射防护领域的主要科学家和政策制定者。
①工作范畴:ICRP向监管机构和咨询机构提供建议,并向负责放射防护的管理人员和专业人员提供建议。大多数国家的立法都严格遵循ICRP的建议。IAEA关于电离辐射防护的国际基本安全标准和辐射源的安全标准都是基于ICRP的建议。ICRP的建议是全球放射防护标准、立法、规划和实践的基础[10]。
②组织结构:ICRP由1个主要委员会、1个科学秘书处和4个委员会组成。4个分委会分别是辐射效应分委会、辐射剂量分委会、医疗照射分委会和辐射标准应用分委会(图3)。


③职责分工及工作流程:由分委会确定单一的ICRP出版物的立项计划,由分委会成员和应邀参与工作的专业领域专家组成专题工作组,进行专题研究。主委会和科学秘书处全程指导和监督工作组任务。所有的ICRP报告在出版前都得到主要委员会的批准。各分委会在其专业领域向主要委员会提供意见。他们指导任务组的工作,并在确保ICRP报告的质量方面发挥重要作用。
(3)IAEA:是国际原子能领域的政府间科学技术合作组织,同时兼管地区原子能安全及测量检查,并由世界各国政府在原子能领域进行科学技术合作的机构。总部设在奥地利的维也纳。
①工作范畴:IAEA制定核安全标准,确保保护人类和环境免受电离辐射的有害影响,标准化范围包括了核能、核安全、放射防护、放射性同位素等。IAEA的安全标准通过公开和透明的过程,以收集、综合和结合实际使用核能技术获得的知识和经验,并从安全标准的应用中获得的知识和经验,包括对新出现的趋势和管制重要性的认识。它还定期审查安全标准,以评估其修订的必要性[11]。
②组织结构:组织机构包括大会、理事会和秘书处。每年召开一次169个成员国参加的大会。理事会会议每年4次,由35个理事会代表参加。理事会为IAEA最高执行机构,由35名成员组成,每年举行4次会议。秘书处是执行机构,由总干事领导,有5个直属总干事办公室:协调办公室、决策机关秘书处、内部监督服务办公室、法律事务办公室以及新闻和宣传办公室。内部监督服务办公室提供客观、独立和系统的评定,帮助国际原子能机构高效和有效地执行任务,确保问责制和健全的治理,定期对原子能机构的计划、活动和进程进行审计和评价。IAEA下设管理司、技术合作司、核能司、核安全和安保司、核科学和应用司以及保障司。见图4。


③职责分工及工作流程:管理司为IAEA能够成功实施科学和技术计划提供服务平台,如财务、人力资源管理、行政、信息技术和一般服务等方面的解决方案,以满足秘书处和成员国的需求。技术合作司负责制定和执行IAEA的发展任务,旨在促进实际社会经济影响,支持利用核科学技术处理国家、地区和跨地区各级的主要可持续发展优先事项。核能司通过支持全世界现有和新的核计划促进可持续的核能发展,为核燃料循环和核设施寿期提供技术支持,建立各国在能源规划、分析以及核信息和知识管理方面的能力。核安全和安保司负责提供全球核安全和安保框架,以保护民众、社会和环境免受电离辐射的有害影响。核科学和应用司涵盖从健康、粮食和农业到环境、水资源和工业等广泛的社会经济部门,协助成员国通过核科学、技术和创新满足其发展需要。保障司执行国际原子能机构作为世界核视察机构的职责,负责支持全球防止核武器扩散的努力,管理和实施原子能机构保障。
(4)WHO:
①工作范畴:WHO自1951年便开始制定指南,1951年颁布的“指南制定规范”强调专家意见的重要性,2003年确定的“指南规范”强调基于系统评价的推荐性意见,同时关注指南的传播与实施。在WHO指南制定方法和过程存在问题并遭到一定质疑后,WHO于2007年成立指南评审委员会,于2008年发布第一版指南制定手册,并分别于2010、2012和2014年对指南制定手册进行更新[12, 13, 14, 15]。《WHO指南制定手册》是WHO指导指南制定的文件,明确了指南制定的原则,并在技术和程序方面做出分步说明,从最初确定是否需要制定到其最终出版,规范WHO指南这一整体制定过程。WHO的每部指南都必需严格按照最新版《WHO指南制定手册》制定、传播、实施和评估。WHO指南手册中制定原则和方法的演变表明:WHO指南制定朝着更透明、系统、规范、公平、高效和与时俱进的方向发展。
②组织结构:WHO指南的制定与管理框架图见图5。


③职责分工及工作流程:WHO指南的常规管理机构为WHO指南评审委员会(Guidelines Review Committee,GRC)建立于2007年,规模不超过30人,由来自WHO 6大地区的代表和外部成员组成。GRC旨在确保WHO指南的高质量,同时保证指南的制定过程公开透明,并尽可能地基于证据提出推荐意见[16]。WHO指南评审委员会下设GRC秘书处,隶属于知识、伦理与研究司(Department of Knowledge,Ethics&Research,KER),作为GRC的一个重要实体部门,负责与其他部门协作,为GRC的工作提供管理和技术支持。其主要工作包括:组织GRC例会、评审指南计划书、协调其他部门相关工作。GRC例会由秘书处组织、其他部门协作参与(一般共8名成员),每月进行1次。WHO指南的制定至少需要成立4个小组:WHO指南指导小组、WHO指南制定小组(Guideline Development Group,GDG)、外部评审小组和系统评价小组。各小组有明确的职责分工,在指南制定的不同阶段发挥各自作用。
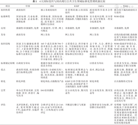
我国与以上4大国际组织公共卫生领域标准化工作机制的比较见表1,在组织性质、标准种类、应用、发布、组织结构、标准制定原则、优点、转化、宣贯、评估等方面均有较大不同。

4大国际组织与国内现行公共卫生领域标准化管理机制比较
4大国际组织与国内现行公共卫生领域标准化管理机制比较
| 项目 | 中国 | ISO | ICRP | IAEA | WHO |
|---|---|---|---|---|---|
| 组织性质 | 政府组织 | 独立非政府组织 | 非营利的独立的国际组织 | 政府间科学技术合作组织 | 联合国下属的政府间卫生组织 |
| 标准种类 | 国家标准、行业标准、地方标准、企业标准、团体标准 | 团体标准、国际标准、技术规范、可公开的规范、技术报告、国际专题研讨会协议 | 基础标准、管理标准和其他标准,专题技术报告 | 安全基本法则、安全要求、安全导则及一些安全标准系列 | WHO指南 |
| 应用 | 强制性/非强制性,免费 | 非强制性,付费,网上可购买 | 非强制性,免费 | 非强制性,免费 | 非强制性,免费 |
| 发布 | 政府发布 | 网上发布 | 网上发布 | 网上发布 | 在线出版或印刷,指南制定者与WHO出版社协商出版和发行相关事宜 |
| 组织结构 | 国家卫生健康标准委员会下设秘书处(法规司)、3家协调管理机构、21个国家卫生健康标准专业委员会 | 165个成员国和794个技术委员会;联合国大会、委员会、常务委员会、主席委员会、技术管理委员会、政策发展委员会、技术委员会、中央秘书处、理事会等 | 主要委员会、科学秘书处,下设辐射效应分委会、辐射剂量分委会、医疗照射分委会和辐射标准应用分委会 | 总干事、大会、理事会和秘书处,下设管理司、技术合作司、核能司、核安全和安保司、核科学和应用司以及保障司 | WHO指南评审委员会,下设GRC秘书处。WHO指南指导小组、WHO指南制定小组、外部评审小组和系统评价小组 |
| 标准制定原则 | 以政府为导向 | 根据市场需求制定,以需求为导向 | 以需求为导向 | 以需求为导向 | 以需求为导向,《WHO指南制定手册》为原则 |
| 优点 | 政府作用强,有效协调进行标准化过程 | 国际性(全球相关性)、包容性、战略目标性强,知名度高,强调持续改进 | 标准制定政策理念与我国和谐一致,种类划分细致,不断演进,适合采用 | 技术、理念先进 | 流程完整,数据新、证据强、技术性强、指导性强、受众范围广 |
| 转化 | 转化率低 | 转化率高:出版物及产品 | ICRP以科学期刊的形式出版;放射防护各个方面的报告、标准与准则 | 转化率低 | 以出版物形式发布 |
| 宣贯 | 举办宣贯培训班、宣传海报、折页、科普片、编写丛书 | ISO培训课程 | 官方在线发布、期刊发表等 | 官方在线发布、期刊发表等 | 在线出版、图书馆及多种语言、版本翻译、期刊发表、官方发表、新闻发布会、网站公告、会议发行等 |
| 评估 | 无评估体系; 有复审要求,复审周期不超过5年;追踪评价、实施评估项目 | 合格评定委员会CASCO:认证与评估体系,第三方机构进行合格评定 | 不断进行修订与更新 | 定期审查安全标准,评估修订的必要性 | 有明确 “复核日期”,时间取决于该指南研究主题更新的频率、尚未发现证据的问题和潜在需要的新建议。时效性由WHO技术部门负责确保,有效期的长短没有绝对标准 |
针对我国卫生健康标准化具体工作,国际标准化相关组织的工作机制提供了许多可供我国借鉴的经验,主要包括:①以需求为导向,扩大标准制定的广泛性,利益相关者有效参与制定标准,比如制定方、需求方、使用方等,确保标准制定的过程中收集足够的信息,充分考虑经济、环境和社会等各方面问题,保障标准的可持续发展性、各方相关性,有利于标准实施。②标准制定过程中,加强顶层设计和基础研究,同时更加注重循证基础上的标准制定,而不是完全依赖于该领域内专家的意见;加强技术应用现状研究,在充分吸纳国际先进经验的同时,注重消化吸收,创新发展适合我国情况的标准;加大标准执行情况实施评估力度,开展标准执行达标率的检查,更好地促进标准应用。③加强针对标准的宣贯,比如开发培训课程、开展能力建设活动、出版书籍、编印宣传材料、制作宣传片、开展各种标准化评价实践活动、标准达标率检查等,增加标准宣贯的多样性,加强标准化和国家政策之间的联系,通过传播知识、促进意识和支持在国家法律框架中引用标准的良好做法,引导社会各界准确理解和执行标准,促进标准的消化吸收。④按照科学性、系统性和实用性原则,完善我国卫生健康标准体系建设,妥善处理好综合性标准和行业类标准、国家标准和地方标准等及其配套标准的关系。
综上所述,本文对我国及4大国际组织的公共卫生领域标准化工作机制进行研究分析,得出我国与国际组织现行公共卫生领域标准化工作机制存在较大差异。标准化工作机制的完善程度决定了我国公共卫生领域在推荐卫生健康标准化工作中的作用。习近平主席致第39届ISO大会的贺信中指出,中国将积极实施标准化战略,以标准助力创新发展、协调发展、绿色发展、开放发展、共享发展。我们愿同世界各国一道,深化标准合作,加强交流互鉴,共同完善国际标准体系[17]。因此,借鉴相关国际组织的经验,完善我国公共卫生领域标准化工作机制对于推进我国卫生健康标准化战略的实施具有十分重要的意义。
所有作者均声明不存在利益冲突





















