
建立一个可以反映区域健康老龄化促进状况的指数。
利用专家咨询法构建指标体系,并利用层次分析法为各指标赋予权重,最终形成区域健康老龄化促进指数。
本研究建立了包括由人居环境、医疗服务、公共卫生、护理养老和保障体系5个一级指标和21个二级指标构成的区域健康老龄化促进指标体系。所构建的指标体系中,一级指标权重范围为0.073~0.346,其中人居环境和公共卫生的权重最大,分别为0.346和0.325,护理养老权重最小(0.073)。所有二级指标在整个指标体系中的综合权重范围为0.011~0.162。所有指标层次总排序的一致性比例为0.021,一致性检验合格。
本研究构建的区域健康老龄化促进指数具备较强的科学性、合理性,具有较好的适用性,可以用于区域健康老龄化促进状况的评估。
版权归中华医学会所有。
未经授权,不得转载、摘编本刊文章,不得使用本刊的版式设计。
除非特别声明,本刊刊出的所有文章不代表中华医学会和本刊编委会的观点。
我国正面对人口老龄化的严峻挑战,>65岁老年人口从2011年的9.1%上升为2019年的12.6%[1]。“十四五”时期,我国将进入中度老龄化阶段。个体的老化会影响多方面机体功能和社会参与,从而带来较重的疾病负担和社会负担,因此健康老龄化是全球各个国家应对人口老龄化的重要目标,2016年,中共中央、国务院发布《“健康中国2030”规划纲要》,明确提出要促进健康老龄化。
WHO最初于1990年提出健康老龄化的理念,在2015年又以新的理念和视角诠释了健康老龄化的丰富内涵和政策导向,将健康老龄化定义为“发展和维护老年期间健康生活所需功能发挥的过程”,并指出功能发挥由个人内在能力、相关环境特征以及两者之间的相互作用构成[2],其中环境因素包括经济、自然环境、社区环境、文化环境、人际关系、卫生服务、社会政策、支持系统及提供的服务等多个方面[2, 3, 4]。因此,要促进健康老龄化的实现,就是要促进这种功能发挥过程更好地得以实现,从区域层面看,就是要努力发挥外在环境对健康的促进作用,提高区域健康老龄化促进水平。
当前尚无研究给出区域健康老龄化促进水平的定义,但以上述WHO关于健康老龄化的定义及其内涵为理论框架,本研究认为区域健康老龄化促进水平是指一个区域中能够促进居民实现健康老龄化的外在环境因素的发展和建设状况,这种状况越好意味着该区域健康老龄化促进水平越高。因此,建立一个科学的指数来评估某区域健康老龄化促进水平有重要的应用价值和现实意义。层次分析法(analytic hierarchy process)作为一种先进的决策方法,能够帮助建立指标体系并对指标赋予权重,因其思路清晰、方法简单、适用面广和系统性强等特点,已经在经济经营、医疗健康等方面的综合评价和指数构建中广泛应用[5, 6]。因此,本研究拟利用层次分析法构建区域健康老龄化促进指数,以便为区域健康老龄化促进水平的评估提供科学依据。
1. 专家咨询法:WHO 2015年在“关于老龄化与健康的全球报告”中强调了促进健康老龄化外在环境因素,本文以此作为理论模型并对报告提出的环境因素进行归纳,从人居环境、医疗服务、公共卫生、护理养老和保障体系角度出发,建立健康老龄化促进指数。在构建初始指标框架时,遵循了系统性、可行性、科学性和可及性的原则,保证选取的指标可以全面、系统地评估区域健康老龄化促进情况,并可通过地方政府统计年鉴和工作报表等获得,不需要对某个指标进行费时耗力的针对个体的专项调查,以提高指标可用性。采用专家咨询法咨询对初始指标的意见建议,并组织专家讨论会,确定指标框架。
2. 层次分析法:本研究共邀请老龄健康领域16名专家对指标相对重要性进行评价,其中男、女性各8名,年龄在40~60岁者14名,正高和副高职称者分别为14名和2名。来自高等院校、科研院所、医疗机构和CDC者分别为3、4、5和4名。所遴选专家长期从事健康老龄化相关工作,其中来自北京大学3名、中国老龄科学研究中心3名、中国人口与发展研究中心1名、中国人民解放军总医院1名、北京医院3名、北京大学第六医院1名、中国CDC 4名。
对经专家咨询确定的一级指标和二级指标,利用层次分析法为各指标赋予权重。根据Saaty重要性等级(表1)[3, 4],首先请专家对一级和二级指标进行两两相对重要性进行评分,构建判断矩阵。利用和积法计算出矩阵的最大特征根,计算各级指标的权重。进行一致性检验,一致性比例(consistency ratio)<0.1时,表明一致性检验合格。

层次分析法评价尺度
层次分析法评价尺度
| 重要性标度 | 含 义 |
|---|---|
| 1 | 两个因素相比,具有同样的重要性 |
| 3 | 两个因素相比,一个因素比另一个因素稍微重要 |
| 5 | 两个因素相比,一个因素比另一个因素明显重要 |
| 7 | 两个因素相比,一个因素比另一个因素绝对重要 |
| 9 | 两个因素相比,一个因素比另一个因素极端重要 |
| 2、4、6、8 | 为上述相邻判断的中值 |
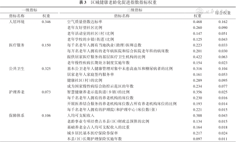
1. 区域健康老龄化促进指数指标体系的构建:经过专家咨询和讨论,项目组构建了区域健康老龄化促进指数指标体系,包括5个一级指标,共计21个二级指标。一级指标包括人居环境、医疗服务、公共卫生、护理养老和保障体系,各一级指标下的二级指标如下。
人居环境:共4个二级指标,包括空气质量指数达标率、老年友好型社区比例、辖区内专门设有老年活动室社区(村)在本县(区)社区(村)总数中的比例、建立老年学校的乡镇(街道)在本县(区)所有街道(乡镇)中的比例。
医疗服务:共4个二级指标,包括每千名老年人拥有的当地执业(助理)医师总数、每万名老年人拥有的老年病医院和综合医院老年科的病床数、提供居家医疗服务的基层医疗卫生机构在所有基层医疗卫生机构中的比例、老年慢性疾病长期处方制度实施年数。
公共卫生:共4个二级指标,包括老年人健康管理对象中未患高血压和糖尿病者的比例、居家老年人家庭签约服务率、健康社区(村)的比例、成为国家慢性病综合防控示范区的年数。
护理养老:共4个二级指标,包括智慧健康养老示范街道(乡镇)占辖区街道(乡镇)总数的比例、每千名老年人拥有的养老机构的床位数、开展医养结合服务的养老机构床位数占所有养老机构床位总数的比例、每千名老年人拥有的护理院(和护理中心)床位数。
保障体系:共5个二级指标,包括人均可支配收入、老龄事业专项经费占本县(区)财政总预算的比例、城乡居民社会养老保险制度的基础养老金占人均可支配收入的比重、城乡居民基本医疗保险参保率、本县(区)长期护理保险实施年数。
经过试点应用发现上述指标均可通过地方政府统计年鉴和工作报表等获得,不需要围绕某项指标进行个案调查,因而所建体系具有较高的适用性,可以对县级及以上区域进行评价,具体评价时可以由当地政府组织,也可以由卫生行政部门或专业公共卫生机构协调其他部门共同实施。
2. 健康老龄化促进指数指标权重:经过专家评价,得到一级指标的判断矩阵和各一级指标下二级指标的判断矩阵。首先构建一级指标判定矩阵,需将人居环境、医疗服务、公共卫生、护理养老和保障体系这5个指标两两比较,根据Saaty重要性尺度进行评价和赋值,然后将专家评价的平均水平作为最终评价尺度,用于构建各一级指标的判断矩阵。见表2。采样同样方法可获得各二级指标判断矩阵。

区域健康老龄化促进指数一级指标的判断矩阵
区域健康老龄化促进指数一级指标的判断矩阵
| 指标 | 人居环境 | 医疗服务 | 公共卫生 | 护理养老 | 保障体系 |
|---|---|---|---|---|---|
| 人居环境 | 1.00 | 2.36 | 1.30 | 4.36 | 3.00 |
| 医疗服务 | 0.42 | 1.00 | 0.34 | 1.71 | 2.13 |
| 公共卫生 | 0.77 | 2.94 | 1.00 | 4.71 | 2.72 |
| 护理养老 | 0.23 | 0.58 | 0.21 | 1.00 | 0.59 |
| 保障体系 | 0.33 | 0.47 | 0.37 | 1.69 | 1.00 |
对区域健康老龄化促进指数一级和二级指标判断矩阵进行分析,计算权重,结果显示,一级指标权重范围为0.073~0.346,一致性比例为0.017,人居环境和公共卫生的权重最大,分别为0.346和0.325,护理养老权重最小(0.073)。二级指标在整个指标体系中的综合权重范围为0.011~0.162,综合权重最大的为空气质量指数达标率(0.162),最小的为本县(区)长期护理保险实施年数(0.011)。见表3。人居环境、医疗服务、公共卫生、护理养老和保障体系下二级指标的一致性比例分别为0.020、0.014、0.023、0.026和0.017,均<0.100。所有指标层次总排序的一致性比例为0.021,一致性检验合格。

区域健康老龄化促进指数指标权重
区域健康老龄化促进指数指标权重
| 一级指标 | 二级指标 | 综合权重 | ||
|---|---|---|---|---|
| 指标名称 | 权重 | 指标名称 | 权重 | |
| 人居环境 | 0.346 | 空气质量指数达标率 | 0.468 | 0.162 |
| 老年友好型社区比例 | 0.260 | 0.090 | ||
| 老年活动室的社区(村)比例 | 0.147 | 0.051 | ||
| 老年学校的乡镇(街道)比例 | 0.125 | 0.043 | ||
| 医疗服务 | 0.150 | 每千名老年人拥有当地执业(助理)医师总数 | 0.223 | 0.033 |
| 每万名老年人拥有的老年病医院和综合医院老年科的病床数 | 0.201 | 0.030 | ||
| 提供居家医疗服务的基层医疗卫生机构的比例 | 0.422 | 0.063 | ||
| 老年慢性疾病长期处方制度实施年数 | 0.154 | 0.023 | ||
| 公共卫生 | 0.325 | 基本公卫老年人健康管理对象中未患高血压和糖尿病者的比例 | 0.316 | 0.104 |
| 居家老年人家庭签约服务率 | 0.161 | 0.053 | ||
| 健康社区(村)的比例 | 0.289 | 0.095 | ||
| 成为国家慢性病综合防控示范区的年数 | 0.234 | 0.077 | ||
| 护理养老 | 0.073 | 智慧健康养老示范街道(乡镇)的比例 | 0.356 | 0.025 |
| 每千名老年人拥有的养老机构的床位数 | 0.230 | 0.016 | ||
| 开展医养结合服务的养老机构床位数占所有养老机构床位的比例 | 0.193 | 0.014 | ||
| 每千名老年人拥有的护理院(和护理中心)床位数(张) | 0.221 | 0.015 | ||
| 保障体系 | 0.106 | 人均可支配收入 | 0.388 | 0.043 |
| 老龄事业专项经费占本县(区)财政总预算的比例 | 0.134 | 0.015 | ||
| 基础养老金占人均可支配收入的比重 | 0.164 | 0.018 | ||
| 城乡居民基本医疗保险参保率 | 0.217 | 0.024 | ||
| 本县(区)长期护理保险实施年数 | 0.097 | 0.011 | ||
本研究通过专家咨询和讨论确立了区域健康老龄化促进指数的指标体系,并利用层次分析法为各指标赋予了权重,构建了区域健康老龄化促进指数。需要强调的是,这一指数并非健康老龄化指数,不是反映区域健康老龄化的水平,而是反映区域内健康老龄化的促进水平或情况,反映一个区域在推动和促进健康老龄化方面的努力。
在确立指标体系过程中,本研究以WHO关于健康老龄化的最新阐述为核心理念,并充分结合了关于健康老龄化促进因素的已有研究。如前所述,WHO指出,健康老龄化是指发展和维护老年期间功能发挥的过程,功能发挥是个体与环境的结合及其相互关系,这一概念强调健康老龄化是一个过程,是能够保证“老年期间”能够发挥功能的过程,这里就包含了要从全生命周期的角度促进老龄健康的内涵,在生命的各个阶段均需要努力以便在老年期间实现健康。因此,从区域的层面看,促进健康老龄化的外在环境因素不仅包括老年期间特有的护理养老,更需要可以影响生命全过程的经济、自然环境、社区环境、文化环境、人际关系、卫生服务、社会政策、支持系统及提供的服务等[3, 4]。本研究将环境因素分为人居环境、医疗服务、公共卫生、护理养老和保障体系5个方面,其中前3个方面是在生命全过程影响健康老龄化的因素,护理养老是在老年期间影响功能发挥的因素,而保障体系则有助于上述4个方面的切实落实。在二级指标的设置过程中,本研究充分考虑了指标的科学性和可及性,即保证指标能够充分反映相应一级指标促进健康老龄化的作用,又能够方便地从当地统计年鉴或工作报表中获得,不需要为某个指标开展专项调查,具有较高的可及性,从而使建立的指数具有更广泛的适用性。
通过层次分析法,本研究发现在一级指标中,人居环境和公共卫生具有最高的权重,两者的权重之和占2/3,突出反映了二者对健康老龄化促进的显著作用,这与近年相关研究一致[7]。人居环境包括物理环境、社区环境和文化环境,本研究发现,在人居环境中,空气质量指数达标率的综合权重为0.162,也是所有指标中权重最高的。已有研究表明,空气污染指数每升高一个级别,老年人生活自理能力受损的风险会增加25%,认知功能受损风险会增加9%[8]。老年友好型社区比例的综合权重也达到0.090,表明了其对于健康老龄化的重要意义,早在2007年WHO就如何创建年龄友好型城市发布指导建议,2020年12月,国家卫生健康委员会决定在改善居住环境、方便日常出行、提升服务质量、扩大社会参与、丰富精神文化等方面开展示范性老年友好型社区创建工作。公共卫生包括4个指标,其中权重最大的是基本公卫老年健康管理对象中未患有高血压和糖尿病者的比例,也是仅有的两个综合权重超过0.100的指标之一,这一指标反映了当地被管理老年人的健康状况,在一定程度上也反映了老年健康管理的效果。本研究中,健康社区的比例这一指标被赋予的权重也较高,这与项目组已有研究相印证,该研究发现一个县(区)内健康社区的比例每提高10%,个体实现健康老龄化的可能性就会增加20%[9]。
在一级指标中,医疗服务、保障体系并没有被赋予较高的权重,特别是护理养老方面最低,仅为0.073,这也反映了在促进健康老龄化方面,疾病预防和健康促进要比临床医疗服务更为重要,而护理养老服务通常是在功能已经受损的时候才接受的服务,尽管通过护理养老服务有可能促进功能发挥的恢复,从而促进健康老龄化的再次实现,但作用有限。在医疗服务和保障体系中,权重最高的二级指标分别为提供居家医疗服务的基层医疗机构的比例和人均可支配收入。之前的研究表明,较好的财富状况是促进健康老龄化的重要因素[10],居家医疗服务则有助于老年人获得更为及时精细的医疗服务,有助于最大限度地恢复机体功能。
本研究首次构建了区域健康老龄化促进指数,分析表明该促进指数具备较强的科学性、合理性,通过文献检索发现,也是首次系统梳理了促进健康老龄化的可能因素,指标选取过程中,在联系实际的基础上还考虑了对未来健康老龄化工作的引导作用,形成的指数可以用于区域之间的比较。本研究存在局限性,主要在于指标选择和判定矩阵设计上的主观性,尽管这一过程中得到了领域内权威专家的认可,但仍可能会有评价上的偏倚,需要进一步通过实际数据来验证。未来利用这一指数,可为各地开展健康老龄化促进工作提供有力的“抓手”,也可为了解本地健康老龄化促进情况提供一把“尺子”。
所有作者均声明不存在利益冲突





















