
随着全球化进程的加快和我国“一带一路”倡议的实施,我国与其他国家间的交流日益频繁,越来越多的国际留学生进入我国大学接受公共卫生硕士专业学位教育。然而,我国公共卫生硕士专业学位培养教育起步相对较晚,其培养方案与科学学位硕士培养相差不大,与国际主流培养方案相差较大,不利于我国公共卫生硕士专业学位教育的国际化。本文系统检索和评价国内外公共卫生硕士专业学位培养模式及相关研究文献,发现国内模式相较于国外模式的主要差异和不足包括:①报考要求具有医学背景;②培养年限相对偏长;③课程体系不完善;④偏重科研能力,实践能力培养相对重视不够;⑤就业选择相对局限。本文建议从以下几个方面改进我国的公共卫生硕士专业学位教育,包括:允许不同专业背景学生报考、适当压缩培养年限、改进课程体系、强化实践能力的培养等措施改进。
版权归中华医学会所有。
未经授权,不得转载、摘编本刊文章,不得使用本刊的版式设计。
除非特别声明,本刊刊出的所有文章不代表中华医学会和本刊编委会的观点。
经济全球化趋势,极大促进了国际间相互交流,包括高等教育[1]。公共卫生硕士(master of public health,MPH)是我国高等教育最重要组成部分,为国家培养高层次应用型人才。伴随“一带一路”倡议的实施,越来越多的国际留学生来我国大学接受MPH专业学位教育,我国MPH专业学位教育对培养全球卫生领域人才具有极其重要作用。MPH教育在西方发达国家已经有一套相对完善的培养体系,而我国于2002年开始MPH教育试点工作,目前,我国公共卫生专业学位与科学学位硕士培养方案相差不大,学校沿用的课程体系与国际脱轨,没有体现出专业学位与科学学位间的差异,培养方案相对不完善,与西方发达国家公认的培养模式相差较大[2, 3]。MPH培养现状若不能得到有效改善,将会影响我国国际化进程。本研究目的是通过系统检索国内外MPH专业学位培养模式,从中找出差异,为完善MPH专业学位教育提供参考。
1. 文献检索:通过中国知网、万方数据知识服务平台、PubMed,根据关键词“公共卫生硕士培养、教育、现状、挑战和就业”“the education,development or training model of the master of public health”搜索国内外MPH培养相关的文献,同时还通过谷歌、百度等搜索引擎、国内外著名大学的公共卫生学院网站、公共卫生教育协会和教育评价机构的网站上检索MPH专业学位培养方案,共选取了9所国内综合排名靠前院校的培养方案,国外网站上提取到4个国家/州的MPH项目培养体系并从中选取出5所具有代表性的院校分析(美国2所、加拿大1所、欧洲地区1所、澳大利亚1所)。
2. 数据分析:将检索到的国内外MPH专业学位培养模式,从能力培养、入学要求、培养年限、课程设置、专业实践、毕业要求、就业去向7个方面对国内外MPH专业学位培养方案进行比较分析。
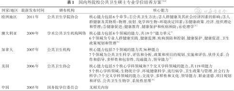
1.能力培养:随着医学模式的转变,公共卫生领域面临着越来越严峻和复杂的挑战,人们对公共卫生应用型人才需求急剧增加。为了加强公共卫生系统和MPH专业学位研究生能力建设,欧洲地区、澳大利亚、加拿大、美国和中国发布了MPH专业学位培养方案。
国内外培养方案相差较大,国外培养方案针对MPH学生应该具备的核心能力提出了要求,学生需要在课程学习和(或)实践活动过程中获得相关的能力。国家间的培养方案稍有不同,美国和加拿大对MPH学生能力指标、实践和考核评估方面做出了较为详细的指导;澳大利亚和欧洲地区仅对MPH学生应该掌握核心领域基本能力进行阐述,没有对实践和考核评估方面做出规定(表1)。
| 国家/地区 | 最新发布时间 | 颁布机构 | 核心能力 |
|---|---|---|---|
| 欧洲地区 | 2011年 | 公共卫生学院协会 | 核心能力包括6个章节:①公共卫生方法;②人群健康及其社会经济因素的影响;③人群健康及其物质-物理、放射、化学和生物-环境决定因素;④健康政策、经济、组织理论和管理;⑤健康促进:健康教育、健康保护和疾病预防;⑥伦理学[5] |
| 澳大利亚 | 2009年 | 学术公共卫生机构网络 | 核心能力包括6个领域的能力,共19个“能力单元” 6个领域为专业人群健康实践、健康监测、疾病预防和控制、健康保护、健康促进、卫生政策规划和管理[6] |
| 加拿大 | 2007年 | 公共卫生机构 | 核心能力包括7个领域的能力共36种能力 7个领域为公共卫生科学,评估和分析,政策和项目的规划、实施和评估,伙伴关系、合作和倡导,多样性和包容性,沟通能力,领导能力[7] |
| 美国 | 2006年 | 公共卫生协会 | 核心能力包括5个核心学科领域和7个交叉学科领域的能力,共119项能力 5个核心学科领域:生物统计学、环境健康科学、流行病学、卫生政策与管理、社会行为科学;7个交叉学科领域的能力:交流学、多样性和文化、领导能力、职业道德、项目规划和评估、公共卫生生物学、系统性思维[8] |
| 中国 | 2003年 | 国务院学位委员会 | 无相关内容 |
而国内的培养方案仅是从培养目标、学习方式及年限、培养内容和要求、学位论文4个方面给出了MPH培养方向和要求,没有提及MPH应该具备哪些能力以及如何对学生进行考核[4]。
2. 入学要求:国外5所代表性院校中,申请者均可以申请全日制或非全日制的学习方式,至少需要具备本科学位以及拥有健康相关的工作经历,母语为非英语者还需达到语言要求,提交本科成绩单、个人陈述、推荐信(表2)。
| 院校名称 | 学历和专业背景 | 学习方式 | 其他 |
|---|---|---|---|
| 哈佛大学[9] | MPH-45:申请者拥有博士学位或与健康相关的硕士学位并至少有2年健康相关的工作经历或有学士学位且有至少5年的公共卫生相关的工作经历;MPH-65:要求为本科学位且至少有2年公共卫生相关工作经历 | 全日制和 非全日制 | 国际学生需满足语言要求,提交本科成绩单、个人陈述、推荐信 |
| 约翰·霍普金斯大学[10] | 申请者具有博士学位或本科学位且至少有2年与健康相关的工作经历 | 同上 | 同上 |
| 圭尔夫大学[11] | 具有生物学或医学学位且在本科学习最后2年获得B+成绩;非此类学位者,需完成指定课程的学习 | 同上 | 同上 |
| 墨尔本大学[12] | 申请者具有本科学位且平均分至少60分,具有公共卫生相关的工作经历;医学学位或有至少2年的公共卫生相关的经验者优先考虑 | 同上 | 同上 |
| 利物浦大学[13] | 申请者有健康或与健康相关的学士学位,至少有1年公共卫生相关的工作经历;本科学历与健康无关,至少有2年公共卫生相关的工作经历 | 同上 | 同上 |
| 中国院校 | 9所院校有3所院校全日制只招收预防医学以及相关专业的本科毕业生,其中2所院校要求非全日制申请者也具有本科学位;申请者具有本科学位或同等学历 | 全日制和(或) 非全日制 | 通过研究生入学考试 |
我国院校对报考MPH的学生遵循教育部制定的全国硕士研究生招生工作管理规定,需获得本科学位或同等学历学位才可报考MPH,其中有2所院校只招收全日制MPH学生,有3所院校要求申请者为具有医学背景的本科毕业生。
3. 学习方式及年限:国外院校均有全日制和非全日制的学习方式,弹性较大,全日制学习年限1~2年,非全日制为2~3年。国内9所院校除2所外,其余院校均接受全日制和非全日制学生,学习年限一般为3年。
4. 课程设置:国内外几所院校课程设置均是理论学习和实践相结合,分为必修课和选修课。不同的是,国外院校课程按模块、分领域开设。除利物浦大学外,国外院校均设有核心课程,学生根据职业需求选择某一领域进行学习。领域不同,课程内容和要求相差较大。国内9所院校有6所设置了MPH方向,但对申请者的专业背景、课程内容和要求没有差异,与未设置具体方向的3所院校课程体系相差不大。
国内外院校的MPH课程内容也存在较大差异,但都包括了流行病学、卫生统计学、健康教育与健康促进、环境与健康等课程。相对而言,国外院校更重视培养MPH学生的领导和管理能力,设有定性研究、公共卫生领导和管理、公共卫生政策等管理决策类课程。与国外院校相比,国内院校除设有政治和英语课程外,还设有科研设计、文献检索等研究类课程,更重视培养学生科研能力(表3)。

国内外院校公共卫生硕士专业学位课程比较
国内外院校公共卫生硕士专业学位课程比较
| 院校名称 | 课程种类 | 课程名称 | 备注 |
|---|---|---|---|
| 哈佛大学 | 核心领域 | MPH-45:流行病学、全球健康、健康管理、健康政策、健康与社会行为、职业和环境卫生等;MPH-65:环境健康科学、全球健康、健康管理、健康政策、健康与社会行为、营养学 | MPH-45或MPH-65的学生从核心领域中选择一个方向进行专业课程学习 |
| 必修课 | 生物统计学和流行病学、公共卫生硕士核心短课程 | ||
| 选修课 | 根据职业需求或兴趣选择选修课 | ||
| 约翰·霍普金斯大学 | 核心领域 | 流行病和生物统计学方法,卫生系统与政策、健康领导与管理、传染病、社会与行为科学等12个领域 | 公共卫生硕士学生可选择定制课程或特定领域课程,选择定制课程学生不需要学习专业课 |
| 必修课 | 生物统计学、流行病学、公共卫生政策、环境健康、公共卫生方法学、管理科学等 | ||
| 选修课 | 根据职业需求或兴趣选择选修课 | ||
| 圭尔夫大学 | 核心领域 | 流行病学、公共卫生政策与管理、环境公共卫生、传染病、食源性人畜共患病与水源性疾病 | 公共卫生硕士学生可在选修课选择某一领域拓展学习 |
| 必修课 | 流行病学、统计学、环境健康、公共卫生政策与系统、传染病、公共卫生领导与管理、健康促进与交流 | ||
| 选修课 | 流行病学、人畜共患病流行病学、动物源性食品安全、传染病模型、项目评估等13门选修课 | ||
| 墨尔本大学 | 核心领域 | 老龄化、流行病与生物统计学、全球健康、健康项目评估、健康经济学与经济评估等9个领域 | 公共卫生硕士学生从核心领域中选择一个方向进行选修课的学习 |
| 必修课 | 流行病学、生物统计学、公共卫生基础、公共卫生定性研究、公共卫生优先领域规划、公共卫生领导与管理 | ||
| 选修课 | 与所选的领域有关 | ||
| 利物浦大学 | 必修课 | 流行病与统计学,健康与社会,健康促进,定性研究,健康政策、治理和经济,健康不平等 | |
| 选修课 | 流行病和统计学、健康保护、基于政治的公共卫生 | ||
| 中国院校 | 核心领域 | 疾病预防与控制、卫生事业管理、健康管理与促进、妇幼保健与人口健康、食品安全、环境与职业卫生等 | 课程在院校之间存在差异,与各院校对MPH学生培养目标有关 |
| 必修课 | 政治、英语、流行病学、统计学、公共卫生方法学、卫生事业管理等 | ||
| 选修课 | 食品安全、卫生经济学、卫生事业管理、环境与健康等 |
5. 专业实践:专业实践是培养MPH学生极其重要的一个环节,能让学生将课程学到的理论知识应用到实际中去,解决当前公共卫生领域面临的问题。国外院校专业实践有实习和顶点项目。利物浦大学只有论文要求,没有检索到实习的内容;墨尔本大学将实习和顶点项目整合到一起,学生可以选择进行研究或实习。国内院校专业实践分为实习和论文撰写(表4)。

国内外院校公共卫生硕士专业学位实践教学比较
国内外院校公共卫生硕士专业学位实践教学比较
| 院校名称 | 实习 | 顶点项目(论文) | ||
|---|---|---|---|---|
| 实习时长 | 地点/导师安排 | 考核方式 | ||
| 哈佛大学 | MPH-45学生实习时长≥120 h; MPH-65学生实习时长≥300 h | 实行双导师制,学生自己寻找或是学校老师推荐实习场所 | 需要2种不同的方式来展示实习获得的能力,可通过书写项目报告、口头陈述、论文、课堂参与等形式进行评估 | 完成自我评估、书面作业、演示文稿等,并通过老师的评估 |
| 约翰·霍普金斯大学 | ≥100 h | 实行双导师制,学生自己寻找实习场所 | 中期评估和最后评估 | 完成指定课程的学习和项目论文以及有关项目的口头陈述 |
| 圭尔夫大学 | ≥420 h | 实行双导师制,学生自己寻找或是学校老师推荐实习场所 | 在实习中期和最后进行自我评估,并进行实习经历评估 | 完成实习论文、视频、进行海报陈述和口头陈述 |
| 墨尔本大学 | (1)从研究项目、专业实践或实践选修课选择一项进行学习; (2)学习时长为340 h; (3)考核方式:公共卫生硕士学生需提交研究项目进展报告、口头陈述和书面研究报告 | |||
| 利物浦大学 | - | - | - | 完成论文 |
| 中国院校 | 3~6个月不等,一般为6个月 | 实行双导师制,由学院安排去指定的公共卫生机构(CDC、社区医院、卫生行政部门等) | 撰写一份实践报告 | 书写论文并通过答辩 |
注:-:在线未检索到利物浦大学公共卫生硕士实践教学介绍;墨尔本大学采用不同形式,故未按表中分类进行逐点介绍
实习:国外院校实习时长在100~420 h不等,学生自己寻找或是学校老师推荐与所学专业领域相关的实习地点。实习考核分为中期评估和终期评估,方式可以是自我报告、项目报告、口头陈述、论文等形式。国内院校实习时长3~6个月,一般是6个月,由学院安排到指定的公共卫生机构(CDC、社区医院、卫生行政部门等);实践结束后,学生需提交一份实践报告作为考试评估手段。
顶点项目(论文):国外院校的学生在MPH项目的最后一个学期,需要完成顶点项目。顶点项目是将课程学习和实习过程中所学知识整合,综合运用这些能力解决实际问题,可通过论文、视频、提交报告、口头陈述等方式考核。国内院校的学生实习则是撰写论文并通过答辩,其实质和顶点项目类似,都是培养学生综合运用所学的理论分析和解决实际问题的能力。
6. 毕业要求:国内外MPH专业学位研究生申请学位前必须完成培养方案中的全部内容,课程学习修满规定的学分,完成实习和(或)顶点项目(论文)。
国外5所院校中,利物浦大学只要求学生完成课程的学习和撰写论文,而哈佛大学和约翰·霍普金斯大学还要求学生的课程平均绩点要达到规定的要求。
国内9所院校的学生除完成培养方案全部内容外,还需在公开期刊以第一作者、培养院校为第一单位至少发表1篇文章。
7. 就业去向:从国内外院校MPH研究生毕业数据来看,MPH研究生毕业去向分布基本相同,都偏向于选择医疗机构、政府部门、大学和研究机构以及企业就业。不同的是,国内院校MPH学生更多选择医疗卫生机构就业。
2017-2019年约翰·霍普金斯大学公布的MPH学生毕业数据中前3位就业单位为[14]:医疗机构(24.0%)、大学和研究机构(21.0%)、政府部门(14.0%);而2018年哈佛大学公布的MPH学生就业单位居前3位分别为:医疗机构(49.3%)、大学和研究机构(20.7%)、政府部门(7.9%)和非营利组织(7.9%)。除以上就业单位外,这2所大学还有少部分MPH研究生选择去咨询公司、营利组织机构、生物科技或药企等单位就业。国内学者对2013- 2018年复旦大学公共卫生学院研究生毕业去向分析发现[15],MPH研究生毕业去向为医疗卫生机构(71.9%)、企业(16.5%)、大学和研究机构(6.8%)以及政府部门(4.8%)。相较于我国复旦大学MPH毕业生的就业去向,美国约翰·霍普金斯大学和哈佛大学MPH毕业生就业去向分布更为均衡。除了选择医疗机构就业外,这2所院校MPH学生大多选择去大学和研究机构、政府部门就业,而在我国复旦大学的毕业数据中仅有10%左右的MPH学生选择。
造成中外MPH毕业生就业去向差异的一个可能原因是我国与发达国家的公共卫生体系发展状况存在较大差异。首先,欧洲地区、澳大利亚、加拿大和美国等发达国家更多强调通过卫生政策实施以及健康教育传播来引导群众、促进人群健康,而我国则是更为注重疾病和环境卫生的防控,将公共卫生工作更多局限于医学和卫生健康部门[16, 17]。其次,此差异可能跟国内外MPH研究生的学制和定位有关。约翰·霍普金斯大学和哈佛大学MPH研究生的主体是一年制课程硕士,其主要目的是为来自不同学科背景的学生传授公共卫生的基本理论和技能,为学生未来在公共卫生领域从事高层次工作(如公共卫生研究和管理)打下基础。而我国的MPH研究生最少都要2年才能完成毕业,国家设立MPH项目的核心是为国家培养层次较高的应用型公共卫生人才。在我国,攻读公共卫生博士学位的研究生多为科学学位的硕士研究生,此类学生也构成了大学和研究机构从业人员的主体,而MPH研究生多是毕业后直接到公共卫生机构、医疗机构或公司就业。
国内院校MPH专业学位培养方案与国外的主流学校相差较大,体现在:
(1)能力培养:国外院校以公共卫生机构发布的核心能力模型为导向培养MPH学生毕业应具备的能力。国内发布的培养方案没有明确MPH学生应具备的能力,未体现以能力为核心来培养MPH学生,也未体现出专业学位与科学学位的差别。
(2)入学要求:国外院校要求申请者拥有本科学位并有健康相关的工作经历,对专业背景没有限制。国内院校要求申请者一般要具有医学背景的本科毕业生,无工作经历的要求。
(3)学习方式及年限:国内外院校均有全日制和非全日制的学习方式。国外院校全日制一般是1年左右,非全日制2年左右。国内院校学习年限较长,几乎所有的院校的全日制和非全日制学习年限都为3年。
(4)课程设置:国外院校大多都设有核心领域,对不同领域的学生背景、课程内容和要求有不同要求,课程内容偏重培养学生的领导和管理能力。国内院校不同方向的学生课程体系基本一致,没有体现出差异,课程设计方面偏重培养学生的科研能力。
(5)专业实践:国外院校非常重视专业实践,学生可自己寻找实习场所,实践中期和结束时均有考核,且考核方式多样。国内院校学生则是到指定的机构接受轮转式实习,考核以自评和科室评价为主,更重视科研能力的培养。
(6)毕业要求:国内外院校MPH专业学位研究生申请学位前均需完成培养方案的全部内容。不同的是,几乎所有的国内院校都要求学生毕业前在公开期刊至少发表1篇文章。
(7)就业情况:相对而言,发达国家MPH研究生毕业去向更为多样化,而国内MPH毕业生主要选择在医疗卫生机构就业。
综合来看,我国MPH培养与发达国家培养相差较大。为推动我国MPH教育的国际化进程,本研究建议从以下方面做出改变:
(1)我国教育机构应尽快制定核心能力模型,对MPH学生应掌握的专业能力做出明确规定,为国内院校培养方案的制定和完善提供依据。
(2)放宽入学的专业要求,鼓励不同专业背景的学生申请。
(3)缩短培养年限,全日制压缩至1年,非全日制压缩至2年。
(4)改进课程体系。公共必修课可分模块设置,增加方法及应用类的课程。选修课分领域开设,增加选修课的种类,适当增加交叉学科领域的课程。
(5)改革实践能力的培养方案,增加不同类型的实习机构和实习项目,实习评估可由基地导师和院校导师共同考核。考核方式不应局限于实践报告,可考虑论文、项目报告、视频、口头陈述等多种形式。
(6)改进毕业评价标准。不同于科学学位研究生的培养目标,MPH研究生的培养重点应该更强调独立采用科学方法解决实际公共卫生问题的能力,而不是科研创新能力。本研究认为,对于MPH这样的应用型硕士,培养单位可考虑将“要求毕业发表1篇学术论文”的要求改为“围绕一个具体公共卫生问题,独立设计和完成一个项目,撰写报告,汇报研究结果”。
(7)开设就业培训课程,帮助MPH毕业生树立更宽泛的就业观,促使学生将所学的专业知识与相关职业结合。
所有作者均声明不存在利益冲突























