
出生队列是研究生命早期暴露对健康结局影响的重要工具,但目前缺乏有力支撑孕前暴露特别是父系暴露对生殖健康和妊娠结局影响研究的大型队列平台。重庆市孕前生殖健康与出生结局队列研究是起始于孕前阶段,同等关注男女双方的环境、心理、行为等暴露因素对生殖健康和不良妊娠结局影响的前瞻性队列研究。项目于2019年正式启动,计划招募有生育意愿的育龄夫妇20 800人。通过随访,调查志愿者2年内是否自然受孕。对进入妊娠期的女性志愿者,在孕早、中、晚期进一步随访,并对分娩的子代随访至2岁,监测早产、低出生体重、出生缺陷、神经功能发育障碍等结局发生情况。各阶段分别采集相应的数据信息和生物样本,包括精液、外周血、尿液、胎盘、脐带、脐带血、口腔拭子等。截至2022年1月,已纳入志愿者8 698人,分布于重庆市所有38个区/县。本队列建设目标是成为涵盖父母双方的前瞻性大样本孕前出生队列,将以独特的设计和更加全面的视角阐明全生育周期特别是孕前期暴露因素对生殖健康和不良出生结局的影响及机制。
版权归中华医学会所有。
未经授权,不得转载、摘编本刊文章,不得使用本刊的版式设计。
除非特别声明,本刊刊出的所有文章不代表中华医学会和本刊编委会的观点。
近几十年来,大量研究表明生殖健康水平在世界范围内的多个国家和地区表现出持续下降的趋势。生殖损害已经成为影响我国国民人口健康素质的突出问题,事关国家经济发展和社会稳定。2020年完成的第七次人口普查结果显示,近10年来我国人口增长呈现低速状态,总和生育率仅为1.3,低于国际社会通常认为1.5的警戒线[1];有报告显示,2010-2011年我国育龄夫妇不孕不育率约为25%[2]。除人口数量增长缓慢外,出生人口质量问题也成为影响我国人口发展的重要因素。《中国出生缺陷防治报告》结果显示,我国新生儿出生缺陷发生率高达5.6%[3]。我国每年新增出生缺陷人口约90万例,约占全球总量的20%。基于目前我国人口健康素质面临的形势与挑战,迫切需要采取措施监测人群生育力水平,鉴别影响生殖健康的危险因素并提出生殖损害风险预警和干预防治策略。
根据流行病学的原理和设计,队列研究是筛选、识别和鉴定暴露因素与结局效应之间因果关联的有力工具。出生队列以出生人群(含母婴亲子对)为起点,可以探究生命早期多种暴露和多种健康结局间的关联效应、环境与遗传因素的交互作用等,在揭示生命早期暴露对健康结局的影响上取得了巨大成就。近20年来,随着健康与疾病发展的胎儿起源学说的提出,出生队列研究迅速发展[4]。
我国出生队列开展相对国外较晚,但近10年在我国科技部和国家自然科学基金委员会等部委的大力支持下,多地建立起出生队列研究[5]。这些队列研究项目为探究影响人口生育水平的因素、了解我国人口生殖健康水平(主要是母婴健康水平)提供了重要依据[6]。然而由于关注焦点不同等原因,大部分出生队列主要关注母体暴露因素,但对父系暴露关注不够;主要从孕早期或以后招募志愿者,对孕前暴露考虑较少;对环境-社会-心理-行为等因素的综合暴露考虑不够。国内外均较缺乏能够有力支撑孕前暴露特别是父系暴露对生殖健康和妊娠结局影响研究的大型队列平台[7]。
基于上述情况,本课题组于2019年启动了重庆市孕前生殖健康与出生结局队列(Preconception Reproductive Health and Birth Outcome Cohort,PREBIC)研究,旨在分析重庆市育龄人口生殖健康状况,全面同等识别影响男女双方生殖健康和不良妊娠结局的环境-社会-心理-行为等因素,构建健康风险预测模型,为维护育龄人口生殖健康和人口健康素质提供参考,并对国家制定生育相关卫生政策提供理论依据。本文对本队列的研究设计和工作进展进行介绍。
1. 基本设计:本队列在借鉴中国国家出生队列、广州出生队列、中国慢性病前瞻性研究等高水平队列的建设方案基础上[8, 9, 10],由陆军军医大学和重庆市妇幼保健院联合设计和实施,于2019年1月在重庆市妇幼保健院正式启动,计划招募10 000对有生育意愿的育龄夫妇。本研究通过了重庆市妇幼保健院伦理委员会和陆军军医大学伦理学委员会审查[批准文号:2018伦审(科)020号;2019第003-02号],并通过中国人类遗传资源采集审批(编号:国科遗办审字[2021]CJ2417号)。所有志愿者均被告知本研究的目的、性质、方法及可能的不良反应等信息,并签署知情同意书。
(1)基线阶段:通过问卷调查方法采集志愿者基线信息,主要包括人口学信息、生活行为方式、环境接触、心理状况、避孕情况及生育史等。同时采集男方的精液、外周血、尿液以及女方的外周血和尿液等生物样本。
(2)受孕监测和孕期随访阶段:对女性志愿者开展为期2年的定期问卷随访,每3个月一次,主要了解随访期间的孕育状况。期间成功怀孕的志愿者纳入孕期随访。分别在孕早期(孕12周前)、孕中期(孕12~28周)和孕晚期(孕28周后)对志愿者进行问卷调查,主要包括是否流产、是否患有妊娠期疾病(妊娠期糖尿病、高血压等)等临床信息;生活行为习惯、膳食和补充剂摄入情况、心理状态、环境接触等暴露信息。孕期随访时同步采集外周血和尿液样本。
(3)分娩期样本采集和子代随访阶段:志愿者分娩时,采集脐带血及部分脐带和胎盘组织,并记录新生儿基本情况(孕周、分娩方式、身长、体重及新生儿评分等)。子代出生后,在子代1月龄、6月龄、1周岁、2周岁时进行随访,除生长发育临床检查信息外,通过调查问卷采集养育情况和健康状况等信息。采集子代干血片和口腔拭子等生物样本。
2. 研究对象:
(1)纳入标准:志愿者夫妇需满足以下所有条件:①男性:年龄22~49周岁;在当地(区/县)居住满2年,加入本研究前3个月未离开过重庆市,且每年累计离开时间≤3个月;计划在1年内怀孕。未来2年无迁居外地的计划。②女性:年龄20~49周岁;在当地(区/县)居住满2年,加入本研究前3个月未离开过重庆市,且每年累计离开时间≤3个月。未来2年无迁居外地的计划。
(2)排除标准:志愿者夫妇中有任何一方满足以下任一项内容的,2人需同时排除:①有明确的泌尿生殖系统疾病史,如不孕不育、睾丸/卵巢发育不良综合征、生殖系统外伤、列于国家免费孕前优生健康检查项目调查表内的泌尿生殖系统炎症或性传播疾病;青春期后腮腺炎或医学诊断的遗传病史;参加研究之前3个月内男性有发热史。②进行过绝育结扎手术(包括复通手术)、男性禁欲时间<2 d或>7 d者。
(3)样本量估算:本队列的核心结局指标是不良妊娠结局,其中总出生缺陷这一指标由于发生率低,对样本量要求较高,因此估算整个研究的样本量时以此作为估算依据。重庆市出生缺陷筛查数据显示,本地出生缺陷发生率约为4%[11]。考虑到有害因素导致的最小RR=1.5、检验水准α=0.05、检验效能β=0.80,暴露组和对照组各需要随访2 080对研究对象(共计4 160对)。已知有生育计划的育龄夫妇1年内成功受孕的概率约为50%,同时考虑到样本可能有约20%的失访率,本次调查样本量确定为10 400对。
3. 研究内容:
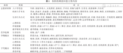
(1)调查问卷:通过电子问卷对志愿者的生活行为方式、环境暴露情况、心理状态等信息进行收集。所有信息采集均采用工作人员辅导、志愿者自行填写的方法,不能阅读问卷的志愿者由工作人员询问并按志愿者的回答代为进行填写,子代随访问卷由母亲根据实际情况代为填写。为确保结果的可信性和与国内外研究的可比较性,本研究中涉及到的问卷调查尽量采用国际通用的问卷或量表,如心理状态采用工作压力量表[12]和自觉压力感受量表[13]、作息和睡眠情况采用匹兹堡睡眠质量指数[14]和慕尼黑睡眠时型问卷[15]等。对于不存在标准工具的指标或不适用于本研究的,尽可能采用我国或国际研究中普遍应用的问卷,如疫苗接种情况的调查主要参考国家免费孕前优生健康检查项目调查问卷,对营养素及补充剂的调查主要参考中国国家出生队列的调查问卷。此外,根据重庆市特色饮食习惯,本量表中包含了对辣食、豆制品等摄入的调查。见表1。

各阶段调查问卷主要内容
各阶段调查问卷主要内容
| 阶段 | 类别 | 项 目 |
|---|---|---|
| 志愿者招募 | 人口学信息 | 年龄、家庭年收入、文化程度、患病史、手术史、妊娠与避孕、生育史、疫苗接种、月经史 |
| 疾病与手术史 | 贫血、高血压、高血脂、心脏病、糖尿病、癫痫、甲状腺疾病、慢性肾炎、结核、淋病、梅毒、衣原体感染、乙型肝炎、精神心理疾患、肿瘤、男科疾病、腹部、盆腔或生殖器手术 | |
| 生活行为方式 | 吸烟、饮酒、饮茶、喝咖啡、辣食、营养和膳食补充剂使用(多重维生素、叶酸、钙补充剂)、手机使用、睡眠情况(匹兹堡睡眠质量指数、慕尼黑睡眠时型问卷)、运动习惯(运动等级量表)、出行交通方式 | |
| 心理状况 | 工作压力(工作压力量表)、应激感受(自觉压力感受量表) | |
| 环境接触 | 放射线、高温(>37 ℃)、低温(<0 ℃)、噪音、震动、高原、粉尘、农药、有机溶剂、重金属、新房装修情况 | |
| 避孕情况及生育史 | 避孕措施、不良妊娠结局史 | |
| 受孕监测 | 生育结局 | 妊娠、流产、分娩 |
| 孕期随访 | 孕期健康信息 | 阴道出血、下腹部绞痛、呕吐、感冒发热、助孕治疗 |
| 生活行为方式 | 吸烟、饮酒、手机使用、睡眠情况(慕尼黑睡眠时型问卷)、饮食营养、出行交通方式 | |
| 心理状况 | 工作压力(工作压力量表)、应激感受(自觉压力感受量表) | |
| 环境接触 | 影像学检查、放射线、高温(>37 ℃)、低温(<0 ℃)、噪音、震动、高原、粉尘、农药、有机溶剂、重金属、尾气 | |
| 子代随访 | 喂养情况 | 母乳喂养、辅食添加、营养补充剂添加 |
| 养育环境 | 睡眠环境、活动时间、电子产品使用、二手烟暴露 |
(2)体格检测:采用标准方法在志愿者加入项目时对其进行身高、体重、腰围、臀围、双手食指和无名指长度的测量。子代随访时对子代的身长、体重、头围等生长发育指标进行测量。
(3)生物样本采集与测量:男性志愿者加入项目时,由现场工作人员指导志愿者采用WHO推荐的手淫法进行精液样本的采集,现场检测精液常规参数,并保留部分样本用于精子形态学分析、精子遗传物质检测等后续检测[16]。同时采集志愿者双方的外周血、尿液样本未来用于性激素水平、环境污染物(如邻苯二甲酸酯类、多环芳烃类及新兴污染物)内暴露水平以及代谢组等的检测。产妇分娩时,留存脐带血、部分脐带组织和胎盘组织,未来用于污染物暴露水平和转录组检测等。进行子代随访时,采集子代干血片(出生后3 d)和口腔拭子(1周岁)用于遗传性疾病和DNA损伤等的检测。
(4)临床检查信息:通过临床信息系统采集志愿者孕前、孕期以及子代临床检查相关信息,主要包括精液常规检查、血尿常规检查、血生化检查、临床体格检查、分娩孕周、身长、体重、头围、出生缺陷筛查、神经发育检查(GeselⅠ测试、丹佛发展筛选测验等),用于判断是否发生早产、低出生体重、出生缺陷、神经功能发育障碍等结局。
4. 质量控制(质控):为保证队列建设质量,PREBIC制订了相对严格的质控方案。主要从研究设计、项目实施、数据处理和统计分析等各阶段采取措施,确保队列资源的品质可靠。
(1)研究设计:项目组参考中国国家出生队列等高水平队列的质控措施,提出了“信息化、标准化、规范化”的建设目标,以确保队列建设质量稳定可控。队列启动前提前构建了具有自主知识产权的网络信息化平台,为队列建设的全流程信息化管理奠定基础。编制了系列操作手册和教材,要求参与队列研究的工作人员上岗前须接受统一培训,根据不同岗位培训内容主要包括:项目的科学背景、志愿者沟通技巧、调查工具使用方法、生物样本采集和处理技术、组织构架和信息反馈机制等。上岗后岗位相对固定,并分批参与中国医药生物技术协会等国家级行业协会的专业培训认证。
(2)项目实施:队列的志愿者登记和随访管理、问卷调查以及样本采集和出入库管理等流程,全部在拥有自主知识产权的网络信息化平台上实现,采用二维码、逻辑检查等技术规避传统流行病学研究中手写标签和纸质问卷可能带来的录入错误。平台与医院信息系统连接,志愿者来院就诊时平台可自动识别,并提高志愿者随访、生物样本采集和临床信息提取效率。随访问卷由平台自动推送给志愿者在线填写,志愿者超过期限未答复的提醒工作人员人工追访,并对通话过程进行记录。对志愿者招募、生物样本采集、人工随访等由工作人员主要负责的环节,由质控人员负责对照操作手册要求,对各环节工作的达标情况进行不定期检查并监督整改。生物样本库通过自动化环境监控和报警系统实时监控生物样本贮存环境的稳定和安全。对队列采集的生物样本分批次抽检以掌握和改进样本质量。目前已进行的多批次抽检结果显示样本质量良好,适用于全转录组、代谢组、暴露组等不同研究场景。
(3)数据处理:本队列的网络信息化平台根据工作人员岗位职权设置了相应的权限,负责信息和样本采集的岗位人员只分配录入权限而没有修改和删除权限;遇特殊情况需要执行修改或删除操作时,需向数据管理员提出申请,后者审核通过后操作并反馈前者。数据的生成、修改、删除全程可追溯。
(4)分析阶段:在研究方案设计阶段已制订了统计分析方案,作为后期数据分析的基本依据。数据分析前的数据清理阶段,要求分析人员严格记录数据清理过程,形成可追溯的数据清理日志,原始数据集和衍生数据库集均留有备份。统计分析过程要求保留完整实验记录备查。项目成立学术委员会,接受外部的研究申请,要求申请者应当按照上述相同原则对数据分析方案进行详细描述。
1. 建设概况:PREBIC是涵盖父母双方,贯穿生育周期的大样本、前瞻性出生队列研究。截至2022年1月,PREBIC已纳入志愿者8 698人,分布于重庆市所有38个区/县(表2),其中84.82%来自人口稠密的9个主城区,对掌握重庆市乃至西南地区育龄人口生殖健康水平具有重要参考价值。同时,重庆市作为我国西南地区唯一的直辖市,具有大城市和大农村的特点,代表了中国经济高速发展时期从城市到农村的各个阶段普遍情况,对全国不同区域也具有良好的代表性。本队列重点关注环境-社会-心理-行为等综合暴露因素对育龄人群生殖健康和子代出生结局的影响,未来还可用于遗传因素对生殖健康的影响以及环境-基因交互作用的研究。其建立遵循暴露组学理念,期望尽可能充分测量真实人群的各种暴露因素并综合评估其对生殖健康和出生结局的影响,最终目的是形成对于人群具有应用价值的生殖健康和出生结局风险预测模型[7]。同时该项目也是本课题组基于有害结局路径理念的系列研究中的重要组成部分,通过在人群中发现潜在影响因素,指导动物实验和细胞实验的开展以进行毒理学效应评估确认,进而开展分子机制研究揭示其效应形成过程中的关键事件和分子起始事件,从而阐明其作用机制,识别可能的干预靶点,为损害效应的早期识别、及时预防和有效治疗等策略和技术的开发提供线索[17]。

志愿者在重庆市各区/县的分布情况
志愿者在重庆市各区/县的分布情况
| 区/县 | 人数 | 百分比(%) | 主城区 |
|---|---|---|---|
渝北区 江北区 渝中区 南岸区 沙坪坝区 九龙坡区 巴南区 北碚区 大渡口区 其他29个区/县 | 2 169 1 254 1 039 790 658 570 385 370 143 1 320 | 24.94 14.42 11.95 9.08 7.56 6.55 4.43 4.25 1.64 15.18 | 是 是 是 是 是 是 是 是 是 否 |
2. 优势和特点:我国目前在建的规模较大的出生队列项目主要有:由南京医科大学牵头的多中心出生队列(中国国家出生队列)[8]、上海交通大学附属新华医院牵头的上海优生儿童队列[18]、安徽医科大学牵头的安徽出生队列[19]、广州市妇女儿童医疗中心组织的广州出生队列[9]等。国外类似的研究队列主要有日本环境和儿童研究[20]、丹麦国家出生队列的男性子代队列研究[21]等。大部分队列的建设是以来医院进行产检的女性作为研究对象,其参与研究的依从性更高,研究内容与临床诊疗工作重叠性也很高,项目更容易实施。与国内外其他出生队列研究相比,本队列的主要特点在于,综合考虑了男女双方孕前阶段暴露因素对子代出生结局的影响。尤其是精液作为父本遗传信息的关键载体和评估男性生殖健康状况的核心靶标,目前国内外还未见报道有如此大规模的男女双方孕前阶段采集和检测队列。而男性精液样本的采集并非生育力筛查的常规项目,我国的国家免费孕前优生健康检查项目也未提供精液检查服务。由于其受到我国传统观念抵触,实施难度较大。本队列对男方精液样本采集作为夫妇双方入组条件,有望弥补国内外本研究领域这一短板。
本队列可采用传统出生队列的研究方法,针对特定的妊娠期并发症或者不良出生结局来设计嵌套的病例队列或巢式病例对照研究,也可用于研究不孕症等生殖障碍的影响因素或其预后情况,包括相关治疗方式对子代生长发育的影响。本队列已经在中国队列共享平台在线注册,对研究基本设计和研究变量信息进行介绍,未来还将及时更新队列建设进度信息[22];队列也已加入中国出生队列联盟,以促进开放共享和多中心合作研究,推动本领域高水平研究的实现。
3. 展望:随着新的研究认识和技术方法不断涌现,生殖健康相关研究的思路也在不断更新。未来本队列考虑将微生物组学(阴道、肠道等)、代谢组学(血液、尿液等)、基因组学及表观遗传组学、人体测量学(如活动腕表、个体采样仪等便携式测量装备)、环境科学(如基于高分辨率遥感数据的个体暴露评估)以及高维度数据统计分析技术(如机器学习)等加以融合,从而更好地对生殖健康相关影响因素进行识别鉴定,对相关作用机制进行阐释,并为损害效应的早期预警、有效预防和精准治疗提供理论依据。
4. 本队列存在不足:①本研究是前瞻性队列研究,但仍属于观察性研究设计。研究中识别的生殖健康影响因素需要通过其他独立研究加以验证以提高因果关系的证据强度。项目组正通过中国出生队列联盟等平台与国内多个研究团队建立合作关系,为研究结果的相互验证奠定基础。②由于经济水平、交通便利程度等方面的差异,本队列招募的志愿者在重庆市呈现明显的地区分布差异。未来本队列将考虑在区/县增加布点采样,以增加代表性,或将本队列相关数据用于估计全市整体情况时,通过加权调整等方法对结果进行校正。③重庆市是我国重要的劳动力输出地,大量育龄人口长期在外务工。从随访的可行性角度考虑,本队列的研究方案中未纳入上述人群。这些流动人口的生殖健康状况及其影响因素可能具有自身特点,值得单独开展研究加以关注。
综上所述,重庆市PREBIC是一项前瞻性队列研究,独特地以孕前期为研究起点,同时关注男女双方暴露情况对生殖健康损害和不良妊娠结局等生殖障碍的发生风险及对子代生长发育影响。本研究对于识别鉴定全生育期生殖健康相关影响因素,尤其是孕前暴露危险因素,促进育龄人口和下一代健康水平具有重要意义。
所有作者声明无利益冲突





















