
抗凝药物可分为口服抗凝药和胃肠外抗凝药,前者包括维生素K拮抗剂和非维生素K拮抗口服抗凝药,后者包括肝素类药物、比伐芦定和阿加曲班等。实验室监测有助于提高抗凝治疗的有效性和安全性,但需明确三个问题:哪些患者需要进行监测?哪些实验可用于监测?如何理解监测数据?
除非特别声明,本刊刊出的所有文章不代表本刊编辑委员会的观点。
抗凝药物是血栓防治的基石,其主要机制是通过降低血中凝血因子水平或拮抗因子Ⅱa和(或)Ⅹa以阻止凝血效应放大,缓解高凝状态,避免纤维蛋白栓子形成,而抗凝治疗成功的关键在于有效抑制病理性凝血活化的同时还能维持机体生理性止血能力。在临床实践中,高龄、肝肾损害、低体重或肥胖、药物代谢基因多态性、联合用药等因素对药代动力学的干扰都会影响抗凝治疗的有效性和安全性。此外,如何降低接受有创检查、手术和溶栓治疗的患者紧急停药后的出血风险也是临床关注的热点[1,2]。随着实验室监测技术的不断完善,利用凝血功能实验评估抗凝疗效和出血风险已成为帮助临床医生合理用药、调整治疗方案的重要手段。合理的实验室监测需明确三个问题:哪些接受抗凝治疗的患者需要进行实验监测?哪些实验室指标可以用于抗凝监测?如何理解实验监测数据?本文将结合临床实践中普遍存在的问题,对近年来的抗凝监测相关研究进行汇总,就抗凝药物监测的临床指征、应用和评价规则综述如下。
抗凝药物的发展是一个从多靶点到单靶点、从间接起效到直接起效的优化历程[3]。1916年,美国约翰霍普金斯大学的学者们发现了一种能使小牛出血的物质,并最终在1918年从肝脏中提炼出肝素(heparin)。1937年,瑞典和加拿大的科学家们成功提纯了肝素,并开始用于血栓性疾病的治疗中。1941年前后,威斯康星州立大学的Karl Paul Link合成了具有抗凝血作用的"双香豆素"。1948年,苄丙酮香豆素开始作为灭鼠药被广泛应用,这种香豆素衍生物被命名为华法林(warfarin)。1954年,美国食品药品监督管理局批准了华法林用于术后血栓预防。1971年,V. V. Kakkar首创了小剂量肝素的治疗方式,将静脉血栓发生率从26%降至4%。1978年,低分子肝素(low molecular weight heparin,LMWH)取得抗栓药物专利。到了1982—1985年间,利用LMWH预防外科手术患者静脉血栓已逐渐形成共识。至21世纪初,单一靶点的磺达肝癸钠、阿加曲班、比伐芦定及新型口服抗凝药陆续应用于临床。与传统抗凝药物相比,这些新型抗凝药的抗干扰能力更强、药代动力学也愈加稳定。
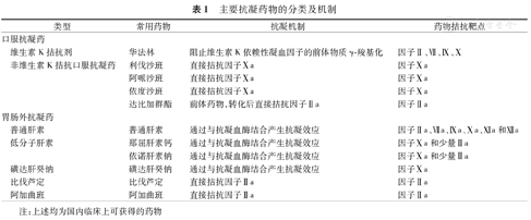
抗凝药物按照作用目标可分为多靶点(如华法林和肝素类药物等)和单靶点(如Ⅱa抑制剂和Ⅹa抑制剂)药物。但在临床上,人们更习惯将抗凝药物按照口服给药和胃肠外给药分为两大类,前者包括维生素K拮抗剂(vitamin K antagonists,VKAs)和非维生素K拮抗口服抗凝药(non-vitamin K antagonist oral anticoagulants,NOACs),后者包括普通肝素(unfractionated heparin,UFH)、LMWH、磺达肝癸钠、比伐芦定和阿加曲班等(表1)。口服抗凝药由于服药方便,多作为血栓急性期后的长期治疗和预防用药,适合长期抗凝治疗的患者;而胃肠外抗凝药由于起效快,主要用于血栓急性期的治疗、血栓复发的预防、围术期的预防及血运重建期间的早期治疗[3,4]。

主要抗凝药物的分类及机制
主要抗凝药物的分类及机制
| 类型 | 常用药物 | 抗凝机制 | 药物拮抗靶点 | |
|---|---|---|---|---|
| 口服抗凝药 | ||||
| 维生素K拮抗剂 | 华法林 | 阻止维生素K依赖性凝血因子的前体物质γ-羧基化 | 因子Ⅱ、Ⅶ、Ⅸ、Ⅹ | |
| 非维生素K拮抗口服抗凝药 | 利伐沙班 | 直接拮抗因子Ⅹa | 因子Ⅹa | |
| 阿哌沙班 | 直接拮抗因子Ⅹa | 因子Ⅹa | ||
| 依度沙班 | 直接拮抗因子Ⅹa | 因子Ⅹa | ||
| 达比加群酯 | 前体药物,转化后直接拮抗因子Ⅱa | 因子Ⅱa | ||
| 胃肠外抗凝药 | ||||
| 普通肝素 | 普通肝素 | 通过与抗凝血酶结合产生抗凝效应 | 因子Ⅱa、Ⅶa、Ⅸa、Ⅹa、Ⅺa和Ⅻa | |
| 低分子肝素 | 那屈肝素钙 | 通过与抗凝血酶结合产生抗凝效应 | 因子Ⅹa和少量Ⅱa | |
| 依诺肝素钠 | 通过与抗凝血酶结合产生抗凝效应 | 因子Ⅹa和少量Ⅱa | ||
| 磺达肝癸钠 | 磺达肝癸钠 | 通过与抗凝血酶结合产生抗凝效应 | 因子Ⅹa | |
| 比伐芦定 | 比伐芦定 | 直接拮抗因子Ⅱa | 因子Ⅱa | |
| 阿加曲班 | 阿加曲班 | 直接拮抗因子Ⅱa | 因子Ⅱa | |
注:上述均为国内临床上可获得的药物
随着抗凝治疗临床研究的逐渐深入以及药物靶点的单一化,抗凝药物的安全性有了明显改善,但由于临床情况复杂,患者个体差异大,所以任何抗凝药物都不是绝对安全的。在临床实践中,没有哪种抗凝药物完全无须监测,区别在于部分抗凝药物需常规监测(如华法林、UFH、阿加曲班和比伐芦定等),而低分子肝素、利伐沙班、阿哌沙班、依度沙班和达比加群酯仅在特殊情况下需进行监测(表2)。

抗凝药物的监测指征与相关实验
抗凝药物的监测指征与相关实验
| 抗凝药物 | 监测指征 | 监测实验 |
|---|---|---|
| 华法林 | 常规监测 | INR |
| 普通肝素 | 常规监测 | APTT、ACT、anti-FⅩa |
| 低分子肝素 | 妊娠期、严重肾功能不全、严重出血或风险、肥胖或体重过低等 | anti-FⅩa |
| 利伐沙班 | 有影响药物代谢的因素,如肾肝功能不全、肥胖或体重过低、胃肠道吸收不良、联合用药及高龄 | anti-FⅩa、PT |
| 阿哌沙班 | anti-FⅩa | |
| 依度沙班 | 特殊临床情况,如反复栓塞、严重出血、药物过量、择期手术前停药、紧急手术或有创干预等 | anti-FⅩa、PT |
| 达比加群酯 | ECT、dTT、APTT、TT | |
| 比伐芦定 | 常规监测 | ACT、APTT |
| 阿加曲班 | 常规监测 | ACT、APTT |
注:INR:国际标准化比值;APTT:活化的部分凝血活酶时间;ACT:活化凝血时间;anti-FⅩa:抗活化因子Ⅹ活性试验;PT:凝血酶原时间;ECT:蝰蛇毒凝血时间;dTT:稀释凝血酶时间;TT:凝血酶时间
华法林是抗凝领域的"重器",其机制是通过阻止Ⅱ、Ⅶ、Ⅸ和Ⅹ等维生素K依赖性凝血因子前体物质的γ-羧基化以降低上述因子的血浆浓度。华法林的生物利用度高,抗凝效应与药物剂量相关。同时,华法林的服用剂量也易受到饮食、联合用药及药物代谢基因多态性等因素的影响,药代动力学和药效学不易稳定,因此使用华法林时需常规监测国际标准化比值(international normalized ratio,INR)以评估疗效、预防出血。
对华法林的监测主要采用凝血酶原时间(prothrombin time,PT)的INR,测定结果处于2.0~3.0是多数栓塞性疾病的治疗目标范围。由于凝血因子半衰期不同,在口服华法林后,因子Ⅱ、Ⅶ和Ⅹ以不同速度下降。大多数患者在服药最初2 d时的INR变化并不明显(仅半衰期短的因子Ⅶ明显减低),直到给药的第3~6天,因子Ⅱ和Ⅹ显著减低,PT才逐渐延长至目标值(INR 2.0~3.0)。在达到预期抗凝效果后,仍需定期监测INR,对于INR稳定的患者可每月监测1次;如INR<2.0或>3.0,应在调整药物剂量3~7 d后重新监测。对于长期服用华法林的患者,饮食结构、联合用药及患者自身情况的变化都可影响药物代谢与疗效,使INR发生波动,因此临床需根据具体情况调整监测频率[5,6]。
蛋白C和蛋白S的明显减低是华法林给药初期的重要特征,因为这两个维生素K依赖性的抗凝血蛋白半衰期很短,在给药之初即迅速降低,从而造成凝血系统失去制约,引发短暂高凝状态甚至加重已有的血栓负荷。为了解决这一问题,在华法林给药的最初5 d,需重叠使用胃肠外抗凝药物(如低分子肝素),以维持止凝血平衡[5,6]。同样,在治疗肝素诱导的血小板减少症时,阿加曲班桥接华法林也需重叠5 d,由于该药物对凝血酶的抑制会提高INR的水平[7],所以INR目标值需维持在3.0~4.0至少2 d;相较而言,比伐芦定仅轻度提高INR,华法林与比伐芦定重叠期间,INR目标值仍为2.0~3.0,并至少持续24 h[8]。
需注意的是,源自专业实验室的INR由于有严格的质量控制体系,因此用于指导华法林剂量调整是安全的;而源自床旁检验(point of care testing,POCT)的INR通常缺乏标准化管理过程,目前仅能作为抗凝不足或药物过量的预警,不能作为药物剂量调整的依据。此外,当怀疑华法林存在代谢基因异常时,可酌情检查CYP2C9、VKORC1等药物代谢基因以探寻INR不稳定或不达标的原因。
NOACs的作用靶点单一,受干扰因素少,药代动力学稳定,无须常规监测。尽管如此,在以下两类特殊情况下,临床医生可能仍需对患者进行凝血功能或血药浓度的监测来评估药代和药效学情况,以指导治疗方案的调整。其一是患者有影响药物代谢的因素,包括肾肝功能不全、肥胖或低体重、胃肠道吸收不良、联合用药及高龄;其二是特殊临床情况,如反复栓塞、严重出血、抗凝治疗失败、药物过量、择期手术、紧急手术或有创干预等[1,9,10,11,12]。
达比加群酯是单靶点的因子Ⅱa抑制剂,在口服后通过非特异性酯酶转化为具有生物学活性的达比加群,不可逆地抑制血中游离及结合于纤维蛋白的因子Ⅱa(凝血酶),在肾功能正常时,达峰时间为给药后2~3 h,半衰期约为12~14 h。治疗剂量的达比加群可使PT、部分凝血活酶时间(activated partial thromboplastin time,APTT)、凝血酶时间(thrombin time,TT)等实验室指标发生不同程度的延长。其中,APTT对达比加群血药浓度变化的敏感性优于PT,APTT可在血药浓度200 ng/ml时延长至正常上限的近2倍,超过200 ng/ml时可延长至2倍以上(但敏感性开始降低)[11,12,13,14]。需注意的是,不同的APTT检测系统对达比加群敏感性存在差异[14],因此为了避免漏检有出血风险的患者,在使用APTT监测达比加群酯之前,应首先评估APTT试剂对该药物的敏感性(建议验证方式:口服110 mg/d,2~3 h测定峰值,APTT延长2倍左右)。此外,TT对达比加群有极高的敏感性,甚至谷值浓度的达比加群(服药后12 h)都可使TT延长100 s以上,因此无法用于评估安全性和有效性,但TT可用于识别达比加群停药后血液中的残留抗凝活性[11,12],该特点对于接受择期手术、溶栓治疗、有创检查和狼疮抗凝物检测等患者有重要意义。
根据既往研究,监测达比加群酯的优选实验是蝰蛇毒凝血时间(ecarin clotting time,ECT)和稀释的凝血酶时间(dilute thrombin time,dTT),二者均与达比加群血药浓度有良好的相关性。其中,ECT如延长至正常上限3倍以上则提示有出血风险,dTT显示血药浓度>200 ng/ml时提示出血风险增加[11,15],但目前这两项试验在国内暂无获得国家市场监督管理总局(State Administration for Market Regulation)注册证的商品化试剂。
因子Ⅹa是凝血共同途径上游的关键蛋白,主要功能是将凝血酶原转化为凝血酶并放大其生物学效应,对因子Ⅹa的抑制可有效减少凝血酶的生成。近年来,直接起效的因子Ⅹa抑制剂如利伐沙班、阿哌沙班和依度沙班开始应用于临床,这些药物的共同特点是能直接灭活血浆中游离态或结合态的因子Ⅹa,但这3种药物在生物利用度、半衰期及肝、肾功能依赖性等方面存在明显差异。
就抗凝机制而言,拮抗因子Ⅹa可以影响所有以凝固法为原理的实验(导致凝血时间延长),但由于试剂成分的不同,各类凝血实验对血药浓度变化的敏感性存在较大差异,例如PT监测口服的因子Ⅹa抑制剂的敏感性优于APTT和TT[11]。研究显示,PT能以2倍左右非线性延长方式反映血液中治疗浓度的利伐沙班和依度沙班(血药浓度范围分别为120~290 ng/ml和97~296 ng/ml),但在血药浓度<30 ng/ml时不敏感,如2倍以上显著延长则提示有出血风险[9,14]。但PT对阿哌沙班的敏感性不足,甚至血药浓度为200 ng/ml的阿哌沙班也难以使PT明显延长,如PT达到了2倍以上,阿哌沙班的血药浓度范围则可分布于480~1 000 ng/ml的巨大范围内[11]。利用PT监测时,需注意以下问题:在临床应用前应首先验证PT试剂对利伐沙班和依度沙班的敏感性(不敏感的PT试剂甚至无法反映峰值水平)、应用"秒"或"比值"来表达PT测定结果(由于INR会造成测定值的变异性增大,有可能误导医生判断,因此不宜使用)、谷值浓度时PT的明显延长比峰值浓度更能提示出血风险。作为凝血筛选实验,PT对于利伐沙班和依度沙班的监测是粗糙的,不能线性反映血药浓度的变化,无法指导药物剂量的精细调整,主要用于初筛和预警抗凝过度时的出血风险(即安全性评估)[2,10]。
抗活化因子Ⅹ活性实验(anti-FⅩa)可定量检测利伐沙班、阿哌沙班和依度沙班的血药浓度,anti-FⅩa与上述药物在治疗范围内血药浓度呈线性相关[11,12],可通过峰值和谷值浓度测定准确反映药代动力学的变化特征,为临床医生预测疗效和出血风险、调整药物剂量提供依据。在临床实践中需注意的技术细节包括应采用以发色底物法为原理的anti-FⅩa(其他原理的实验可造成过度抗凝的假象)[10,11,12]、anti-FⅩa在针对不同"沙班类药物"时需进行相应校准(切不可混用)[16,17]、至少要监测谷值浓度(与出血风险关系密切)[18]、血药浓度应以"ng/ml"为标准单位。存在的问题是,上述药物目前尚无公认的血药浓度治疗范围和危险临界值。药品说明书提供的血药浓度范围主要源自药物临床试验,普遍缺乏真实世界研究和临床验证。仅有有限的数据显示,利伐沙班血药浓度<30 ng/ml是溶栓、术前停药患者的安全临界值[10]。因此,目前在评估血药浓度的临床意义时,需结合PT、患者个体特征、联合用药情况与临床表现综合分析。
抗凝血酶(antithrombin,AT)是重要的生理性抗凝蛋白,能有效灭活因子Ⅱa(凝血酶)、Ⅸa、Ⅹa、Ⅺa和Ⅻa。肝素分子上的戊糖序列能与AT的赖氨酸残基结合后使AT的精氨酸反应中心发生构象改变,加速催化AT的抗凝作用。UFH由高度硫酸化多糖链构成,能通过AT与因子Ⅱa和Ⅹa以1∶1的比例结合。相比于UFH,LMWH的糖链更短,很难同时与因子Ⅱa结合,因此LMWH抑制因子Ⅹa的能力强于对因子Ⅱa的抑制(抗Ⅱa与抗Ⅹa活性比约为1∶2~4)。磺达肝癸钠是一种合成的因子Ⅹa抑制剂,与AT有高度亲和力,对Ⅹa有高度特异性,不能抑制因子Ⅱa[19]。
UFH分子的异质性较大,可与血中多种蛋白质、内皮细胞和巨噬细胞表面的受体结合并被灭活,导致UFH在不同个体或疾病阶段时的生物利用度、抗凝活性及药代动力学差异明显,因此需要常规监测以评估安全性和有效性[19,20]。UFH监测实验的选择与药物剂量相关,小剂量不需监测,中等剂量采用APTT监测,大剂量采用活化凝血时间(activated clotting time,ACT)监测,对特殊人群进行药效学评估时使用anti-FⅩa。
UFH剂量过高会导致APTT的结果变得不可靠,使APTT明显延长(>200 s)甚至无法获得凝固时间测定值。因此,临床常采用ACT在更大剂量UFH给药时[如经皮冠状动脉介入治疗(percutaneous coronary intervention,PCI)或心肺旁路手术]进行监测。目前,APTT主要作为监测中等剂量UFH的常规手段,虽然LMWH也可造成APTT一定程度的延长,但敏感性不足,因此APTT不能用于对LMWH的监测。由于来自不同制造商的APTT试剂在成分和活性方面存在显著差异,检测设备的差异也非常明显,使实验室之间的APTT(s)结果差异悬殊,从而无法建立统一的APTT的治疗目标值,这就使APTT比率(APTT ratio,APTT-R)成为相对可靠的办法[19]。目前,将APTT-R维持在1.5~2.5被普遍接受为中等剂量UFH抗凝的治疗范围(血浆中肝素相应浓度约为0.2~0.5 IU/ml,如孕妇使用剂量调节的UFH,目标值为0.35~0.70 IU/ml)[20,21,22]。近年来,APTT试剂和血液凝固仪不断更新,上述标准却未再被前瞻性研究验证,美国胸科医师协会(American College of Chest Physicians,ACCP)[21]和欧洲心脏病学会(European Society of Cardiology,ESC)[22]的指南认为,UFH的治疗范围应与本地医学实验室所使用的APTT检测系统相关,不推荐使用固定的APTT秒数作为UFH治疗靶值。此外,低剂量UFH虽然在临床上使用颇为广泛,但由于出血风险较小,不需进行APTT监测。容易被忽视的问题是,患者血浆中AT的活性及水平是否存在缺陷也是肝素类药物能否产生预期抗凝效应的重要影响因素,AT缺乏患者的UFH抗凝疗效无法达到预期,血浆肝素浓度与APTT之间的关联性较差。
LMWH由于安全性高,年龄、性别、体重等对LMWH药效动力学影响小,在多数情况下有可预期的疗效和安全性,无须常规监测。在特殊临床情况下,可使用anti-FⅩa评估抗凝效果和安全性。监测LMWH的适应证包括(但不限于)妊娠期、肾功能不全(肌酐清除率<30 ml/min)、严重出血或出血倾向、肥胖、低体重(男性<57 kg,女性<45 kg)等[21]。
在对发生急性静脉血栓的孕妇进行治疗时,可考虑在给药初期进行anti-FⅩa监测,通常血浆中anti-FⅩa峰值出现在皮下注射LMWH的4 h后,谷值出现在下一次LMWH给药前。在治疗开始的第1个月,每天2次给药的峰值应为0.6~1.0 IU/ml,每天1次给药的峰值应为1.0~2.0 IU/ml。如孕妇心脏安装了机械瓣膜,使用调节量的LMWH,则需通过测定anti-FⅩa以调整LMWH达到峰值。应用预防剂量LMWH对孕妇进行血栓预防时,无须常规监测[23]。
由于LMWH需经由肾脏清除,肾功能受损可导致LMWH在血中蓄积,肾功能不全患者的肌酐清除率与anti-FⅩa之间呈负相关。对于非ST段抬高型心肌梗死患者,虽然无须常规监测anti-FⅩa,但如患者的肾小球滤过率为15~30 ml·min-1·1.73 m-2或体重>100 kg时,则需要监测[24]。同样,LMWH应用于病情稳定的癌症患者有较高的安全性,但对于晚期患者(特别是合并多器官功能障碍),anti-FⅩa有助于及时进行剂量调整、降低患者出血风险。有限的数据显示,合并严重肾功能不全(肌酐清除率<30 ml/min)的癌症患者,基于安全性的考虑,建议根据anti-FⅩa(峰值和波谷)进行剂量调整[25]。
需注意的是,LMWH有一定的异质性,各种LMWH由于采用不同工艺制备,平均糖链长度不同(糖链较长的LMWH的半衰期更短),在药代动力学和药效学方面存在差异,因此在针对不同类型LMWH监测时,要校准anti-FⅩa检测系统的标准曲线。
因子Ⅱa(即凝血酶)是凝血共同途径下游的关键蛋白,主要功能是将纤维蛋白原转化为纤维蛋白,同时还可通过激活因子Ⅺ以放大凝血效应,有效拮抗因子Ⅱa可直接且高效抑制凝血活化。以胃肠外方式给药的比伐芦定和阿加曲班的半衰期都很短,在不同临床治疗背景下要采用不同的监测手段,如常规剂量治疗时用APTT监测,在PCI中使用负荷剂量时用ACT监测[26,27]。
阿加曲班是人工合成的左旋精氨酸的哌啶羧酸衍生物,对Ⅱa有高度选择性,能可逆性地抑制Ⅱa活性,半衰期约45 min,能剂量依赖性延长APTT(少见急剧延长)。肝功能不全的患者使用阿加曲班时,应减少剂量并监测APTT;如阿加曲班过量,停用2~4 h后APTT可恢复至基线水平[28]。对于确诊或疑似肝素诱导的血小板减少症且肝功能正常的患者,给予阿加曲班后需将APTT-R调整至1.5~3.0[27,29];对于肝功能异常(如血清总胆红素>25.6 μmol/L)、心力衰竭、严重全身水肿或心脏外科术后患者,需每4 h根据APTT-R水平调整输注速率[29,30];对于多脏器功能异常的危重患者应减量;仅有肾功能异常的患者无须调整剂量。在PCI术中较少使用阿加曲班(多为经验性用药),术中维持ACT 300~450 s直至术终[27,31]。需注意的是,阿加曲班对孕妇和儿童的安全性尚不明确,故不宜使用;老年人生理功能降低,应酌情减量。
比伐芦定能与血浆中的游离Ⅱa及血栓栓子中的Ⅱa特异结合,对Ⅱa产生可逆性的抑制作用,半衰期约25 min。中等剂量比伐芦定抗凝活性与药物浓度呈线性关系,能剂量依赖性延长APTT(虽然PT和TT亦可延长,但剂量依赖性较差),在肾功能正常的情况下,APTT-R的治疗范围为1.5~2.5[27,29]。应用负荷量比伐芦定时,ACT可剂量依赖性延长,并且在静脉注射后立即产生抗凝作用,停止给药1 h后ACT恢复至给药前水平[32]。对于PCI患者,静脉注射比伐芦定5 min后需监测ACT,连续以1.75~2.5 mg·kg-1·h-1静脉滴注至PCI术后3~4 h,所有患者的ACT值均超过300 s[29,33]。由于血中比伐芦定有肾脏和蛋白酶降解两种清除途径,药物清除与肾小球滤过率紧密相关,对有中、重度肾功能损伤的患者,应使用ACT监测比伐芦定的抗凝效果和出血风险。
抗凝治疗的本质是抑制患者病理性凝血活化的同时维持基本的止血能力,临床医生对于抗凝药物的合理使用,应建立在全面评估的基础上,充分考虑患者个体特征、疾病因素和临床背景,还要充分了解和准确把握各类干扰因素引发的后果,因此合理利用实验室监测手段指导抗凝治疗,是巩固疗效、保证患者安全的关键支撑。
无





















