
除非特别声明,本刊刊出的所有文章不代表本刊编辑委员会的观点。
21世纪全世界人口走向老龄化步伐加快,2021年公布的我国第七次人口普查显示,65岁及以上人口达1.9亿,占我国总人口的13.5%。全球65岁及以上老年人群的多病共存现象也十分严重,现患率达40%~56%,多病共存导致多重用药,年龄越大多重用药比例越高[1]。北京市80岁及以上老年人多重用药比例达64.8%[2]。美国75~85岁社区老年患者人群多重用药率为36%[3]。随着年龄的增长,老年人衰弱发生率增加。国内一项抽样调查发现,2015年中国老年人的衰弱患病率为28.4%,且呈逐年上升的趋势[4]。衰弱老年人多重用药与严重不良事件(跌倒、认知功能障碍、功能下降、住院时间延长及再住院和死亡的风险)增加有关,已成为当前老年医学的一个重要问题[5]。目前,我国对衰弱老年人多重用药的安全性研究尚少,缺乏权威性的指南或专家共识。为规范医养结合机构衰弱老年人多重用药,提高衰弱老年人生活质量和改善其临床结局,国家重点研发计划"主动健康和老龄化科技应对"重点专项"医养结合支持解决方案研究"项目"老年共病社区居家安全用药智能化管理研究"课题组及中国老年医学学会医养结合促进委员会,邀请国内老年临床医学、临床药学等多学科领域专家,针对医养结合机构衰弱老年人多重用药问题反复研讨修订,撰写了本共识,旨在指导医养结合机构衰弱老年人多重用药导致的不良反应的早期筛查、评估、管理和个体化综合干预。
衰弱是指老年人生理储备下降导致多脏器脆弱性增加和功能障碍,包括肌肉质量和力量的丧失、运动耐力下降、认知障碍、生理储备减少,导致健康状况不佳及抗应激能力下降。衰弱通常缓慢进展,且可动态变化[6]。
多重用药是指每天同时应用5种及以上药物,包括处方药、非处方药及中草药等。多重用药又分为适当多重用药和不适当多重用药,适当多重用药是指患者因多病共存,需要接受多种药物治疗,从而提高治疗效果,降低发病率和死亡率;不适当多重用药是指存在过度或不适当处方用药风险,可能导致发生药源性不良事件,包括药物不良反应、药物与药物之间的相互作用等[7,8,9,10]。
医养结合机构是指具有医疗、养老两方面的资质和(或)能力并能提供医疗、养老服务和健康管理相结合的机构[11]。
衰弱老年人多有肝、肾功能减退及肌少症,可显著改变药物在体内的分布、代谢和排泄,从而影响药代动力学(pharmacokinetics,PK)和药效动力学(pharmacodynamics,PD)、毒性及其疗效,导致药物不良反应或药物-药物不良相互作用增加,造成严重临床后果甚至残疾和死亡[12]。
衰弱老年人共病发生率高,共病易导致多重用药。老年人共病数量与衰弱等级之间存在正相关关系。老年住院患者共病及多重用药与衰弱的关系调查发现,衰弱前期组和衰弱组患者共病数量多于非衰弱组,衰弱组患者≥2种疾病的比例明显高于非衰弱组和衰弱前期组,非衰弱组、衰弱前期组、衰弱组老年患者多重用药的比例呈增加趋势[13,14]。
衰弱随增龄而增加,提示年龄是衰弱的重要危险因素。随着增龄,老年人面临更多的健康问题。国内一项对330例65岁以上不同年龄段老年患者共病及多重用药情况研究发现,65岁以上老年患者随年龄不断增长,患病种类、用药品种和用药数量也逐渐增加,>85岁患者尤为突出[15]。教育程度方面研究发现,老年非衰弱组的大专及以上学历比例高于衰弱前期组和衰弱组,提示衰弱指数水平与文化程度呈负相关[16]。
国内外的研究显示,日常生活能力下降是多重用药的危险因素。日常生活能力下降增加了患者就医行为,每次就诊患者用药明显增加,从而多重用药风险增加[17]。
老年衰弱患者焦虑和抑郁发生率高,并可出现各种躯体化形式障碍,导致频繁就医和治疗,多重用药发生率增加。老年人常合并多种慢性病,长期多重用药产生各种心理问题,如面对经济负担重、药物信息不足、不良反应频发,更易产生焦虑、痛苦、担忧、愧疚等负性情绪。
多重用药与营养不良相互关联,营养不良往往会导致药物PK和PD的改变,而多重用药会引起轻微或严重的消化道不适,导致食欲减退、食物摄入减少、营养状况下降,进而出现衰弱加重,出现更多药物不良反应[18]。
传统的就医模式是专科就诊,专科医生更多专注于一种疾病治疗,不利于根据衰弱老年人特殊的生理、病理、心理状态、社会因素及共病等特点,制定个体化方案。多个专科就诊,专科之间缺少沟通,可能导致用药重复,多重用药及药物相互作用增加。发生药物不良反应误认为是新出现的医学状况,开具新的药物进行治疗,以致药物越用越多,形成"处方瀑布"。
老年患者多重用药行为与年龄、用药依从性、医学知识水平有关。衰弱老年人及其照护者往往不能完全遵医嘱或发生病情变化不能及时与医生沟通,而是依据个人想法或感受、亲戚朋友介绍、网上查询等方式自行调整药物和治疗方式,尤其是各类保健品、中草药、偏方等。
来自亲属或邻居的社会支持度可影响老年衰弱的发生,也可影响老年衰弱患者的多重用药。来自正面的社会支持度,有利于促进衰弱患者的合理治疗和用药,而负面的影响则可能使患者盲目地使用一些本不应该使用的药物或治疗方式[19]。收入水平可影响患者的医疗行为,年收入越高,多重用药行为发生可能性越大。
衰弱老年人存在多重用药,而不适当用药又是导致老年人衰弱发展的主要因素,减少多重用药是预防和管理衰弱的重要策略,不但有助于逆转或延迟衰弱,更有益于降低多重用药风险,减少药物间的不良相互作用。

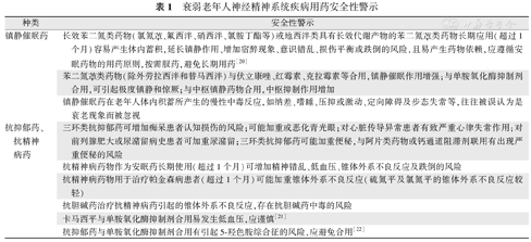
衰弱老年人神经精神系统疾病用药安全性警示
衰弱老年人神经精神系统疾病用药安全性警示
| 种类 | 安全性警示 |
|---|---|
| 镇静催眠药 | 长效苯二氮类药物(氯氮 、氟西泮、硝西泮、氯胺丁酯等)或地西泮类具有长效代谢产物的苯二氮 类药物长期应用(超过1个月)容易产生体内蓄积,延长镇静作用、增加宿醉现象、意识错乱、损伤平衡或跌倒的风险,且易产生药物依赖,应遵循安眠药物的用药原则,按需服药,避免长期用药[20] |
苯二氮 类药物(除外劳拉西泮和替马西泮)与伏立康唑、红霉素、克拉霉素等合用,镇静催眠作用增强;与单胺氧化酶抑制剂合用,可引起极度镇静和惊厥;与中枢镇静药物合用,中枢抑制作用增加 | |
| 镇静催眠药在老年人体内积蓄所产生的慢性中毒反应,如纳差、嗜睡、压抑或激动、定向障碍及步态失常等,往往被误认为是衰老现象而被忽视 | |
| 抗抑郁药、抗精神病药 | 三环类抗抑郁药可增加痴呆患者认知损伤的风险;可能加重或恶化青光眼;对心脏传导异常患者有致严重心律失常作用;对前列腺肥大或尿潴留病史患者可加重尿潴留;三环类抗抑郁药可能加重便秘,与阿片类药物或钙通道阻滞剂联用有出现严重便秘的风险 |
| 抗精神病药物作为安眠药长期使用(超过1个月)可增加精神错乱、低血压、锥体外系不良反应及跌倒的风险 | |
| 抗精神病药物用于治疗帕金森病患者(超过1个月)可能加重锥体外系不良反应(硫氮平及氯氮平的锥体外系不良反应较轻) | |
| 抗胆碱药治疗抗精神病药引起的锥体外系不良反应,存在抗胆碱药中毒的风险 | |
| 卡马西平与单胺氧化酶抑制剂合用易发生低血压,应谨慎[21] | |
| 抗抑郁药与单胺氧化酶抑制剂合用有引起5-羟色胺综合征的风险,应避免合用[22] |

衰弱老年人心血管系统疾病用药安全性警示
衰弱老年人心血管系统疾病用药安全性警示
| 种类 | 安全性警示 |
|---|---|
| β受体阻滞剂 | β受体阻滞剂与维拉帕米、地尔硫 合用存在心脏传导阻滞和严重心动过缓的风险;普莱洛尔与利血平、氟哌啶醇合用,发生体位性低血压风险增加,甚至心脏停搏;普莱洛尔与苯巴比妥、利福平合用可加速其清除,减弱疗效;普莱洛尔与氨茶碱、西咪替丁合用减慢其清除,血药浓度增高,作用加强;美托洛尔与西咪替丁、帕罗西汀、氟西汀、舍曲林等合用,心动过缓风险增加;非心脏选择性的β受体阻滞剂在慢性阻塞性肺疾病患者使用,支气管痉挛的风险增加 |
| a受体阻滞剂 | a受体阻滞剂,特拉唑嗪、多沙唑嗪和哌唑嗪与西地那非合用,增加低血压的发生风险;多沙唑嗪与硝苯地平联用增加低血压风险;哌唑嗪与β受体阻滞剂联用会增强其首次剂量降压效果;乌拉地尔与西咪替丁合用,降压作用增强;乌拉地尔不宜与血管紧张素转换酶抑制剂合用,与β受体阻滞剂、钙离子拮抗剂合用应谨慎 |
| ACEI/ARB | 与非甾体类抗炎药合用,易致水钠潴留,降压作用减弱,增加肾损害风险 |
| 钙离子拮抗剂 | 二氢吡啶类钙离子拮抗剂与伊曲康唑、氟康唑、克拉霉素合用,降压作用加强,易致低血压;与利福平、卡马西平、苯妥英钠等合用,降压作用减弱且血压极不稳定[23] |
| 洋地黄类药物 | 地高辛与质子泵抑制剂、H2受体拮抗剂、奎尼丁、维拉帕米、胺碘酮、决奈达隆、普罗帕酮、阿糖胞苷、环磷酰胺、酮康唑、伊曲康唑及大环内酯抗生素合用,易致地高辛中毒,导致严重心动过缓甚至心脏停搏[24] |
| 抗心律失常药 | 胺碘酮与奎尼丁、普罗帕酮合用,加重心电图Q-T间期延长,易致严重室性心律失常(尖端扭转型室性心动过速);决奈达隆与达比加群酯合用,达比加群酯血药浓度增加,出血风险加大 |
| 抗血栓药 | 抗血小板药物阿司匹林与非甾体类抗炎药合用增加胃肠道出血风险;氯吡格雷与奥美拉唑、艾司美拉唑合用,抗血小板作用下降,心血管事件风险增加;与兰索拉唑、雷贝拉唑、泮托拉唑目前无证据有相互作用;与利福平合用,抗血小板作用增强,出血风险增加;伴有出血性疾病患者使用阿司匹林、氯吡格雷、华法林等抗栓药物,增加出血风险 |
注:ACEI/ARB:血管紧张素转换酶抑制剂/血管紧张素受体拮抗剂

衰弱老年人呼吸系统疾病用药安全性警示
衰弱老年人呼吸系统疾病用药安全性警示
| 种类 | 安全性警示 |
|---|---|
| 茶碱类及其他平喘药物 | 茶碱类药物与H2受体拮抗剂(西咪替丁)、钙离子拮抗剂(地尔硫 、维拉帕米)、大环内酯类抗生素(罗红霉素、克拉霉素)、氟喹诺酮(依洛沙星、环丙沙星、氧氟沙星、左氧氟沙星、克林霉素)合用,茶碱血药浓度增加,易致中毒;茶碱类与抗病毒药(利托那韦)、苯妥英钠、利福平合用,加快其代谢,降低药效 |
| 沙丁胺醇与茶碱类药物合用时,不良反应增加;β肾上腺素受体阻滞剂(如普萘洛尔)能拮抗沙丁胺醇的支气管扩张作用,不能合用;与洋地黄类药物合用时,可增加洋地黄类药物诱发心律失常的危险;与单胺氧化酶抑制剂、三环类抗抑郁药、抗组胺药、左甲状腺素等同时应用,可增加其不良反应[25] | |
| 福莫特罗与肾上腺素及异丙肾上腺素合用时易引起心律不齐,甚至可能导致心搏骤停,应避免合用;与肾上腺皮质激素类、利尿药、茶碱、洋地黄类药物合用时可引起血钾降低,增加心律失常风险;与单胺氧化酶抑制剂合用,可出现心律失常及血压升高 | |
| 孟鲁司特与吉非贝齐合用,其血药浓度增加;与特非那定、阿司咪唑、西沙必利、咪哒唑仑或三唑仑合用,不良反应增加;利福平可减少孟鲁司特的生物利用度 | |
| 扎鲁司特与阿司匹林合用,使其血药浓度升高约45%,可能致不良反应发生;与华法林合用可能导致凝血酶原时间延长约35%,增加出血风险,应密切监测 | |
| 止咳祛痰药 | 复方甘草制剂可拮抗胰岛素、甲磺丁脲、苯乙双胍等降糖药的疗效,用于糖尿病患者应注意监测血糖;与降压药合用,可发生拮抗作用,使降压药降压作用减弱;与呋塞米及噻嗪类利尿剂合用时,可发生药理拮抗或增加不良反应,引起低血钾症;与水杨酸及保泰松类药物合用时,可增加胃肠道的不良反应,并可诱发或加重消化道溃疡 |
| 可待因制剂与美沙酮或其他吗啡类药物合用,可加重中枢性呼吸抑制作用;与抗胆碱药物合用,可加重尿潴留;与巴比妥类合用,加重中枢抑制 | |
| 氨溴索与抗生素阿莫西林、头孢呋辛、红霉素、多西环素等合用,可导致抗生素在肺组织浓度升高,应警惕;与中枢性镇咳药(右美沙芬等)合用,稀化的痰液易堵塞气道 | |
| 乙酰半胱氨酸可减弱青霉素、四环素、头孢菌素类药物的抗菌活性,故不可与这类药物合用,必要时可间隔4 h后应用;与硝酸甘油合用可增加低血压和头痛的发生率 | |
| 沙雷肽酶与抗凝血药合用可增强抗凝血药的作用,出血风险增加 | |
| 右美沙芬与奎尼丁、胺碘酮合用,可增高其血药浓度,出现中毒反应;与氟西汀、帕罗西汀合用,可增强其不良反应;与单胺氧化酶抑制剂合用可增强中枢抑制作用[26] |

衰弱老年人消化系统疾病用药安全性警示
衰弱老年人消化系统疾病用药安全性警示
| 种类 | 安全性警示 |
|---|---|
| 抑酸剂和质子泵抑制剂 | 使用质子泵抑制剂治疗消化性溃疡病超过8周应减量或停药;长期应用质子泵抑制剂可能导致老年人骨质疏松、骨折等风险,且与治疗时间呈正相关 |
| 质子泵抑制剂与华法林合用,增加出血风险;与地高辛合用会降低地高辛疗效;与他汀类药物合用可增加他汀血药浓度,应注意监测[27] | |
| 西咪替丁可减低拉贝洛尔、美托洛尔肝内代谢,延迟清除,使其血药浓度增高,不良反应增加,可出现严重心动过缓 | |
| 胃肠动力药 | 吗丁啉与抗胆碱能类药物合用,两者会产生拮抗作用,均减弱疗效;与地西泮和锂剂合用,可引起锥体外系症状;吗丁啉可减弱地高辛吸收,减低其疗效 |
| 西沙比利不能与有延长Q-T间期作用的药物合用,如大环内酯类抗生素、三唑类抗真菌药;与胺碘酮合用有加重Q-T间期延长的风险;避免与静脉使用强效抑制CYP3A4酶的药物合用 | |
| 胃黏膜保护剂 | 替普瑞酮与CYP2C19抑制剂(氟康唑、伏立康唑、氟西汀、吲哚美辛、氟伐他汀、洛伐他汀、胺碘酮、异烟肼等)合用,影响其疗效 |
| 铝镁加混悬液可干扰地高辛、华法林、普莱洛尔、吲哚美辛、异烟肼、巴比妥类药物的吸收和消除,影响其疗效 |

衰弱老年人内分泌代谢/营养类药物用药安全性警示
衰弱老年人内分泌代谢/营养类药物用药安全性警示
| 种类 | 安全性警示 |
|---|---|
| 激素类 | 糖皮质激素类药物与解热消炎镇痛药(如阿司匹林、吲哚美辛、布洛芬等)合用,增加消化性溃疡和消化道出血风险;与抗癫痫类药物合用,可降低糖皮质激素作用;与口服降糖药和胰岛素合用,减弱降糖作用;与睾酮、甲睾酮合用,增加水肿风险;与洋地黄类药物合用,增加洋地黄中毒风险;与排钾利尿剂(呋塞米、托拉塞米、氢氯噻嗪等)合用,可导致严重低血钾;与抗生素氨基糖甙类合用,糖皮质激素作用减弱;与甲硝唑合用,抗菌效能减弱;与抗真菌药物合用,可使真菌扩散,发生低血钾和肝损害 |
| 甲状腺疾病用药 | 左甲状腺素与降糖药(二甲双胍、格列类和胰岛素类)合用,可减弱降糖效果;与双香豆素、华法林合用,增强抗凝作用,易致出血;与阿司匹林、水杨酸、呋塞米、苯妥英钠、卡马西平等合用,游离甲状腺素水平升高;与胺碘酮及含碘制剂合用,影响甲状腺功能;与抗抑郁药舍曲林合用,可降低左甲状腺素作用;甲状腺素制剂与钙制剂同时服用,可降低胃肠甲状腺素的吸收度,影响疗效 |
| 甲巯咪唑与抗凝药(肝素、华法林、利伐沙班、阿曲加班、达比加群酯等)合用,出血风险增加;与磺脲类降糖药(格列苯脲、本格列齐特等)及解热镇痛药(对氨基水杨酸、保泰松等)合用,可抑制甲状腺功能 | |
| 降糖药 | 胰岛素与糖皮质激素、苯妥英钠、噻嗪类等合用,降糖作用减弱,需增加胰岛素用量;胰岛素与甲氨蝶呤、抗凝血药、磺胺等合用可增强胰岛素作用,易发生低血糖;胰岛素与普萘洛尔合用可掩盖低血糖征象,增加低血糖风险;胰岛素与阿司匹林合用低血糖风险增加 |
| 长效磺脲类降糖药(格列苯脲)半衰期长,与ACEI类降压药、氟康唑、利福平、阿司匹林等药物联用,可增加低血糖风险,避免用于老年患者[28] | |
| 瑞格列奈与ACEI、氯吡格雷、吉非罗齐联用会延长其代谢时间,可加重低血糖发生风险,禁止联用吉非罗齐 | |
| 噻唑烷二酮类(吡格列酮、罗格列酮)与吉非罗齐联用,可相互影响排出时间,增加心力衰竭风险 | |
| 沙格列汀与酮康唑、阿扎那韦等CYP3A4/5强抑制剂合用,增加疗效,与利福平等CYP3A4/5强诱导剂联用,降低疗效;依格列净(ipragliflozin)可引起严重的皮肤损伤[29] | |
| 二甲双胍与含碘造影剂同用,可影响含碘造影剂从肾脏的排出,甚至造成肾损伤,故应用含碘造影剂时需按相关指南停用二甲双胍 | |
| 降脂药 | 他汀类药物阿托伐他汀、辛伐他汀与氨氯地平、替格瑞洛、胺碘酮、决奈达隆、维拉帕米、地尔硫 、伊曲康唑、酮康唑、伏立康唑、克拉霉素、红霉素、泰利霉素、环孢素合用,易致横纹肌溶解;辛伐他汀与伊马替尼、厄洛替尼合用,有致横纹肌溶解的风险;辛伐他汀与达比加群酯合用,增加出血性卒中的风险,需加强随诊观察 |
| 他汀与贝特类药物(非洛贝特)合用,增加发生肌溶解风险,一般不宜合用,如必须合用,应谨慎并严密监测 | |
| 辛伐他汀、阿托伐他汀与葡萄柚汁同服(>1.2 L/d),减慢他汀类药物的代谢,增加风险 | |
| 烟酸与神经节阻断剂合用,导致直立性低血压;与降糖药合用,减低降糖效果 | |
| 衰弱的高龄老年人在接受降脂药物治疗时,建议靶目标值应适当放宽(低密度脂蛋白胆固醇≥1.4 mmol/L);发生恶液质的肿瘤患者,除突发心血管事件,不建议常规进行降脂治疗 | |
| 其他代谢类药物 | 秋水仙碱与克拉霉素联用增加横纹肌溶解、肾衰竭、急性神经肌病风险;别嘌醇与硫唑嘌呤联用,可引发骨髓抑制,需严密观察 |
| 老年人普遍存在维生素D不足,根据缺失情况及需求选用活性维生素D优于普通维生素D3,不建议衰弱老年人补充维生素D2制剂 |
注:ACEI:血管紧张素转换酶抑制剂

衰弱老年人抗感染用药安全性警示
衰弱老年人抗感染用药安全性警示
| 种类 | 安全性警示 |
|---|---|
| 抗细菌类抗生素 | 青霉素类药物不宜与替米考星、氯霉素、红霉素、磺胺类药物等联合使用;青霉素与华法林合用,能增加抗凝药作用,致出血的风险增加,应注意监测 |
| 头孢菌素类药与强利尿剂(呋塞米、依地尼酸、布美他尼等)、抗肿瘤药(卡氮介、链佐星等)及氨基糖苷类抗生素等同用,均能增加肾毒性;与多粘菌素E、多粘菌素B、万古霉素合用,可加重肾毒性;与非甾体抗炎镇痛药、抗血小板药等合用,血小板抑制作用加强,增加出血的风险[30] | |
| 头孢菌素类、甲硝唑、β-内酞胺类药物与酒类同时服用,因乙醛集聚,造成双硫仑反应,重者血压下降甚至出现休克等 | |
| β-内酞胺类药物与呋塞米等强利尿剂合用可增加肾毒性;与肝素、华法林合用,增加出血风险 | |
氨基糖苷类药与代血浆类药(右旋糖酐)、利尿药(呋塞米)、红霉素及卷曲霉素、顺铂、万古霉素、去甲万古霉素等合用,均可增加耳毒性与肾毒性,引起听力损害;与多粘菌素类合用也可增加肾毒性;与地西泮、苯二氮 、奎尼丁等合用,可导致肌肉软弱、呼吸抑制或呼吸肌麻痹 | |
| 大环内酯类药,如阿奇霉素、克拉霉素等与卡马西平、环孢素、地高辛、他克莫司、苯妥英钠、阿芬他尼、西沙必利、丙吡胺、洛伐他汀、溴隐亭、丙戊酸钠等合用,易发生不良反应;与特非那定和阿司咪唑合用,致心电图Q-T间期延长,易发生尖端扭转型室性心律失常;与洛伐他汀合用,横纹肌溶解风险增加;与华法林(长期服用)合用,增加出血危险 | |
| 氟喹诺酮类药与茶碱类药物合用,易致茶碱中毒;不宜与含铝、镁的药物及钙、铁、锌剂同用;与非甾体类抗炎药物(如吲哚美辛、布洛芬、吡罗昔康)合用会产生药物拮抗作用;与利福平、呋喃妥因合用,可拮抗氟喹诺类药物的药理作用;与钙通道阻滞剂(硝苯吡啶)合用时,会影响氟喹诺酮的血药浓度;与硫糖铝和抗酸药合用,可使氟喹诺酮吸收速率减慢25%;与碱性药物、抗胆碱药、H2受体拮抗剂(如雷尼替丁、法莫替丁、西咪替丁等)可减缓氟喹诺酮类药物的排泄,易形成药物蓄积 | |
| 抗真菌药 | 两性霉素B与氨基糖甙类合用可增加肾毒性作用;与胺碘酮、阿司咪唑、奎尼丁类、索他洛尔、司巴沙星、舒托必利、特非那定、长春胺等合用可引起低血钾、心电图Q-T间期延长致尖端扭转型室性心动过速、心动过缓等;与洋地黄类合用,则低钾血症易引起洋地黄中毒 |
| 氟康唑与口服华法林合用,增加出血危险;与磺脲类降糖药合用,易发生低血糖;与茶碱及氨茶碱等合用,可升高茶碱血浓度而增加风险 | |
| 伊曲康唑、酮康唑、咪康唑与华法林合用,增加出血危险;与阿司咪唑、特非那定、西沙必利合用,增加室性心律失常(尖端扭转型室性心动过速)的危险;与地高辛合用,可增加地高辛浓度致地高辛中毒;与咪达唑仑、三唑仑合用,明显增强其镇静作用 | |
| 酮康唑与乙醇合用或饮烈性酒可出现双硫仑样作用,故应避免同时服用含酒精的饮料和药物 |

衰弱老年人强镇痛用药安全性警示
衰弱老年人强镇痛用药安全性警示
| 种类 | 安全性警示 |
|---|---|
| 阿片类药 | 阿片类药物与苯二氮 类药物或加巴喷丁类药物合用,可出现镇静、呼吸抑制、精神症状等[31] |
| 吗啡与单胺氧化酶抑制剂合用,可使患者血压过高或过低、严重呼吸抑制、昏迷、惊厥和高热;与艾司洛尔合用使艾司洛尔血药浓度增高;与美西律合用,减少美西律吸收;与阿托品等M受体阻断剂合用能加重便秘,有增加麻痹性肠梗阻和尿潴留风险 |
衰弱老年人应严格控制用药的种类,应根据老年人衰弱评估得分及应用审查药物处方工具审查衰弱老年人用药品种和数量,并提出减少多重用药的建议。
Khera等[32]应用STOPP/START第2版和Beers 2015版审查药物处方工具对65岁以上患有2种及以上慢性疾病的衰弱老年人多重用药进行审查,研究发现每个患者的药物总数量从12.1种减少至11.7种,潜在不适当用药发生频率由1.15次降至0.9次,且不适当多重用药数量与衰弱程度呈正相关,因此精简处方能有效地预防或减少多重用药造成的不良后果[33,34]。Ailabouni等[35]的一项在居家老年护理机构中取消抗胆碱能和镇静药物的可行性试验研究中发现,停用不适当镇静药和抗胆碱能药6个月后,衰弱老年人药物不良反应、跌倒次数、抑郁得分显著减少。Curtin等[36]利用STOPPFrail审查药物处方工具在向长期护理过渡的>75岁衰弱老年人多重用药(>5种)精简处方随机对照研究中发现,使用STOPPFrail标准精简处方,随访3个月后,干预组的药物种类减少2.7种,对照组减少0.6种,但两组间住院率、死亡率、跌倒或骨折发生率均无统计学差异。研究认为STOPPFrail指导下的处方精简显著降低了衰弱老年人的药物负担,而不会对未来3个月的临床结果产生不利影响。Garfinkel等[37]研究发现一组失能失智衰弱老年人多重用药处方精简,随访(43.6±14)个月,精简处方组在总体满意度、日常生活能力、心理和认知状态、睡眠质量、食欲、括约肌控制方面的恶化程度明显减轻,主要不良事件显著减少,两组间住院率和死亡无统计学差异。Dalleur等[38]应用STOPP标准评估衰弱并研究多重用药风险,发现干预组潜在不适当用药发生率较对照组明显减少,取消不适当多重用药处方使衰弱老年人显著获益。衰弱老年人合并心房颤动,抗凝治疗时出血风险及跌倒风险较无衰弱患者风险更大,且跌倒是导致或加重衰弱的重要影响因素。梗死风险低,但出血风险高且预后不良,即便在采取适当预防措施后仍反复跌倒的衰弱老年人慎用抗凝治疗。
推荐:在所有衰弱老年人精简处方中,(1)对衰弱及病情进行综合评估,决定调整及停用药物;(2)用药剂量应根据患者体重、肝肾功能情况而定;(3)定期对衰弱老年人用药情况多学科会诊;(4)疗效不确切的药物避免应用。
衰弱与药代动力学尤其在药物代谢和排泄变化之间有更强的关联,导致体质衰弱的老年人出现药物不良反应和毒性的风险增高。多学科团队合作的医疗护理模式对衰弱老年人进行衰弱评估、多重用药评估以及全面的老年综合评估,根据评估结果进行风险管理和干预,减少衰弱状态下的药物不良事件(adverse drug events,ADEs)和相关伤害。
推荐:(1)非药物管理,进行饮食指导、运动指导、疾病管理、心理咨询等,以提高功能为目标,使衰弱老年人从中受益;(2)老年综合评估;(3)采取尽量简化的药物方案;(4)临床医师与药师相互协作,形成多学科共同管理,优化老年衰弱患者多重用药管理模式。
评估衰弱老年人治疗目标、获益时间、剂量优化、潜在的药物相互作用、治疗的风险-利益及其精简处方意愿,避免可能的ADEs或相互作用,维持生活质量和减少药物负担。对预期寿命有限的衰弱老年人应用STOPPFrail和Beers标准精简处方[39]。及时系统地获取、核实和记录准确的用药情况,与入院、转院或出院时的用药情况进行比较,及时发现差异,并根据肝肾功能及PK/PD结果调节药物剂量或停用不适当的药物,避免"处方瀑布"。
推荐:(1)对衰弱老年人应根据病情充分评估肝肾功能等重要器官功能,调整用药种类;(2)强调在充分评估"风险-获益"的基础上与患者共同决策,制定衰弱老年人个体化用药策略。
医养结合机构通过评估衰弱老年人自我管理药物的能力,以衰弱老年人为中心,考虑衰弱老年人及照料者不断变化的需求和偏好,以及遇到的日常药物管理问题,从安全性即不良事件、住院和(或)全因死亡、临床状态(如衰弱状态、器官功能、跌倒、认知、抑郁、生活质量)、药物相关结果(如用药数量的变化和潜在不适当用药)、精简处方的可行性(即成功停止用药例数与参与研究的患者总例数的比例,比例越高则精简处方的可行性就越大)、患者或医疗从业者的接受程度以及医疗成本等几个方面考虑。同时应识别药物对老年人的影响,最终根据衰弱状况和预期寿命,进行定期和全面的药物审查,评估每种药物的持续需求,及时根据变化进行药物调整和精简处方,避免多重用药[39]。在不改变治疗目标的情况下,可通过调整给药时间、规范给药途径、选择长效或联合用药来实现方案的简化。
推荐:(1)综合评估衰弱老年人自我管理药物的能力;(2)评估日常药物管理问题,识别药物对衰弱老年人的不良影响;(3)在不影响疾病治疗目标的前提下,调整多重用药进行精简处方。
教育和培训应包括:(1)对医疗护理专业人员进行衰弱老年人药物风险教育;进行精简处方,避免瀑布处方,降低多重用药相关的ADEs知识培训;(2)对医养结合机构内老年人进行健康和药物知识普及。在认知障碍、日常生活能力下降、与年龄相关的听力和视力低下的衰弱人群中,对患者及其照护者进行知识普及,包含阅读药物标签、理解给药说明、药物依从性以及识别错误剂量等;(3)普及衰弱老年人多重用药安全性及风险知识,增强对衰弱老年人多重用药管理重要性的认识。
推荐:(1)对医疗护理专业人员进行衰弱老年人多重用药风险培训;(2)对医养结合机构内老年人及照护人员进行药物知识普及,认识多重用药利弊及风险。
应用现代化信息技术,将不适当用药标准内置入计算机处方系统,利用自动审核软件对药物的适应证、禁忌证、用法用量、药物-药物/疾病相互作用以及药物不良反应进行风险评分,及时反馈给处方者相关信息,提高处方质量。数据分析可以提示ADEs发生的高危因素、高危人群,为ADEs的早期识别和警示提供技术支持,有助于医养结合机构医护人员重点关注ADEs的高危因素和高危人群。
推荐:(1)建立医养结合机构内老年人用药互联网信息系统;(2)建立老年衰弱患者用药安全性监测系统,该系统应包括患者一般信息、疾病信息、治疗药物信息、多重用药信息、药物-药物相互作用信息及药物不良反应信息等。
综上所述,医养结合机构内老年人多重用药广泛存在,而衰弱与生存率降低、生活质量差、长期卧床等有关。美国老年医学会关于多病老年人护理指导原则、英国老年医学会老年人衰弱管理实践指南、亚太老年医学会衰弱管理临床实践指南提出了减少老年人不适当用药的建议。医养结合机构内老年人的多重用药安全应引起足够重视,避免用药错误或ADEs,特别是在听力、视力或认知障碍的人群。
目前,有关衰弱老年人群多重用药安全性研究资料较少,且既往研究的样本量也较小,可借鉴经验有限。为此,我们参考国内外现有衰弱老年人多重用药安全性的有限研究,并结合国内老年人多重用药安全管理专家共识等相关资料,初步编写了我国医养结合机构衰弱老年人多重用药安全管理专家共识。对老年人衰弱机制认识的不断加深和多重用药管理的深入优化,衰弱老年人生活质量和临床结局将得到进一步改善。
《医养结合机构衰弱老年人多重用药安全管理中国专家共识(2022版)》专家委员会
执笔专家:慈莉娅(滨州医学院烟台附属医院)、杨长春(中国人民解放军总医院)、郑鹏远(郑州大学第五附属医院)、杨庭树(中国人民解放军总医院)
专家组成员(按汉语拼音排序):陈琼(中南大学湘雅医院)、慈莉娅(滨州医学院烟台附属医院)、邓绍平(四川省人民医院)、方向群(中国人民解放军总医院)、何青(北京医院 国家老年医学中心)、侯惠如(中国人民解放军总医院)、胡建中(中南大学湘雅医院)、华琦(首都医科大学宣武医院)、焦顺昌(中国人民解放军总医院)、李瑶盖(成都青城国际颐养中心)、刘迟(复旦大学附属华山医院静安分院)、乔树宾(中国医学科学院阜外医院)、田慧(中国人民解放军总医院)、王伟民(北京大学人民医院)、吴本俨(中国人民解放军总医院)、吴卫平(中国人民解放军总医院)、吴秀萍(哈尔滨医科大学附属第一医院)、吴学勇(复旦大学附属华山医院静安分院)、杨长春(中国人民解放军总医院)、杨庭树(中国人民解放军总医院)、章亚非(沈阳中置盛京老年病医院)、张赞玲(中南大学湘雅医院)、郑鹏远(郑州大学第五附属医院)
学术秘书:郁阿翠(滨州医学院烟台附属医院)、程丽红(中国老年医学学会)、沈晨(中国人民解放军总医院)、孟雯雯(中国人民解放军总医院)、盛建恒(《中华保健医学杂志》编辑部)
无

、氟西泮、硝西泮、氯胺丁酯等)或地西泮类具有长效代谢产物的苯二氮
类药物长期应用(超过1个月)容易产生体内蓄积,延长镇静作用、增加宿醉现象、意识错乱、损伤平衡或跌倒的风险,且易产生药物依赖,应遵循安眠药物的用药原则,按需服药,避免长期用药[
类药物(除外劳拉西泮和替马西泮)与伏立康唑、红霉素、克拉霉素等合用,镇静催眠作用增强;与单胺氧化酶抑制剂合用,可引起极度镇静和惊厥;与中枢镇静药物合用,中枢抑制作用增加
合用存在心脏传导阻滞和严重心动过缓的风险;普莱洛尔与利血平、氟哌啶醇合用,发生体位性低血压风险增加,甚至心脏停搏;普莱洛尔与苯巴比妥、利福平合用可加速其清除,减弱疗效;普莱洛尔与氨茶碱、西咪替丁合用减慢其清除,血药浓度增高,作用加强;美托洛尔与西咪替丁、帕罗西汀、氟西汀、舍曲林等合用,心动过缓风险增加;非心脏选择性的β受体阻滞剂在慢性阻塞性肺疾病患者使用,支气管痉挛的风险增加
、维拉帕米)、大环内酯类抗生素(罗红霉素、克拉霉素)、氟喹诺酮(依洛沙星、环丙沙星、氧氟沙星、左氧氟沙星、克林霉素)合用,茶碱血药浓度增加,易致中毒;茶碱类与抗病毒药(利托那韦)、苯妥英钠、利福平合用,加快其代谢,降低药效
、伊曲康唑、酮康唑、伏立康唑、克拉霉素、红霉素、泰利霉素、环孢素合用,易致横纹肌溶解;辛伐他汀与伊马替尼、厄洛替尼合用,有致横纹肌溶解的风险;辛伐他汀与达比加群酯合用,增加出血性卒中的风险,需加强随诊观察
、奎尼丁等合用,可导致肌肉软弱、呼吸抑制或呼吸肌麻痹
类药物或加巴喷丁类药物合用,可出现镇静、呼吸抑制、精神症状等[



















