
除非特别声明,本刊刊出的所有文章不代表本刊编辑委员会的观点。
目前,几乎所有抗肿瘤的药物和非药物治疗方法都可直接造成心脏和血管损伤,且恶性肿瘤与心血管疾病常伴有共同的危险因素,故心血管疾病已成为老年肿瘤患者致死的重要原因,严重恶化患者预后。2022年8月26日,在巴塞罗那举行的欧洲心脏病学会(European Society of Cardiology,ESC)年会上,首部肿瘤心脏病学指南隆重发布,该指南由ESC联合欧洲血液病协会(European Hematology Association,EHA)、欧洲放射治疗与肿瘤学会(European Society for Therapeutic Radiology and Oncology,ESTRO)和国际肿瘤心脏学会(International Cardio-Oncology Society,IC-OS)共同制定,旨在帮助医疗从业者为肿瘤患者提供关于心血管健康的管理策略[1]。相较于《2016年ESC癌症治疗与心血管毒性立场声明》[2],本指南更新了272条推荐,更加强调心脏病学、肿瘤学与血液病学之间的跨学科交流。指南首次明确了肿瘤治疗相关心血管毒性(cancer therapy-related cardiovascular toxicity,CTR-CVT)的定义;基于心血管风险的动态变化强调了动态评估;提供了基线心血管毒性风险评估方法和肿瘤治疗过程心血管健康监测方法;推荐了急性CTR-CVT治疗方案,以及肿瘤治疗完成后短期以及长期心血管并发症的诊断与管理指导;此外,还对心脏肿瘤患者、孕妇等特殊人群提出针对性建议。该指南是肿瘤心脏病学领域一部里程碑式的纲领性文件,具有重要的临床应用指导价值。
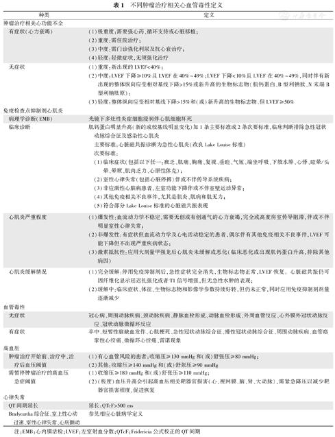
本次CTR-CVT定义主要聚焦心肌病、心力衰竭(heart failure,HF)、心肌炎、血管毒性、高血压、心律失常以及校正的QT间期(corrected QT interval,QTc)延长。其中心脏损害、心肌病和HF总称为肿瘤治疗相关心功能不全(cancer therapy-related cardiac dysfunction,CTRCD)。其他CTR-CVT如心包疾病和心脏瓣膜病的定义与普通人群一致。各CTR-CVT的具体定义详见表1。

不同肿瘤治疗相关心血管毒性定义
不同肿瘤治疗相关心血管毒性定义
| 种类 | 定义 | ||
|---|---|---|---|
| 肿瘤治疗相关心功能不全 | |||
| 有症状(心力衰竭) | (1)极重度:需要强心药、循环支持或心脏移植; | ||
| (2)重度:需住院治疗; | |||
| (3)中度:需门诊强化利尿及抗心衰治疗; | |||
| (4)轻度:轻微症状,无须强化治疗 | |||
| 无症状 | (1)重度:新出现的LVEF<40%; | ||
| (2)中度:LVEF下降≥10%且LVEF在40%~49%;LVEF下降<10%且LVEF在40%~49%,同时伴有新出现的整体纵向应变相对基线下降>15%或新升高的生物标志物(肌钙蛋白、B型利钠肽、N末端B型利钠肽原); | |||
| (3)轻度:整体纵向应变相对基线下降>15%和(或)新升高的生物标志物、但LVEF≥50% | |||
| 免疫检查点抑制剂心肌炎 | |||
| 病理学诊断(EMB) | 光镜下多灶性炎症细胞浸润伴心肌细胞坏死 | ||
| 临床诊断 | 肌钙蛋白明显升高(新的或较基线明显变化)加1条主要标准或2条次要标准,临床判断排除急性冠状 | ||
| 动脉综合征及感染性心肌炎 | |||
| 主要标准:心脏磁共振诊断为急性心肌炎(改良Lake Louise标准) | |||
| 次要标准: | |||
| (1)临床症状(包括以下任一:疲乏、肌痛、胸痛、复视、垂睑、气短、端坐呼吸、下肢水肿、心悸、眩晕/头晕、晕厥、肌肉乏力、心原性休克); | |||
| (2)室性心律失常(包括心脏停搏)伴或不伴传导系统疾病; | |||
| (3)非应激性心脏病患者,左室功能下降伴或不伴室壁运动异常; | |||
| (4)其他免疫相关不良事件,尤其是肌炎、肌病和肌无力; | |||
| (5)符合部分Lake Louise标准的心脏磁共振表现 | |||
| 心肌炎严重程度 | (1)爆发性:血流动力学不稳定,需要无创或有创通气的心力衰竭,完全或高度房室传导阻滞,伴或不伴明显室性心律失常; | ||
| (2)非爆发性:有症状但血流动力学及心电活动稳定的患者,偶尔伴有其他免疫相关不良事件,LVEF可能下降但不出现严重疾病状态; | |||
| (3)激素抵抗性:应用大剂量甲强龙后心肌炎未缓解或恶化(临床恶化或出现肌钙蛋白升高,排除其他病因) | |||
| 心肌炎缓解情况 | (1)完全缓解:停用免疫抑制剂后,急性症状完全消失,生物标志物正常,LVEF恢复。心脏磁共振仍可因纤维化显示延迟钆强化或者T1信号增强,但无急性水肿的表现; | ||
| (2)缓解中:临床症状、体征、生物标志物和影像学参数持续好转,但仍未正常,同时应用免疫抑制剂剂量逐渐减少 | |||
| 血管毒性 | |||
| 无症状 | 冠心病、周围动脉疾病、颈动脉疾病、静脉血栓形成、动脉血栓形成、外周血管反应、心外膜外冠状动脉反应、冠状动脉微循环反应 | ||
| 有症状 | 卒中、短暂性脑缺血发作、心肌梗死、急性冠状动脉综合征、慢性冠状动脉综合征、周围动脉疾病、血管痉挛性心绞痛、微循环心绞痛、雷诺现象 | ||
| 高血压 | |||
| 肿瘤治疗开始前、治疗中、治疗后血压阈值 | (1)有心血管风险的患者:收缩压≥130 mmHg和(或)舒张压≥80 mmHg; | ||
| (2)其他:收缩压≥140 mmHg和(或)舒张压≥90 mmHg | |||
| 需暂停肿瘤治疗的高血压急症阈值 | (1)收缩压≥180 mmHg和(或)舒张压≥110 mmHg; | ||
| (2)(极度)血压升高会引起高血压相关靶器官损害(心、视网膜、脑、肾、大动脉),需紧急降压以减少靶器官损害程度,促进恢复 | |||
| 心律失常 | |||
| QT间期延长 | 延长:QTcF>500 ms | ||
| Bradycardia综合征、室上性心动过速、室性心律失常、心房颤动 | 参见相应心脏病学定义 | ||
注:EMB:心内膜活检;LVEF:左室射血分数;QTcF:Fridericia公式校正的QT间期
指南强调在肿瘤治疗开始前对患者心血管风险进行评估,以帮助肿瘤治疗团队选择合适的肿瘤治疗药物、开展患者宣教并制定心血管疾病监测及随访策略。基于目前有限的临床研究证据,指南推荐在治疗开始前,由血液科、肿瘤科或心脏科医师使用HFA-ICOS风险评估工具评估患者CTR-CVT风险,其他心血管风险评估模型如SCORE2等也可用来评估心血管风险。高风险或极高风险患者推荐进行心血管专科会诊;中等风险患者可从心血管疾病监测、控制心血管相关危险因素(cardiovascular risk factor,CVRF)中获益;低风险患者可在肿瘤治疗中出现CTR-CVT或新的CVRF时进行肿瘤心脏病学会诊。
指南推荐通过详细的临床评估和辅助检查综合分析,准确判断患者的心血管风险,具体包括:(1)病史采集和体格检查:需明确患者在肿瘤治疗前是否已罹患心血管疾病,如存在应采用二级预防策略,否则应进行一级预防,侧重于评估患者CVRF。此外,还要对患者的肿瘤类型、患病时间和肿瘤治疗强度进行评估;(2)心电图:重点监测QTc、心脏结构及电生理活动是否正常;(3)生物标志物:包括心肌肌钙蛋白(cardiac troponin,cTn)I或T,利钠肽(natriuretic peptides,NPs)包括B型利钠肽(B-type natriuretic peptide,BNP)或N末端B型利钠肽原(N-terminal pro-B-type natriuretic peptide,NT-proBNP);(4)影像学:经胸超声心动图(transthoracic echocardiography,TTE)是首选的重要影像学评估手段,主要基于左室射血分数(left ventricular ejection fraction,LVEF)和整体纵向应变(global longitudinal strain,GLS)指标的变化诊断CTRCD。如高质量TTE无法获得,心脏磁共振(cardiac magnetic resonance,CMR)可以作为替代手段。多门控核素显像可作为上述手段均无法准确评估时的备选方法。针对心肌梗死患者,负荷超声心动图、灌注CMR、心肌核素显像可用来评估患者心肌情况,冠状动脉CT血管成像可用于评估患者冠状动脉血管情况。此外,心肺运动试验、基因检测也可作为心血管风险评估的手段。在肿瘤手术之前,肿瘤心脏病团队应对患者心血管及肿瘤相关风险进行更为严格的评估、管理与监测。
在肿瘤治疗开始前,应对生活方式相关的CVRF进行严格限制,包括戒烟限酒、适度锻炼等。在CTR-CVT(极)高风险,或累计已接受大剂量蒽环类药物的人群中推荐使用右丙亚胺或脂质体蒽环类药物代替传统蒽环类药物,血管紧张素转换酶抑制剂/血管紧张素Ⅱ受体拮抗剂(angiotensin-converting enzyme inhibitors/angiotension Ⅱ receptor blockers,ACEI/ARB)和β受体阻滞剂可用于预防HF的发生。最新研究显示,钠-葡萄糖协同转运蛋白2(sodium-dependent glucose transporters 2,SGLT-2)抑制剂可能在蒽环类药物心血管毒性一级预防中占有一席之地[3]。放疗常常引起心血管疾病及周围动脉疾病(peripheral artery disease,PAD)的发生,最好的预防措施就是避免或减少放射剂量。目前尚无有效治疗手段对放疗损害进行二级预防,在放疗前应进行CVRF评估与管理。针对已患有心血管疾病的患者,在肿瘤治疗前和治疗中应接受最佳心血管治疗方案,并严格监测CTR-CVT的产生。
肿瘤治疗过程中的心血管疾病监测手段与治疗前评估类似。在肿瘤治疗过程中建议定期进行临床评估与体格检查以早期发现CTR-CVT症状与体征,心电图可用来发现心律失常事件,生物标志物如NPs和cTn可用来筛查CTRCD,影像学手段尤其是TTE和CMR有助于早期诊断CTR-CVT,肿瘤治疗过程中的心血管监测频率与手段应由患者治疗前心血管风险、肿瘤特点、肿瘤治疗方案及患者存在的合并症共同决定。2022年ESC指南对每种肿瘤治疗方法引起的不良事件种类制定了针对性的心血管监测策略,详见表2。

常见肿瘤治疗相关心血管毒性与监测指标
常见肿瘤治疗相关心血管毒性与监测指标
| 肿瘤治疗手段 | 肿瘤治疗相关心血管毒性 | 监测指标 |
|---|---|---|
| 蒽环类药物 | 肿瘤治疗相关心功能不全 | 临床评估、生物标志物、经胸超声心动图 |
| HER2靶向药物 | 左室功能不全 | 经胸超声心动图 |
| 氟尿嘧啶类 | 心绞痛、缺血相关心电图异常、高血压、应激性心肌病、心肌梗死 | 冠心病危险因素评估,筛查冠心病(高危患者),经胸超声心动图(冠心病患者) |
| 血管内皮生长因子抑制剂 | 高血压、心力衰竭、QTc延长、急性血管事件 | 心电图、血清标志物、经胸超声心动图、家庭自测血压 |
| BCR-ABL多靶点激酶抑制剂 | (1)一代:肺动脉高压、心力衰竭、胸腔或心包积液、血管事件 | 心血管相关危险因素评估、心电图、超声心动图、踝肱指数 |
| (2)二代:QTc延长 | ||
| Bruton酪氨酸激酶抑制剂 | 高血压、心房颤动、心力衰竭、室性心律失常 | 血压监测;心房颤动:经胸超声心动图、心电图、脉搏检查 |
| 多发性骨髓瘤治疗 | 心力衰竭、血栓形成 | 心电图、生物标志物、经胸超声心动图、血栓风险评估与抗栓治疗 |
| 加速纤维肉瘤抑制剂和丝裂原活化细胞外信号调节激酶抑制剂 | 高血压、肺栓塞、肿瘤治疗相关心功能不全、QTc延长 | 血压监测、经胸超声心动图、心电图 |
| 免疫检查点抑制剂 | 爆发性心肌炎、心肌心包炎、心功能不全、心律失常、心肌梗死 | 心电图、肌钙蛋白、利钠肽、经胸超声心动图(高危患者) |
| 前列腺癌雄激素剥夺治疗 | 高血压、糖尿病、缺血性心脏病、肿瘤治疗相关心功能不全 | 心血管相关危险因素评估 |
| 乳腺癌内分泌治疗 | 血脂失调、代谢综合征、高血压、心力衰竭、心肌梗死 | 心血管相关危险因素评估、血压监测、血脂监测 |
| 周期蛋白4/6激酶抑制剂 | QTc延长 | 心电图 |
| 间变性淋巴瘤激酶抑制 | 窦性心动过缓、房室传导阻滞、QTc延长、高血压、高胆固醇血症、高三酰甘油血症 | 心电图、血脂监测、血压监测 |
| 表皮生长因子受体抑制剂 | QTc延长、心房颤动、静脉血栓、左室功能失调、心力衰竭 | 经胸超声心动图、监测血镁 |
| 嵌合抗原受体T细胞 | 细胞因子释放综合征 | 利钠肽、心电图、经胸超声心动图、肌钙蛋白 |
| 肿瘤浸润淋巴细胞 | 利钠肽、心电图、经胸超声心动图、肌钙蛋白 | |
| 干细胞移植 | (1)早期:心房颤动 | 经胸超声心动图 |
| (2)晚期:糖尿病、血脂失调、代谢综合征、高血压、心力衰竭、冠心病、传导障碍、心包渗出 | ||
| 砷剂、FMS样酪氨酸激酶3受体抑制剂 | QTc延长 | 心电图 |
注:HER2:人表皮受体2;QTc:校正QT间期
肿瘤治疗过程中如果患者出现急性心血管并发症,指南推荐进行多学科诊疗(multi-disciplinary treatment,MDT),并大体遵循相应疾病的指南策略。重点强调肿瘤人群的特殊管理策略,该策略制定应考虑肿瘤和心血管症状、肿瘤预后与治疗、患者意愿等因素。指南推荐心脏科、肿瘤科医师在内的MDT讨论来制定心血管治疗方案,调整肿瘤治疗方案。
对出现蒽环类药物相关CTRCD的患者推荐采取MDT讨论评估风险获益比来决定是否停药。根据HF相关指南[4]指导CTRCD治疗。人表皮受体2治疗相关的CTRCD患者应行MDT根据症状和LVEF决定是否停药,尽早根据指南[3]对患者进行治疗。免疫检查点抑制剂(immune checkpoint inhibitors,ICIs)相关心肌炎的诊断主要基于症状、cTn升高和新发的心电图异常,疑似心肌炎的患者应中断ICIs治疗,并进行CMR、心肌核素显像检查,必要时行心内膜活检以明确诊断。血流动力学不稳定的患者应该尽早采用大剂量甲强龙冲击治疗,之后根据心肌炎缓解情况逐渐撤药,激素抵抗性心肌炎应考虑二线免疫抑制剂。嵌合抗原受体T细胞(chimeric antigen receptor T cell,CAR-T)治疗患者中最常见的心血管并发症是心律失常,应参照对应指南治疗。干细胞移植后HF治疗的循证证据较少,ACEI和β受体阻滞剂可能有效。肿瘤患者发生应激性心肌病的风险较高,大多数病人需要行冠状动脉造影或冠状动脉CT血管成像排除冠心病,并建议暂停引起应激性心肌病的药物。因出现CTRCD而中断的抗肿瘤药物,建议在心功能恢复后行MDT讨论以决定是否再次治疗。
急性冠状动脉综合征(acute coronary syndrome,ACS)的诊断参照普通人群进行[5],期间肿瘤治疗应暂时中断。如患者出现ACS相关急性并发症且预计生存期≥6个月,建议立即行冠状动脉造影及经皮冠状动脉介入(percutaneous coronary intervention,PCI)治疗,推荐使用三代药物洗脱支架。支架置入后采取短期(1~3个月)阿司匹林联合氯吡格雷双联抗血小板治疗;若患者同时存在抗凝指征,应用新型口服抗凝药联合一种抗血小板药物(氯吡格雷优先)是优选方案。经MDT讨论后,冠状动脉旁路移植术可用于预计生存期>12个月且无法行PCI的患者。对存在血小板减少症的患者,PCI和冠状动脉旁路移植术及药物管理应根据血小板水平谨慎决定。ACS血运重建后,引起ACS相关的肿瘤药物应停止使用,其他药物应立即恢复。慢性冠状动脉综合征(chronic coronary syndrome,CCS)患者的管理与普通人群类似,然而由于存在高出血风险,CCS肿瘤患者的血运重建应格外谨慎,由包括肿瘤心脏病学、介入心脏病学以及肿瘤学专家行MDT讨论决定。
外科手术在合并肿瘤的心脏瓣膜病患者中具有挑战性。经导管主动脉瓣置换等微创瓣膜干预手段成为可行的选择,对出现感染性心内膜炎的患者,应参照相应指南[6]治疗,如需行瓣膜手术治疗,应进行MDT讨论。
肿瘤患者出现心房颤动时应参照2020年ESC心房颤动指南进行管理[7],并应用"ABC整体管理路径"(A:抗凝治疗避免卒中/系统栓塞;B:控制心室率及节律改善症状;C:合并症及CVRF管理)。复律药物多不推荐使用,控制心室率优选β受体阻滞剂,根据患者CHA2DS2-VASc评分启动长期抗凝治疗,HAS-BLED评分评估出血风险。针对出现QTc间期延长以及室性心律失常的患者,参照相应指南治疗。有症状时建议对使用致CTRCD肿瘤药物的患者采用β受体阻滞剂,对结构性心脏病和血流动力学不稳的病人可应用胺碘酮。对出现缓慢性心律失常的患者,应MDT讨论是否更换抗肿瘤药,必要时采取起搏器植入治疗。
由于可以减少CTRCD风险,ACEI/ARB成为肿瘤患者一线降压药,如血压控制不佳可考虑联合二氢吡啶类钙通道拮抗剂。
肿瘤患者发生肺栓塞、静脉血栓、颅内血栓和动脉血栓栓塞的风险明显增加。指南推荐在没有禁忌证情况下使用新型口服抗凝药或低分子肝素治疗深静脉血栓。而针对导管相关血栓形成,抗凝治疗应坚持至导管移除3个月且影像学证实血栓已消失后。
对抗栓治疗的肿瘤患者应考虑使用质子泵抑制剂进行胃肠道保护,对出血的病人,止血策略应根据出血原因制定。
患者雷诺现象时,应考虑去除诱因(如低温)和长期使用二氢吡啶类钙通道拮抗剂。应进行MDT讨论以决定是否继续使用引起PAD的抗肿瘤药物。
肿瘤患者出现肺血管病的主要原因是静脉血栓,超声是肿瘤治疗期间评估肺动脉高压的首选方案,管理应参照同期发布的指南[8]。酪氨酸激酶抑制剂类药物易引起肺动脉高压,应谨慎评估停药与恢复治疗的时机。
心包疾病的诊断主要依赖TTE,疾病管理参照2015年ESC心包疾病指南[9],对抗肿瘤药物引起的心包炎,推荐使用非甾体类药物。ICIs引起的心包炎推荐采用大剂量激素治疗。对血流动力学不稳的心脏压塞患者,建议立即行心包穿刺。秋水仙碱治疗心包渗出可能有效。如心包渗出反复发作,可考虑行外科手术治疗。
对心血管风险较高的肿瘤幸存者,在肿瘤治疗结束12个月内应进行心血管风险评估,并对患者进行宣教,提醒其注意心血管疾病征象并严格控制CVRF,针对患者风险分层个体化制定心血管评估方案,心肺运动试验评估与心脏康复计划。
在肿瘤治疗结束12个月后,肿瘤幸存者进入长期管理阶段。指南根据不同人群(青少年时期曾罹患肿瘤的成年幸存者、成年肿瘤幸存者、孕妇)以及不同风险分层分别制定了长期随访方案。并对长期管理过程中可能出现的心血管事件管理进行了推荐。这些疾病的诊疗基本参照相应指南进行。
心脏肿瘤比较少见,且90%为良性,最常见的是心房黏液瘤,推荐采用外科手术治疗。然而心脏恶性肿瘤预后较差,治疗循证证据缺乏。对于确诊肿瘤的孕妇,在开始肿瘤治疗之前应进行心血管风险评估。孕妇发生CTRCD,肺动脉高压及肺栓塞风险较高,应根据个体情况及相应指南制定诊疗计划。而对心脏瓣膜病、心肌淀粉样变、电子植入设备等特殊人群,该指南也针对性给予特殊管理策略推荐。
肿瘤与心血管疾病均为慢性疾病,患者与医疗团队协作显得尤为重要,指南强调应提醒患者注意肿瘤及其治疗过程中出现心血管疾病的可能性与重要性,通过教育、咨询和支持来促进健康生活方式,减少CTR-CVT的发生。通过患者报告心血管疾病征象来早期治疗CTR-CVT,必要时应寻求心理医师支持。
本指南是由有重大国际影响力的心血管学术组织联合肿瘤相关学术组织制定的第一部肿瘤心脏病指南,对肿瘤心脏病学这一新兴学科的发展具有重大意义。该指南对肿瘤心脏病学一系列概念及诊疗策略进行规范,会使肿瘤患者在心血管健康方面获益良多。由于肿瘤与心脏病学学科交叉协作目前还相对不足,远未满足当前日益增长的临床需求。肿瘤心脏病学相关的临床研究结果也相对较少,导致本指南制定时循证证据数量较少且质量欠佳,大量推荐均是基于专家经验(C级证据),未来需要更多设计严格的临床试验来优化肿瘤心脏病指南策略。指南也列出了目前优先级别较高的研究方向,相信未来几年会出现相关领域的大量研究成果。
无





















