
目前,新型冠状病毒肺炎疫情防控已经取得一定进展,社会生产逐步恢复。医疗机构必将是疫情警报最晚解除的单位。在今后的一段时间内,最重要的任务依然是继续加强防护和避免聚集性发病,同时又必须向各类疾病提供医疗救治。目前国内外尚缺乏针对新型冠状病毒肺炎疫情下进行外科围手术期防护的指南和共识。根据防疫原则,外科手术的开展应以急诊手术和明显影响预后的限期手术为主。血管外科作为可以较为明确地规范其手术急缓程度的外科专科,在疫情期间收治患者应首先考虑手术急迫等级。本文结合国内外相关文献,将血管外科常见手术按照急迫程度细分为:抢救手术、急救手术、急诊手术、亚急诊手术、限期手术、择期手术六大类;并对疫情防控期间血管外科手术的收治原则提出建议。
版权归中华医学会所有。
未经授权,不得转载、摘编本刊文章,不得使用本刊的版式设计。
除非特别声明,本刊刊出的所有文章不代表中华医学会和本刊编委会的观点。
2019年12月始发于我国武汉的新型冠状病毒肺炎疫情在短短2个月内迅速蔓延,对人民健康构成严重威胁。2020年1月20日国家卫生健康委员会将新型冠状病毒肺炎纳入乙类传染病并按照甲类传染病进行管理。值得注意的是,新型冠状病毒肺炎疫情以来,全国各地医疗卫生系统调动大量医疗资源及医务人员驰援一线,这使得部分地区非疫情相关的医疗服务力量有所削弱。近日,新型冠状病毒肺炎疫情蔓延势头得到初步遏制,防控工作取得阶段性成效,全国新增确诊病例数和疑似病例数总体呈下降趋势[1]。针对前期部分地区医疗服务重心调整所致的人民就医需求不能得到满足的现状,2月17日,国家卫健委发布《关于加强疫情期间医疗服务管理满足群众基本就医需求的通知》,明确要求湖北省以外地区,在疫情防控的同时,恢复正常医疗服务,维护合理医疗秩序,满足群众基本就医需求。
医疗机构是公共卫生事件的救治主体,同时也是最易发生疫情聚集性爆发的场所之一。一旦医疗机构在非隔离区域出现感染病例,将直接导致医务人员、患者和家属的暴露,并需要部分甚至全部关闭相应的医疗区域,将造成医疗资源的进一步消耗。如何在严格疫情防控及合理医疗秩序中取得平衡,是所有医疗卫生机构及各医学专科亟需面对的问题。
新型冠状病毒肺炎疫情的发展方向及持续时间,目前尚无定论。钟南山团队对新型冠状病毒感染者临床特征的研究表明,该病毒的潜伏期中位数是3 d,最短为0 d,最长可达24 d[2]。新型冠状病毒肺炎与非典相比虽然致死率和基本传染数都较低[3],但却可能在潜伏期传染[4]。这些发现给疫情发展的预测工作及恢复社会生产带来了极大的困难。医疗机构必须做好疫情持续胶着,长期处于抗疫状态的准备。中国卫健委在1月23日发布了《医疗机构内新型冠状病毒感染预防与控制技术指南》[5],随后WHO在1月25日发布了《怀疑发生新型冠状病毒感染时医疗机构的感染预防和控制》[6]的临时指导文件。但两份文件,均未对外科手术患者的收治标准进行规范。
按照国家卫健委的要求,外科手术的开展应以急诊手术和明显影响预后的限期手术为主。故而合理安排手术指征,为病患提供必要医疗救治的同时,尽量减少交叉感染风险,应对外科医护人手不足,是各外科专业在日后较长的一段时间内的工作重心。在疫情结束之前,外科医生有责任按照手术指征的急缓程度安排病员收治工作,并根据各地疫情的不同程度合理安排手术量。
通常,外科手术按照其急缓程度可分为急诊手术、限期手术及择期手术。急诊手术以挽救生命和重要脏器为目的,急需在短时间内完成;限期手术以逆转疾病短期内进展为目的,不宜过久拖延;择期手术以恢复工作能力或改善生活质量为目的,在较长一段时间内实施手术的缓急不对疗效产生根本影响。在医疗资源供给充足情况下,任何上述手术应在患者和术者均作出手术决策后尽早实施;但在医疗资源受限的情况下,则必须考虑除疾病以外的社会因素,故而有必要进一步细化上述手术分类。
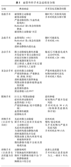
很多血管外科疾病的自然病程比较清晰,血管外科是可以较为明确地规范其干预急缓程度的医学专科[7,8]。我们对血管外科常见手术按照急缓程度进一步细分为:抢救手术、急救手术、急诊手术、亚急诊手术、限期手术、择期手术(细分治疗疾病及改善生活质量两类)六大类(表1)。本文将对几种最常见的血管外科疾病的手术时机选择进行分析,以助全国血管外科医生在抗疫期间顺利开展工作。

血管外科手术急迫程度分级
血管外科手术急迫程度分级
| 分级 | 典型病症 | 手术目标及推荐时限 |
|---|---|---|
| 抢救手术 | 破裂腹主动脉瘤破裂动脉瘤严重动脉创伤(失血性或致残性) Rutherford Ⅱb级急性肢体缺血破裂胸主动脉瘤/夹层 | 随时死亡及致残风险手术时机按分钟计算 |
| 急救手术 | 血管创伤(<6h) Rutherford Ⅱa级急性肢体缺血透析动静脉内瘘出血 | 随时可能恶化手术时机<6h |
| 急诊手术 | 腹主动脉瘤包裹性渗漏并发症型B型主动脉夹层尚稳定的胸主动脉创伤透析通路闭塞及失功需立即进入透析并拟定建立即穿型人工血管 | 拖延后可能恶化或失去治疗时机手术时机<24~48h |
| 亚急诊手术 | 症状性腹主动脉瘤严重肢体缺血(严重静息痛、溃疡、坏疽) 透析通路相关肢体缺血周围动脉旁路移植物血栓性闭塞血管源性感染需滤器植入的DVT | 严重疼痛或器官失功短期内病情可恶化手术时机1周内 |
| 限期手术 | 巨大主/周围动脉瘤症状性颈动脉狭窄血管肉瘤(少见) 严重肢体缺血(轻中度静息痛) 血管源性截肢滤器取出术 | 恶性肿瘤有短期内严重并发症风险手术时机在30 d内(特殊种类滤器具体计划) |
| 择期手术(以治疗为目的) | 无症状腹主动脉瘤需手术纠正的非并发症性主动脉夹层无症状颈动脉狭窄为透析构建动静脉内瘘透析通路其他并发症周围动脉支架内再狭窄或移植物再狭窄慢性静脉功能不全相关溃疡或出血 | 良性疾病慢性/稳定疾病几乎无短期内严重并发症风险手术时机在90 d内 |
| 择期手术(以改善生活质量为目的) | 动静脉畸形下肢缺血性间歇性跛行慢性下肢静脉功能不全/下肢静脉曲张胸廓出口综合征 | 改善生活质量手术时机以患者选择为主,一般在1年内 |
破裂是主动脉瘤最大的自然病程风险,死亡率超过90%。对于破裂主动脉瘤,应以争分夺秒的抢救性外科处理为原则,其术后死亡率在腔内手术约30%,而开放手术约40%[9]。
无症状主动脉瘤破裂风险与动脉瘤体积直接相关,直径大于5 cm的腹主动脉瘤其随后每月破裂风险增加0.5%~2%。择期腹主动脉瘤修复手术,无论开放或腔内手术,其死亡率已控制在1%~2%。故可以认为腹主动脉瘤直径达到5 cm或胸主动脉瘤直径达到6 cm后,1个月后其自然病程风险开始超过手术风险,并于3个月后这种差距明显增大。直径大于7 cm的巨大腹主动脉瘤,年死亡率为33%[10],故而手术急迫程度应提高级别对待。
对于已经出现腰腹痛的症状性腹主动脉瘤,如影像学上已有外渗迹象,应在48 h内尽快安排手术;而其他症状性腹主动脉瘤,可不必过于急迫,应在尽快完善术前检查和纠正全身情况后尽早治疗。有研究表明发病24 h以内接受急诊手术的症状性非破裂腹主动脉瘤其围手术期严重不良事件明显高于充分术前准备并于24 h后再接受手术者[11]。
Stanford B型主动脉夹层发病急、病情凶险。按治疗方式的不同,Stanford B型主动脉夹层可分为复杂性夹层和非复杂性夹层。对于复杂性夹层(如急性并发症型或慢性不稳定型),推荐早期行主动脉腔内修复术(TEVAR);对于非复杂性夹层(如急性非并发症型或慢性稳定型),既往的治疗方案是以药物治疗为主。但最新证据表明,TEVAR可明显提高其主动脉重塑率和远期生存率[12]。故而从主动脉可塑性时间窗和减少并发症两方面考虑,目前推荐在发病后的亚急性期(14~90 d)行TEVAR,可以获得最佳的风险获益比[13]。
颅外颈动脉狭窄根据症状分为症状性和无症状性,直接决定手术急缓。北美症状性颈动脉内膜剥脱研究(NASCET)提示仅接受药物治疗的患者在首次短暂性脑缺血发作(TIA)后再发严重脑梗的风险每周增加1%,并在第一个月达到高峰(4%);而接受颈动脉内膜剥脱手术的严重不良事件风险率为2%[14]。故而,对于症状性颈动脉狭窄患者,在首发症状2周后其自然病程风险就开始超过手术风险。
既往6个月内无颈动脉狭窄所致的脑血管事件视为无症状性颈动脉狭窄。无症状颈动脉硬化研究提示在严格控制全身并发症的情况下,这类人群手术治疗相比药物治疗可显著获益[15]。但也有研究表明,在优化的药物治疗后,无症状颈动脉狭窄患者可以获得长期稳定[16]。由于无法预测这些患者何时首次发生脑血管事件,我们中心对判定脑血管事件高危的无症状重度颈动脉狭窄手术控制在确诊后的3个月内。
下肢动脉闭塞症合并严重肢体缺血可导致从间歇性跛行到静息痛,再到肢体感染坏死,甚至死亡等不同的结局[17]。该病经诊断后的第一年其进展速度是随后进展速度的3倍以上,但也有研究认为这和疾病本身或致残后的相关并发症所致的早期死亡有关[18]。对于静息痛及下肢溃疡坏疽的严重肢体缺血(CLI),非手术治疗的6个月肢体丢失率为100%,而目前手术相关死亡率约为5%(腔内手术可能更低),故而有理由认为出现CLI的2周后,其肢体丢失风险已开始超过手术死亡率。
无论旁路手术或是腔内治疗,再狭窄的发生仍是术后症状复发的主要原因。虽然缺乏手术时机把控的强有力证据,但由于移植物血栓或支架内闭塞可能导致急性下肢缺血,有理由将再狭窄修复手术安排在症状复发或明确诊断后的4周之内。
急性肢体缺血是指任何原因导致的对肢体存活构成威胁的血流灌注突然减少。其并发症率、死亡率、肢体丢失率居高不下。早期诊断和尽快干预对挽救缺血肢体十分重要,通常使用肢体存活威胁程度分级(Rutherford分级:Ⅰ级:有存活力,Ⅱa级:临界威胁,Ⅱb级:紧急威胁,Ⅲ级:无存活力)来指导手术时机及手术方式的决策。其中决策困难主要集中在Ⅱ级病变,这些患者就诊时多已发生缺血一段时间,并且最短可在4-6 h内出现不可逆变化。故而应争取在病程6 h内完成血流重建,对于紧急威胁肢体存活的Ⅱb级病变可能需要更早。
对选择血液透析作为肾脏替代治疗的尿毒症患者,考虑到自体动静脉内瘘(AVF)成熟不良及人工血管动静脉内瘘(AVG)需要的愈合时间,指南要求患者在进入透析治疗前半年开始评估建立AVF,或在透析前3~6周建立AVG[19]。对于无内瘘可用而必须立即进入透析的患者,可以选择透析导管进行过渡,或使用即穿型人工血管在透析治疗前数小时至数天建立AVG。
透析通路相关并发症较多,其中以透析通路破裂出血最为凶险,应予以急救手术来避免失血性休克;而又以通路狭窄导致的通路失功或闭塞最为重要,因其可中断患者的透析治疗,应在一个透析周期(1~2d)内予以手术开通。
对于其他通路并发症,如通路狭窄、透析通路相关肢体缺血、瘤样扩张感染、中心静脉狭窄等并发症,因个体差异大,缺乏证据,应由外科医生充分评估手术必要性后选择手术时机,手术等待时间以不影响患者完成透析为最低原则。
血运性间歇性跛行并非外科手术的绝对指征,大部分患者接受优化的药物治疗及积极锻炼后可以缓解或抑制病情进展;而对于上述治疗无效且间歇性跛行已经影响正常工作及生活的病例,在权衡手术风险及获益后,可以择期安排以缓解症状为目的血流重建手术[20]。包括胸口出口综合征、动静脉畸形或下肢静脉曲张等以改善生活质量为目的的手术,如未出现并发症,患者可以根据自己所能耐受症状的时限来选择手术时机,血管外科医生应对其所选择时限的合理性做出评估。
与其他外科手术一样,血管外科手术的必要性和收治时限主要由上述各种疾病的自然病程风险和手术风险权衡决定,但也应基于患者的全身手术耐受条件、社会公平性、医疗资源的充分性来综合考虑。首先建议在严格的围手术期防护措施下对急诊以上级别病情进行手术;同时根据情况,逐步开展亚急诊及限期手术;择期手术在疫情高危期间应予以暂缓,建议等所在地区卫生公共事件一级响应解除后有序开展。事实上,在等待手术期间,原发病、合并症、社会因素、医疗资源(如医护人员力量是否充足、医院是否有疑似/确诊病例、单间病房储备和床位间距等)都会不断变化,故而应随时动态调整收治标准。
医务人员是阻击疫情的主力军,是最宝贵的医疗资源。外科科室在安排治疗进度时,既要考虑病情需求及收治时限,也要考虑相关医务人员的暴露风险,避免操之过急。外科患者检查、转运、麻醉均有人员密切接触的需求,应充分做好时间和空间预留,我们建议对于可以等待2周以上的限期血管外科手术,自计划手术起可安排患者自我居家隔离或在有条件的单间病房隔离14 d,对于需要滤器植入患者,可考虑取出时间窗尽量长的器材种类;对于需要抗凝的患者,可以使用新型口服抗凝药替代华法林等需要定期复诊检测的药物。尽可能最大程度地减少围手术期医护人员暴露风险。
大部分血管外科手术目前均可以开展传统开放和微创腔内手术,后者往往具有手术创伤小、手术时间短、住院时间短的特点,根据特定病情需要,在开放手术和腔内手术均具有相似疗效的情况下,尽可能选择腔内手术可以明显降低外科医生、麻醉医生、护士及手术室相关工作人员的职业暴露风险。
新型冠状病毒肺炎无论最终转归如何,医疗机构作为最后解除警报的单位,在今后的一段时间内,最重要的任务依然是继续加强防护和避免聚集性发病,同时又必须向各类疾病提供医疗救治。目前国内外尚缺乏针对不同传播途径的传染病患者进行外科围手术期防护的指南和共识,以上内容是基于我们的多年临床经验,并遵循血管外科疾病相关指南和国家新型冠状病毒肺炎诊疗方案基础上撰写。希望能在疫情防控期间,对全国血管外科医护人员起到一定的帮助,让患者得到公平、合理的诊疗同时,节约宝贵医疗的资源,做到对疫情的严防死守。
所有作者均声明不存在利益冲突





















