
• 标准·指南·方案 •
妊娠和产后甲状腺疾病诊治指南(第2版)
中华围产医学杂志, 2019,22(8)
: 505-539. DOI: 10.3760/cma.j.issn.1007-9408.2019.08.001
摘要
《妊娠和产后甲状腺疾病诊治指南》(第2版)是2012年版指南的更新。本版指南新增1个章节,提出78个问题,提供66条推荐;修定了妊娠期甲状腺功能减退症促甲状腺激素诊断切点值、妊娠期甲状腺功能减退症和甲状腺功能亢进症药物治疗等,制定了妊娠前促甲状腺激素筛查后处理流程图,旨在为临床医师对相关问题做出临床决策提供参考。
引用本文:
《妊娠和产后甲状腺疾病诊治指南》(第2版)编撰委员会,
中华医学会内分泌学分会,
中华医学会围产医学分会.
妊娠和产后甲状腺疾病诊治指南(第2版)
[J]
. 中华围产医学杂志, 2019, 22(8)
: 505-539.
DOI: 10.3760/cma.j.issn.1007-9408.2019.08.001.
扫 描 看 全 文
正文
作者信息
基金 0 关键词 0
English Abstract
评论
阅读 0 评论 0
相关资源
引用 | 论文 | 视频
版权归中华医学会所有。
未经授权,不得转载、摘编本刊文章,不得使用本刊的版式设计。
除非特别声明,本刊刊出的所有文章不代表中华医学会和本刊编委会的观点。
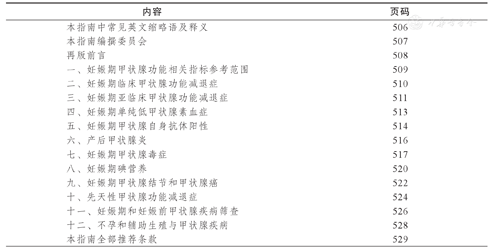
目录


点击查看表格
| 内容 | 页码 |
|---|---|
| 本指南中常见英文缩略语及释义 | 506 |
| 本指南编撰委员会 | 507 |
| 再版前言 | 508 |
| 一、妊娠期甲状腺功能相关指标参考范围 | 509 |
| 二、妊娠期临床甲状腺功能减退症 | 510 |
| 三、妊娠期亚临床甲状腺功能减退症 | 511 |
| 四、妊娠期单纯低甲状腺素血症 | 513 |
| 五、妊娠期甲状腺自身抗体阳性 | 514 |
| 六、产后甲状腺炎 | 516 |
| 七、妊娠期甲状腺毒症 | 517 |
| 八、妊娠期碘营养 | 520 |
| 九、妊娠期甲状腺结节和甲状腺癌 | 522 |
| 十、先天性甲状腺功能减退症 | 524 |
| 十一、妊娠期和妊娠前甲状腺疾病筛查 | 526 |
| 十二、不孕和辅助生殖与甲状腺疾病 | 528 |
| 本指南全部推荐条款 | 529 |

点击查看表格
本指南中常见英文缩略语及释义
本指南中常见英文缩略语及释义
| 缩略语 | 英文全称 | 中文全称 |
|---|---|---|
| AACE | American Association of Clinical Endocrinologists | 美国临床内分泌医师学会 |
| AITD | Autoimmune thyroid diseases | 自身免疫甲状腺病 |
| ATA | American Thyroid Association | 美国甲状腺学会 |
| ATD | Antithyroid drug | 抗甲状腺药物 |
| CATS | The Controlled Antenatal Thyroid Screening study | 产前甲状腺疾病筛查和干预对照研究 |
| CH | Congenital hypothyroidism | 先天性甲状腺功能减退症 |
| DTC | Differentiated thyroid cancer | 分化型甲状腺癌 |
| ETA | European Thyroid Association | 欧洲甲状腺学会 |
| FNA | Fine needle aspiration | 细针穿刺抽吸 |
| FT3 | Free triiodothyronine | 游离三碘甲状腺原氨酸 |
| FT4 | Free thyroxine | 游离甲状腺素 |
| FT4I | Free thyroxine index | 游离甲状腺素指数 |
| GTT | Gestational transient thyrotoxicosis | 妊娠一过性甲状腺毒症 |
| hCG | Human chorionic gonadotropin | 人绒毛膜促性腺激素 |
| ICSI | Intracytoplasmic sperm injection | 卵胞浆内单精子显微注射 |
| IQ | Intelligence quotient | 智力商数 |
| IVF-ET | In vitro fertilization-embryo transfer | 体外受精-胚胎移植 |
| LT3 | Levotriiodothyronine | 左三碘甲状腺原氨酸 |
| LT4 | Levothyroxine | 左甲状腺素 |
| MDI | Mental development index | 智力发育指数 |
| MMI | Methimazole | 甲巯咪唑 |
| MRI | Magnetic resonance imaging | 磁共振成像 |
| MUI | Median urinary iodine | 尿碘中位数 |
| NACB | National Academy of Clinical Biochemistry | 美国临床生化研究院 |
| PDI | Psychomotor development index | 精神运动发育指数 |
| POSTAL | Pregnancy Outcome Study in euthyroid women with ThyroidAutoimmunity after Levothyroxine | 甲状腺功能正常的甲状腺自身免疫异常妇女接受LT4治疗后的妊娠结局研究 |
| PPT | Postpartum thyroiditis | 产后甲状腺炎 |
| PTU | Propylthiouracil | 丙硫氧嘧啶 |
| RCT | Randomized controlled trial | 随机对照试验 |
| SCH | Subclinical hypothyroidism | 亚临床甲状腺功能减退症 |
| T3 | Triiodothyronine | 三碘甲状腺原氨酸 |
| T3RUR | T3 resin uptake ratio | T3树脂摄取率试验 |
| T4 | Tetraiodothyronine | 四碘甲状腺原氨酸(甲状腺素) |
| TBG | Thyroxine binding globulin | 甲状腺素结合球蛋白 |
| TES | The Endocrine Society | 美国内分泌学会 |
| Tg | Thyroglobulin | 甲状腺球蛋白 |
| TgAb | Thyroglobulin antibody | 甲状腺球蛋白抗体 |
| TPOAb | Thyroid peroxidase antibody | 甲状腺过氧化物酶抗体 |
| TRAb | TSH receptor antibody | 促甲状腺激素受体抗体 |
| TRBAb | Thyrotropin receptor blocking antibody | 促甲状腺素受体抑制抗体 |
| TRH | Thyrotrophin releasing hormone | 促甲状腺激素释放激素 |
| TSAb | Thyroid stimulating antibody | 甲状腺刺激性抗体 |
| TSBAb | Thyroid stimulating blocking antibody | 甲状腺刺激阻断性抗体 |
| TSH | Thyroid stimulating hormone | 促甲状腺激素 |
| TT4 | Total thyroxine | 总甲状腺素 |
| UIC | Urinary iodine concentration | 尿碘浓度 |
| WHO | World Health Organization | 世界卫生组织 |




















